Например TDA7294

Форум РадиоКот • Просмотр темы - Радиоуправление своими руками.
Форум РадиоКот
Здесь можно немножко помяукать :)

Текущее время: Чт дек 25, 2025 04:23:09

Часовой пояс: UTC + 3 часа


ПРЯМО СЕЙЧАС:



Начать новую тему Ответить на тему  [ Сообщений: 281 ]     ... , , , 10, , , ...  
Автор Сообщение
Не в сети
 Заголовок сообщения: Re: Радиоуправление своими руками.
СообщениеДобавлено: Пн авг 28, 2023 12:29:25 
Друг Кота

Карма: -1
Рейтинг сообщений: 86
Зарегистрирован: Вт мар 13, 2012 12:16:13
Сообщений: 8884
Откуда: .ru
Рейтинг сообщения: 0
во первых тут сайт радиолюбителей... тут деньги не обсуждают... тут всё делается для интереса))
во вторых я не могу сесть и написать программу для андроида... потому что я только начал изучать андроиды...
ну ничего... скоро разберусь как работает андроид.. и тогда начну писать программы по нормальному)) а пока просто тренируемся))
это только вопрос времени...
:tea:

Добавлено after 8 minutes 37 seconds:
в принципе управлялка уже работает... уже можно плавать)) только не далеко)) потому что пока всё в тестовом режиме))
дальше... надо подкрутить мелкие детали... но это уже по ходу дела))
:roll:
принцип работы нашей управлялки такой же как в умном доме - подключаемся по Wi-Fi к шлюзу и управляем всеми устройствами в доме...
Вложение:
схема.jpg [62.1 KiB]
Скачиваний: 155

:tea:

Добавлено after 2 minutes 2 seconds:
благодаря такой схеме можно быстро переключаться между устройствами... прям из программы.
в нашем случае "устройства" - это радио управляемые модели.
:tea:


Вернуться наверх
 
Не в сети
 Заголовок сообщения: Re: Радиоуправление своими руками.
СообщениеДобавлено: Вт авг 29, 2023 14:48:26 
Друг Кота

Карма: -1
Рейтинг сообщений: 86
Зарегистрирован: Вт мар 13, 2012 12:16:13
Сообщений: 8884
Откуда: .ru
Рейтинг сообщения: 0
продолжаем...))
делаем как на картинке...
Вложение:
Кораблик (1).jpg [117.93 KiB]
Скачиваний: 142

:roll:

https://disk.yandex.ru/d/lugIz_GTpNA9rg

ну почти как на картинке...))
:tea:

все основные функции работают... уже можно плавать))
:tea:


Вернуться наверх
 
Не в сети
 Заголовок сообщения: Re: Радиоуправление своими руками.
СообщениеДобавлено: Вт авг 29, 2023 17:56:04 
Встал на лапы

Зарегистрирован: Сб дек 28, 2019 12:19:47
Сообщений: 89
Рейтинг сообщения: 0
roman.com ты продолжаешь удивлять.
все основные функции работают... уже можно плавать))
и что там работает, СТИКИ НЕ РАБОТАЮТ, номер модели не работает - как туда вписать модель?
Как тянул своё одеяло так и тянешь- сервер,роутер, изернет ИТД.
Вообщем изрядно поднадоело, твори дальше сам.
:beer:


Вернуться наверх
 
Не в сети
 Заголовок сообщения: Re: Радиоуправление своими руками.
СообщениеДобавлено: Вт авг 29, 2023 18:49:17 
Друг Кота

Карма: -1
Рейтинг сообщений: 86
Зарегистрирован: Вт мар 13, 2012 12:16:13
Сообщений: 8884
Откуда: .ru
Рейтинг сообщения: 0
у меня всё работает.
версия Android 4.4.2 KitKat
Вложение:
Android_4_4_2.jpg [49.84 KiB]
Скачиваний: 124

если не работает... значит у тебя совсем древний андроид... ниже Android 4.0.0... или ещё ниже... х.з.))
короче... выкинь его на помойку)) и не парь людям мозг))
:tea:
далее...
-на компе всё протестили... всё работает.
Вложение:
комп-android.jpg [150.69 KiB]
Скачиваний: 124

-ещё можно протестить на втором андроиде... андроид <> андроид.
-на кораблике тестить будем в другой раз... когда появится настроение)) то что всё будет работать сомнений нет))
:tea:
сервер,роутер, изернет - нужны для тестов.
что из этого списка выбрать... каждый решает сам.
:sleep:


Вернуться наверх
 
Эиком - электронные компоненты и радиодетали
Не в сети
 Заголовок сообщения: Re: Радиоуправление своими руками.
СообщениеДобавлено: Вт авг 29, 2023 21:00:41 
Встал на лапы

Зарегистрирован: Сб дек 28, 2019 12:19:47
Сообщений: 89
Рейтинг сообщения: 0
у меня всё работает.))
Вложение:
Screenshot_3.jpg [53.98 KiB]
Скачиваний: 98

ниже Android 4.0.0... или ещё ниже... ))
Вложение:
Screenshot_2.jpg [42.73 KiB]
Скачиваний: 98

Вложение:
Screenshot_2.jpg [35.34 KiB]
Скачиваний: 94

есть и 2 версия, какая надо?????
короче... выкинь его на помойку)) и не парь людям мозг))
вот именно .
уже можно плавать))
ИЛИ -на кораблике тестить будем в другой раз...))
не парь людям мозг.


Вернуться наверх
 
Не в сети
 Заголовок сообщения: Re: Радиоуправление своими руками.
СообщениеДобавлено: Ср авг 30, 2023 22:45:23 
Друг Кота

Карма: -1
Рейтинг сообщений: 86
Зарегистрирован: Вт мар 13, 2012 12:16:13
Сообщений: 8884
Откуда: .ru
Рейтинг сообщения: 0
:tea:

Добавлено after 12 minutes 12 seconds:
:tea:

Добавлено after 17 minutes 36 seconds:
открой исходник и сделай как считаешь правильным...
всё в открытом доступе...
:tea:


Вложения:
Android.rar [21.8 KiB]
Скачиваний: 86
RC-модель_модернизация_3.rar [143.88 KiB]
Скачиваний: 102
Вернуться наверх
 
Не в сети
 Заголовок сообщения: Re: Радиоуправление своими руками.
СообщениеДобавлено: Ср сен 06, 2023 14:12:44 
Встал на лапы

Зарегистрирован: Сб дек 28, 2019 12:19:47
Сообщений: 89
Рейтинг сообщения: 0
roman.com с тобой не возможно общаться, ты видишь и слышишь только СЕБЯ.
открой исходник и сделай))
что за дурная манера чуть что сразу " напиши сам, сделай сам"
интересно посетители форума все умеют писать софт?
Прошлая тема продержалась 108 страниц и то благодаря двум человекам, а эта уже умерла. :cry:


Вернуться наверх
 
Не в сети
 Заголовок сообщения: Re: Радиоуправление своими руками.
СообщениеДобавлено: Чт окт 26, 2023 15:47:23 
Друг Кота

Карма: -1
Рейтинг сообщений: 86
Зарегистрирован: Вт мар 13, 2012 12:16:13
Сообщений: 8884
Откуда: .ru
Рейтинг сообщения: 0
на чём мы тут остановились... ))
подключили пульт к компу...
Вложение:
подключение к компу.jpg [150.03 KiB]
Скачиваний: 99

типа работает... )) только периодически зависает приёмник...
Вложение:
схема.jpg [146.69 KiB]
Скачиваний: 106

Не хочет мега8 нормально синхронизироваться по интернету...
надо что-то менять в схеме...
думаем))
:tea:

Добавлено after 13 minutes 16 seconds:
далее... управление по Wi-Fi мы пока не доделали...
зато сделали телефон по Wi-Fi ))
Вложение:
телефон.jpg [117.53 KiB]
Скачиваний: 113

с шифрованием))
"Сервер генерирует случайный код (nonce) и посылает его клиенту. Клиент использует полученный случайный код (nonce), шифрует полученную строку, и возвращает получившееся сообщение серверу. Сервер расшифровывает сообщение, и сверяет случайный код (nonce). Данный случайный код (nonce) используется один и только один раз, все последующие передачи случайный код (nonce) будут отвергнуты сервером, поэтому злоумышленник, перехватив сообщение с зашифрованным случайный код (nonce), не сможет получить доступ, повторно отправляя перехваченное сообщение на сервер."
теперь можно бесплатно звонить по интернету)) по защищенному каналу связи))
:tea:
потом сделаем радиоуправление... на звуковой карте телефона...
:tea:

Добавлено after 7 minutes 21 second:
а ещё... надо доделать приёмник для радиоуправления... на транзисторах...))
всё это (как вы уже догадались) в рамках импортозамещения))
:))
вот такой приёмник мы использовали последний раз...
Вложение:

Протокол передачи стандартный: PCM-256.
Вложение:

В приёмнике используется цифровая обработка сигнала.
Вложение:
Дискретизация и квантование.jpg [49.34 KiB]
Скачиваний: 82

Вложение:
Обработка сигнала.jpg [230.18 KiB]
Скачиваний: 76

...
:roll:

Добавлено after 1 minute 52 seconds:
надо:
-выкинуть лишние детали...
-изменить метод кодирования...
-измень обработку сигнал...
:tea:


Вернуться наверх
 
Не в сети
 Заголовок сообщения: Re: Радиоуправление своими руками.
СообщениеДобавлено: Вс окт 29, 2023 16:40:53 
Встал на лапы

Зарегистрирован: Сб дек 28, 2019 12:19:47
Сообщений: 89
Рейтинг сообщения: 0
Вложение:
Screenshot_5.jpg [89.1 KiB]
Скачиваний: 110

Импортозамещение, могу схемку кинуть :facepalm:


Вернуться наверх
 
Не в сети
 Заголовок сообщения: Re: Радиоуправление своими руками.
СообщениеДобавлено: Пт ноя 10, 2023 09:15:23 
Родился

Зарегистрирован: Пт ноя 10, 2023 08:54:52
Сообщений: 1
Рейтинг сообщения: 0
Народ, поделитесь плз прошивкой под вариант на 27 МГц


Вернуться наверх
 
Не в сети
 Заголовок сообщения: Re: Радиоуправление своими руками.
СообщениеДобавлено: Пт ноя 10, 2023 18:46:34 
Друг Кота

Карма: -1
Рейтинг сообщений: 86
Зарегистрирован: Вт мар 13, 2012 12:16:13
Сообщений: 8884
Откуда: .ru
Рейтинг сообщения: 0
https://www.radiokot.ru/forum/viewtopic ... 8&t=108688
она плохая... надо всё переделать...


Вернуться наверх
 
Не в сети
 Заголовок сообщения: Re: Радиоуправление своими руками.
СообщениеДобавлено: Чт июн 12, 2025 10:35:17 
Потрогал лапой паяльник

Карма: 8
Рейтинг сообщений: 19
Зарегистрирован: Вс апр 17, 2011 09:51:26
Сообщений: 322
Откуда: Тула
Рейтинг сообщения: 0
Управление по WiFi с помощью сотового телефона.

Принимаем на ESP8266, в зависимости от положений ползунков на телефоне ESP8266 вырабатывает сигнал ШИМ соотвествующей скважности на правиый и левый двигатели.

Предусмотрен режим управления за счет наклона телефона.

Телефон надо по WiF подключить к точке доступа на ESP8266:
c AP_SSID = "CAR_ESP8266";
c AP_Password = "123456789";
IP = "192.168.1.130";
Port 9876

Можно управлять гусеничной моделью или двух колесной тележки.

Изображение

Изображение

H мост (TC1508A) соответственно подключаются к ESP8266

IN1 к Pin_PWM1 D5
IN2 к Pin_PWM2 D6
IN3 к Pin_PWM3 D1
IN4 к Pin_PWM4 D8

Изображение

Этого достаточно, может управлятся.
Ни каких сложных схем. Всего нужно Wemos(ESP8266) и H мост (TC1508A).

Изображение

К сожалению размер файла приложения для телефона большой и кот не позволяет его выложить здесь.
Можно скачать отсюда https://t.me/zu_kvn/1880/2090 приложение и прошивку ESP8266


Вложения:
Android.zip [74.39 KiB]
Скачиваний: 45
Комментарий к файлу: Исходник для ESP8266
IDE PlatformIO

main.cpp [4.94 KiB]
Скачиваний: 37


Последний раз редактировалось kvn234 Чт июн 12, 2025 15:54:31, всего редактировалось 5 раз(а).
Вернуться наверх
 
Не в сети
 Заголовок сообщения: Re: Радиоуправление своими руками.
СообщениеДобавлено: Чт июн 12, 2025 11:48:27 
Друг Кота

Карма: -1
Рейтинг сообщений: 86
Зарегистрирован: Вт мар 13, 2012 12:16:13
Сообщений: 8884
Откуда: .ru
Рейтинг сообщения: 0
первым делом выкладываем исходники.
кот позволяет выложить до 200 кбайт здесь.
для исходников достаточно.


Вложения:
Android_исходники.rar [21.8 KiB]
Скачиваний: 44
Вернуться наверх
 
Не в сети
 Заголовок сообщения: Re: Радиоуправление своими руками.
СообщениеДобавлено: Пт июн 13, 2025 06:06:32 
Потрогал лапой паяльник

Карма: 8
Рейтинг сообщений: 19
Зарегистрирован: Вс апр 17, 2011 09:51:26
Сообщений: 322
Откуда: Тула
Рейтинг сообщения: 0
кот позволяет выложить до 200 кбайт здесь.
для исходников достаточно.


Не многие знакомы с AndroidStudio и умеют пользоваться.

Им достаточно загрузить в телефон APK файл, но он размером больше 5МБайт и плохо архивируется.

Отсюда https://t.me/zu_kvn/1880/2090 можно скачать готовые приложение для телефона и загрузчик с прошивкой для ESP8266. Есть еще кое что полезное.

PS
Исходники выложил, ваши предложения, пожелания, замечания. :)


Вернуться наверх
 
Не в сети
 Заголовок сообщения: Re: Радиоуправление своими руками.
СообщениеДобавлено: Пт июн 13, 2025 17:38:54 
Друг Кота

Карма: -1
Рейтинг сообщений: 86
Зарегистрирован: Вт мар 13, 2012 12:16:13
Сообщений: 8884
Откуда: .ru
Рейтинг сообщения: 0
предложения, пожелания, замечания...
:roll:
переделать надо всё))

1. у меня нет "Соединение установлено" / "Соединение не установлено".
вместо этого я включаю таймер и побежали пакеты по UDP.
так быстрее и надёжней.
:roll:

2. у меня контрольные суммы и шифрование.
так медленней но зато надёжней.
:roll:

3. из интересного только ACCELEROMETER.
не пробовал.
надо будет попробовать.
только у меня AndroidStudio слетела... при запуске пишет недействительный сертификат.
:dont_know:

4. ESP8266 у меня пока нет. не проверял.


Вернуться наверх
 
Не в сети
 Заголовок сообщения: Re: Радиоуправление своими руками.
СообщениеДобавлено: Пт июн 13, 2025 18:00:55 
Потрогал лапой паяльник

Карма: 8
Рейтинг сообщений: 19
Зарегистрирован: Вс апр 17, 2011 09:51:26
Сообщений: 322
Откуда: Тула
Рейтинг сообщения: 0
переделать надо всё))

2. у меня контрольные суммы и шифрование.
так медленней но зато надёжней.
:roll:


переделать надо всё)) Я конечно понимаю что единственно правильное решение это Ваше :))

4. ESP8266 у меня пока нет. не проверял.
Пора от транзисторов переходить на более современную базу. Хотя ESP8266 не совсем современная, есть более крутая ESP32.
И для управления двигателями с помощью ШИМ использывать готовые H мосты, а не реле.

Я тоже использую контрольную сумму, но не в этой разработке.
Не вижу смысла шифрования для управления игрушкой.
Радиус управления WiFi небольшой , это комната или небольшой участок на улице и протокол WiFi для этих целей вполне защищен.

Или шифрованием Вы хотите РЭБ победить :))


Пробежался по форуму, такие навороты в схемах, дикий ужас (транзисторы не П13 ?).

Как я понимаю, сделать модель всего на двух микросхемах (не дорогих) это не интересно.

Залить прошивку и распаять несколько проводков можно за полчаса.

Изображение

Изображение


Вернуться наверх
 
Не в сети
 Заголовок сообщения: Re: Радиоуправление своими руками.
СообщениеДобавлено: Пт июн 13, 2025 20:53:53 
Друг Кота

Карма: -1
Рейтинг сообщений: 86
Зарегистрирован: Вт мар 13, 2012 12:16:13
Сообщений: 8884
Откуда: .ru
Рейтинг сообщения: 0
Я конечно понимаю что единственно правильное решение это Ваше

нее... просто мы перепробовали разные варианты... и остановились на UDP.
он показал лучшие результаты))
kvn234 писал(а):
для управления двигателями с помощью ШИМ использывать готовые H мосты, а не реле.

и тут мы тоже перепробовали разные варианты...
-реле
-транзистор
-готовые H мосты
:tea:
kvn234 писал(а):
Не вижу смысла шифрования для управления игрушкой.

просто я делаю не только игрушки... но пульты для умных домов.
Изображение
мне проще написать одну программу для всего и потом только менять кнопки в программе, а не переписывать всю программу целиком... ради одной игрушки))
:tea:
kvn234 писал(а):
Залить прошивку и распаять несколько проводков можно за полчаса.

мы делали из того что было под рукой))
:tea:


Вернуться наверх
 
Не в сети
 Заголовок сообщения: Re: Радиоуправление своими руками.
СообщениеДобавлено: Сб июн 14, 2025 12:39:54 
Потрогал лапой паяльник

Карма: 8
Рейтинг сообщений: 19
Зарегистрирован: Вс апр 17, 2011 09:51:26
Сообщений: 322
Откуда: Тула
Рейтинг сообщения: 0
просто мы перепробовали разные варианты...


А такой вариант с модулем HC-12 пробовали ?

Заявляют: Дальность передачи информации: до 1800 м на открытом пространстве при оптимальных условиях
https://3d-diy.ru/blog/radiomodul-hc-12 ... wQ7oht8uL-

Изображение


Вернуться наверх
 
Не в сети
 Заголовок сообщения: Re: Радиоуправление своими руками.
СообщениеДобавлено: Сб июн 14, 2025 15:17:02 
Друг Кота

Карма: -1
Рейтинг сообщений: 86
Зарегистрирован: Вт мар 13, 2012 12:16:13
Сообщений: 8884
Откуда: .ru
Рейтинг сообщения: 0
модули HC-12 не пробовали.
зато пробовали другие модули на 433 мгц.
и выяснили что на 433 мгц много помех. поэтому частота 433 мгц для радиоуправления не рекомендуется.
Wi-Fi работает лучше.
:tea:

Добавлено after 10 minutes 59 seconds:
тут пробовали другие модули...
viewtopic.php?f=28&t=190542


Вернуться наверх
 
Не в сети
 Заголовок сообщения: Re: Радиоуправление своими руками.
СообщениеДобавлено: Сб июн 14, 2025 17:23:16 
Потрогал лапой паяльник

Карма: 8
Рейтинг сообщений: 19
Зарегистрирован: Вс апр 17, 2011 09:51:26
Сообщений: 322
Откуда: Тула
Рейтинг сообщения: 0
Добавлено after 10 minutes 59 seconds:
тут пробовали другие модули...
viewtopic.php?f=28&t=190542


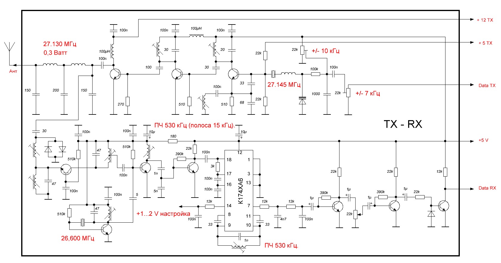
Пробежался.

Много схем передатчиков 50летней давности и сделаны из таких же древних радиодеталей.

Транзисторам КТ315 и другим лет 50, не знаю сейчас можно где то найти.

И микросхемы (например К174ХА, К155) такие же древнии.

Я так понял у Вас большие запасы этого старья и вы его пристраиваете :))


Последний раз редактировалось kvn234 Сб июн 14, 2025 18:52:13, всего редактировалось 1 раз.

Вернуться наверх
 
Показать сообщения за:  Сортировать по:  Вернуться наверх
Начать новую тему Ответить на тему  [ Сообщений: 281 ]     ... , , , 10, , , ...  

Часовой пояс: UTC + 3 часа


Кто сейчас на форуме

Сейчас этот форум просматривают: нет зарегистрированных пользователей и гости: 30


Вы не можете начинать темы
Вы не можете отвечать на сообщения
Вы не можете редактировать свои сообщения
Вы не можете удалять свои сообщения
Вы не можете добавлять вложения

Найти:
Перейти:  


Powered by phpBB © 2000, 2002, 2005, 2007 phpBB Group
Русская поддержка phpBB
Extended by Karma MOD © 2007—2012 m157y
Extended by Topic Tags MOD © 2012 m157y