Например TDA7294

Форум РадиоКот • Просмотр темы - 10 командное радиоуправление на MRF49XA
Форум РадиоКот
Здесь можно немножко помяукать :)

Текущее время: Пт янв 02, 2026 13:47:32

Часовой пояс: UTC + 3 часа


ПРЯМО СЕЙЧАС:



Начать новую тему Ответить на тему  [ Сообщений: 77 ]    , , 3,  
Автор Сообщение
Не в сети
 Заголовок сообщения: Re: 10 командное радиоуправление на MRF49XA
СообщениеДобавлено: Пн дек 02, 2013 06:23:58 
Родился

Зарегистрирован: Пт май 24, 2013 15:27:26
Сообщений: 14
Рейтинг сообщения: 0
спасибо за разъяснения :))


Вернуться наверх
 
Не в сети
 Заголовок сообщения: Re: 10 командное радиоуправление на MRF49XA
СообщениеДобавлено: Пн дек 02, 2013 22:49:51 
Родился

Зарегистрирован: Вт ноя 26, 2013 10:09:58
Сообщений: 2
Рейтинг сообщения: 0
Мммм, вопрос к гуру-собрал данное управление, единственное отличие от схемы-использование индуктивностей из даташита mrf49xa на 433 мГц, так вот - приёмник принимает сигнал, но диоды на выходе мигают, а не горят постоянно- в чём может быть проблема?


Вернуться наверх
 
Не в сети
 Заголовок сообщения: Re: 10 командное радиоуправление на MRF49XA
СообщениеДобавлено: Сб дек 07, 2013 18:15:11 
Первый раз сказал Мяу!

Зарегистрирован: Сб авг 14, 2010 13:03:51
Сообщений: 36
Рейтинг сообщения: 0
Ребят, подскажите какаю-нибудь схему передатчика и приёмника каналов на 6 и чтобы приемник питался от 12 вольт(или как еще подключить моторчик 12 вольт)
И чтобы с регулировкой оборотов на движке или несколько передач
и чтобы сервопривод можно было установить
желательно не слишком здоровую так как с деталями(особенно с транзисторами и микросхемами) вообще проблемы


Вернуться наверх
 
Не в сети
 Заголовок сообщения: Re: 10 командное радиоуправление на MRF49XA
СообщениеДобавлено: Чт дек 12, 2013 17:30:11 
Первый раз сказал Мяу!

Карма: -11
Рейтинг сообщений: 1
Зарегистрирован: Вт мар 01, 2011 19:07:50
Сообщений: 32
Рейтинг сообщения: 0
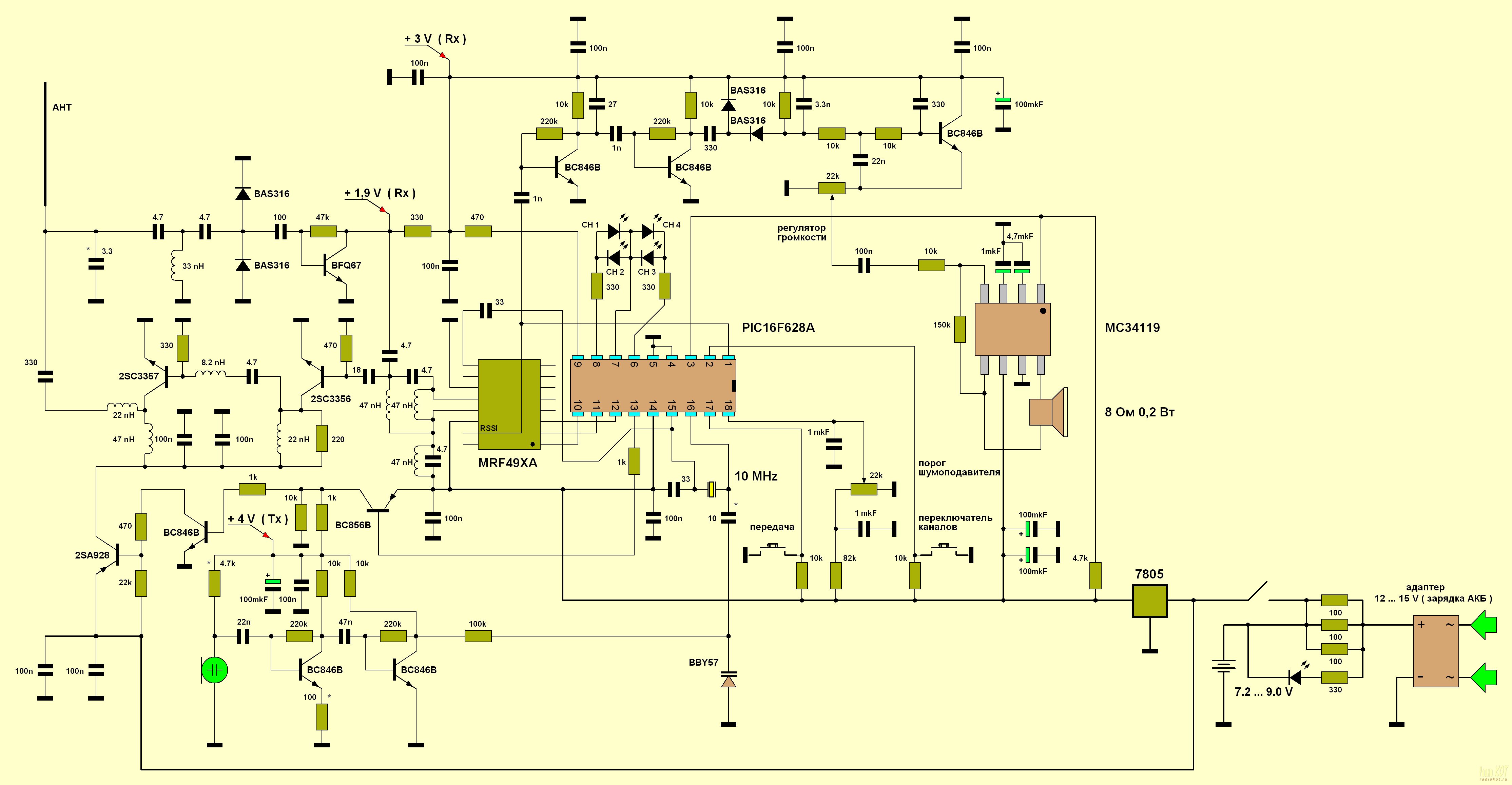
1.Если имеет место помигивание светодиодов рядом с передатчиком , убедитесь в " чистоте " питающего напряжения .
Возможен фон с БП . Устанавливайте плз индуктивности не из даташита а согласно схеме . Либо если хотите применить дросселя из даташита , емкости тоже измените .
2.Если горит светодиод без причины , попробуйте перепрошить контроллер . Проверьте подтягивающий резистор по схеме .
Ни 1 ни 2 пункы , описанные выше , я не наблюдал , возможно причины другие , либо имеет место лишь частичное совпадение с моими предположениями .
3.Если хотите увеличить дальность до 1 - 2 км соберите усилитель мощности с радиостанции на MRF49XA .
С ув blaze/


Вернуться наверх
 
Эиком - электронные компоненты и радиодетали
Не в сети
 Заголовок сообщения: Re: 10 командное радиоуправление на MRF49XA
СообщениеДобавлено: Пн дек 23, 2013 20:46:32 
Нашел транзистор. Понюхал.
Аватар пользователя

Карма: 1
Рейтинг сообщений: 12
Зарегистрирован: Ср ноя 13, 2013 01:01:18
Сообщений: 159
Откуда: Бендерщина
Рейтинг сообщения: 0
dimak_1996 писал(а):
Ребят, подскажите какаю-нибудь схему передатчика и приёмника каналов на 6


http://radiokot.ru/circuit/digital/game/18/

_________________
Я не знаю, каким оружием будет вестись третья мировая война, но четвёртая — палками и камнями


Вернуться наверх
 
Не в сети
 Заголовок сообщения: Re: 10 командное радиоуправление на MRF49XA
СообщениеДобавлено: Вт фев 18, 2014 14:44:16 
Родился

Зарегистрирован: Пт май 24, 2013 15:27:26
Сообщений: 14
Рейтинг сообщения: 0
blaze2006 писал(а):
3.Если хотите увеличить дальность до 1 - 2 км соберите усилитель мощности с радиостанции на MRF49XA .
С ув blaze/


можете скинуть саму схему, то есть отдельно именно усилительную часть и отметить точки подключения?


Вернуться наверх
 
Не в сети
 Заголовок сообщения: Re: 10 командное радиоуправление на MRF49XA
СообщениеДобавлено: Чт фев 27, 2014 20:27:41 
Родился

Зарегистрирован: Ср янв 19, 2011 20:05:51
Сообщений: 2
Рейтинг сообщения: 0
Повторил!
Девайс рабочий сразу,проблем небыло.
Реальная дальность у меня при 40см антены составила 150метров(питание передатчика 3.7-4.2 В литий)может потому и недотянул до 200м заявленых
Автору респект и уважуха!
фото...


Вложения:
Фото0169.jpg [162.79 KiB]
Скачиваний: 1342
Фото0167.jpg [196.57 KiB]
Скачиваний: 1165
Фото0166.jpg [190.5 KiB]
Скачиваний: 1079
Фото0145.jpg [227.57 KiB]
Скачиваний: 1145
додаток 10.lay [99.22 KiB]
Скачиваний: 643
Вернуться наверх
 
Не в сети
 Заголовок сообщения: Re: 10 командное радиоуправление на MRF49XA
СообщениеДобавлено: Пт фев 28, 2014 00:19:37 
Родился

Зарегистрирован: Вс окт 20, 2013 20:52:26
Сообщений: 15
Рейтинг сообщения: 0
lugenoy писал(а):
Повторил!

А схемка есть?


Вернуться наверх
 
Не в сети
 Заголовок сообщения: Re: 10 командное радиоуправление на MRF49XA
СообщениеДобавлено: Пт фев 28, 2014 14:08:58 
Родился

Зарегистрирован: Ср янв 19, 2011 20:05:51
Сообщений: 2
Рейтинг сообщения: 0
http://radiokot.ru/circuit/digital/game/20/
Удачи.
при прошивке прочтите и проверте EEPROM,должно быть как там указано!!!


Последний раз редактировалось AlekseyEnergo Вт мар 04, 2014 12:47:07, всего редактировалось 1 раз.
Нарушение пункта 2.7 правил форума. Подредактировал. Предупредил!!


Вернуться наверх
 
Не в сети
 Заголовок сообщения: Re: 10 командное радиоуправление на MRF49XA
СообщениеДобавлено: Чт мар 06, 2014 15:05:55 
Родился

Зарегистрирован: Пт май 24, 2013 15:27:26
Сообщений: 14
Рейтинг сообщения: 0
blaze2006 писал(а):
.Если хотите увеличить дальность до 1 - 2 км соберите усилитель мощности с радиостанции на MRF49XA .
С ув blaze/

будьте так добры, укажите на схеме усилительную часть! я новичок в радиотехнике, но энтузиазма и желания полно!


Вложения:
02.gif [153.74 KiB]
Скачиваний: 1080
Вернуться наверх
 
Не в сети
 Заголовок сообщения: Re: 10 командное радиоуправление на
СообщениеДобавлено: Вт мар 11, 2014 10:15:33 
Родился

Зарегистрирован: Пт май 24, 2013 15:27:26
Сообщений: 14
Рейтинг сообщения: 0
посмотрите, пожалуйста, после MRF49XA для увеличения дальности должна быть такая схема как на рисунке?


Вложения:
переделка.jpg [170.88 KiB]
Скачиваний: 1095
Вернуться наверх
 
Не в сети
 Заголовок сообщения: Re: 10 командное радиоуправление на MRF49XA
СообщениеДобавлено: Вс апр 06, 2014 16:24:34 
Родился

Зарегистрирован: Пт май 24, 2013 15:27:26
Сообщений: 14
Рейтинг сообщения: 0
подскажите единицы измерения в конденсаторах:
0,1
4,7
18
в каких единицах?


Вернуться наверх
 
Не в сети
 Заголовок сообщения: Re: 10 командное радиоуправление на MRF49XA
СообщениеДобавлено: Вс апр 06, 2014 18:03:22 
Говорящий с текстолитом
Аватар пользователя

Карма: 14
Рейтинг сообщений: 106
Зарегистрирован: Ср окт 12, 2011 20:37:13
Сообщений: 1690
Рейтинг сообщения: 0
4,7 и 18 пикофарад
0,1 микрофарад


Вернуться наверх
 
Не в сети
 Заголовок сообщения: Re: 10 командное радиоуправление на MRF49XA
СообщениеДобавлено: Вс апр 06, 2014 21:57:22 
Родился

Зарегистрирован: Пт май 24, 2013 15:27:26
Сообщений: 14
Рейтинг сообщения: 0
спасибо. а скажите, в схеме кроме танталового (33 мкФ) остальные smd конденсаторы - керамические ?


Вернуться наверх
 
Не в сети
 Заголовок сообщения: Re: 10 командное радиоуправление на MRF49XA
СообщениеДобавлено: Пн апр 07, 2014 18:28:03 
Говорящий с текстолитом
Аватар пользователя

Карма: 14
Рейтинг сообщений: 106
Зарегистрирован: Ср окт 12, 2011 20:37:13
Сообщений: 1690
Рейтинг сообщения: 0
судя по фоткам - да, хотя в обвязке MRF49XA наверное что то получше надо


Вернуться наверх
 
Не в сети
 Заголовок сообщения: Re: 10 командное радиоуправление на MRF49XA
СообщениеДобавлено: Пн авг 04, 2014 10:00:50 
Родился

Зарегистрирован: Ср апр 02, 2014 12:30:19
Сообщений: 1
Рейтинг сообщения: 0
У меня вопрос, скорее всего к автору проекта.
Имеется ли способ запустить пару таких устройств, что бы они не мешали друг другу в непосредственной близости. Собирал уже много раз для профессиональных нужд эту схему, все прекрасно работает. Но вот сейчас нужно запустить пару сразу одновременно. Как только заработает передатчик один, другой перестает реагировать на команды. Комплекты разнесены по идентификаторам при прошивке, но видимо просто забивается частота. Как это можно исправить. Разнести по частоте или программно или и то и другое. В порядке эксперимента пробовал на одном комплекте менять кварцы но устройство перестает работать. Мои догадки, что нужно допиливать под эту частоту прошивку. Или нет? Есть кварцы на 8 и 12 мГц.
Помогите пожалуйста, очень нужно!


Вернуться наверх
 
Не в сети
 Заголовок сообщения: Re: 10 командное радиоуправление на MRF49XA
СообщениеДобавлено: Пт ноя 07, 2014 19:48:07 
Открыл глаза
Аватар пользователя

Зарегистрирован: Вт мар 26, 2013 08:24:42
Сообщений: 77
Рейтинг сообщения: 0
спасибо за интересный проект, у меня все получилось и работает, без проблем ловит даже если уйти за несколько стен.

Но у меня такой вопрос: можно ли выносную антенну на передатчике заменить на вытравленную? И как её примерно рассчитать? Можно подробнее осветить этот вопрос.


Вернуться наверх
 
Не в сети
 Заголовок сообщения: Re: 10 командное радиоуправление на MRF49XA
СообщениеДобавлено: Пт ноя 07, 2014 20:10:22 
Модератор
Аватар пользователя

Карма: 158
Рейтинг сообщений: 1600
Зарегистрирован: Пт апр 28, 2006 15:26:07
Сообщений: 11940
Откуда: Россия.
Рейтинг сообщения: 0
Медали: 2
Мявтор 3-й степени (1) Лучший человек Форума 2017 (1)
Вот такую поставить.
http://www.simplesolutions-uk.com/sites ... asheet.pdf
Или такую.
http://www.roundsolutions.com/shop/prod ... stems.html
Или такую.
http://www.simplesolutions-uk.com/sites ... 131209.pdf


Вернуться наверх
 
Не в сети
 Заголовок сообщения: Re: 10 командное радиоуправление на MRF49XA
СообщениеДобавлено: Пт ноя 07, 2014 20:38:43 
Открыл глаза
Аватар пользователя

Зарегистрирован: Вт мар 26, 2013 08:24:42
Сообщений: 77
Рейтинг сообщения: 0
Спасибо за интересные предложение, но всё таки хочется сделать именно вытравленную на плате


Вернуться наверх
 
Не в сети
 Заголовок сообщения: Re: 10 командное радиоуправление на MRF49XA
СообщениеДобавлено: Сб ноя 08, 2014 15:06:54 
Открыл глаза
Аватар пользователя

Зарегистрирован: Вт мар 26, 2013 08:24:42
Сообщений: 77
Рейтинг сообщения: 0
А может ли такое случится, что при использовании этого радиоуправления, у кого то из владельцев рядом стоящих машин будут проблемы с сигнализацией? Ведь частоты как я понял почти совпадают.


Вернуться наверх
 
Показать сообщения за:  Сортировать по:  Вернуться наверх
Начать новую тему Ответить на тему  [ Сообщений: 77 ]    , , 3,  

Часовой пояс: UTC + 3 часа


Кто сейчас на форуме

Сейчас этот форум просматривают: нет зарегистрированных пользователей и гости: 26


Вы не можете начинать темы
Вы не можете отвечать на сообщения
Вы не можете редактировать свои сообщения
Вы не можете удалять свои сообщения
Вы не можете добавлять вложения

Найти:
Перейти:  


Powered by phpBB © 2000, 2002, 2005, 2007 phpBB Group
Русская поддержка phpBB
Extended by Karma MOD © 2007—2012 m157y
Extended by Topic Tags MOD © 2012 m157y