Например TDA7294

Форум РадиоКот • Просмотр темы - Усилитель звука из автомагнитолы, приемника и др.
Форум РадиоКот
Здесь можно немножко помяукать :)

Текущее время: Чт окт 23, 2025 12:19:00

Часовой пояс: UTC + 3 часа


ПРЯМО СЕЙЧАС:



Начать новую тему Ответить на тему  [ Сообщений: 1334 ]     ... , , , 64, , ,  
Автор Сообщение
Не в сети
 Заголовок сообщения: Re: Усилитель звука из автомагнитолы, приемника и др.
СообщениеДобавлено: Чт фев 20, 2025 10:35:01 
Сверлит текстолит когтями

Карма: 8
Рейтинг сообщений: 27
Зарегистрирован: Ср мар 01, 2023 12:56:48
Сообщений: 1216
Рейтинг сообщения: 0
я этот использовал. проблема провисания дна под тяжестью тр-ра есть , но она решаема.


Вложения:
G749.JPG [65.21 KiB]
Скачиваний: 200
Вернуться наверх
 
Не в сети
 Заголовок сообщения: Re: Усилитель звука из автомагнитолы, приемника и др.
СообщениеДобавлено: Чт фев 20, 2025 10:54:23 
Держит паяльник хвостом
Аватар пользователя

Карма: 1
Рейтинг сообщений: 25
Зарегистрирован: Вт июн 16, 2020 22:43:47
Сообщений: 980
Рейтинг сообщения: 0
AndreyZZ писал(а):
этот

не слишком плотно утрамбовано ?
AndreyZZ писал(а):
провисания дна под тяжестью тр-ра

В планах "двойное моно", и 2 силовика по 3 с чем-то кг :facepalm:


Вернуться наверх
 
Не в сети
 Заголовок сообщения: Re: Усилитель звука из автомагнитолы, приемника и др.
СообщениеДобавлено: Чт фев 20, 2025 11:45:34 
Сверлит текстолит когтями

Карма: 8
Рейтинг сообщений: 27
Зарегистрирован: Ср мар 01, 2023 12:56:48
Сообщений: 1216
Рейтинг сообщения: 1
O5SCP14 писал(а):
не слишком плотно утрамбовано

Ладно. Анонсирую. Такая компоновка.
тр-р от соньки , характеристик не знаю, у него две обмотки с ср точкой. 22-0-22 и 14-0-14 . первая на питание уся. вторая если захочется сделать фильт сумматор для саба. пока от одного плеча запитан кулер
ал пластина- теплоотвод от регуляторов из панасоника, у меня выполняет роль экрана и заодно поддерживает дно от провисания
Сейчас это уже всё собрано с БП и работает , радуя автора, ничего не фонит и не плавает. нужно ДЦЛ доработать только местами.


Вложения:
IMG-20250220-WA0001.jpg [194.97 KiB]
Скачиваний: 223
Вернуться наверх
 
Не в сети
 Заголовок сообщения: Re: Усилитель звука из автомагнитолы, приемника и др.
СообщениеДобавлено: Пт фев 21, 2025 22:26:17 
Сверлит текстолит когтями

Карма: 8
Рейтинг сообщений: 27
Зарегистрирован: Ср мар 01, 2023 12:56:48
Сообщений: 1216
Рейтинг сообщения: 0
Т е сейчас это примерно так выглядит. Завтра чуток пошаманить и можно закрывать.
Напр для кулера сбил двумя по100 Ом/ 5Вт для комфортного верчения..
Плата свободная для фильтра Саба, если что можно вторым этажом дополнить, высота позволяет


Вложения:
IMG-20250221-WA0008.jpg [192.03 KiB]
Скачиваний: 216
Вернуться наверх
 
Эиком - электронные компоненты и радиодетали
Не в сети
 Заголовок сообщения: Re: Усилитель звука из автомагнитолы, приемника и др.
СообщениеДобавлено: Сб фев 22, 2025 16:05:30 
Сверлит текстолит когтями

Карма: 8
Рейтинг сообщений: 27
Зарегистрирован: Ср мар 01, 2023 12:56:48
Сообщений: 1216
Рейтинг сообщения: 4
Доколхозил stk шку в пластике. Поставил на прослушка. Чуть позже будут ещё картинки для порядку.


Вложения:
IMG-20250222-WA0000.jpg [162.6 KiB]
Скачиваний: 220
IMG-20250222-WA0001.jpg [113.73 KiB]
Скачиваний: 199
Вернуться наверх
 
Не в сети
 Заголовок сообщения: Re: Усилитель звука из автомагнитолы, приемника и др.
СообщениеДобавлено: Сб фев 22, 2025 19:47:03 
Поставщик валерьянки для Кота
Аватар пользователя

Карма: 61
Рейтинг сообщений: 951
Зарегистрирован: Чт июн 26, 2014 17:05:10
Сообщений: 1965
Откуда: -Моск-
Рейтинг сообщения: 0
Отрадная картина. Особенно то, как в фундаменте великолепия стоят расово верные, олдскульные, ЛУТопригодные айроны.


Вернуться наверх
 
Не в сети
 Заголовок сообщения: Re: Усилитель звука из автомагнитолы, приемника и др.
СообщениеДобавлено: Сб фев 22, 2025 22:58:57 
Сверлит текстолит когтями

Карма: 8
Рейтинг сообщений: 27
Зарегистрирован: Ср мар 01, 2023 12:56:48
Сообщений: 1216
Рейтинг сообщения: 0
-serg- писал(а):
ЛУТопригодные айроны.

это логово аскета. тут всё работает на схемотехнику . на картине вообще смешение эпох.

Добавлено after 15 minutes 21 second:
https://disk.yandex.ru/d/ow-PpHki2x_N5w
тут подробнее финальная стадия сб усиля в пластиковом копусе для рэа. попробовал . каэшн фетиш пострадал . решетка от старого системника.


Вернуться наверх
 
Не в сети
 Заголовок сообщения: Re: Усилитель звука из автомагнитолы, приемника и др.
СообщениеДобавлено: Сб фев 22, 2025 23:08:07 
Вымогатель припоя

Зарегистрирован: Пт май 20, 2022 12:28:46
Сообщений: 580
Рейтинг сообщения: 0
оффтоп: Я боюсь спросить, а утюги используются как нагрузка при тестировании на максимальную мощность ?? )))


Вернуться наверх
 
Не в сети
 Заголовок сообщения: Re: Усилитель звука из автомагнитолы, приемника и др.
СообщениеДобавлено: Сб фев 22, 2025 23:26:15 
Сверлит текстолит когтями

Карма: 8
Рейтинг сообщений: 27
Зарегистрирован: Ср мар 01, 2023 12:56:48
Сообщений: 1216
Рейтинг сообщения: 0
Silicoid писал(а):
а утюги используются

грамотно настроенный утюг- основа основ лута.
это уголок для тестирования.
там ещё в процессе доработки место готовых изделий, позже презентую.
это хатка -студия - только моя и более ничья. превращенная в паячную. а живу я в другой .
эта так -вотчина на крайняк


Вернуться наверх
 
Не в сети
 Заголовок сообщения: Re: Усилитель звука из автомагнитолы, приемника и др.
СообщениеДобавлено: Пн фев 24, 2025 16:59:16 
Сверлит текстолит когтями

Карма: 8
Рейтинг сообщений: 27
Зарегистрирован: Ср мар 01, 2023 12:56:48
Сообщений: 1216
Рейтинг сообщения: 0
короче по итогам - не воспринимается по серьезному звук из пластикового корпуса. плохая идея. только как временное решение.


Вернуться наверх
 
Не в сети
 Заголовок сообщения: Re: Усилитель звука из автомагнитолы, приемника и др.
СообщениеДобавлено: Вс мар 02, 2025 22:23:12 
Сверлит текстолит когтями

Карма: 8
Рейтинг сообщений: 27
Зарегистрирован: Ср мар 01, 2023 12:56:48
Сообщений: 1216
Рейтинг сообщения: 0
AndreyZZ писал(а):
только как временное решение.

ещё для tdk7296 в таком же корпусе раз уж купил собрал
на макете был лёгкий фон 50Гц(?) думал пройдет если проложу помехазащищенным кабелем, не помогло. ищу решение
https://disk.yandex.ru/i/R9Os2pQqA_NLOQ


Вернуться наверх
 
Не в сети
 Заголовок сообщения: Re: Усилитель звука из автомагнитолы, приемника и др.
СообщениеДобавлено: Пн мар 03, 2025 11:09:46 
Сверлит текстолит когтями

Карма: 8
Рейтинг сообщений: 27
Зарегистрирован: Ср мар 01, 2023 12:56:48
Сообщений: 1216
Рейтинг сообщения: 0
у этого пласт корпуса есть одна проблема- очень хлипкие тонкие пер и задние черные вставки. можно усилить, но это уже колхоз. сам корпус из двух половин норм- замки хорошие и крепеж.

Добавлено after 25 minutes 55 seconds:
AndreyZZ писал(а):
лёгкий фон 50Гц(?)

по поводу фона в колонках- первое что я попробовал бы если был металл корпус это заземлить его . но корпус пластиковый.
если поставить перегородку из ал полосы и заземлить. этот номер может помочь ? никто не в курсе ? попитка не питка
второе -повысить емкость фильтрующих кондеров
больше нет мыслей- инет завален советами в каждом случае своё решение
возможно ошибка в разводке земли, эта проблема не решаема.


Вернуться наверх
 
Не в сети
 Заголовок сообщения: Re: Усилитель звука из автомагнитолы, приемника и др.
СообщениеДобавлено: Пн мар 03, 2025 14:53:11 
Вымогатель припоя

Зарегистрирован: Пт май 20, 2022 12:28:46
Сообщений: 580
Рейтинг сообщения: 0
Возможно, близкое взаимное расположение сетевого провода и входов усилителя.
Я тут неделю назад столкнулся со смешным багом. Усилитель, вдруг, внезапно, начал щелкать на один канал. еееле слышно.
долго пытался разобраться, оказалось, что в 30см от кабеля я бросил мобильник и он наводил.


Вернуться наверх
 
Не в сети
 Заголовок сообщения: Re: Усилитель звука из автомагнитолы, приемника и др.
СообщениеДобавлено: Пн мар 03, 2025 22:28:02 
Сверлит текстолит когтями

Карма: 8
Рейтинг сообщений: 27
Зарегистрирован: Ср мар 01, 2023 12:56:48
Сообщений: 1216
Рейтинг сообщения: 0
Silicoid писал(а):
близкое взаимное расположение сетевого провода и входов усилителя.
это вряд ли. Чуть позднее сег будут фото нутра.
Самое фатальное это-неверная трассировка. Вторую перепайку эти микрсх уже не выдержат и я не осилю.

Добавлено after 3 hours 14 minutes 55 seconds:
Нутро. Бушэ я прицепил к вых клеммам. Я видел на картинках, так делают.
Домотал обмотку для кулера и ему БП на макетке.
Подводка входа коаксиалом с внешней землёй ,фольга и центр сигнал. На пробу.
Резики правильные перепаял на 10 и 22 uF


Вложения:
IMG-20250303-WA0002.jpg [202.44 KiB]
Скачиваний: 198
Вернуться наверх
 
Не в сети
 Заголовок сообщения: Re: Усилитель звука из автомагнитолы, приемника и др.
СообщениеДобавлено: Вт мар 04, 2025 21:14:50 
Сверлит текстолит когтями

Карма: 8
Рейтинг сообщений: 27
Зарегистрирован: Ср мар 01, 2023 12:56:48
Сообщений: 1216
Рейтинг сообщения: 0
Как вариант методом исключения, переставить плату в ал корпус заземленный и запустить. На предмет фона.


Вернуться наверх
 
Не в сети
 Заголовок сообщения: Re: Усилитель звука из автомагнитолы, приемника и др.
СообщениеДобавлено: Пт мар 07, 2025 23:57:46 
Сверлит текстолит когтями

Карма: 8
Рейтинг сообщений: 27
Зарегистрирован: Ср мар 01, 2023 12:56:48
Сообщений: 1216
Рейтинг сообщения: 0
AndreyZZ писал(а):
Как вариант методом исключения, переставить плату в ал корпус заземленный и запустить. На предмет фона.

- вчера попробовал не помогло.
Сейчас хочу БП вынесли за пределы платы. Т е выкусить мост и ещё ёмкости добавить и ещё общий провод сигнала по центру прицепить. Если это не сработает, то тогда не знаю что.
download/file.php?id=415228

Добавлено after 6 minutes 39 seconds:
Silicoid писал(а):
близкое взаимное расположение сетевого провода и входов усилителя

Вы об этом писали, но не хотелось менять концепцию.

Добавлено after 4 hours 22 minutes 21 second:
Сделал. Помогло. А если повесить резики 4.7R на выход последовательно, то фон изчезает напрочь, хотя и без них норм уже.


Вложения:
IMG_20250307_235321_560.jpg [232 KiB]
Скачиваний: 219
Вернуться наверх
 
Не в сети
 Заголовок сообщения: Re: Усилитель звука из автомагнитолы, приемника и др.
СообщениеДобавлено: Сб мар 08, 2025 15:09:00 
Сверлит текстолит когтями

Карма: 8
Рейтинг сообщений: 27
Зарегистрирован: Ср мар 01, 2023 12:56:48
Сообщений: 1216
Рейтинг сообщения: 0
У меня уже был печальный опыт с фоном и там тоже была плата с БП на одном куске текстолита. Это svi3102. Там я как то по совету таракана в голове её решил. Больше не буду так делать.


Вернуться наверх
 
Не в сети
 Заголовок сообщения: Re: Усилитель звука из автомагнитолы, приемника и др.
СообщениеДобавлено: Пн мар 10, 2025 11:49:12 
Сверлит текстолит когтями

Карма: 8
Рейтинг сообщений: 27
Зарегистрирован: Ср мар 01, 2023 12:56:48
Сообщений: 1216
Рейтинг сообщения: 0
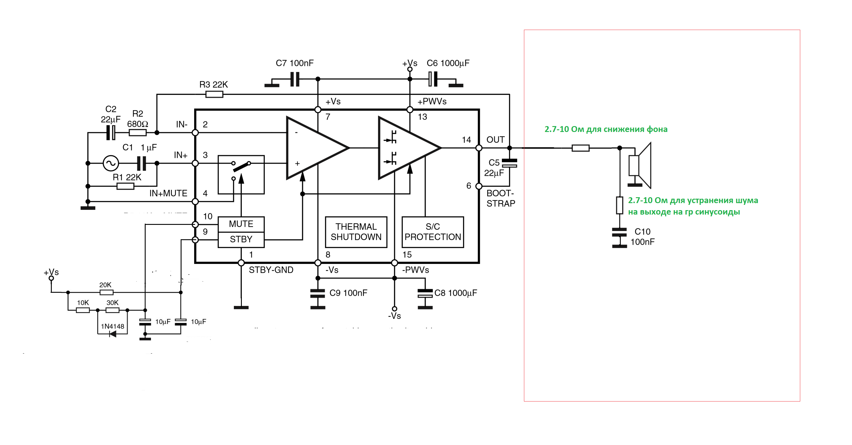
продолжение борьбы с тдашкой делитантским подбором без понимания сути. если есть коментарии вэлком
Так то она даже с этими косяками играет прилично, можно было бы забить


Вложения:
7296доводка.png [224.71 KiB]
Скачиваний: 247
Вернуться наверх
 
Не в сети
 Заголовок сообщения: Re: Усилитель звука из автомагнитолы, приемника и др.
СообщениеДобавлено: Вт мар 11, 2025 04:45:25 
Друг Кота
Аватар пользователя

Карма: 127
Рейтинг сообщений: 6124
Зарегистрирован: Вс дек 25, 2011 18:43:00
Сообщений: 24327
Откуда: г.Москва
Рейтинг сообщения: 0
..ну ты блин и натворил делов.. :))) :facepalm:


Вернуться наверх
 
Не в сети
 Заголовок сообщения: Re: Усилитель звука из автомагнитолы, приемника и др.
СообщениеДобавлено: Вт мар 11, 2025 07:32:08 
Друг Кота
Аватар пользователя

Карма: 104
Рейтинг сообщений: 3788
Зарегистрирован: Пн фев 09, 2009 22:19:49
Сообщений: 23829
Откуда: Когда-то был прекрасный город для людей
Рейтинг сообщения: 0
Усиление разогнано избыточно здесь. Уменьши R3 до 15 ком хотя бы. Тогда и сопротивление на динамик не понадобиться.


Вернуться наверх
 
Показать сообщения за:  Сортировать по:  Вернуться наверх
Начать новую тему Ответить на тему  [ Сообщений: 1334 ]     ... , , , 64, , ,  

Часовой пояс: UTC + 3 часа


Кто сейчас на форуме

Сейчас этот форум просматривают: нет зарегистрированных пользователей и гости: 25


Вы не можете начинать темы
Вы не можете отвечать на сообщения
Вы не можете редактировать свои сообщения
Вы не можете удалять свои сообщения
Вы не можете добавлять вложения

Найти:
Перейти:  


Powered by phpBB © 2000, 2002, 2005, 2007 phpBB Group
Русская поддержка phpBB
Extended by Karma MOD © 2007—2012 m157y
Extended by Topic Tags MOD © 2012 m157y