Например TDA7294

Форум РадиоКот • Просмотр темы - помогите с БП на tl494((
Форум РадиоКот
Здесь можно немножко помяукать :)

Текущее время: Пт фев 06, 2026 14:21:17

Часовой пояс: UTC + 3 часа


ПРЯМО СЕЙЧАС:



Начать новую тему Ответить на тему  [ Сообщений: 58 ]  1, ,  
Автор Сообщение
Не в сети
 Заголовок сообщения: помогите с БП на tl494((
СообщениеДобавлено: Сб дек 18, 2010 19:45:58 
Открыл глаза
Аватар пользователя

Зарегистрирован: Пн сен 27, 2010 12:06:45
Сообщений: 52
Откуда: воронеж
Рейтинг сообщения: 0
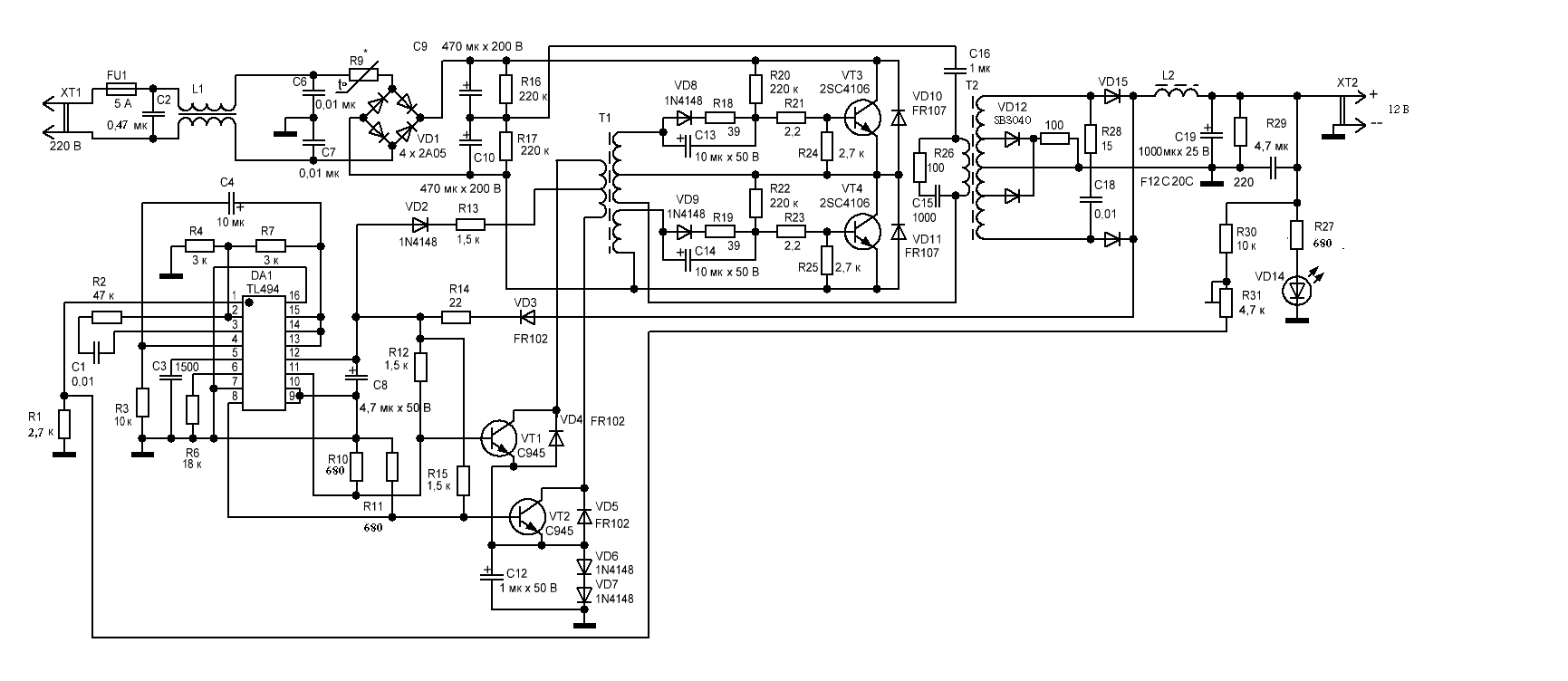
хотел я переделать убитый ATX БП на одно напряжение: выпаял всю дежурку, выпаял все лишние детали и скорее всего защиту по току. всё делал глядя на схему обычного БП AT. после переделки включил - там где должно быть 12 в всего шесть....если подключить вентилятор от этого же БП то напряжение падает до трёх. Когда касаешься щупом мультиметра до минусового вывода появляется сильный свист(до этого он был но не так заметен) сильно греются ключевые транзисторы C4106.может ли решить проблему повышение частоты?почему вместо 12в всего 6?что я сделал не так?
без нагрузки:
-напряжение на шине +12в = 6в
-на шине +5в = 1,4в
-на 14 выводе микросхемы = 4,96в
-на 12 выводе = 7,3в
ниже схема по которой собирал, собранная из кусочков других схем...


Вложения:
ИИП.GIF [39.48 KiB]
Скачиваний: 1980
Вернуться наверх
 
Не в сети
 Заголовок сообщения: Re: помогите с БП на tl494((
СообщениеДобавлено: Сб дек 18, 2010 20:06:08 
Модератор
Аватар пользователя

Карма: 153
Рейтинг сообщений: 2929
Зарегистрирован: Сб авг 14, 2010 15:05:51
Сообщений: 18939
Откуда: г. Озерск, Челябинская обл.
Рейтинг сообщения: 0
Медали: 1
Лучший человек Форума 2017 (1)
времязадающая емкость должна быть (С3) 1000 пФ, а не 1500 пФ. при 1500 пФ слишком низкая частота, транс может входить в насыщение.
на 12 выводе должно быть порядка 25 Вольт.
резистор R31 регулирует напряжение?
если не регулирует, то надо искать засаду.
разорви цепь обратной связи (отпаяй R31 или R30). но сначала повысь частоту заменой С3 на 1000 пФ. без обратной связи должна быть полная ширина импульсов и максимальное напряжение на выходе. и при этом ничего не греться на холостом ходе.

_________________
Мудрость приходит вместе с импотенцией...
Когда на русском форуме переходят на Вы, в реальной жизни начинают бить морду.


Вернуться наверх
 
Не в сети
 Заголовок сообщения: Re: помогите с БП на tl494((
СообщениеДобавлено: Сб дек 18, 2010 20:16:08 
Открыл глаза
Аватар пользователя

Зарегистрирован: Пн сен 27, 2010 12:06:45
Сообщений: 52
Откуда: воронеж
Рейтинг сообщения: 0
конденсатор поставил 1000,и ниче не изменилось кроме того что транзисторы С4106 греются еле заметно. подстроечник напряжение регулирует очень в маленьких пределах = от 5,95вольт до 6 вольт. на 12 выводе 7,3 вольт (мерил без нагрузки)
разорвал цепь обратной связи-ниче не изменилось


Вернуться наверх
 
Не в сети
 Заголовок сообщения: Re: помогите с БП на tl494((
СообщениеДобавлено: Сб дек 18, 2010 20:39:25 
Модератор
Аватар пользователя

Карма: 153
Рейтинг сообщений: 2929
Зарегистрирован: Сб авг 14, 2010 15:05:51
Сообщений: 18939
Откуда: г. Озерск, Челябинская обл.
Рейтинг сообщения: 0
Медали: 1
Лучший человек Форума 2017 (1)
в схеме ошибок нет. ищи ошибки в своем монтаже.
мультиметр, осциллограф - и вперед

_________________
Мудрость приходит вместе с импотенцией...
Когда на русском форуме переходят на Вы, в реальной жизни начинают бить морду.


Вернуться наверх
 
Эиком - электронные компоненты и радиодетали
Не в сети
 Заголовок сообщения: Re: помогите с БП на tl494((
СообщениеДобавлено: Сб дек 18, 2010 20:51:49 
Открыл глаза
Аватар пользователя

Зарегистрирован: Пн сен 27, 2010 12:06:45
Сообщений: 52
Откуда: воронеж
Рейтинг сообщения: 0
осциллографа нет...монтаж раз пять перепроверил.может это что то с трансформатором или микросхемой?
кстати на какой то схеме видел конденсатор 47мк между катодом диода VD3 и минусовым выводом. подключил и напряжение в шине +12в упало до 1,5...

_________________
Чтобы что-то сделать, не обязательно верить в успех, можно просто это сделать.


Вернуться наверх
 
Не в сети
 Заголовок сообщения: Re: помогите с БП на tl494((
СообщениеДобавлено: Сб дек 18, 2010 21:27:28 
Модератор
Аватар пользователя

Карма: 153
Рейтинг сообщений: 2929
Зарегистрирован: Сб авг 14, 2010 15:05:51
Сообщений: 18939
Откуда: г. Озерск, Челябинская обл.
Рейтинг сообщения: 0
Медали: 1
Лучший человек Форума 2017 (1)
этот конденсатор должен присутствовать.
ясновидцев здесь нет. сделай хорошие фото платы с двух сторон. посмотрю, что там творится на самом деле.

_________________
Мудрость приходит вместе с импотенцией...
Когда на русском форуме переходят на Вы, в реальной жизни начинают бить морду.


Вернуться наверх
 
Не в сети
 Заголовок сообщения: Re: помогите с БП на tl494((
СообщениеДобавлено: Сб дек 18, 2010 21:32:14 
Открыл глаза
Аватар пользователя

Зарегистрирован: Пн сен 27, 2010 12:06:45
Сообщений: 52
Откуда: воронеж
Рейтинг сообщения: 0
оказывается это микросхема!щас поставил К7500В и всё заработало как положено! :beer: я совершил ошибку когда стал переделывать-я не стал искать неисправность в БП-доноре...а там кроме диода пробитого еще и микросхема вылетела...фотографировать у меня нечем, да и не зачем уже. Спасибо вам огромное))

_________________
Чтобы что-то сделать, не обязательно верить в успех, можно просто это сделать.


Вернуться наверх
 
Не в сети
 Заголовок сообщения: Re: помогите с БП на tl494((
СообщениеДобавлено: Сб дек 18, 2010 21:42:32 
Друг Кота
Аватар пользователя

Карма: 44
Рейтинг сообщений: 605
Зарегистрирован: Вс мар 04, 2007 11:39:00
Сообщений: 4470
Откуда: Ukraine, Kyiv
Рейтинг сообщения: 0
barsik2801, а с какого источника Вы взяли одну из самых "кривых" (как для БП) моих схем? Могли бы сначала и посоветоваться, какую лучше реализовывать.

_________________
Выслушай и противную сторону, даже если она и противна


Вернуться наверх
 
Не в сети
 Заголовок сообщения: Re: помогите с БП на tl494((
СообщениеДобавлено: Сб дек 18, 2010 21:54:19 
Открыл глаза
Аватар пользователя

Зарегистрирован: Пн сен 27, 2010 12:06:45
Сообщений: 52
Откуда: воронеж
Рейтинг сообщения: 0
не помню уже, это была автоматическая зарядка, без защиты от кз, от нее я отказался для того чтоб понять будет ли работать этот БП....тем более что у меня нет возможности бегать в магазин за новыми деталями для хорошего блока питания.за схему вам спасибо

_________________
Чтобы что-то сделать, не обязательно верить в успех, можно просто это сделать.


Вернуться наверх
 
Не в сети
 Заголовок сообщения: Re: помогите с БП на tl494((
СообщениеДобавлено: Сб дек 18, 2010 22:24:43 
Друг Кота
Аватар пользователя

Карма: 44
Рейтинг сообщений: 605
Зарегистрирован: Вс мар 04, 2007 11:39:00
Сообщений: 4470
Откуда: Ukraine, Kyiv
Рейтинг сообщения: 0
Уважаемый barsik2801, "раз пошла такая пьянка", то диоды VD12 резистор 100 ом с них на общий провод совершенно не нужны. Они никакой функции не выполняют. Во-вторых, эта схема не имеет никакой защиты от К.З., что для БП не есть гут.

Гляньте схему по последнему аттачу в этой теме. В ней организовано ограничение максимального выходного тока с использованием 2-го ОУ микросхемы. При токоизмерительном резисторе 0,1 Ом получается 5 А. При 0,05 Ом (два по 0,1 ом параллельно) получите 10 А, ничего больше не меняя. Стабилизация выходного напряжения "жесткая", т.к. токоизмерительный резистор выведен из цепи нагрузки.

_________________
Выслушай и противную сторону, даже если она и противна


Вернуться наверх
 
Не в сети
 Заголовок сообщения: Re: помогите с БП на tl494((
СообщениеДобавлено: Сб дек 18, 2010 22:54:53 
Открыл глаза
Аватар пользователя

Зарегистрирован: Пн сен 27, 2010 12:06:45
Сообщений: 52
Откуда: воронеж
Рейтинг сообщения: 0
у меня обмотки на трансформаторе Т2 не соеденены как на схеме,я не знаю как соединить-у меня 6 выводов и задействована только обмотка 12в а на 5в обмотке сидит резистор(я слышал что без него нестабильно будет работать)

_________________
Чтобы что-то сделать, не обязательно верить в успех, можно просто это сделать.


Вернуться наверх
 
Не в сети
 Заголовок сообщения: Re: помогите с БП на tl494((
СообщениеДобавлено: Сб дек 18, 2010 23:42:55 
Друг Кота
Аватар пользователя

Карма: 44
Рейтинг сообщений: 605
Зарегистрирован: Вс мар 04, 2007 11:39:00
Сообщений: 4470
Откуда: Ukraine, Kyiv
Рейтинг сообщения: 0
Всё правильно Вы подключили. А на тех, кто сказал Вам о "нестабильной работе" я разрешаю даже чхнуть :)))

_________________
Выслушай и противную сторону, даже если она и противна


Вернуться наверх
 
Не в сети
 Заголовок сообщения: Re: помогите с БП на tl494((
СообщениеДобавлено: Вт дек 21, 2010 02:52:08 
Прорезались зубы
Аватар пользователя

Карма: 1
Рейтинг сообщений: 1
Зарегистрирован: Пн мар 30, 2009 22:10:43
Сообщений: 200
Откуда: Кишинев Кагул
Рейтинг сообщения: 0
Возник такой вопрос:это черновой набросок блока,хотелось бы узнать ваше мнение по схеме.


Вложения:
TL494 блок питания.JPG [46.47 KiB]
Скачиваний: 1117

_________________
Ненавижу микроконтролеры!!!!
Изображение
Вернуться наверх
 
Не в сети
 Заголовок сообщения: Re: помогите с БП на tl494((
СообщениеДобавлено: Вт дек 21, 2010 10:19:08 
Друг Кота
Аватар пользователя

Карма: 44
Рейтинг сообщений: 605
Зарегистрирован: Вс мар 04, 2007 11:39:00
Сообщений: 4470
Откуда: Ukraine, Kyiv
Рейтинг сообщения: 0
Уважаемый Tehnik123, в своем "наброске" Вы фактически повторили схему ЛЕВШИ: http://elektron.ucoz.ru/publ/1-1-0-1.

По отзывам - рабочая, но, как отмечал (на "Паяльнике") Старичок - сильно "кривоватая".

Если уж хотите использовать полевые транзисторы и в раскачке и в ключах, то обратите внимание на TL598 - в ней уже имеется 2-тактный выходной каскад для управления полевиками. Это первое.

Второе. Не вижу особого смысла в разрядных затворных биполярных транзисторах ни в каскаде раскачки, ни в силовом. По первому - сказал, как обойти в предыдущем абзаце, по второму - трансформатор будет обеспечивать достаточный ток как для открывания, так и для закрывания мощных ключевых полевиков. Только не забудьте поставить двухандоный стабилитрон между затворами и истоками, чтобы исключить превышение максимально допустимого напряжения на затворах.

_________________
Выслушай и противную сторону, даже если она и противна


Вернуться наверх
 
Не в сети
 Заголовок сообщения: Re: помогите с БП на tl494((
СообщениеДобавлено: Вт дек 21, 2010 18:41:57 
Прорезались зубы
Аватар пользователя

Карма: 1
Рейтинг сообщений: 1
Зарегистрирован: Пн мар 30, 2009 22:10:43
Сообщений: 200
Откуда: Кишинев Кагул
Рейтинг сообщения: 0
В общем задумку я брал по его схеме.
А конкретно вопросы такие
Подключения усилителей ошибки,можно так как у меня или же их надо по одинаковому принципу подключать - как лучше?
Снабберы - нужны или все же нет,читал , что они рекомендуются,хотя и необязательно.?
Транзисторы я планировал брать с внутренними стабилитронами.
Про раскачку полевиков - если оставить так как есть - это норм или же лучше не делать?
Про 598 ю , где можно взять datasheet на нее , но более информативный?(как для 494 от моторолы)

_________________
Ненавижу микроконтролеры!!!!
Изображение


Вернуться наверх
 
Не в сети
 Заголовок сообщения: Re: помогите с БП на tl494((
СообщениеДобавлено: Вт дек 21, 2010 18:54:56 
Друг Кота
Аватар пользователя

Карма: 44
Рейтинг сообщений: 605
Зарегистрирован: Вс мар 04, 2007 11:39:00
Сообщений: 4470
Откуда: Ukraine, Kyiv
Рейтинг сообщения: 0
Tehnik123 писал(а):
В общем задумку я брал по его схеме.
Только реализовали её "кривее" некуда. Даже лень перечислять все "косяки"...

1. Для стабилизации выходного напряжения используется только один ОУ. Второй "заглушается" или используется для стабилизации тока.
2. Снабберы ставятся не на транзисторы, а на обмотки трансформатора.
3. В двухтактной схеме они ставятся не на первичку, а на вторичку, как защита от выбросов на фронтах. И только.
4. Схема нуждается в радикальной переработке.
Цитата:
Про 598 ю , где можно взять datasheet на нее , но более информативный? (как для 494 от моторолы)
А зачем? Её выпускает Texas Instruments, по функциональности она подобна 494-й, а отличия в даташите от производителя указаны.

_________________
Выслушай и противную сторону, даже если она и противна


Вернуться наверх
 
Не в сети
 Заголовок сообщения: Re: помогите с БП на tl494((
СообщениеДобавлено: Вт дек 21, 2010 19:49:54 
Прорезались зубы
Аватар пользователя

Карма: 1
Рейтинг сообщений: 1
Зарегистрирован: Пн мар 30, 2009 22:10:43
Сообщений: 200
Откуда: Кишинев Кагул
Рейтинг сообщения: 0
Цитата:
Только реализовали её "кривее" некуда

Да , это я умею :)
Так , по-делу:
http://radiohlam.ru/teory/snubber.htm - это раз , http://flyback.org.ru/viewtopic.php?t=485 - это два; почему снабберы стоят на транзисторах , может чего-то я пропустил??
Про усилитель ошибки : у меня один из них идет для стабилизации напряжения с выхода,а второй я "заглушил",но по-другому,не так как первый использую.
Цитата:
Схема нуждается в радикальной переработке.
- так я же не зря спрашиваю :)
Вроде бы , пока , все.

_________________
Ненавижу микроконтролеры!!!!
Изображение


Вернуться наверх
 
Не в сети
 Заголовок сообщения: Re: помогите с БП на tl494((
СообщениеДобавлено: Вт дек 21, 2010 22:05:58 
Друг Кота
Аватар пользователя

Карма: 44
Рейтинг сообщений: 605
Зарегистрирован: Вс мар 04, 2007 11:39:00
Сообщений: 4470
Откуда: Ukraine, Kyiv
Рейтинг сообщения: 0
Уважаемый Tehnik123, извините великодушно, но обе Ваши ссылки - "мимо кассы". В первой идет речь о синхронном понижающем преобразователе, во второй - об обратноходовом преобразователе. Т.е., о схемах, асимметричных по определению. В Вашем же случае - полумост, т.е. схема симметричная. Снабберы для нее делается по-другому.

Чтобы второй ОУ "заглушить, его вход тупо соединяется с 14-м выводом (Uоп.) Никаких делителей не надо. Тем более, с питания (12-й вывод). ОУ может тупо "гыгнуться". Допустимое входное напряжение для него = + 5 В.

С 3-го выхода на 2-й инвертирующий вход обязательно должна идти интегрирующая цепочка, чтобы ОУ не "колбасило" импульсными помехами.

Резистор R2 должен быть намного большего сопротивления (на порядок), а R3 - ещё бОльшего, чтобы на 4-м выводе было не более 0,5...1 В. В таком включении (2,5 В из допустимых 3 В) максимальная длительность импульсов ШИМ резко ограничена. Зачем Вы вообще ставили R3 - "тайна зело велика есть"...

Конденсатор С2 (0,1 мкф) практически не успеет отработать софт-старт. Обычно ставят на 2 порядка (!) больше (10 мкф).

При таком включении (с биполярным разрядниками затворных емкостей в драйверном каскаде) с 9,10 выводов на землю должны идти резисторы примерно по 1 ком, которые будут открывать эти разрядники. А так - им нечем открываться при закрытии ключевых транзисторов микросхемы.

Достаточно свидетельств "кривоватости"? Это я ещё о-о-очень мягко выразился. И только при беглом рассмотрении схемы...

Не изобретайте велосипед, оттолкнитесь от готовых схем с этой микросхемой ШИМ, хоть бы и компьютерных БП.

P.S. Да, и заранее заготовьте ведерко для горелых деталей :))) . Брыжейкой чувствую, что оно очень даже понадобится...

_________________
Выслушай и противную сторону, даже если она и противна


Вернуться наверх
 
Не в сети
 Заголовок сообщения: Re: помогите с БП на tl494((
СообщениеДобавлено: Вт дек 21, 2010 22:16:14 
Прорезались зубы
Аватар пользователя

Карма: 1
Рейтинг сообщений: 1
Зарегистрирован: Пн мар 30, 2009 22:10:43
Сообщений: 200
Откуда: Кишинев Кагул
Рейтинг сообщения: 0
Так ээээ ..... я забыл сказать , что на номиналы смотреть не надо,мне их просто было лень удалять,виноват.
Про резисторы в драйверах - забыл перерисовать , на бумаге они у меня есть.
А вот про 3 вывод можно по-подробнее,когда data читал про него не понял.
Цитата:
Не изобретайте велосипед, оттолкнитесь от готовых схем с этой микросхемой ШИМ

Ну кому как,мне хочется самому что-то сделать.
По плану низковольтная часть будет питаться от дежурого блока и будет гаоьваническая развязка от высоковольтной части + выключение при перегрузке.
И еще вопрос в data , если я правильно прочитал,входное напряжение на уси ошибок Епит-2В?

_________________
Ненавижу микроконтролеры!!!!
Изображение


Вернуться наверх
 
Не в сети
 Заголовок сообщения: Re: помогите с БП на tl494((
СообщениеДобавлено: Ср дек 22, 2010 00:15:37 
Друг Кота
Аватар пользователя

Карма: 44
Рейтинг сообщений: 605
Зарегистрирован: Вс мар 04, 2007 11:39:00
Сообщений: 4470
Откуда: Ukraine, Kyiv
Рейтинг сообщения: 0
Tehnik123 писал(а):
...на номиналы смотреть не надо,мне их просто было лень удалять,виноват.
Про резисторы в драйверах - забыл перерисовать , на бумаге они у меня есть.
Вот пижон! Ему - лень, а мне не лень должно быть разжевывать азы...
Цитата:
...про 3 вывод можно поподробнее, когда data читал про него не понял.
Это вопрос или утверждение? Выходы обоих ОУ через диоды соединены вместе по схеме ИЛИ. В каждый момент времени может работать либо один, либо второй ОУ. Вот этот общий вывод и выведен на 3-ю ногу. Используется для формирования местной ООС по высокой частоте. Если её не ввести, то ОУ будет "дергаться" на каждый пичок выходного напряжения. Интегрирующая цепочка усредняет эти шумы и ОУ реагирует только на относительно медленные изменения выходного напряжения.
Цитата:
...в data , если я правильно прочитал,входное напряжение на уси ошибок Епит-2В?
По тому же даташиту рекомендовано не превышать входные напряжения более, чем +5 В. Номинальным рабочим диапазоном вообще считается +2,5 В.
Цитата:
Если не знаешь как поступать - поступай по закону (даташиту).

_________________
Выслушай и противную сторону, даже если она и противна


Вернуться наверх
 
Показать сообщения за:  Сортировать по:  Вернуться наверх
Начать новую тему Ответить на тему  [ Сообщений: 58 ]  1, ,  

Часовой пояс: UTC + 3 часа


Кто сейчас на форуме

Сейчас этот форум просматривают: Levsha32 и гости: 108


Вы не можете начинать темы
Вы не можете отвечать на сообщения
Вы не можете редактировать свои сообщения
Вы не можете удалять свои сообщения
Вы не можете добавлять вложения

Найти:
Перейти:  


Powered by phpBB © 2000, 2002, 2005, 2007 phpBB Group
Русская поддержка phpBB
Extended by Karma MOD © 2007—2012 m157y
Extended by Topic Tags MOD © 2012 m157y