Например TDA7294

Форум РадиоКот • Просмотр темы - как заменить кнопки на энкодер?
Форум РадиоКот
Здесь можно немножко помяукать :)

Текущее время: Вс дек 14, 2025 06:24:32

Часовой пояс: UTC + 3 часа


ПРЯМО СЕЙЧАС:



Начать новую тему Ответить на тему  [ Сообщений: 52 ]  1, ,  
Автор Сообщение
Не в сети
 Заголовок сообщения: как заменить кнопки на энкодер?
СообщениеДобавлено: Вс дек 19, 2010 11:43:18 
Нашел транзистор. Понюхал.
Аватар пользователя

Карма: -4
Рейтинг сообщений: 15
Зарегистрирован: Вт мар 27, 2007 14:02:34
Сообщений: 189
Откуда: Тверь
Рейтинг сообщения: 0
есть 2 кнопки громкости, больше и меньше
хочу поставить энкодер вместо них

но сами понимаете у энкодера квадратурный выход.

нужна самая простая схема чтобы квадратурный выход преобразовать в кратковременные нажатия для двух кнопок в зависимости от направления вращения.

есть чтото простое?


Вернуться наверх
 
Не в сети
 Заголовок сообщения: Re: как заменить кнопки на энкодер?
СообщениеДобавлено: Пн дек 20, 2010 17:11:35 
Держит паяльник хвостом

Карма: 1
Рейтинг сообщений: 2
Зарегистрирован: Ср июл 07, 2010 06:48:57
Сообщений: 986
Рейтинг сообщения: 0
В голову сразу приходит мысль об МК. Есть еще вариант с повторителем с задержкой либо на триггере, либо на счетчике.


Вернуться наверх
 
Не в сети
 Заголовок сообщения: Re: как заменить кнопки на энкодер?
СообщениеДобавлено: Вт дек 21, 2010 11:16:45 
Друг Кота
Аватар пользователя

Карма: 67
Рейтинг сообщений: 1066
Зарегистрирован: Чт сен 18, 2008 12:27:21
Сообщений: 19962
Откуда: Столица Мира Санкт-Петербург
Рейтинг сообщения: 0
Медали: 1
Получил миской по аватаре (1)
Где-то видел схеум на обычной логике: сигнал с энкодера преобразовывался в два канала, в зависимости от направления вращения импульсы появлялись только в одном канале.

_________________
[ Всё дело не столько в вашей глупости, сколько в моей гениальности ] [ Правильно заданный вопрос содержит в себе половину ответа ]
Измерить нннада?


Вернуться наверх
 
Не в сети
 Заголовок сообщения: Re: как заменить кнопки на энкодер?
СообщениеДобавлено: Вт дек 21, 2010 12:43:56 
Друг Кота
Аватар пользователя

Карма: 9
Рейтинг сообщений: 96
Зарегистрирован: Пн июл 13, 2009 14:37:39
Сообщений: 3961
Откуда: Московская область, наукоград.....
Рейтинг сообщения: 5
Gudd-Head писал(а):
Где-то видел схеум на обычной логике: сигнал с энкодера преобразовывался в два канала, в зависимости от направления вращения импульсы появлялись только в одном канале.

Накидал за 5 минут.
Схема
Изображение
Времянка
Изображение
PS Замена "ИЛИ на 2И-НЕ приведет к смене импульсов на выходах, а так же позволит решить задачу на 2-х микросхемах 555ТМ2 и 555ЛА3 или их прототипах :write:


Вложения:
encoder_td.JPG [9.38 KiB]
Скачиваний: 13300
encoder.JPG [18.65 KiB]
Скачиваний: 15165

_________________
Загружая на вход компьютера "мусор", на выходе получим "мусор^32".
PS. Не работаю с: Proteus, Multisim, EWB, Micro-Cap... не спрашивайте даже
Вернуться наверх
 
Эиком - электронные компоненты и радиодетали
Не в сети
 Заголовок сообщения: Re: как заменить кнопки на энкодер?
СообщениеДобавлено: Вт дек 21, 2010 12:54:02 
Друг Кота
Аватар пользователя

Карма: 67
Рейтинг сообщений: 1066
Зарегистрирован: Чт сен 18, 2008 12:27:21
Сообщений: 19962
Откуда: Столица Мира Санкт-Петербург
Рейтинг сообщения: 0
Медали: 1
Получил миской по аватаре (1)
Meteor писал(а):
Накидал за 5 минут.

Здорово :) Примерно то же самое видел. В чём, кстати, накидали схемку?

_________________
[ Всё дело не столько в вашей глупости, сколько в моей гениальности ] [ Правильно заданный вопрос содержит в себе половину ответа ]
Измерить нннада?


Вернуться наверх
 
Не в сети
 Заголовок сообщения: Re: как заменить кнопки на энкодер?
СообщениеДобавлено: Вт дек 21, 2010 14:18:16 
Друг Кота
Аватар пользователя

Карма: 9
Рейтинг сообщений: 96
Зарегистрирован: Пн июл 13, 2009 14:37:39
Сообщений: 3961
Откуда: Московская область, наукоград.....
Рейтинг сообщения: 0
В схематическом редакторе Quartus'а - САПР под ПЛИС.
ЗЫ Полярность на выходах выбрал с учетом "возможной" работы на 555ИЕ6/555ИЕ7 (мало ли, вдруг на них будет кто реализовывать)

_________________
Загружая на вход компьютера "мусор", на выходе получим "мусор^32".
PS. Не работаю с: Proteus, Multisim, EWB, Micro-Cap... не спрашивайте даже


Вернуться наверх
 
Не в сети
 Заголовок сообщения: Re: как заменить кнопки на энкодер?
СообщениеДобавлено: Вт дек 21, 2010 15:01:34 
Друг Кота
Аватар пользователя

Карма: 67
Рейтинг сообщений: 1066
Зарегистрирован: Чт сен 18, 2008 12:27:21
Сообщений: 19962
Откуда: Столица Мира Санкт-Петербург
Рейтинг сообщения: 0
Медали: 1
Получил миской по аватаре (1)
Meteor писал(а):
В схематическом редакторе Quartus'а - САПР под ПЛИС.

Понятно. Ну, что такое Quartus я знаю. Чай, не вчера родился :)

_________________
[ Всё дело не столько в вашей глупости, сколько в моей гениальности ] [ Правильно заданный вопрос содержит в себе половину ответа ]
Измерить нннада?


Вернуться наверх
 
Не в сети
 Заголовок сообщения: Re: как заменить кнопки на энкодер?
СообщениеДобавлено: Вт дек 21, 2010 15:10:11 
Друг Кота
Аватар пользователя

Карма: 9
Рейтинг сообщений: 96
Зарегистрирован: Пн июл 13, 2009 14:37:39
Сообщений: 3961
Откуда: Московская область, наукоград.....
Рейтинг сообщения: 0
Ответ рассчитан на "широкую" аудиторию, может найдется кто и не знает что есть квартус :wink:

_________________
Загружая на вход компьютера "мусор", на выходе получим "мусор^32".
PS. Не работаю с: Proteus, Multisim, EWB, Micro-Cap... не спрашивайте даже


Вернуться наверх
 
Не в сети
 Заголовок сообщения: Re: как заменить кнопки на энкодер?
СообщениеДобавлено: Вс янв 09, 2011 00:38:29 
Потрогал лапой паяльник
Аватар пользователя

Зарегистрирован: Пн янв 07, 2008 16:56:28
Сообщений: 302
Откуда: Минск
Рейтинг сообщения: 0
покажите схему побольше, нечитаемо то что счас на форме, спс


Вернуться наверх
 
Не в сети
 Заголовок сообщения: Re: как заменить кнопки на энкодер?
СообщениеДобавлено: Вс янв 09, 2011 00:52:17 
Друг Кота
Аватар пользователя

Карма: 9
Рейтинг сообщений: 96
Зарегистрирован: Пн июл 13, 2009 14:37:39
Сообщений: 3961
Откуда: Московская область, наукоград.....
Рейтинг сообщения: 0
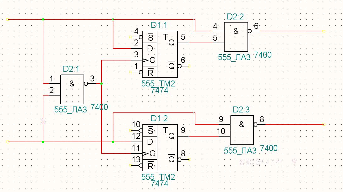
Так читаемее?


Вложения:
encoder.JPG [88.37 KiB]
Скачиваний: 4387

_________________
Загружая на вход компьютера "мусор", на выходе получим "мусор^32".
PS. Не работаю с: Proteus, Multisim, EWB, Micro-Cap... не спрашивайте даже
Вернуться наверх
 
Не в сети
 Заголовок сообщения: Re: как заменить кнопки на энкодер?
СообщениеДобавлено: Вс янв 09, 2011 01:33:48 
Потрогал лапой паяльник
Аватар пользователя

Зарегистрирован: Пн янв 07, 2008 16:56:28
Сообщений: 302
Откуда: Минск
Рейтинг сообщения: 0
о да, помогло


Вернуться наверх
 
Не в сети
 Заголовок сообщения: Re: как заменить кнопки на энкодер?
СообщениеДобавлено: Вс янв 30, 2011 16:22:57 
Потрогал лапой паяльник
Аватар пользователя

Зарегистрирован: Пн янв 07, 2008 16:56:28
Сообщений: 302
Откуда: Минск
Рейтинг сообщения: 0
Meteor писал(а):
Так читаемее?

комрад, а подскажи ка зависимость выходов от входов, на входе энкодера надо чтоб +5 или 0 было, и на выходе что будет?


Последний раз редактировалось levaclaus Вс янв 30, 2011 17:09:22, всего редактировалось 2 раз(а).

Вернуться наверх
 
Не в сети
 Заголовок сообщения: Re: как заменить кнопки на энкодер?
СообщениеДобавлено: Вс янв 30, 2011 16:38:53 
Друг Кота
Аватар пользователя

Карма: 25
Рейтинг сообщений: 99
Зарегистрирован: Вс янв 24, 2010 19:19:52
Сообщений: 4468
Откуда: Главный Улей России (Moscow)
Рейтинг сообщения: 0
Имеется совковый энкодер от военной аппаратуры. Огромный, металлический с тремя датчиками.
Принцип построен на колесе с прорезями, фотодиодах и светодиодах. Диаграмму его я так и не смог разобрать. Фото энкодера выложу позже. Никто не сталкивался с такими?

_________________
I am DX168B and this is my favourite forum on internet!


Вернуться наверх
 
Не в сети
 Заголовок сообщения: Re: как заменить кнопки на энкодер?
СообщениеДобавлено: Вс янв 30, 2011 16:43:09 
Друг Кота
Аватар пользователя

Карма: 9
Рейтинг сообщений: 96
Зарегистрирован: Пн июл 13, 2009 14:37:39
Сообщений: 3961
Откуда: Московская область, наукоград.....
Рейтинг сообщения: 0
levaclaus писал(а):
комрад, а подскажи ка зависимость выходов от входов, на входе энкодера надо чтоб +5 или 0 было, и на выходе что будет?

Логика, есть логика - для ТТЛ это логичекая 1 уровнем не ниже 2,4 В и логический 0 с уровнем не выше 0,4В. Хочешь растянуть - ставь транзисторный ключ на каждый выход. Диаграмма приведена ранее. (где схема с квартусом)

_________________
Загружая на вход компьютера "мусор", на выходе получим "мусор^32".
PS. Не работаю с: Proteus, Multisim, EWB, Micro-Cap... не спрашивайте даже


Вернуться наверх
 
Не в сети
 Заголовок сообщения: Re: как заменить кнопки на энкодер?
СообщениеДобавлено: Вс янв 30, 2011 17:07:50 
Потрогал лапой паяльник
Аватар пользователя

Зарегистрирован: Пн янв 07, 2008 16:56:28
Сообщений: 302
Откуда: Минск
Рейтинг сообщения: 0
там схема на "или", тут на "и-не" ну и соотв времянка другая, верно? собрал я макет и не работает. 2 варианта - или дохлые микросхемы, или схема не верна.
есть у кого-нибудь претедент сборки такого энкодера?


Вернуться наверх
 
Не в сети
 Заголовок сообщения: Re: как заменить кнопки на энкодер?
СообщениеДобавлено: Вс янв 30, 2011 17:11:01 
Друг Кота
Аватар пользователя

Карма: 67
Рейтинг сообщений: 1066
Зарегистрирован: Чт сен 18, 2008 12:27:21
Сообщений: 19962
Откуда: Столица Мира Санкт-Петербург
Рейтинг сообщения: 0
Медали: 1
Получил миской по аватаре (1)
DX168B писал(а):
Имеется совковый энкодер от военной аппаратуры. Огромный, металлический с тремя датчиками.
Принцип построен на колесе с прорезями, фотодиодах и светодиодах. Диаграмму его я так и не смог разобрать. Фото энкодера выложу позже. Никто не сталкивался с такими?

Какой-то похожий был в Г4-158, что ли...

_________________
[ Всё дело не столько в вашей глупости, сколько в моей гениальности ] [ Правильно заданный вопрос содержит в себе половину ответа ]
Измерить нннада?


Вернуться наверх
 
Не в сети
 Заголовок сообщения: Re: как заменить кнопки на энкодер?
СообщениеДобавлено: Вс янв 30, 2011 17:15:19 
Друг Кота
Аватар пользователя

Карма: 9
Рейтинг сообщений: 96
Зарегистрирован: Пн июл 13, 2009 14:37:39
Сообщений: 3961
Откуда: Московская область, наукоград.....
Рейтинг сообщения: 0
levaclaus писал(а):
там схема на "или", тут на "и-не" ну и соотв времянка другая, верно? собрал я макет и не работает. 2 варианта - или дохлые микросхемы, или схема не верна.
есть у кого-нибудь претедент сборки такого энкодера?

Давай с начала.
Где схема?
Где времянка на входе?
Может энкодер без подтяжки, или вообще не замыкает на землю?
Короче - максимум информации.
Что подано на входы R и S триггеров?

_________________
Загружая на вход компьютера "мусор", на выходе получим "мусор^32".
PS. Не работаю с: Proteus, Multisim, EWB, Micro-Cap... не спрашивайте даже


Вернуться наверх
 
Не в сети
 Заголовок сообщения: Re: как заменить кнопки на энкодер?
СообщениеДобавлено: Вс янв 30, 2011 21:43:21 
Потрогал лапой паяльник
Аватар пользователя

Зарегистрирован: Пн янв 07, 2008 16:56:28
Сообщений: 302
Откуда: Минск
Рейтинг сообщения: 0
Собственно что должно быть в итоге.
Я использую енкодер от скролла из мыши
Вот его логические состояния, при лог 1 на входе
Крутим вправо 00 10 11 01 00
Крутим влево 00 01 11 10 00
ДОлжно быть то, что нужно.

На выходе дешифратора должно получиться
Вправо 00 10 10 10 00
Влево 00 01 01 01 00
Таблица истинности есть, но как я ненавижу карты карно(((, иначе сам бы собрал схему

Что имеем.
Собрано как по схеме
download/file.php?id=53545
R и S свободны.
Энкодер подтянул на + 2кОм

на выходе что угодно, но не то, что должно быть


Вернуться наверх
 
Не в сети
 Заголовок сообщения: Re: как заменить кнопки на энкодер?
СообщениеДобавлено: Вс янв 30, 2011 22:29:52 
Друг Кота
Аватар пользователя

Карма: 9
Рейтинг сообщений: 96
Зарегистрирован: Пн июл 13, 2009 14:37:39
Сообщений: 3961
Откуда: Московская область, наукоград.....
Рейтинг сообщения: 0
Возможно, проблема в том, что тактирующий сигнал задержан на небольшое время.
Попробуй поставить как на этом варианте.
Изображение


Вложения:
encoder_1.JPG [99.89 KiB]
Скачиваний: 15723

_________________
Загружая на вход компьютера "мусор", на выходе получим "мусор^32".
PS. Не работаю с: Proteus, Multisim, EWB, Micro-Cap... не спрашивайте даже
Вернуться наверх
 
Не в сети
 Заголовок сообщения: Re: как заменить кнопки на энкодер?
СообщениеДобавлено: Вс янв 30, 2011 23:31:52 
Потрогал лапой паяльник
Аватар пользователя

Зарегистрирован: Пн янв 07, 2008 16:56:28
Сообщений: 302
Откуда: Минск
Рейтинг сообщения: 0
что за вход на DD2.6 или это масса?
И зачем двойная инверсия?
Входы с энкодера 1 и 2 DD1.1


Вернуться наверх
 
Показать сообщения за:  Сортировать по:  Вернуться наверх
Начать новую тему Ответить на тему  [ Сообщений: 52 ]  1, ,  

Часовой пояс: UTC + 3 часа


Кто сейчас на форуме

Сейчас этот форум просматривают: нет зарегистрированных пользователей и гости: 24


Вы не можете начинать темы
Вы не можете отвечать на сообщения
Вы не можете редактировать свои сообщения
Вы не можете удалять свои сообщения
Вы не можете добавлять вложения

Найти:
Перейти:  


Powered by phpBB © 2000, 2002, 2005, 2007 phpBB Group
Русская поддержка phpBB
Extended by Karma MOD © 2007—2012 m157y
Extended by Topic Tags MOD © 2012 m157y