Например TDA7294

Форум РадиоКот • Просмотр темы - Управление питанием с двойного нажатия
Форум РадиоКот
Здесь можно немножко помяукать :)

Текущее время: Сб янв 03, 2026 05:00:42

Часовой пояс: UTC + 3 часа


ПРЯМО СЕЙЧАС:



Начать новую тему Ответить на тему  [ Сообщений: 17 ] 
Автор Сообщение
Не в сети
 Заголовок сообщения: Управление питанием с двойного нажатия
СообщениеДобавлено: Вт окт 29, 2024 18:49:14 
Родился

Зарегистрирован: Вт окт 29, 2024 18:43:43
Сообщений: 4
Рейтинг сообщения: 0
Добрый день фуромчане.
Я немного далёк от этого всего. Так как занимался давно и не сильно серьезно.

Суть: может есть у кого готовая схема или может кто то составит схему. Нужно управлять питанием с двойного нажатия кнопки (управление по плюсу скорее всего будет).
Напряжение 12 вольт, по нагрузке вообще минимум.


Вернуться наверх
 
Не в сети
 Заголовок сообщения: Re: Управление питанием с двойного нажатия
СообщениеДобавлено: Ср окт 30, 2024 06:30:37 
Друг Кота
Аватар пользователя

Карма: 52
Рейтинг сообщений: 2114
Зарегистрирован: Пт ноя 11, 2016 05:48:09
Сообщений: 7059
Откуда: Сердце Пармы
Рейтинг сообщения: 0
Медали: 2
Получил миской по аватаре (2)
какие компоненты в наличии? ПНП транзисторы или П-мосфеты есть? или микросхема 555 ?
схем много... например такая:
СпойлерИзображение

кстати, на алике готовое есть и стоит копейки...

_________________
Для тех, кто не учил магию мир полон физики :)
Безграмотно вопрошающим про силовую или высоковольтную электронику я не отвечаю, а то ещё посадят за участие в (само)убиении оболтуса...


Вернуться наверх
 
Не в сети
 Заголовок сообщения: Re: Управление питанием с двойного нажатия
СообщениеДобавлено: Ср окт 30, 2024 07:19:42 
Мудрый кот

Карма: 25
Рейтинг сообщений: 494
Зарегистрирован: Сб май 05, 2012 20:24:52
Сообщений: 1832
Откуда: KN34PC, Болгария
Рейтинг сообщения: 0
"с двойного нажатия".
Может ли быть в схеме микроконтроллер?


Вернуться наверх
 
Не в сети
 Заголовок сообщения: Re: Управление питанием с двойного нажатия
СообщениеДобавлено: Ср окт 30, 2024 07:23:29 
Друг Кота
Аватар пользователя

Карма: 197
Рейтинг сообщений: 8602
Зарегистрирован: Пн ноя 30, 2009 03:00:01
Сообщений: 43187
Откуда: Нерезиновая
Рейтинг сообщения: 0
veso74 писал(а):
Может ли быть в схеме микроконтроллер?
BARboska писал(а):
Я немного далёк от этого всего. Так как занимался давно и не сильно серьезно.

Если вы уверены в способностях ТС-а, то- смело в бой!
BARboska писал(а):
Напряжение 12 вольт, по нагрузке вообще минимум.
ЭТО где хоть использоваться будет?
Есть подозрение, что в автомобиле.. :shock: :dont_know:


Вернуться наверх
 
Эиком - электронные компоненты и радиодетали
Не в сети
 Заголовок сообщения: Re: Управление питанием с двойного нажатия
СообщениеДобавлено: Ср окт 30, 2024 08:25:00 
Родился

Зарегистрирован: Вт окт 29, 2024 18:43:43
Сообщений: 4
Рейтинг сообщения: 0
Именно в автомобиле. Есть машина у которой стоит спереди и с заду камера. Сейчас камера включается при включении заднего хода, но хотелось бы что бы включалась передняя камера при парковке, чтобы видеть бардюр и бампер, и чтобы она включалась при двойном нажатии педали тормоза

Добавлено after 1 minute 18 seconds:
И хотелось бы сделать без МК так как это головняк
Я так понимаю это можно сделать на транзисторных ключах как то


Вернуться наверх
 
Не в сети
 Заголовок сообщения: Re: Управление питанием с двойного нажатия
СообщениеДобавлено: Ср окт 30, 2024 10:51:11 
Друг Кота

Карма: 67
Рейтинг сообщений: 1964
Зарегистрирован: Сб дек 18, 2021 19:25:32
Сообщений: 12867
Рейтинг сообщения: 0
хрень.


Вернуться наверх
 
Не в сети
 Заголовок сообщения: Re: Управление питанием с двойного нажатия
СообщениеДобавлено: Ср окт 30, 2024 12:57:18 
Друг Кота
Аватар пользователя

Карма: 52
Рейтинг сообщений: 2114
Зарегистрирован: Пт ноя 11, 2016 05:48:09
Сообщений: 7059
Откуда: Сердце Пармы
Рейтинг сообщения: 0
Медали: 2
Получил миской по аватаре (2)
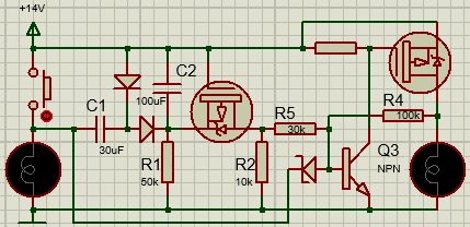
Это реально, хоть и не понятно, зачем...
И повторю вопрос - какими компонентами располагаете?
Можно например так собрать...
СпойлерИзображение

В протеусе работает, в реальной схеме возможно придётся подбирать емкости и сопротивления...
ну, и с питанием триггера разобраться - если ему надот 5V то столько ему и дать и ключ выходной я для примера изобразил, наверно через стабилитрон его подключать не самая удачная затея


Вложения:
2024-10-30_18-35-38.png [8.29 KiB]
Скачиваний: 347

_________________
Для тех, кто не учил магию мир полон физики :)
Безграмотно вопрошающим про силовую или высоковольтную электронику я не отвечаю, а то ещё посадят за участие в (само)убиении оболтуса...
Вернуться наверх
 
Не в сети
 Заголовок сообщения: Re: Управление питанием с двойного нажатия
СообщениеДобавлено: Ср окт 30, 2024 13:06:52 
Родился

Зарегистрирован: Вт окт 29, 2024 18:43:43
Сообщений: 4
Рейтинг сообщения: 0
Это реально, хоть и не понятно, зачем...
И повторю вопрос - какими компонентами располагаете?
Можно например так собрать...
СпойлерИзображение

В протеусе работает, в реальной схеме возможно придётся подбирать емкости и сопротивления...
ну, и с питанием триггера разобраться - если ему надот 5V то столько ему и дать и ключ выходной я для примера изобразил, наверно через стабилитрон его подключать не самая удачная затея



Элементы купятся любые. Плату разведу смело. Самое главное чтобы можно было обойтись без прагромматора

Добавлено after 54 seconds:
Это реально, хоть и не понятно, зачем...
И повторю вопрос - какими компонентами располагаете?
Можно например так собрать...
СпойлерИзображение

В протеусе работает, в реальной схеме возможно придётся подбирать емкости и сопротивления...
ну, и с питанием триггера разобраться - если ему надот 5V то столько ему и дать и ключ выходной я для примера изобразил, наверно через стабилитрон его подключать не самая удачная затея


Нужно именно чтобы со второго нажатия на педаль включалась камера переднего вида


Вернуться наверх
 
Не в сети
 Заголовок сообщения: Re: Управление питанием с двойного нажатия
СообщениеДобавлено: Ср окт 30, 2024 13:19:28 
Друг Кота
Аватар пользователя

Карма: 52
Рейтинг сообщений: 2114
Зарегистрирован: Пт ноя 11, 2016 05:48:09
Сообщений: 7059
Откуда: Сердце Пармы
Рейтинг сообщения: 0
Медали: 2
Получил миской по аватаре (2)
А выключалась?
А включалась просто со 2го нажатия или со 2го нажатия за какой-то промежуток времени?

СпойлерПС: не цитируй сообщение целиком и избегай цитирования предыдущего сообщения - это правило общения на форумах:
1) цитируют для того, чтобы выделить главную мысль или вопрос, цитата на целое сообщение этого не делает;
2) цитируют сообщение, на которое хотят указать, предыдущее же сообщение в этом не нуждаетя т.к. и так подразумевается, что отвечают на него.
К тому-же на этом форуме за это можно получить бан... :cry:

_________________
Для тех, кто не учил магию мир полон физики :)
Безграмотно вопрошающим про силовую или высоковольтную электронику я не отвечаю, а то ещё посадят за участие в (само)убиении оболтуса...


Вернуться наверх
 
Не в сети
 Заголовок сообщения: Re: Управление питанием с двойного нажатия
СообщениеДобавлено: Ср окт 30, 2024 13:29:53 
Родился

Зарегистрирован: Вт окт 29, 2024 18:43:43
Сообщений: 4
Рейтинг сообщения: 0
А выключалась?
А включалась просто со 2го нажатия или со 2го нажатия за какой-то промежуток времени?

ПС: не цитируй сообщение целиком и не цитируй предыдущее сообщение - это правило общения на форумах:
цитируют для того, чтобы выделить главную мысль или вопрос, цитата на целое сообщение этого не делает;
цитируют сообщение, на которое хотят указать, предыдущее же сообщение в этом не нуждаетя т.к. и так подразумевается, что отвечают на него.


Аналогия работы: едешь и тебе нужно припарковаться. Едешь и первым нажатием педали тормоза снимаешь скорость, а вторым нажатием уже включаешь камеру, которая в идеале смотрит на бардюр, и останавливаешь машину в нужном месте. Выключение или по задержке времени или просто от отпуская педали


Вернуться наверх
 
Не в сети
 Заголовок сообщения: Re: Управление питанием с двойного нажатия
СообщениеДобавлено: Ср окт 30, 2024 13:52:39 
Друг Кота
Аватар пользователя

Карма: 52
Рейтинг сообщений: 2114
Зарегистрирован: Пт ноя 11, 2016 05:48:09
Сообщений: 7059
Откуда: Сердце Пармы
Рейтинг сообщения: 0
Медали: 2
Получил миской по аватаре (2)
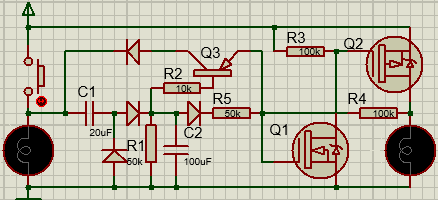
Вот схема, включает по 2м нажатиям, отключает при отпускании педали тормоза
СпойлерИзображение
R3 не подписал, он 100 кОм.


Вложения:
2024-10-30_19-50-27.png [7.32 KiB]
Скачиваний: 284

_________________
Для тех, кто не учил магию мир полон физики :)
Безграмотно вопрошающим про силовую или высоковольтную электронику я не отвечаю, а то ещё посадят за участие в (само)убиении оболтуса...
Вернуться наверх
 
Не в сети
 Заголовок сообщения: Re: Управление питанием с двойного нажатия
СообщениеДобавлено: Ср окт 30, 2024 13:55:28 
Мудрый кот

Карма: 25
Рейтинг сообщений: 494
Зарегистрирован: Сб май 05, 2012 20:24:52
Сообщений: 1832
Откуда: KN34PC, Болгария
Рейтинг сообщения: 0
Для "выключение или по задержке времени или просто от отпуская педали ..." используя только транзисторы, вам будет сложно собрать эту конструкцию и настройт ее на правильную обработку событий. И сколько времени должно пройти максимум между двумя щелчками-щелками, чтобы принять его как рабочий? Рискуете, что камера будет включаться и выключаться бесконечное раз в дороге. Лучше приобретите оборудование для "умного дома" и тренируйте его. Для меня все бессмысленная сборка. (частично пользуюсь переводчиком БГ -> РУ)


Вернуться наверх
 
Не в сети
 Заголовок сообщения: Re: Управление питанием с двойного нажатия
СообщениеДобавлено: Ср окт 30, 2024 15:07:17 
Друг Кота
Аватар пользователя

Карма: 52
Рейтинг сообщений: 2114
Зарегистрирован: Пт ноя 11, 2016 05:48:09
Сообщений: 7059
Откуда: Сердце Пармы
Рейтинг сообщения: 0
Медали: 2
Получил миской по аватаре (2)
Немного упростил схему и внёс задержку отключения камеры, если задержка отключения не нужна убери R2, Q3 и соедини диод с затвором напрямую.
СпойлерИзображение
Конденсаторы электролитические у С1 плюс слева, у С2 сверху.


Вложения:
2024-10-30_21-05-25.png [7.77 KiB]
Скачиваний: 260

_________________
Для тех, кто не учил магию мир полон физики :)
Безграмотно вопрошающим про силовую или высоковольтную электронику я не отвечаю, а то ещё посадят за участие в (само)убиении оболтуса...
Вернуться наверх
 
Не в сети
 Заголовок сообщения: Re: Управление питанием с двойного нажатия
СообщениеДобавлено: Ср окт 30, 2024 20:25:56 
Опытный кот
Аватар пользователя

Карма: -8
Рейтинг сообщений: 62
Зарегистрирован: Вт авг 27, 2024 19:11:47
Сообщений: 748
Рейтинг сообщения: 4
BARboska писал(а):
Едешь и первым нажатием педали тормоза снимаешь скорость, а вторым нажатием уже включаешь камеру, которая в идеале смотрит на бардюр,

Это же какая веселуха-то будет в движении! Подъезжаешь к светофору - камера включилась. Сбрасываешь скорость - камера включилась. Всю поездку камера будет включаться. Может лучше просто кнопку сделать?

Добавлено after 2 minutes 10 seconds:
BARboska писал(а):
Выключение или по задержке времени или просто от отпуская педали

Подкрадываешься последние сантиметры к бордюру, отпустил тормоз - камера выключилась. Непродуманный алгоритм.


Вернуться наверх
 
Не в сети
 Заголовок сообщения: Re: Управление питанием с двойного нажатия
СообщениеДобавлено: Чт окт 31, 2024 05:22:24 
Друг Кота
Аватар пользователя

Карма: 52
Рейтинг сообщений: 2114
Зарегистрирован: Пт ноя 11, 2016 05:48:09
Сообщений: 7059
Откуда: Сердце Пармы
Рейтинг сообщения: 0
Медали: 2
Получил миской по аватаре (2)
я тоже сомневаюсь в удобстве и целесообразности этой затеи, но верю, что собеседник адекватный и уже обо всём подумал... на безопасность поделка не влияет т.ч....
Надеюсь отзыв потом будет - самому интересно :)
надеюсь это не его машина :))) https://vk.com/video-108533779_45626218 ... e0ddc7aff9
(Прошу не принимать на свой счёт, просто видос прикольный попался)

_________________
Для тех, кто не учил магию мир полон физики :)
Безграмотно вопрошающим про силовую или высоковольтную электронику я не отвечаю, а то ещё посадят за участие в (само)убиении оболтуса...


Вернуться наверх
 
Не в сети
 Заголовок сообщения: Re: Управление питанием с двойного нажатия
СообщениеДобавлено: Вс ноя 03, 2024 04:55:55 
Опытный кот

Карма: -5
Рейтинг сообщений: 99
Зарегистрирован: Ср янв 02, 2013 21:32:54
Сообщений: 806
Рейтинг сообщения: 0
Если начать практически ездить то будет несложно убедиться в бессмысленности алгоритма.


Вернуться наверх
 
Не в сети
 Заголовок сообщения: Re: Управление питанием с двойного нажатия
СообщениеДобавлено: Вс ноя 03, 2024 22:53:41 
Держит паяльник хвостом
Аватар пользователя

Карма: 2
Рейтинг сообщений: 154
Зарегистрирован: Ср окт 04, 2017 20:47:40
Сообщений: 985
Рейтинг сообщения: 0
Конечно сорри, но мне кажется, что вы не совсем правильно подумали. Имхо правильнее было бы так: :)
Croma писал(а):
Если начать практически ездить уже даже просто правильно мыслить, то будет несложно убедиться в бессмысленности (желаемого) алгоритма.


Вернуться наверх
 
Показать сообщения за:  Сортировать по:  Вернуться наверх
Начать новую тему Ответить на тему  [ Сообщений: 17 ] 

Часовой пояс: UTC + 3 часа


Кто сейчас на форуме

Сейчас этот форум просматривают: нет зарегистрированных пользователей и гости: 6


Вы не можете начинать темы
Вы не можете отвечать на сообщения
Вы не можете редактировать свои сообщения
Вы не можете удалять свои сообщения
Вы не можете добавлять вложения

Найти:
Перейти:  


Powered by phpBB © 2000, 2002, 2005, 2007 phpBB Group
Русская поддержка phpBB
Extended by Karma MOD © 2007—2012 m157y
Extended by Topic Tags MOD © 2012 m157y