Например TDA7294

Форум РадиоКот • Просмотр темы - Сверхрегенератор.
Форум РадиоКот
Здесь можно немножко помяукать :)

Текущее время: Ср янв 21, 2026 17:42:42

Часовой пояс: UTC + 3 часа


ПРЯМО СЕЙЧАС:



Начать новую тему Ответить на тему  [ Сообщений: 491 ]  1, , , , ...  
Автор Сообщение
Не в сети
 Заголовок сообщения: Сверхрегенератор.
СообщениеДобавлено: Вс сен 10, 2006 00:06:29 
Вымогатель припоя

Зарегистрирован: Вс сен 10, 2006 00:04:03
Сообщений: 546
Рейтинг сообщения: 0
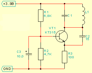
Собрал сверхрегенератор по схеме, приведенной ниже. Передатчик, настроенный на частоту 27,14 Мгц излучает амплитудно-модулированный сигнал с частотой 1000 Гц с интервалом в 2 секунды.
Настроил усилитель на VT3, подключил высокоомные наушники к точке А, включил передатчик, подстроил приемник. Теперь в наушниках слышу сигнал передатчика чистый, без искажений.
При подключении к точке А осциллографа в промежутках , когда нет сигнала передатчика видна правильная синусоида, а когда в наушниках слышен сигнал – синусоида колеблется вдоль оси Х. Получается у меня что, вместо амплитудной – частотная модуляция? Ключ VT4 никак не реагирует – на базе VT4 никакого сигнала не видно. Как мне добиться срабатывания ключа VT4 при появлении сигнала передатчика?
Вложение:
Сверхрегенератор.GIF [8.52 KiB]
Скачиваний: 3587




Для тех кто хочет разобраться в этом вопросе, имеет смысл почитать эту книжку.
Белкин М.К. "Сверхрегенераторы"

aen


Вернуться наверх
 
Не в сети
 Заголовок сообщения:
СообщениеДобавлено: Вс сен 10, 2006 12:41:45 
Потрогал лапой паяльник
Аватар пользователя

Карма: 2
Рейтинг сообщений: 1
Зарегистрирован: Чт июн 29, 2006 21:17:41
Сообщений: 336
Откуда: Мариуполь
Рейтинг сообщения: 0
Сверхрегенератор работает так. Это обычный генератор в который для необычности добавлен дополнительный генератор гасящей частоты - именно он генерирует то шипение которое слышно в телефонах и которое показывается на экране оссцилографа на выходе девайса в точке А. В точке Б ничего не видно потому-как на транзистор смещение не подано и дабы чтото увидеть нужен довольно сильный сигнал (имхо вольт 0,8 - 1,0).
Я бы посоветовал отфильтровать гасящий сигнал активными фильтрами. Благо частота его постоянная.

Зы интересно что будет если использовать вместо ГТ311 КТ368 и почему там именно ГТ311?


Вернуться наверх
 
Не в сети
 Заголовок сообщения:
СообщениеДобавлено: Вс сен 10, 2006 17:56:37 
Вымогатель припоя

Зарегистрирован: Вс сен 10, 2006 00:04:03
Сообщений: 546
Рейтинг сообщения: 0
gri писал(а):
Зы интересно что будет если использовать вместо ГТ311 КТ368 и почему там именно ГТ311?

Можно и КТ368, но германиевые лучше работают ( во всяком случае так пишет Белкин и Поляков)
Дело в том, что во всех схемах радиоуправления со сверхрегенераторами (Сигнал и прочие) никаких дополнительных фильтров нету.
Подав дополнительное смещение на базу ключа - я получу 2 каскад усилителя, а мне хотелось бы получить 0- при сигнале, - при его отсутствии - 1.Может вместо R4 дроссель поставить?


Вернуться наверх
 
Не в сети
 Заголовок сообщения:
СообщениеДобавлено: Вс сен 10, 2006 21:04:04 
Потрогал лапой паяльник
Аватар пользователя

Карма: 2
Рейтинг сообщений: 1
Зарегистрирован: Чт июн 29, 2006 21:17:41
Сообщений: 336
Откуда: Мариуполь
Рейтинг сообщения: 0
Фильтры есть. Там сразу после сверхрегенераторного каскада С5,6,9 и все что с ними связано, только он пассивный а нужен активный. Хотя если использовать частотный компаратор то никакихфильтров возможно вообще не понадобится а заодно и 0 1 вырабатыватся будет.


Вернуться наверх
 
Эиком - электронные компоненты и радиодетали
Не в сети
 Заголовок сообщения:
СообщениеДобавлено: Пн сен 11, 2006 09:00:45 
Модератор
Аватар пользователя

Карма: 158
Рейтинг сообщений: 1600
Зарегистрирован: Пт апр 28, 2006 15:26:07
Сообщений: 11940
Откуда: Россия.
Рейтинг сообщения: 0
Медали: 2
Мявтор 3-й степени (1) Лучший человек Форума 2017 (1)
SAU писал(а):
Собрал сверхрегенератор по схеме, приведенной ниже. Передатчик, настроенный на частоту 27,14 Мгц излучает амплитудно-модулированный сигнал с частотой 1000 Гц с интервалом в 2 секунды.
Схему исправить как "красным" дорисовал.

Изображение

УВЧ на VT1 лучше убрать.
Если вы промодулировали сигнал передатчика частотой 1000 гц, то приёмником её и выделяйте фильтром, как вам сказали выше. А иначе зачем модулировать. Можно и без модуляции, т.е. фильтр низкой частоты делаете такой, что-бы он не пропускал частоту гашения. Частота среза килогерца три. R5 убрать. С базы VT3 на землю сопротивление 100 ком. R6 сделать 10 кОм. Конденсатор 1-5 мкф с коллектора VT3 на общий провод. Это будет детектор шума. Модуляцию в передатчике убрать. Схема будет работать так: Когда передатчик выключен, приёмник шумит, шум открывает VT3.
Включаем передатчик, шум пропадает, VT3 закрывается.


Вложения:
1.GIF [10.89 KiB]
Скачиваний: 3089
Вернуться наверх
 
Не в сети
 Заголовок сообщения:
СообщениеДобавлено: Вт сен 12, 2006 07:28:13 
Вымогатель припоя

Зарегистрирован: Вс сен 10, 2006 00:04:03
Сообщений: 546
Рейтинг сообщения: 0
Хорошо.А если я буду модулировать сигнал импульсами с выхода микроконтроллера.Как мне выделить импульсы?


Вернуться наверх
 
Не в сети
 Заголовок сообщения:
СообщениеДобавлено: Вт сен 12, 2006 09:24:17 
Модератор
Аватар пользователя

Карма: 158
Рейтинг сообщений: 1600
Зарегистрирован: Пт апр 28, 2006 15:26:07
Сообщений: 11940
Откуда: Россия.
Рейтинг сообщения: 0
Медали: 2
Мявтор 3-й степени (1) Лучший человек Форума 2017 (1)
SAU писал(а):
Хорошо.А если я буду модулировать сигнал импульсами с выхода микроконтроллера.Как мне выделить импульсы?

Что Вы имеете в виду.
1.Импульсы определённой частоты?
2.Импульсная кодовая последовательность, как например в пульте для телевизора?
Если первое, ставьте фильтр на эту частоту, как делают в радиоуправляемых игрушках.
Если второе, то дешифратор, также на микропроцессоре.
Главное, это подавите частоту гашения, она обычно 30-100 кгц. Вашим примитивным фильтром она плохо подавлена. Если Вы ведёте приём на наушник (динамик) то её здорово не нужно подавлять. Всё равно Вы её ухом не услышете, а Вашем случае её нужно подавить.


Вернуться наверх
 
Не в сети
 Заголовок сообщения: Сверхрегенератор : подскажите, пожалуйста, схему
СообщениеДобавлено: Пт авг 31, 2007 08:14:55 
Открыл глаза

Зарегистрирован: Вт авг 28, 2007 10:53:49
Сообщений: 51
Рейтинг сообщения: 0
может кто-нибудь показать схемку простого сверхгенератора.


Вернуться наверх
 
Не в сети
 Заголовок сообщения: Re: Подскажите схему сверхгенератора
СообщениеДобавлено: Пт авг 31, 2007 08:25:13 
Модератор
Аватар пользователя

Карма: 158
Рейтинг сообщений: 1600
Зарегистрирован: Пт апр 28, 2006 15:26:07
Сообщений: 11940
Откуда: Россия.
Рейтинг сообщения: 0
Медали: 2
Мявтор 3-й степени (1) Лучший человек Форума 2017 (1)
Денис203 писал(а):
может кто-нибудь показать схемку простого сверхгенератора.

Вот здесь почти свё о сверхрегенераторах.
http://supreg1.narod.ru/
Ссылки там открывай.
Ещё.
http://www.radiokot.ru/forum/viewtopic. ... 96e8dee144


Вернуться наверх
 
Не в сети
 Заголовок сообщения:
СообщениеДобавлено: Пт авг 31, 2007 08:58:44 
Открыл глаза

Зарегистрирован: Вт авг 28, 2007 10:53:49
Сообщений: 51
Рейтинг сообщения: 0
Кстати, скажите ,, я собрал диодный пробник для ВЧ-генератора, вольтметр показывает около 70 мВ.. Это нормально::???


Вернуться наверх
 
Не в сети
 Заголовок сообщения:
СообщениеДобавлено: Пт авг 31, 2007 09:20:38 
Модератор
Аватар пользователя

Карма: 158
Рейтинг сообщений: 1600
Зарегистрирован: Пт апр 28, 2006 15:26:07
Сообщений: 11940
Откуда: Россия.
Рейтинг сообщения: 0
Медали: 2
Мявтор 3-й степени (1) Лучший человек Форума 2017 (1)
Денис203 писал(а):
вольтметр показывает около 70 мВ

Какой диод?
Какая частота генератора?
Схему генератора покажи.
А так откуда я могу знать, нормально или нет. На контуре м.б. и
100 вольт, а снимаешь только 70 мв. От связи же зависет.


Вернуться наверх
 
Не в сети
 Заголовок сообщения:
СообщениеДобавлено: Пт авг 31, 2007 16:52:29 
Открыл глаза

Зарегистрирован: Вт авг 28, 2007 10:53:49
Сообщений: 51
Рейтинг сообщения: 0
схема генератора вот:
на входе, питание +5В
диод импортный, вот что на нем написано: IN4007 DC (он маленький).
частота около 30 Мгц....


Вложения:
01.gif [3.29 KiB]
Скачиваний: 863
Вернуться наверх
 
Не в сети
 Заголовок сообщения:
СообщениеДобавлено: Пт авг 31, 2007 18:42:01 
Модератор
Аватар пользователя

Карма: 46
Рейтинг сообщений: 236
Зарегистрирован: Чт окт 27, 2005 18:50:07
Сообщений: 11169
Откуда: из мест не столь отдалённых
Рейтинг сообщения: 0
Медали: 2
Получил миской по аватаре (1) Мявтор 3-й степени (1)
Диод 1N4007 сугубо низкочастотный, надо что-то вроде 1N4148


Вернуться наверх
 
Не в сети
 Заголовок сообщения:
СообщениеДобавлено: Пт авг 31, 2007 18:55:23 
Открыл глаза

Зарегистрирован: Вт авг 28, 2007 10:53:49
Сообщений: 51
Рейтинг сообщения: 0
а можете обьяснит, какую роль играет диод в этом пробнике?


Вернуться наверх
 
Не в сети
 Заголовок сообщения:
СообщениеДобавлено: Пн сен 03, 2007 08:31:52 
Модератор
Аватар пользователя

Карма: 158
Рейтинг сообщений: 1600
Зарегистрирован: Пт апр 28, 2006 15:26:07
Сообщений: 11940
Откуда: Россия.
Рейтинг сообщения: 0
Медали: 2
Мявтор 3-й степени (1) Лучший человек Форума 2017 (1)
Денис203 писал(а):
а можете обьяснит, какую роль играет диод в этом пробнике?

Там получается детекторный приёмник.
Детектор по параллельной схеме, если тебя это смущает. Просто здесь так удобнее.
В личку уже написал про диоды.
Диод нужен высокочастотный и желательно германиевый.
Я пробовал с теми, что нашёл в порядке ухудшения на частоте 150 мгц.
Д311, Д20, ГД507, Д18.
Можно Шотки КД514 или иностранный, но ВЧ.
Можно кремниевый, но чувствительность будет хуже, хотя узнать генерирует или нет можно.
КД503 и по мере ухудшения любые КД50Х... , например КД521, КД522 и т.д.
И ещё.
В твоём вопросе не было слова измерить, а было узнать, генерирует или нет. Для того, что бы измерить, прибор нужно градуировать. В твоём случае ты убедился, если хоть 70 мв есть, то значит генерирует.
А схему я бы так переделал.


Вложения:
Безымянный.GIF [5.42 KiB]
Скачиваний: 853
Вернуться наверх
 
Не в сети
 Заголовок сообщения:
СообщениеДобавлено: Пн сен 03, 2007 18:49:40 
Открыл глаза

Зарегистрирован: Вт авг 28, 2007 10:53:49
Сообщений: 51
Рейтинг сообщения: 0
а зачем в этой новой схеме два конденсатора параллельно??
и можно еще вопрос,,, про антенну,,, можно ведь просто вывести провод в четверть длины волны???


Вернуться наверх
 
Не в сети
 Заголовок сообщения:
СообщениеДобавлено: Вт сен 04, 2007 07:08:43 
Модератор
Аватар пользователя

Карма: 158
Рейтинг сообщений: 1600
Зарегистрирован: Пт апр 28, 2006 15:26:07
Сообщений: 11940
Откуда: Россия.
Рейтинг сообщения: 0
Медали: 2
Мявтор 3-й степени (1) Лучший человек Форума 2017 (1)
Денис203 писал(а):
а зачем в этой новой схеме два конденсатора параллельно?

А как ты без этих конденсаторов параллельный колебательный контур получишь? Я справа нарисовал контур генератора.
Денис203 писал(а):
можно ведь просто вывести провод в четверть длины волны?

Можно, только лучше к отводу катушки подсоединить и желательно такой же провод от земли вывести. Это будет противовес антенны.
Антенна, как и батарейка, должна иметь два вывода.
.....
Всё.
Картинки не будет.
Выдаёт сообщение:
Цитата:
Допустимая квота разрешённых вложений достигнута. Пожалуйста свяжитесь с администратором форума, если у вас есть вопросы.


Вернуться наверх
 
Не в сети
 Заголовок сообщения:
СообщениеДобавлено: Вт сен 04, 2007 14:20:25 
Админ
Аватар пользователя

Карма: 109
Рейтинг сообщений: 458
Зарегистрирован: Вт авг 23, 2005 15:23:25
Сообщений: 10815
Откуда: Москва
Рейтинг сообщения: 0
Медали: 1
Получил миской по аватаре (1)
Сейчас должно все работать.

_________________
А вот футболки кому? Кружки, значки!
Мысли Пачкают Мозги


Вернуться наверх
 
Не в сети
 Заголовок сообщения:
СообщениеДобавлено: Вт сен 04, 2007 17:13:40 
Открыл глаза

Зарегистрирован: Вт авг 28, 2007 10:53:49
Сообщений: 51
Рейтинг сообщения: 0
а подскажите еще , пожалуйста, у транзистора КТ315 какая предельная частота переключения??


Вернуться наверх
 
Не в сети
 Заголовок сообщения:
СообщениеДобавлено: Вт сен 04, 2007 17:44:18 
Встал на лапы
Аватар пользователя

Зарегистрирован: Пн июл 30, 2007 08:19:02
Сообщений: 97
Откуда: Екатеринбург
Рейтинг сообщения: 0
"Частота переключения" - с этим в цифровые темы. Помнится, 150 МГц - единичное усиление.

_________________
Мнение автора не обязательно совпадает с его точкой зрения


Вернуться наверх
 
Показать сообщения за:  Сортировать по:  Вернуться наверх
Начать новую тему Ответить на тему  [ Сообщений: 491 ]  1, , , , ...  

Часовой пояс: UTC + 3 часа


Кто сейчас на форуме

Сейчас этот форум просматривают: Слесарь и гости: 29


Вы не можете начинать темы
Вы не можете отвечать на сообщения
Вы не можете редактировать свои сообщения
Вы не можете удалять свои сообщения
Вы не можете добавлять вложения

Найти:
Перейти:  


Powered by phpBB © 2000, 2002, 2005, 2007 phpBB Group
Русская поддержка phpBB
Extended by Karma MOD © 2007—2012 m157y
Extended by Topic Tags MOD © 2012 m157y