Например TDA7294

Форум РадиоКот • Просмотр темы - Простая УКВ радиостанция с узкополосной ЧМ (20 МГц...50 МГц)
Форум РадиоКот
Здесь можно немножко помяукать :)

Текущее время: Пт мар 20, 2026 23:01:16

Часовой пояс: UTC + 3 часа


ПРЯМО СЕЙЧАС:



Начать новую тему Ответить на тему  [ Сообщений: 478 ]    , 2, , , ...  
Автор Сообщение
 Заголовок сообщения: Re: Простая УКВ радиостанция с узкополосной ЧМ (20 МГц...50
СообщениеДобавлено: Ср янв 02, 2013 18:57:43 
Друг Кота

Карма: 1
Рейтинг сообщений: 91
Зарегистрирован: Вт мар 13, 2012 12:16:13
Сообщений: 9053
Откуда: .ru
Рейтинг сообщения: 0
Mtr писал(а):
Напряжения на коллекторах транзисторов упч должно быть 1.5.....2в но не меньше ?

Около того. Напряжение мы проверяем просто чтобы убедиться в исправности транзисторов. Подключаем вольтметр к коллекроту и смотрим напряжение. Допустим около 2 Вольт (зависит от сопротивления резисторов и усиления транзистора). Замыкаем отверткой базу транзистора. Напряжение возратает до почти +6 Вольт. Т.е. мы просто проверили что транзистор рабочий. Если транзистор реагирует на напряжение на база то он НЕ пробитый, НЕ сгорешший... Вот и все. :) Обычная проверка.
Вообще приемник може не работает по нескольким причинам:
1-неисправные детали :facepalm:
2-ошибка в схеме :solder:
3-вместо ВЧ транзистора в гетеродине, УВЧ, смесителе - по ошибке поставили НЧ транзисторы. :solder:
4-не правильно (небрежно) намотаны катушки контуров. Низкая добротность.
5-паразитное возбуждение. Тоже бывает. Сразу может быть не заметно. УПЧ просто возбудился из-за не правильного монтажа. Усилитель вошел в режим ограничения. При этом в наушниках тишина или слабый шум. :dont_know:
Все это устраняеться быстро. Если возбуждение по питанию- ставим фильтры по питанию. Дополнительные конденсаторы и резисторы по питанию. Катушки УПЧ обязательно должны быть в экране! Экраны катушек обязательно должен быть припаяны к общему проводу.... Можно подобрать связь контуров УПЧ, меняя емкости. Короче обычная настройка приемника.
Вообще вариантов может быть много. Даже не правильное взаимное расположение деталей (особенно контуров). Если есь опыт в сборке приемников, то все это устраняеться быстро. :wink:
Гетеродин в приемнике можно собрать по другой схеме. (см. ниже). Подстроечным резистором можно плавно регулировать уровень сигнала гетеродина, настраивая по максимальной чувствительности приемника.
Тоже касаеться и передатчика, когда нет генератора под рукой. :tea:


Вложения:
гетеродин приемника.GIF [3.04 KiB]
Скачиваний: 944
генератор передатчика.GIF [3.35 KiB]
Скачиваний: 1146
Вернуться наверх
 
 Заголовок сообщения: Re: Простая УКВ радиостанция с узкополосной ЧМ (20 МГц...50
СообщениеДобавлено: Пт янв 04, 2013 20:50:43 
Открыл глаза

Карма: 2
Рейтинг сообщений: 0
Зарегистрирован: Вт фев 09, 2010 20:54:18
Сообщений: 76
Рейтинг сообщения: 0
Здравствуете ковырял все что мог в приёмнике монтаж проверял полностью не один раз все без ошибок но ничего не помогло. надоела начел кушать его по очереди по кусочкам проверил АЧХ фсс резонанс у него окозался не на 455 а на 448 Кгц но это ладно подал от гсс через ёмкость подал сигнал на 455 кгц прям на детектор стал крутить контур и проверять амплитуду на выходе. Все ок вытягивает и даже 448, подбирал и ёмкость с39 выжал по мах все в порядке побрел дальше подключил вольтметр на с44 и попробовал выставить 0 все ок выставляется дальше кручу ручку гсс -+ пару кгц напряжения меняется выставляю исходную частоту напряжения становится в 0. Таким образом я заделал вывод что детектор работает и начал искать дальше. Подключил ёмкость с37 назад и еще раз прозвонил все транзисторы УПЧ чтобы убедится в их работоспособность они конечна же оказались рабочими. Далее подключил гсс прямо на Фсс отключив предварительно коллектор VT8 подал сигнал по больше стал проверять по каскадно осциллографом на базах и коллекторах сигнал и оказалось что на первом транзисторе VT9 все ок сигнал ровни не искажении с усилением а вот когда я стал проверять VT10 на базе сигнал был обрезанный с верху и я удивился на VT9 на коллекторе чисто а на базе VT10 грязи вить между ними переходная ёмкость и все!!!! Поменял я её срез на VT9 пропал а вот на коллекторе VT10
срез появился но уже с низу уменьшил сигнал от гсс но срез остается и конечно же это вся грязи усиливается остальными транзисторами и ничего не работает. И на этом пока я остановился буду исправлять но пока не знаю как. Прошу вас подсказать может чего то не то делаю иль какие то советы дальнейшие действия буду признателен :)


Вернуться наверх
 
 Заголовок сообщения: Re: Простая УКВ радиостанция с узкополосной ЧМ (20 МГц...50
СообщениеДобавлено: Пт янв 11, 2013 15:02:43 
Друг Кота

Карма: 1
Рейтинг сообщений: 91
Зарегистрирован: Вт мар 13, 2012 12:16:13
Сообщений: 9053
Откуда: .ru
Рейтинг сообщения: 0
Mtr писал(а):
подал сигнал по больше стал проверять по каскадно осциллографом на базах и коллекторах сигнал и оказалось что на первом транзисторе VT9 все ок сигнал ровни не искажении... VT10 на базе сигнал был обрезанный с верху и я удивился на VT9 на коллекторе чисто а на базе VT10 грязи вить между ними переходная ёмкость и все!!!! Поменял я её срез на VT9 пропал а вот на коллекторе VT10 срез появился но уже с низу уменьшил сигнал от гсс но срез остается и конечно же это вся грязи усиливается остальными транзисторами и ничего не работает.

Все верно! так и должен работать УПЧ! Вы подаете сигнал на вход и УПЧ покаскадно входит в режим ограничения! Так и должно быть :) Усиление УПЧ более 10.000 При отсутствии сигнала (отключенной антенне) выходной транзистор входит в режим ограничения (рисунок 1). Подаем слабый сигнал - выходной и предварительный каскад входит в режим ограничения.... и так далее (рисунок 2,3,4,5,6).
При очень мощном сигнале (2...3 метра от передатчика) все транзисторы будут работать в режиме органичения! В этом суть работы УПЧ. (он так и называеться : усилитель-ограничитель. Благодаря этому сигнал на выходе детектора всегда постоянный и не зависит от входного сигнала! Без всякой систему АРУ :tea:


Вложения:
рисунок 5.gif [24.97 KiB]
Скачиваний: 1203
рисунок 4.gif [23.96 KiB]
Скачиваний: 1030
рисунок 3.gif [21.86 KiB]
Скачиваний: 963
рисунок 2.gif [18.31 KiB]
Скачиваний: 992
рисунок 1- режим ограничения при отсутствии сигнала.GIF [16.89 KiB]
Скачиваний: 1095
Вернуться наверх
 
 Заголовок сообщения: Re: Простая УКВ радиостанция с узкополосной ЧМ (20 МГц...50
СообщениеДобавлено: Пт янв 11, 2013 17:16:12 
Друг Кота

Карма: 1
Рейтинг сообщений: 91
Зарегистрирован: Вт мар 13, 2012 12:16:13
Сообщений: 9053
Откуда: .ru
Рейтинг сообщения: 0
Mtr писал(а):
на VT9 на коллекторе чисто а на базе VT10 грязи вить между ними переходная ёмкость и все!!!! Поменял я её

Что значит поменял её? :shock: В схеме нельзя просто так менять детали.
Подробней УПЧ построен по принципу увеличения количества каскадов (до 4-5), при этом уменьшаем усиление в отдельных каскадах (увеличиваем сопротивление резисторов - рисунок 1). Подбираем емкость конденсаторов связи для получения максимального устойчивого усиления. Я подобрал емкоть эксперементально. Получилось 1000...2000 пФ. Если коненсаторы будут маленькой емкости, то получиться малое (не достаточное) усиление. Если конденсаторы будут ольшой емости, то УПЧ возбудиться на низких частотах (усиление УПЧ большое). Так мы получаем большое устойчивое усиление всего УПЧ.
Обратите внимание на монтаж (рисунок 3). Усилитель собираеться в линейку. Все выводы покороче. На входе и выходе УПЧ обязательно потавить конденсаторы по питанию, иначе УПЧ возбудиться.


Вложения:
рисунок 3.GIF [12.66 KiB]
Скачиваний: 1116
рисунок 2.GIF [19.1 KiB]
Скачиваний: 943
рисунок 1.GIF [7.52 KiB]
Скачиваний: 1048
Вернуться наверх
 
Эиком - электронные компоненты и радиодетали
 Заголовок сообщения: Re: Простая УКВ радиостанция с узкополосной ЧМ (20 МГц...50
СообщениеДобавлено: Пт янв 11, 2013 17:29:31 
Друг Кота

Карма: 1
Рейтинг сообщений: 91
Зарегистрирован: Вт мар 13, 2012 12:16:13
Сообщений: 9053
Откуда: .ru
Рейтинг сообщения: 0
Правильно собраный и настроенный УПЧ - рисунок 1.
Рекомендую собрать УПЧ для начала на простом 2-х контурном ФСС. Подбирая конденсатор связи ФСС можно в широких пределах менять полосу пропускания.


Вложения:
рисунок 1.GIF [30.11 KiB]
Скачиваний: 1287
Вернуться наверх
 
 Заголовок сообщения: Re: Простая УКВ радиостанция с узкополосной ЧМ (20 МГц...50
СообщениеДобавлено: Сб янв 12, 2013 19:54:35 
Мучитель микросхем
Аватар пользователя

Карма: 3
Рейтинг сообщений: 5
Зарегистрирован: Ср авг 24, 2011 12:14:29
Сообщений: 425
Откуда: Украина г.Никополь
Рейтинг сообщения: 0
Стабилизатор работает отлично :) roman.com можите выложить фото как мотать контура дробного детектора и ФСС фильтра ??


Вернуться наверх
 
 Заголовок сообщения: Re: Простая УКВ радиостанция с узкополосной ЧМ (20 МГц...50
СообщениеДобавлено: Вс янв 13, 2013 10:21:42 
Открыл глаза

Карма: 2
Рейтинг сообщений: 0
Зарегистрирован: Вт фев 09, 2010 20:54:18
Сообщений: 76
Рейтинг сообщения: 0
roman.com писал(а):
Mtr писал(а):
Поменял я её
Что значит поменял её? :shock: В схеме нельзя просто так менять детали.

Я имел веду что не менял номинал сам конденсатор он был неисправен
За советы огромное спасибо !!!!! :))
Да и если вас не затруднит ответить на вопрос Evris мне тоже это интересно


Вернуться наверх
 
 Заголовок сообщения: Re: Простая УКВ радиостанция с узкополосной ЧМ (20 МГц...50
СообщениеДобавлено: Пн янв 14, 2013 17:43:39 
Друг Кота

Карма: 1
Рейтинг сообщений: 91
Зарегистрирован: Вт мар 13, 2012 12:16:13
Сообщений: 9053
Откуда: .ru
Рейтинг сообщения: 0
Evris писал(а):
можите выложить фото как мотать контура дробного детектора и ФСС фильтра ??

Зазберите любой старый приемник и посмотрите :wink:
Вообще в идеале контура ФСС наматываються литцендратом. http://ru.wikipedia.org/wiki/%CB%E8%F2% ... 4%F0%E0%F2
для повышения добротности. Литцендрат можно изготовить самому скрутив 8...10 проводов диаметром 0,01 мм вместе.
В идеале катушку L 13 нужно наматывать симметрично:
1-наматываем катушку L 13 проводом (лучше литцендратом) в два провода. Получаем две обмотки.
2-соединяем конец первой обмотки с началом второй- это будет средний вывод. Оставшиеся концы (начало первой и конец второй обмотки) быдут вывод катушки (на С41). Это нужно для получения одинакового напряжения на VD5 и VD6. Так мы получаем более ровную характеристику детектора (S-кривая).
Однако все это сложно. Поэтому Я наматываю все контура УПЧ просто: внавал обычным проводом (иногда литцендратом). Диаметр беру такой что бы весь провод поместился на катушке. Обычно 0,1 мм...0,3 мм. Чем больше диаметр провода тем лучше (больше добротность).
L 13 наматываю: сначала 35 витков и делаю отвод. Затем еще 35 витков.
При этом получаються чуть хуже характеристики. Хотя обычно нормально :) В простых связных рациях пойдет! :tea:


Вернуться наверх
 
 Заголовок сообщения: Re: Простая УКВ радиостанция с узкополосной ЧМ (20 МГц...50
СообщениеДобавлено: Вт янв 15, 2013 13:04:03 
Друг Кота

Карма: 1
Рейтинг сообщений: 91
Зарегистрирован: Вт мар 13, 2012 12:16:13
Сообщений: 9053
Откуда: .ru
Рейтинг сообщения: 0
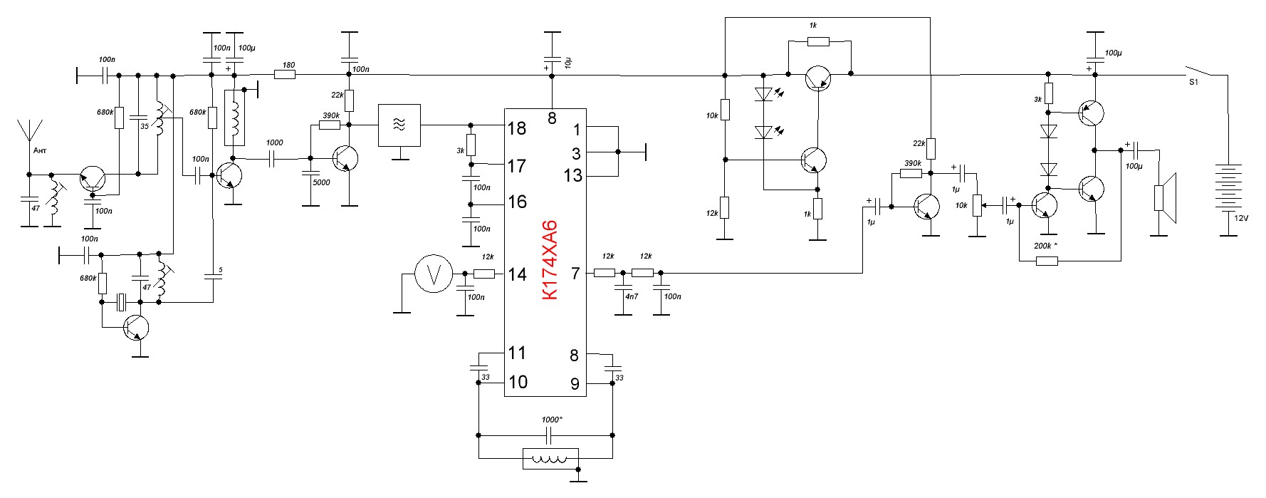
Вот простая схема приемника на К174ХА6 (рисунок 1), собрана на том что было под рукой-обычной картонке :)
МОНТАЖ.
Очень важно для нормальной работы приемника и передатчика-это правильный монтаж. Причем не зависимо от того как Вы собираете схему (печатный монтаж, объемный монтаж или просто на макетке...) всегда нужно помнить простые правила высокочастотного монтажа! (рисунок 2). Может случиться так, что Вы собрали схему, все детали исправны, а приемник настроить не получаеться (вдинамике тишина или слабый шум). Оказываеться, что это из за не правильного монтажа. Все каскады (УПЧ, ФСС, смеситель, УВЧ) должны быть разделены перемычками (зеленый цвет). Они играют роль экрана. Иначе приемник просто возбудиться (паразитные связи). Отсутствие возбуждения по
питанию можно проверить подключив конденсаторы по питанию (рисунок 3,4). При этом шум в динамике должен оставаться постоянным, ровным, и показания индикатора должны оставаться постоянными. Это свидетельствует об отсутствии паразитного возбуждения по питанию.
Правильно собранный приемник начинает работать сразу. Остаеться только настроить контура. :solder:


Вложения:
рисунок 4.jpg [176.95 KiB]
Скачиваний: 970
рисунок 3.jpg [169 KiB]
Скачиваний: 926
рисунок 2.jpg [107.25 KiB]
Скачиваний: 1140
рисунок 1.JPG [109.4 KiB]
Скачиваний: 886
Вернуться наверх
 
 Заголовок сообщения: Re: Простая УКВ радиостанция с узкополосной ЧМ (20 МГц...50
СообщениеДобавлено: Вт янв 15, 2013 13:09:57 
Друг Кота

Карма: 1
Рейтинг сообщений: 91
Зарегистрирован: Вт мар 13, 2012 12:16:13
Сообщений: 9053
Откуда: .ru
Рейтинг сообщения: 0
НАСТРОЙКА.
Для настройки достаточно иметь простой тестер.
1-Устанавливаем +6 V.в приемнике (рисунок 5) и передатчике.
2-Ставим приемник и передатчик рядом. Подключаем тестер к выводу № 14 К174ХА6
Подстраиваем контур гетеродина приемника (рисунок 6) и крутим генератор передатчика (рисунок 7) до появления сигнала в приемнике.
3-Разносим приемник и передатчик на 3-5 метра. Настраиваем контура УПЧ и контур УВЧ по максимальному показанию вольтметра
(рисунок 8 ).
Возможно придеться подобрать емкости контуров (рисунок 9). Входной контур УВЧ настраиваеться подбором конденсатора.
4-Разносим приемник и передатчик подальше... до появления шума в приемнике.
Подстраиваем уровень сигнала гетеродина приемника по максимальной чувствительности приемника.(подбором резистора в цепи базы
гетеродина).
5-Все катушки заливаем клеем (эбоксидкой или суперклеем и т.д.) и сушим.
Вот и вся настройка.
:wink:


Вложения:
рисунок 9.jpg [80.32 KiB]
Скачиваний: 1109
рисунок 8.jpg [71.46 KiB]
Скачиваний: 1027
рисунок 7.jpg [72.75 KiB]
Скачиваний: 927
рисунок 6.jpg [70.4 KiB]
Скачиваний: 895
рисунок 5.jpg [161.65 KiB]
Скачиваний: 775
Вернуться наверх
 
 Заголовок сообщения: Re: Простая УКВ радиостанция с узкополосной ЧМ (20 МГц...50
СообщениеДобавлено: Вт янв 15, 2013 13:15:08 
Друг Кота

Карма: 1
Рейтинг сообщений: 91
Зарегистрирован: Вт мар 13, 2012 12:16:13
Сообщений: 9053
Откуда: .ru
Рейтинг сообщения: 0
Все ВЧ контура намотаны на подстроечниках от старого приемника (рисунок 10).
В настроеном приемнике напряжение детектора 1,6...1,8 V.при частоте сигнала 465кГц (рисунок 11). Напряжение детектора меняеться +/- 0,1 V при изменении частоты +/- 7кГц.
Индикатор уровня сигнала удобно использовать для настройки антенны в резонанс. (рисунок 12). При подключении антенны показания уровня сигнала увеличиваються от 1V до 1,5V. При настроенной антенне до 1,8V...2V.
Однако показания индикатора сильно меняються при малейшей расстройке антенны. Вот почему его нильзя использовать в системе шумоподавителя (шумоподавитель по уровню сигнала). Это приводит к ложному срабатыванию шумоподавителя. :roll:


Вложения:
рисунок 12.jpg [182.66 KiB]
Скачиваний: 1113
рисунок 11.jpg [104.53 KiB]
Скачиваний: 964
рисунок 10.jpg [61.95 KiB]
Скачиваний: 1095
Вернуться наверх
 
 Заголовок сообщения: Re: Простая УКВ радиостанция с узкополосной ЧМ (20 МГц...50
СообщениеДобавлено: Сб янв 19, 2013 10:44:04 
Мучитель микросхем
Аватар пользователя

Карма: 23
Рейтинг сообщений: 106
Зарегистрирован: Ср май 05, 2010 16:30:45
Сообщений: 415
Откуда: Удмуртия
Рейтинг сообщения: 0
В описываемой радиостанции (Рис. 2) диапазон перестройки составляет 25 кГц (устанавливается подбором количества витков L1). Девиация частоты составляет +/- 7,5 кГц. Рабочая частота передатчика 27,108 МГц. Т.е. на 12 кГц ниже частоты кварца. Это объясняется тем, что при подключении индуктивности последовательно кварцу, частота кварца уменьшается. Это следует учитывать при подборе кварцев. Если требуется точная установка рабочей частоты 27,120.000 МГц, то следует выбирать кварц на 10…15 кГц больше по частоте, т.е. 27,130…27,135 МГц или повысить частоту кварца по методу, описанному ниже. Вопрос . Если диапазон перестройки 25 кГц. ,то зачем выбирать кварц на 10…15 кГц больше по частоте,когда этой разницы можно добиться этой же перестройкой?


Вернуться наверх
 
 Заголовок сообщения: Re: Простая УКВ радиостанция с узкополосной ЧМ (20 МГц...50
СообщениеДобавлено: Пн янв 21, 2013 13:04:43 
Друг Кота

Карма: 1
Рейтинг сообщений: 91
Зарегистрирован: Вт мар 13, 2012 12:16:13
Сообщений: 9053
Откуда: .ru
Рейтинг сообщения: 0
Марсакот писал(а):
Если диапазон перестройки 25 кГц. ,то зачем выбирать кварц на 10…15 кГц больше по частоте,когда этой разницы можно добиться этой же перестройкой?

Ответ: Еще раз внимательно прочитайте что написано :roll:
при подключении индуктивности последовательно кварцу, частота кварца уменьшается Т.е. если к примеру взять кварц 27,120 МГц и подключить индуктивность (катушку) то частота кварцевого генератора уменьшиться примерно на 12 кГц. При этом центальная (рабочая) частота будет примерно 27,108 МГц. Относительно центральной (рабочей) частоты осуществяеться девиация +/- 7 кГц. Т.е. при частотной модуляции частота передатчика меняеться от 27,101 МГц ... до 27,115 МГц. (27,108-7=27,101 .... 27,108+7=27,115). Вы не можете установить частоту 27,120 МГц т.к. последовательно кварцу включена индуктивность!

Возможно Вы (долго мучаясь) сумеете компенсировать статическую емкость кварца... подключив индуктивность параллельно кварцу... и тем самым повысить частоту кварцевого генератора до 27,120 МГц... при этом вас ждет куча проблем: сложность натройки, сложность монтажа (паразитные связи) и как следствие - паразитное возбуждение... Я так и не добился заявленных параметров как в первоисточнике. Короче плюнул и собрал все по своей схеме.
Попробуйте! Mожет у вас и получиться вывести кварц на частоту 27,120 МГц и получить при этом дивиацию +/- 7 кГц (относительно центральной частоты - 27,120 МГц ). :tea:


Вернуться наверх
 
 Заголовок сообщения: Re: Простая УКВ радиостанция с узкополосной ЧМ (20 МГц...50
СообщениеДобавлено: Пн янв 21, 2013 14:59:08 
Мучитель микросхем
Аватар пользователя

Карма: 23
Рейтинг сообщений: 106
Зарегистрирован: Ср май 05, 2010 16:30:45
Сообщений: 415
Откуда: Удмуртия
Рейтинг сообщения: 0
Здравствуйте roman.com ! Спасибо! Вроде разобрался. У меня есть три комплекта резонаторов с разницей в 465кГц.
И нет ни какого желания разбирать и менять их частоту ,зная что мне это не по силам.
Вот ещё вопрос. Можно ли в контурах применить для настройки подстроечные конденсаторы ,импортные ,таки цветные.
Или они будут влиять на стабильность? :beer:


Вернуться наверх
 
 Заголовок сообщения: Re: Простая УКВ радиостанция с узкополосной ЧМ (20 МГц...50
СообщениеДобавлено: Пн янв 21, 2013 16:08:29 
Друг Кота

Карма: 1
Рейтинг сообщений: 91
Зарегистрирован: Вт мар 13, 2012 12:16:13
Сообщений: 9053
Откуда: .ru
Рейтинг сообщения: 0
Подробней:
Для кварца 27,120 - (рисунок 1)

Для схемы выше кварцы: приемник - 25,000 МГц, передатчик - 24,576 МГц . Фильтр (ФСС) - 455 кГц.
Не трудно посчитать: 25,000 - 24,576 = 0,424 МГц (424 кГц). Т.е. при такой разнице (424 кГц) частота передатчика никак не попадает в полосу пропускания приемника. :facepalm: Поэтому подключаем катушку и уменьшаем частоту передатчика на минус 31 кГц до 24,545 МГц. (рисунок 2). При этом разница часот приемика и передатчика поучилась 455 кГц. Точная разница ПЧ. 8)


Вложения:
рисунок 2.GIF [18.18 KiB]
Скачиваний: 842
рисунок 1.GIF [14.64 KiB]
Скачиваний: 1005
Вернуться наверх
 
 Заголовок сообщения: Re: Простая УКВ радиостанция с узкополосной ЧМ (20 МГц...50
СообщениеДобавлено: Пн янв 21, 2013 16:36:26 
Друг Кота

Карма: 1
Рейтинг сообщений: 91
Зарегистрирован: Вт мар 13, 2012 12:16:13
Сообщений: 9053
Откуда: .ru
Рейтинг сообщения: 0
Марсакот писал(а):
У меня есть три комплекта резонаторов с разницей в 465кГц. И нет ни какого желания разбирать и менять их частоту

В этом случае 3 (три) варианта:
1-научиться менять частоту кварцев. :solder:
2-использовать ФСС на 450 кгц или 455 кГц (есть такие сам видел :wink: )
3-собрать самодельный LC фильтр. :roll:
Что за кварцы? Подробней? И куда все это планируеться использовать? :)

Товарищи! Кто решил повторить схему... выкладывайте ФОТО! :)


Вернуться наверх
 
 Заголовок сообщения: Re: Простая УКВ радиостанция с узкополосной ЧМ (20 МГц...50
СообщениеДобавлено: Пн янв 21, 2013 16:50:44 
Друг Кота

Карма: 1
Рейтинг сообщений: 91
Зарегистрирован: Вт мар 13, 2012 12:16:13
Сообщений: 9053
Откуда: .ru
Рейтинг сообщения: 0
Марсакот писал(а):
Можно ли в контурах применить для настройки подстроечные конденсаторы ,импортные ,таки цветные.
Или они будут влиять на стабильность? :beer:

Что за конденсаторы такие? Фото есть?
Вообще высокостабильные конденсаторы обязательно нужно использовать в УПЧ с LC - фильтром. В этих фильтрах катушки имеют высокую добротность (Q - не менее 200) и у них высокие требования стабильности. При малейшей расстройке контуров в LC - фильтре меняеться полоса пропускания... и/или частота приема .... падает чувствительность и соответственно дальность связи... :(

Если в УПЧ стоит ФСС - пьезокерамический, то требование к конденсаторам контуров меньше. Избирательность задает именно ФСС - пьезокерамический. У него стабильность высокая. Остальные контура имеют низкую добротность. Поэтому при изменении температуры контура не оказывают такого сильного влияния. Хотя желательно все же стремиться использовать высокостабильные конденсаторы и катушки везде!
При растройке контуров с ФСС - фильтром полоса остаеться пратиччески постоянной. (полосу задает пьезокерамический ФСС). приемник продолжает работать на заданной частоте .... Снижаеться только чувствительность и соответственно дальность связи :(


Вернуться наверх
 
 Заголовок сообщения: Re: Простая УКВ радиостанция с узкополосной ЧМ (20 МГц...50
СообщениеДобавлено: Пн янв 21, 2013 19:53:35 
Мучитель микросхем
Аватар пользователя

Карма: 23
Рейтинг сообщений: 106
Зарегистрирован: Ср май 05, 2010 16:30:45
Сообщений: 415
Откуда: Удмуртия
Рейтинг сообщения: 0
:)) [quote="roman.com"]
В этом случае 3 (три) варианта:
1-научиться менять частоту кварцев. :solder: Это сразу отпадает.
2-использовать ФСС на 450 кгц или 455 кГц (есть такие сам видел :wink: ) Нету и не встречал.
3-собрать самодельный LC фильтр. :roll: Скорей всего выберу этот вариант.
Что за кварцы? Подробней? И куда все это планируеться использовать? :)
Кварцы обычные два комплекта 27.12-26.655 и один 27.41-26.45
Подстроечные конденсаторы собираюсь использовать только в ВЧ контурах.


Вложения:
Комментарий к файлу: Первый вариант ,и скорей всего не последний
21012013352.jpg [60.27 KiB]
Скачиваний: 1158
1 копия.jpg [68.27 KiB]
Скачиваний: 995
Вернуться наверх
 
 Заголовок сообщения: Re: Простая УКВ радиостанция с узкополосной ЧМ (20 МГц...50
СообщениеДобавлено: Пн янв 21, 2013 20:25:56 
Мучитель микросхем
Аватар пользователя

Карма: 3
Рейтинг сообщений: 5
Зарегистрирован: Ср авг 24, 2011 12:14:29
Сообщений: 425
Откуда: Украина г.Никополь
Рейтинг сообщения: 0
Марсакот что там у вас за печатка :) :music: поделитесь? на кт315 собираете?


Вернуться наверх
 
 Заголовок сообщения: Re: Простая УКВ радиостанция с узкополосной ЧМ (20 МГц...50
СообщениеДобавлено: Пн янв 21, 2013 21:58:58 
Мучитель микросхем
Аватар пользователя

Карма: 23
Рейтинг сообщений: 106
Зарегистрирован: Ср май 05, 2010 16:30:45
Сообщений: 415
Откуда: Удмуртия
Рейтинг сообщения: 0
Evris , Вы правы это 315. Со временем их накопилось столько,что из ящика вылазят :)) ,а выкидывать жалко. А тут статейка интересная подвернулась. Платка только пробный вариант ,буду на ней эксперементировать ,она ещё не раз переделается. :solder:


Вложения:
21012013353.jpg [164.52 KiB]
Скачиваний: 1191
Вернуться наверх
 
Показать сообщения за:  Сортировать по:  Вернуться наверх
Начать новую тему Ответить на тему  [ Сообщений: 478 ]    , 2, , , ...  

Часовой пояс: UTC + 3 часа


Вы не можете начинать темы
Вы не можете отвечать на сообщения
Вы не можете редактировать свои сообщения
Вы не можете удалять свои сообщения
Вы не можете добавлять вложения

Найти:
Перейти:  


Powered by phpBB © 2000, 2002, 2005, 2007 phpBB Group
Русская поддержка phpBB
Extended by Karma MOD © 2007—2012 m157y
Extended by Topic Tags MOD © 2012 m157y