Например TDA7294

Форум РадиоКот • Просмотр темы - Защита ЗУ от переполюсовки от "матерых" котов
Форум РадиоКот
Здесь можно немножко помяукать :)

Текущее время: Пн ноя 10, 2025 23:21:01

Часовой пояс: UTC + 3 часа


ПРЯМО СЕЙЧАС:



Начать новую тему Ответить на тему  [ Сообщений: 140 ]    , 2, , , ...  
Автор Сообщение
Не в сети
 Заголовок сообщения: Re: Защита ЗУ от переполюсовки от "матерых" котов
СообщениеДобавлено: Сб мар 17, 2012 21:22:54 
Вымогатель припоя
Аватар пользователя

Карма: 2
Рейтинг сообщений: 20
Зарегистрирован: Вт фев 02, 2010 20:02:38
Сообщений: 559
Откуда: Ижевские мы
Рейтинг сообщения: 0
А не проще ли поставить диодный мост на выходе? Конечно будет небольшое падение напряжения и придется напряжение заряда корректировать.


Вернуться наверх
 
Не в сети
 Заголовок сообщения: Re: Защита ЗУ от переполюсовки от "матерых" котов
СообщениеДобавлено: Сб мар 17, 2012 22:27:18 
Друг Кота
Аватар пользователя

Карма: 8
Рейтинг сообщений: 28
Зарегистрирован: Вс мар 22, 2009 17:31:41
Сообщений: 4077
Рейтинг сообщения: 0
нет смысла, тогда при переполюсовке будет замыкание :kill:

_________________
Раз reset, два reset - полyчи на диске bad !
Тpанзистоp p-n-p. Plug-n-Play ?
У кого что сбоит, тот о том и говорит.


Вернуться наверх
 
Не в сети
 Заголовок сообщения: Re: Защита ЗУ от переполюсовки от "матерых" котов
СообщениеДобавлено: Вс мар 18, 2012 08:29:01 
Вымогатель припоя
Аватар пользователя

Карма: 2
Рейтинг сообщений: 20
Зарегистрирован: Вт фев 02, 2010 20:02:38
Сообщений: 559
Откуда: Ижевские мы
Рейтинг сообщения: 0
Это как это вы пришли к такому умозаключению? Выход цепляется вместо переменки. сообщение №2.

Рисунок для наглядности.


еще один вариант


Вложения:
manual.electrician_clip_image059.jpg [24.42 KiB]
Скачиваний: 2029
Вернуться наверх
 
Не в сети
 Заголовок сообщения: Re: Защита ЗУ от переполюсовки от "матерых" котов
СообщениеДобавлено: Вс мар 18, 2012 09:39:58 
Это не хвост, это антенна
Аватар пользователя

Зарегистрирован: Ср июн 09, 2010 16:44:54
Сообщений: 1335
Откуда: Пермь
Рейтинг сообщения: 0
ИМХО ничё лучше реле с диодом в цепи ничё нет ...
т.е. реле не подключит АКБ к ЗУ, пока полярность не будет верной.
взять обычное автомобильное реле - видел на 20, 30, 40, 60 и 80 Ампер
сам юзаю на 40-ка и 80-ти Амперные реле ...

viewtopic.php?p=1133054#p1133054

Изображение


Вложения:
akb2.JPG [6.18 KiB]
Скачиваний: 29949

_________________
Фото постройки прототипов


Последний раз редактировалось RomanT Вс мар 18, 2012 11:03:09, всего редактировалось 1 раз.
Вернуться наверх
 
Эиком - электронные компоненты и радиодетали
Не в сети
 Заголовок сообщения: Re: Защита ЗУ от переполюсовки от "матерых" котов
СообщениеДобавлено: Вс мар 18, 2012 10:07:52 
Друг Кота
Аватар пользователя

Карма: 9
Рейтинг сообщений: 61
Зарегистрирован: Сб ноя 07, 2009 11:45:42
Сообщений: 4356
Рейтинг сообщения: 0
Может быть я что-то недопонял... А если диоды юзать ?


Вернуться наверх
 
Не в сети
 Заголовок сообщения: Re: Защита ЗУ от переполюсовки от "матерых" котов
СообщениеДобавлено: Вс мар 18, 2012 10:19:16 
Это не хвост, это антенна
Аватар пользователя

Зарегистрирован: Ср июн 09, 2010 16:44:54
Сообщений: 1335
Откуда: Пермь
Рейтинг сообщения: 0
Андрей_Р писал(а):
А если диоды юзать ?

АКБ реактивная нагрузка, а не активная.
При переполюсовке подключения АКБ к ЗУ, диоды не помеха - шлёпнет мама не горюй.

Изображение


Вложения:
akb.JPG [6.77 KiB]
Скачиваний: 16846

_________________
Фото постройки прототипов
Вернуться наверх
 
Не в сети
 Заголовок сообщения: Re: Защита ЗУ от переполюсовки от "матерых" котов
СообщениеДобавлено: Вс мар 18, 2012 11:23:17 
Нашел транзистор. Понюхал.

Карма: 4
Рейтинг сообщений: 22
Зарегистрирован: Пн ноя 30, 2009 21:18:15
Сообщений: 176
Откуда: Donetsk-Mariupol
Рейтинг сообщения: 0
RomanT писал(а):
ИМХО ничё лучше реле с диодом в цепи ничё нет ...
т.е. реле не подключит АКБ к ЗУ, пока полярность не будет верной.
взять обычное автомобильное реле - видел на 20, 30, 40, 60 и 80 Ампер
сам юзаю на 40-ка и 80-ти Амперные реле ...


В данном случае реле работает от напряжения самого аккумулятора.
За исключением того случая, когда батарея разряжена ниже напряжения срабатывания реле.

А еще реле "намертво" будет держать контакт при следующем порядке:

1. Подключаем аккумулятор правильно - замыкается реле.
2. Отключаем аккумулятор, НЕ выключая зарядки - реле продолжает держать контакты.
3. Опять подключаем (например другой аккумулятор) - и тут уже от ошибки подключения нет защиты.


Вернуться наверх
 
Не в сети
 Заголовок сообщения: Re: Защита ЗУ от переполюсовки от "матерых" котов
СообщениеДобавлено: Вс мар 18, 2012 11:31:51 
Это не хвост, это антенна
Аватар пользователя

Зарегистрирован: Ср июн 09, 2010 16:44:54
Сообщений: 1335
Откуда: Пермь
Рейтинг сообщения: 0
Я предложил всего лишь принцип, а автору нужно просто реле, диод, резистор и транзистор.
если АКБ подключить верно, то с диода пойдёт потенциал, относительно минуса,
со стороны ЗУ это уже бутет логическая единица, она ключит транзистор, транзистор реле ...
если нет потенциала, значит АКБ перевернут и рэле не вкл.

kitekat писал(а):
1. Подключаем аккумулятор правильно - замыкается реле.
2. Отключаем аккумулятор, НЕ выключая зарядки - реле продолжает держать контакты.
3. Опять подключаем (например другой аккумулятор) - и тут уже от ошибки подключения нет защиты.

Вот поэтому в моей ЗУ-приставке, есть датчик тока,
при отключении АКБ ток = нолю -> ЗУ отключит реле

Заряжаю от 1 Вольта и токами до 50 А 8)

Изображение

_________________
Фото постройки прототипов


Вернуться наверх
 
Не в сети
 Заголовок сообщения: Re: Защита ЗУ от переполюсовки от "матерых" котов
СообщениеДобавлено: Вс мар 18, 2012 12:47:35 
Это не хвост, это антенна
Аватар пользователя

Зарегистрирован: Ср июн 09, 2010 16:44:54
Сообщений: 1335
Откуда: Пермь
Рейтинг сообщения: 0
Кстате, у автора в схеме несколько принципиальных ошибок:

0. 13-ю ногу 494-й отсоединить от Vref и подключить на землю !!!
как говорил
Starichok51 писал(а):
с какого хрена ты применил двухтактное включение для чоппера?

правда оба такта спараллелены, но один фиг - ошибка ...

1. Минус выходных конденсаторов - на землю, иначе токовый шунт будет ловить и ток чоппера.

Кстате, макс. ток заряда какой будет ? а то R14R15 - сгорят ясным пламенем, при токе выше 6,3 А ...
Судя по делетелю R1R2, макс ток 4,5 А, так что вродь нормуль ...

Ориг. схема только для активной нагрузки, а для ЗУ АКБ нужно:
2. Установить на выходе диод - Без выходного защитного диода чоппер будет работать криво

Изображение
без защитного выходного диода, обратный ток с АКБ постоянно будет мешать работе чоппера

т.е. должно быть так:
Изображение

И ещё, вместо реле защиты от переполюсовки и защитного диода можно использовать тиристор


Вложения:
step-down2.JPG [26.86 KiB]
Скачиваний: 19557
avr450_1s.JPG [13.39 KiB]
Скачиваний: 19674

_________________
Фото постройки прототипов
Вернуться наверх
 
Не в сети
 Заголовок сообщения: Re: Защита ЗУ от переполюсовки от "матерых" котов
СообщениеДобавлено: Вс мар 18, 2012 21:26:54 
Встал на лапы
Аватар пользователя

Карма: 2
Рейтинг сообщений: 2
Зарегистрирован: Пн мар 12, 2012 12:01:15
Сообщений: 117
Откуда: Тростянец, Винницкая обл, Украина
Рейтинг сообщения: 0
Согласен с Вами RomanT, по поводу 13 ноги, недосмотрел. Действительно при подаче на вывод 13 опорного напряжения, триггер непосредственно управляет двумя выходными транзисторами в противофазе - двухтактный режим, а выходная частота равна половине частоты генератора. Против Datasheet не попрешь. Ваш вариант правильный – блокировать выходной сигнал, замкнув на землю вход Оut Ctrl (13) – однотактный режим и частота будет равна частоте генератора.
Конденсаторы развернул к корпусу. Если применить для защиты HEXFET,как предлагали выше, обратный ток с АКБ уже не должен мешать работе чоппера!? :dont_know: Вообще, изначально, схемка подбиралась для регулируемого ИП током до 3А. Источник нашелся другой, а транс остался, не пропадать-же добру. Кстати, транс по мощности ватт 180, (правда напряжение вторички 22В), так что о выходном токе в 6,5А и сопротивлении шунта надо что-то решать, хотя для зарядки автомобильной АБ хватило-бы и 5А, запаса таки хочется.
СПАСИБО за подсказки!!! :lol:


Вернуться наверх
 
Не в сети
 Заголовок сообщения: Re: Защита ЗУ от переполюсовки от "матерых" котов
СообщениеДобавлено: Пн мар 19, 2012 06:58:02 
Это не хвост, это антенна
Аватар пользователя

Зарегистрирован: Ср июн 09, 2010 16:44:54
Сообщений: 1335
Откуда: Пермь
Рейтинг сообщения: 0
Nico2_2 писал(а):
Кстати, транс по мощности ватт 180, (правда напряжение вторички 22В), так что о выходном токе в 6,5А, хотя для зарядки автомобильной АБ хватило-бы и 5А, запаса таки хочется.

~ 22 В при выпрямлении получится 30 Вольт, вообще для зарядки уже ~18 В достаточно ...
5А для автомобильного - это маловато я бы сказал ... 6.5 А только-только, так что запаса никакого ...

_________________
Фото постройки прототипов


Последний раз редактировалось RomanT Пн мар 19, 2012 15:48:04, всего редактировалось 1 раз.

Вернуться наверх
 
Не в сети
 Заголовок сообщения: Re: Защита ЗУ от переполюсовки от "матерых" котов
СообщениеДобавлено: Пн мар 19, 2012 13:31:48 
Встал на лапы
Аватар пользователя

Карма: 2
Рейтинг сообщений: 2
Зарегистрирован: Пн мар 12, 2012 12:01:15
Сообщений: 117
Откуда: Тростянец, Винницкая обл, Украина
Рейтинг сообщения: 0
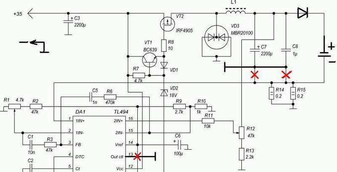
С учетом выше изложеных предложений и замечаний схема с защитой приобрела такой вид.
Гляньте, может еще где ошибка закралась.


Вложения:
step-down с защитой.GIF [69.37 KiB]
Скачиваний: 3169


Последний раз редактировалось Nico2_2 Пн мар 19, 2012 16:13:04, всего редактировалось 2 раз(а).
Вернуться наверх
 
Не в сети
 Заголовок сообщения: Re: Защита ЗУ от переполюсовки от "матерых" котов
СообщениеДобавлено: Пн мар 19, 2012 13:35:25 
Это не хвост, это антенна
Аватар пользователя

Зарегистрирован: Ср июн 09, 2010 16:44:54
Сообщений: 1335
Откуда: Пермь
Рейтинг сообщения: 0
у чоппера нет защиты от АКБ (диода)

_________________
Фото постройки прототипов


Вернуться наверх
 
Не в сети
 Заголовок сообщения: Re: Защита ЗУ от переполюсовки от "матерых" котов
СообщениеДобавлено: Пн мар 19, 2012 13:40:46 
Встал на лапы
Аватар пользователя

Карма: 2
Рейтинг сообщений: 2
Зарегистрирован: Пн мар 12, 2012 12:01:15
Сообщений: 117
Откуда: Тростянец, Винницкая обл, Украина
Рейтинг сообщения: 0
RomanT, а какой поставить? Исправлю!


Вернуться наверх
 
Не в сети
 Заголовок сообщения: Re: Защита ЗУ от переполюсовки от "матерых" котов
СообщениеДобавлено: Пн мар 19, 2012 13:43:10 
Это не хвост, это антенна
Аватар пользователя

Зарегистрирован: Ср июн 09, 2010 16:44:54
Сообщений: 1335
Откуда: Пермь
Рейтинг сообщения: 0
с малым прямым напряжением, типа диод ШОТТКЕ ...
Иногда требуется быстродействующий, но в этой схеме я думаю и шоттка справится

Мне вот очень нравятся 40CPQ060 - 0,53 В при токе 20 А

У тя ток маленький, мож чё поинтересней есть (менее 0.53 В ) ...

_________________
Фото постройки прототипов


Вернуться наверх
 
Не в сети
 Заголовок сообщения: Re: Защита ЗУ от переполюсовки от "матерых" котов
СообщениеДобавлено: Пн мар 19, 2012 13:52:45 
Встал на лапы
Аватар пользователя

Карма: 2
Рейтинг сообщений: 2
Зарегистрирован: Пн мар 12, 2012 12:01:15
Сообщений: 117
Откуда: Тростянец, Винницкая обл, Украина
Рейтинг сообщения: 0
20TQ045 пойдет?


Вернуться наверх
 
Не в сети
 Заголовок сообщения: Re: Защита ЗУ от переполюсовки от "матерых" котов
СообщениеДобавлено: Пн мар 19, 2012 13:57:21 
Это не хвост, это антенна
Аватар пользователя

Зарегистрирован: Ср июн 09, 2010 16:44:54
Сообщений: 1335
Откуда: Пермь
Рейтинг сообщения: 0
вполне

_________________
Фото постройки прототипов


Вернуться наверх
 
Не в сети
 Заголовок сообщения: Re: Защита ЗУ от переполюсовки от "матерых" котов
СообщениеДобавлено: Пн мар 19, 2012 14:06:55 
Встал на лапы
Аватар пользователя

Карма: 2
Рейтинг сообщений: 2
Зарегистрирован: Пн мар 12, 2012 12:01:15
Сообщений: 117
Откуда: Тростянец, Винницкая обл, Украина
Рейтинг сообщения: 0
Подправил схему выше. Как сильно будет нагреваться этот диод при токе нагрузки 5А?( это к подбору размеров радиатора).


Вернуться наверх
 
Не в сети
 Заголовок сообщения: Re: Защита ЗУ от переполюсовки от "матерых" котов
СообщениеДобавлено: Пн мар 19, 2012 14:30:19 
Вымогатель припоя

Карма: 19
Рейтинг сообщений: 60
Зарегистрирован: Пт янв 15, 2010 12:24:17
Сообщений: 689
Рейтинг сообщения: 0
Медали: 1
Мявтор 3-й степени (1)
Диод на вольтметре не правильно


Вернуться наверх
 
Не в сети
 Заголовок сообщения: Re: Защита ЗУ от переполюсовки от "матерых" котов
СообщениеДобавлено: Пн мар 19, 2012 15:53:17 
Это не хвост, это антенна
Аватар пользователя

Зарегистрирован: Ср июн 09, 2010 16:44:54
Сообщений: 1335
Откуда: Пермь
Рейтинг сообщения: 0
Nico2_2 писал(а):
Как сильно будет нагреваться этот диод при токе нагрузки 5А?

ну дык сам прикинь, прямое напряжение твоего диода, при 5 А - 0.4 Вольта
соответственно 0.4 * 5 = 2 Вт
т.е. прислони к любой мет. пластинке - будет достаточно ...

_________________
Фото постройки прототипов


Вернуться наверх
 
Показать сообщения за:  Сортировать по:  Вернуться наверх
Начать новую тему Ответить на тему  [ Сообщений: 140 ]    , 2, , , ...  

Часовой пояс: UTC + 3 часа


Кто сейчас на форуме

Сейчас этот форум просматривают: Jet и гости: 47


Вы не можете начинать темы
Вы не можете отвечать на сообщения
Вы не можете редактировать свои сообщения
Вы не можете удалять свои сообщения
Вы не можете добавлять вложения

Найти:
Перейти:  


Powered by phpBB © 2000, 2002, 2005, 2007 phpBB Group
Русская поддержка phpBB
Extended by Karma MOD © 2007—2012 m157y
Extended by Topic Tags MOD © 2012 m157y