Например TDA7294

Форум РадиоКот • Просмотр темы - Нескольно простых вопросов о программировании AVR на Си.
Форум РадиоКот
Здесь можно немножко помяукать :)

Текущее время: Ср ноя 19, 2025 17:08:34

Часовой пояс: UTC + 3 часа


ПРЯМО СЕЙЧАС:



Начать новую тему Ответить на тему  [ Сообщений: 1499 ]     ... , , , 28, , , ...  
Автор Сообщение
Не в сети
 Заголовок сообщения: Re: Нескольно простых вопросов о программировании AVR на Си.
СообщениеДобавлено: Ср янв 04, 2017 03:50:19 
Друг Кота

Карма: 64
Рейтинг сообщений: 1017
Зарегистрирован: Пт мар 07, 2008 06:54:43
Сообщений: 4362
Откуда: Ижевск
Рейтинг сообщения: 0
FreshMan писал(а):
для того чтобы выходной результат получился не в процентах а ввиде числа от 0 до 255 его следует умножать на 2.55
Reflector писал(а):
Теперь берем любое число, пусть это будет 7... ответ 4(должно быть 3.85)
По мне, 7*2,55=17,85~18
Можно выделить 2 байта? 7*655=0001 0001 1110 1001. Прибавляете значение с весом 0,5 и в старшем байте видите результат.
655 это 65536/100


Вернуться наверх
 
Не в сети
 Заголовок сообщения: Re: Нескольно простых вопросов о программировании AVR на Си.
СообщениеДобавлено: Ср янв 04, 2017 04:18:20 
Поставщик валерьянки для Кота

Карма: 20
Рейтинг сообщений: 256
Зарегистрирован: Вс июн 19, 2016 09:32:03
Сообщений: 2089
Рейтинг сообщения: 0
akl писал(а):
По мне, 7*2,55=17,85~18

Конечно, только я множил 7 на 0.55 :)


Вернуться наверх
 
Не в сети
 Заголовок сообщения: Re: Нескольно простых вопросов о программировании AVR на Си.
СообщениеДобавлено: Ср янв 04, 2017 09:20:56 
Ум, честь и совесть. И скромность.
Аватар пользователя

Карма: 98
Рейтинг сообщений: 2128
Зарегистрирован: Чт дек 28, 2006 08:19:56
Сообщений: 18425
Откуда: Новочеркасск
Рейтинг сообщения: 1
Медали: 2
Получил миской по аватаре (1) Мявтор 3-й степени (1)
вообще говоря, умножить на 2.55 это равносильно "умножить на 255, а затем разделить на 100". делается исключительно в целочисленной арифметике.

_________________
если рассматривать человека снизу, покажется, что мозг у него глубоко в жопе
при взгляде на многих сверху ничего не меняется...

Мой уютный бложик... заходите!


Вернуться наверх
 
Не в сети
 Заголовок сообщения: Re: Нескольно простых вопросов о программировании AVR на Си.
СообщениеДобавлено: Ср янв 04, 2017 10:39:32 
Друг Кота
Аватар пользователя

Карма: 27
Рейтинг сообщений: 33
Зарегистрирован: Пн ноя 22, 2010 00:57:15
Сообщений: 6296
Откуда: Ukraine
Рейтинг сообщения: 0
СПАСИБО :)

_________________
Tell Me The Truth


Вернуться наверх
 
Эиком - электронные компоненты и радиодетали
Не в сети
 Заголовок сообщения: Re: Нескольно простых вопросов о программировании AVR на Си.
СообщениеДобавлено: Ср янв 04, 2017 11:40:14 
Поставщик валерьянки для Кота

Карма: 20
Рейтинг сообщений: 256
Зарегистрирован: Вс июн 19, 2016 09:32:03
Сообщений: 2089
Рейтинг сообщения: 0
ARV писал(а):
вообще говоря, умножить на 2.55 это равносильно "умножить на 255, а затем разделить на 100". делается исключительно в целочисленной арифметике.

Это алгоритмически самый простой вариант, но далеко не самый эффективный. Ты множишь байт на 255, я на 141, затем ты делишь двухбайтовое число на 100, а мне нужно добавить байт умноженный на 2.


Вернуться наверх
 
Не в сети
 Заголовок сообщения: Re: Нескольно простых вопросов о программировании AVR на Си.
СообщениеДобавлено: Вт янв 10, 2017 10:09:39 
Прорезались зубы

Карма: 1
Рейтинг сообщений: 0
Зарегистрирован: Ср янв 15, 2014 14:41:21
Сообщений: 220
Рейтинг сообщения: 0
Не знаю в какую тему правильней бы отнести такой вопрос? Собрал схему в протеусе управление нагрузкой через шим все подключил, шим сигнал есть а лампа в виде нагрузки не светится почему? Частота микроконтролера 4,6 Mгц а шим 4,6Mгц/64.
Подскажите в чем может быть причина?


Вложения:
1111.png [102.85 KiB]
Скачиваний: 333


Последний раз редактировалось низнайка Вт янв 10, 2017 10:14:06, всего редактировалось 2 раз(а).
Вернуться наверх
 
Не в сети
 Заголовок сообщения: Re: Нескольно простых вопросов о программировании AVR на Си.
СообщениеДобавлено: Вт янв 10, 2017 10:11:35 
Вымогатель припоя
Аватар пользователя

Карма: 7
Рейтинг сообщений: 58
Зарегистрирован: Чт янв 20, 2011 09:07:08
Сообщений: 677
Откуда: Пермь
Рейтинг сообщения: 0
Лампа в протеусе не светится? Или где? Приложите схему или проект протеуса

_________________
Никакая контра не уйдёт от нас


Вернуться наверх
 
Не в сети
 Заголовок сообщения: Re: Нескольно простых вопросов о программировании AVR на Си.
СообщениеДобавлено: Вт янв 10, 2017 10:12:33 
Прорезались зубы

Карма: 1
Рейтинг сообщений: 0
Зарегистрирован: Ср янв 15, 2014 14:41:21
Сообщений: 220
Рейтинг сообщения: 0
Скинул проект скриншот.


Вернуться наверх
 
Не в сети
 Заголовок сообщения: Re: Нескольно простых вопросов о программировании AVR на Си.
СообщениеДобавлено: Вт янв 10, 2017 10:21:16 
Вымогатель припоя
Аватар пользователя

Карма: 7
Рейтинг сообщений: 58
Зарегистрирован: Чт янв 20, 2011 09:07:08
Сообщений: 677
Откуда: Пермь
Рейтинг сообщения: 0
Посмотрите вот здесь - возможно найдёте причину.
PS Скриншот не проект, мелкие обозначения не разобрать.

_________________
Никакая контра не уйдёт от нас


Вернуться наверх
 
Не в сети
 Заголовок сообщения: Re: Нескольно простых вопросов о программировании AVR на Си.
СообщениеДобавлено: Вт янв 10, 2017 10:30:48 
Прорезались зубы

Карма: 1
Рейтинг сообщений: 0
Зарегистрирован: Ср янв 15, 2014 14:41:21
Сообщений: 220
Рейтинг сообщения: 0
Вот проект. Мне не жалко.


Вложения:
Documents.rar [17.53 KiB]
Скачиваний: 161
Вернуться наверх
 
Не в сети
 Заголовок сообщения: Re: Нескольно простых вопросов о программировании AVR на Си.
СообщениеДобавлено: Вт янв 10, 2017 12:37:56 
Модератор
Аватар пользователя

Карма: 90
Рейтинг сообщений: 1432
Зарегистрирован: Чт мар 18, 2010 23:09:57
Сообщений: 4591
Откуда: Планета Земля
Рейтинг сообщения: 0
Медали: 1
Получил миской по аватаре (1)
низнайка писал(а):
Подскажите в чем может быть причина?
В протеусе.
Собирайте в железе, всё будет работать.


Вернуться наверх
 
Не в сети
 Заголовок сообщения: Re: Нескольно простых вопросов о программировании AVR на Си.
СообщениеДобавлено: Вт янв 10, 2017 13:30:21 
Прорезались зубы

Карма: 1
Рейтинг сообщений: 0
Зарегистрирован: Ср янв 15, 2014 14:41:21
Сообщений: 220
Рейтинг сообщения: 0
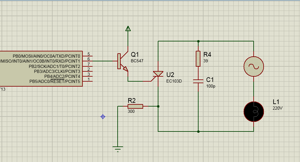
спасибо попробую. А вот если нет оптосимистора как можно еще подключить симистор? Так можно как на скриншоте:
Понимаю что гальванически развязки нет и это опасно но все же.


Вложения:
11111.png [24.28 KiB]
Скачиваний: 271
Вернуться наверх
 
Не в сети
 Заголовок сообщения: Re: Нескольно простых вопросов о программировании AVR на Си.
СообщениеДобавлено: Ср янв 11, 2017 07:28:37 
Прорезались зубы

Карма: 1
Рейтинг сообщений: 0
Зарегистрирован: Ср янв 15, 2014 14:41:21
Сообщений: 220
Рейтинг сообщения: 0
Подскажите а какая предпочтительная частота ШИМ сигнала, для теристоров, симисторов и их нормальной работе. Или это где то прописано в даташит на каждый симистор но я не нашел.

И еще хотел спросить до скальки чисто теоретически можно понизить напряжение с помощью ШИМ сигнала и терристора, если изначальный ток 220В.


Вернуться наверх
 
Не в сети
 Заголовок сообщения: Re: Нескольно простых вопросов о программировании AVR на Си.
СообщениеДобавлено: Ср янв 11, 2017 07:32:46 
Ум, честь и совесть. И скромность.
Аватар пользователя

Карма: 98
Рейтинг сообщений: 2128
Зарегистрирован: Чт дек 28, 2006 08:19:56
Сообщений: 18425
Откуда: Новочеркасск
Рейтинг сообщения: 0
Медали: 2
Получил миской по аватаре (1) Мявтор 3-й степени (1)
низнайка писал(а):
какая предпочтительная частота ШИМ сигнала, для теристоров, симисторов и их нормальной работе
для их нормальной работы ШИМ вообще не требуется: они управляются либо одним-единственным импульсом, поданным в нужный момент, либо "пачкой" таких импульсов (обычно для коммутации цепей с индуктивным характером сопротивления). чисто теоретически пачку импульсов можно назвать ШИМ-сигналом, но ... не надо.

частота импульсов в пачке может быть до 1 - 1,5 кГц, одиночный импульс должен быть не короче минимальной длительности, указанной в документации на тиристор-симистор, обычно порядка 100 мкС достаточно.

да, чуть не забыл об "опто-тиристорах" и симисторах - они подчиняются тем же правилам, со следующим дополнением: т.к. ток светодиода существенно меньше, чем ток управляющего электрода тиристора в импульсе, можно управлять опто-тиристорами тупо подавая на светодиод постоянку: он сам включится в нужный момент и выключится, когда надо. но для "диммирования" нагрузки все-таки придется включать светодиод не постоянно, а только в нужные моменты.

P.S. какое отношение этот вопрос имеет к Си?

_________________
если рассматривать человека снизу, покажется, что мозг у него глубоко в жопе
при взгляде на многих сверху ничего не меняется...

Мой уютный бложик... заходите!


Вернуться наверх
 
Не в сети
 Заголовок сообщения: Re: Нескольно простых вопросов о программировании AVR на Си.
СообщениеДобавлено: Ср янв 11, 2017 08:22:27 
Прорезались зубы

Карма: 1
Рейтинг сообщений: 0
Зарегистрирован: Ср янв 15, 2014 14:41:21
Сообщений: 220
Рейтинг сообщения: 0
Спасибо за познавательную информацию.

а что по поводу:
Цитата:
И еще хотел спросить до скольки чисто теоретически можно понизить напряжение с помощью ШИМ сигнала и терристора, если изначальный ток 220В.


Вернуться наверх
 
Не в сети
 Заголовок сообщения: Re: Нескольно простых вопросов о программировании AVR на Си.
СообщениеДобавлено: Ср янв 11, 2017 08:31:05 
Ум, честь и совесть. И скромность.
Аватар пользователя

Карма: 98
Рейтинг сообщений: 2128
Зарегистрирован: Чт дек 28, 2006 08:19:56
Сообщений: 18425
Откуда: Новочеркасск
Рейтинг сообщения: 3
Медали: 2
Получил миской по аватаре (1) Мявтор 3-й степени (1)
низнайка писал(а):
а что по поводу:
Цитата:
И еще хотел спросить до скольки чисто теоретически можно понизить напряжение с помощью ШИМ сигнала и терристора, если изначальный ток 220В.
ничего по этому поводу не могу сказать, кроме как учите матчасть. то есть изучите, что такое тиристор, как он работает, для чего служит, и заодно что такое ток и чем он отличается от напряжения. пока не зададите правильный вопрос - не получите правильный ответ.

_________________
если рассматривать человека снизу, покажется, что мозг у него глубоко в жопе
при взгляде на многих сверху ничего не меняется...

Мой уютный бложик... заходите!


Вернуться наверх
 
Не в сети
 Заголовок сообщения: Re: Нескольно простых вопросов о программировании AVR на Си.
СообщениеДобавлено: Ср янв 11, 2017 08:52:06 
Прорезались зубы

Карма: 1
Рейтинг сообщений: 0
Зарегистрирован: Ср янв 15, 2014 14:41:21
Сообщений: 220
Рейтинг сообщения: 0
А если спросить так:

Можно ли с помощью терристора и шим сигнала ограничить выходной ток проходящий через терристор до 2 А.


Вернуться наверх
 
Не в сети
 Заголовок сообщения: Re: Нескольно простых вопросов о программировании AVR на Си.
СообщениеДобавлено: Ср янв 11, 2017 10:27:09 
Друг Кота
Аватар пользователя

Карма: 77
Рейтинг сообщений: 1247
Зарегистрирован: Вс мар 29, 2009 22:09:05
Сообщений: 7518
Рейтинг сообщения: 0
Цитата:
ограничить выходной ток проходящий через терристор до 2 А.


Ток среднеквадратичный или пиковый?

_________________
Разница между теорией и практикой на практике гораздо больше, чем в теории.


Вернуться наверх
 
Не в сети
 Заголовок сообщения: Re: Нескольно простых вопросов о программировании AVR на Си.
СообщениеДобавлено: Ср янв 11, 2017 12:01:30 
Прорезались зубы

Карма: 1
Рейтинг сообщений: 0
Зарегистрирован: Ср янв 15, 2014 14:41:21
Сообщений: 220
Рейтинг сообщения: 0
Пиковый.


Вернуться наверх
 
Не в сети
 Заголовок сообщения: Re: Нескольно простых вопросов о программировании AVR на Си.
СообщениеДобавлено: Ср янв 11, 2017 12:06:01 
Собутыльник Кота
Аватар пользователя

Карма: 29
Рейтинг сообщений: 651
Зарегистрирован: Сб май 14, 2011 21:16:04
Сообщений: 2708
Откуда: г. Чайковский
Рейтинг сообщения: 0
Медали: 1
Получил миской по аватаре (1)
ARV писал(а):
P.S. какое отношение этот вопрос имеет к Си?
+

_________________
Изображение
Добро всегда побеждает зло. Поэтому кто победил - тот и добрый.


Вернуться наверх
 
Показать сообщения за:  Сортировать по:  Вернуться наверх
Начать новую тему Ответить на тему  [ Сообщений: 1499 ]     ... , , , 28, , , ...  

Часовой пояс: UTC + 3 часа


Кто сейчас на форуме

Сейчас этот форум просматривают: нет зарегистрированных пользователей и гости: 36


Вы не можете начинать темы
Вы не можете отвечать на сообщения
Вы не можете редактировать свои сообщения
Вы не можете удалять свои сообщения
Вы не можете добавлять вложения

Найти:
Перейти:  


Powered by phpBB © 2000, 2002, 2005, 2007 phpBB Group
Русская поддержка phpBB
Extended by Karma MOD © 2007—2012 m157y
Extended by Topic Tags MOD © 2012 m157y