А точнее я не могу развести печатную плату
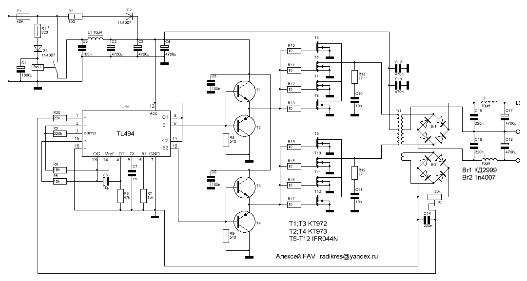
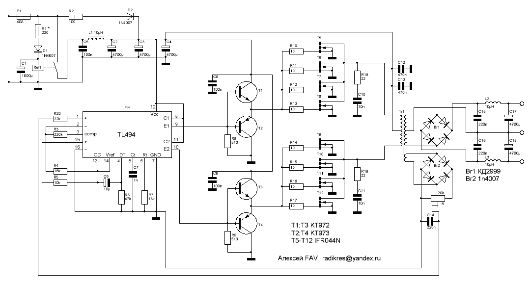
БП на автомобильный УМЗЧ(2-е TDA7294)
- nub
- Прорезались зубы
- Сообщения: 234
- Зарегистрирован: Чт янв 25, 2007 20:55:33
- Откуда: Белгород, п.Разумное
- Контактная информация:
БП на автомобильный УМЗЧ(2-е TDA7294)
Кто делал по этой схеме БП - поделитесь опытом.
А точнее я не могу развести печатную плату
Коты, помогите пожалуйста решить проблему.
А точнее я не могу развести печатную плату
- Вложения
-
- amp49-2[1].gif
- (37.67 КБ) 9732 скачивания
Разбираюсь во всем!!! Практически все после этого собираю.
- Реклама
- Алексей FAV
- Вымогатель припоя
- Сообщения: 579
- Зарегистрирован: Пн янв 01, 2007 22:27:34
- Откуда: Оренбург
- Контактная информация:
А что нормальная схема работает сразу

- Вложения
-
- бп имп2.GIF
- схема
- (20.71 КБ) 9935 скачиваний
добрый, когда сплю. И не стоит уж так детализировать инженеры или радиолюбители. Для меня тот кто с удовольствием, как любитель или профессионал что то творит уже инженер, даже если без диплома...
- Алексей FAV
- Вымогатель припоя
- Сообщения: 579
- Зарегистрирован: Пн янв 01, 2007 22:27:34
- Откуда: Оренбург
- Контактная информация:
Сколько ватт хочешь получить от преобразователя?
Или правельнее сколько TDA7294 хочешь повесить на преобразователь?
Или правельнее сколько TDA7294 хочешь повесить на преобразователь?
добрый, когда сплю. И не стоит уж так детализировать инженеры или радиолюбители. Для меня тот кто с удовольствием, как любитель или профессионал что то творит уже инженер, даже если без диплома...
TL494 полевики не тянет. Для их управления надо использовать либо унифицированный контроллер SG3525, либо TL494 надо дополнять драйвером (в этом случае частоту преобразователя можно смело повысить до 100КГц).
ЗЫ
Схема от Алексей FAV впринципе тоже годится, я, правда, не гарантирую что с неё можно получить максимальную мощность для полноценного питания 2-х микросхем ТДА7294 (для 2-х каналов), но 150Вт она даст смело
ЗЫ
Схема от Алексей FAV впринципе тоже годится, я, правда, не гарантирую что с неё можно получить максимальную мощность для полноценного питания 2-х микросхем ТДА7294 (для 2-х каналов), но 150Вт она даст смело
- Реклама
- Алексей FAV
- Вымогатель припоя
- Сообщения: 579
- Зарегистрирован: Пн янв 01, 2007 22:27:34
- Откуда: Оренбург
- Контактная информация:
я поменьшей мере выжимал из неё 450 Ватт и не сказал бы что мощности не хватало. 
а что касается IRF540 с ним преобразователь работает только мощности не дает больше 2А при напряжении 50в
да и 100 кГц я не добивался, вполне радует и 40кГц
Нужна плата пишите в личку!
а что касается IRF540 с ним преобразователь работает только мощности не дает больше 2А при напряжении 50в
да и 100 кГц я не добивался, вполне радует и 40кГц
Нужна плата пишите в личку!
Последний раз редактировалось Алексей FAV Сб май 12, 2007 10:12:28, всего редактировалось 4 раза.
добрый, когда сплю. И не стоит уж так детализировать инженеры или радиолюбители. Для меня тот кто с удовольствием, как любитель или профессионал что то творит уже инженер, даже если без диплома...
- nub
- Прорезались зубы
- Сообщения: 234
- Зарегистрирован: Чт янв 25, 2007 20:55:33
- Откуда: Белгород, п.Разумное
- Контактная информация:
ОГРОМНОЕ спасиба!
Возникли вопросы:
можно ли мне заменить IFR044N на IRF540? Если такое допускается то сколько нужно IRF540 для обеспечения мощьности в 250 ватт?
От всей кошачей души спасибо за разведенную плату
Слово "мощность" пишется без мягкого знака в "щн", а слово "кошачьей" как раз наоборот, "чье".
IFR044N - это правильно? 
мышонок
Возникли вопросы:
можно ли мне заменить IFR044N на IRF540? Если такое допускается то сколько нужно IRF540 для обеспечения мощьности в 250 ватт?
От всей кошачей души спасибо за разведенную плату
Слово "мощность" пишется без мягкого знака в "щн", а слово "кошачьей" как раз наоборот, "чье".
мышонок
Разбираюсь во всем!!! Практически все после этого собираю.
- Алексей FAV
- Вымогатель припоя
- Сообщения: 579
- Зарегистрирован: Пн янв 01, 2007 22:27:34
- Откуда: Оренбург
- Контактная информация:
Можно если тебе нужно не больше 200 ватт.nub писал(а):ОГРОМНОЕ спасиба!![]()
![]()
Возникли вопросы:
можно ли мне заменить IRF044N на IRF540? Если такое допускается то сколько нужно IRF540 для обеспечения мощьности в 250 ватт?
добрый, когда сплю. И не стоит уж так детализировать инженеры или радиолюбители. Для меня тот кто с удовольствием, как любитель или профессионал что то творит уже инженер, даже если без диплома...
- Алексей FAV
- Вымогатель припоя
- Сообщения: 579
- Зарегистрирован: Пн янв 01, 2007 22:27:34
- Откуда: Оренбург
- Контактная информация:
-
Внeштатный сотрудник
- Нашел транзистор. Понюхал.
- Сообщения: 150
- Зарегистрирован: Чт янв 25, 2007 17:12:54
- Откуда: Из прошлого
примерно можно предположить, что этот половик 40А 30В.Алексей FAV писал(а): SSM40N03P а на этот у меня нет данных.
Для питания 12В тридцативольтового половика маловато, ибо при работе одного плеча на втором выкладывается двойное питание (2х12В=24В) плюс индуктивные выбросы.
Учтите, что автомобильная бортсеть обладает высоковольтными помехами и напряжением батареи до 14,5В. Поэтому половики надо ставить на 50 и более вольт (50N06, 60N06, IRF3205). Последние очень хороши - 55В 110А 8мОм канал.
-
Внeштатный сотрудник
- Нашел транзистор. Понюхал.
- Сообщения: 150
- Зарегистрирован: Чт янв 25, 2007 17:12:54
- Откуда: Из прошлого
- nub
- Прорезались зубы
- Сообщения: 234
- Зарегистрирован: Чт янв 25, 2007 20:55:33
- Откуда: Белгород, п.Разумное
- Контактная информация:
Возникла проблема: преобразователь на холостом ходу хавает 4.5А. В чем может быть причина?
- Вложения
-
- бп имп2[1].GIF
- (20.71 КБ) 3881 скачивание
Разбираюсь во всем!!! Практически все после этого собираю.
- Алексей FAV
- Вымогатель припоя
- Сообщения: 579
- Зарегистрирован: Пн янв 01, 2007 22:27:34
- Откуда: Оренбург
- Контактная информация:
-
Внeштатный сотрудник
- Нашел транзистор. Понюхал.
- Сообщения: 150
- Зарегистрирован: Чт янв 25, 2007 17:12:54
- Откуда: Из прошлого
трансформатор не при чем
берешь двухлучевой или двухканальный осцилл и смотришь на форму сигналов на затворах обоих плечей. Наблюдаешь нахлест периодов друг на друга и радуешься
Причина - первое плечо полевиков не успевает закрыться, как второе начинает работать. То есть фронты и спады импульсов будут пологими.
Метод устранения - подобрать номиналы резисторов в схеме управления полевиками так, чтобы полевики открывались и закрывались быстрее.
берешь двухлучевой или двухканальный осцилл и смотришь на форму сигналов на затворах обоих плечей. Наблюдаешь нахлест периодов друг на друга и радуешься
Причина - первое плечо полевиков не успевает закрыться, как второе начинает работать. То есть фронты и спады импульсов будут пологими.
Метод устранения - подобрать номиналы резисторов в схеме управления полевиками так, чтобы полевики открывались и закрывались быстрее.


