Например TDA7294

Форум РадиоКот • Просмотр темы - Преобразователь 12-220В для питания ЛДС из компьютерного БП.
Форум РадиоКот
Здесь можно немножко помяукать :)

Текущее время: Пт ноя 28, 2025 20:47:29

Часовой пояс: UTC + 3 часа


ПРЯМО СЕЙЧАС:



Начать новую тему Ответить на тему  [ Сообщений: 1791 ]    , , , , 5, , , ...  
Автор Сообщение
Не в сети
 Заголовок сообщения:
СообщениеДобавлено: Вт мар 25, 2008 05:30:10 
Мучитель микросхем
Аватар пользователя

Карма: 1
Рейтинг сообщений: -2
Зарегистрирован: Чт янв 04, 2007 13:18:56
Сообщений: 413
Откуда: Россия
Рейтинг сообщения: 0
Ув.Тимофей Носов. Большое СПАСИБО!!! Буду эксперементировать! Надеюсь если возникнут вопросы вы мне сможите помоч. :idea:

_________________
«О сколько нам открытий чудных
Готовят просвещенья дух,
И опыт, сын ошибок трудных,
И гений, парадоксов друг,
И случай, бог изобретатель...»


Вернуться наверх
 
Не в сети
 Заголовок сообщения:
СообщениеДобавлено: Вт мар 25, 2008 09:28:51 
Открыл глаза
Аватар пользователя

Зарегистрирован: Пт ноя 23, 2007 09:22:23
Сообщений: 57
Рейтинг сообщения: 0
Nimnul писал(а):
to Тимофей Носов
Спасибо за отзыв, я уже разобрался...работает :))
Вот только пару вопросов осталось, у меня в холостом режиме на выходе напряжение растет до 420в а при нагрузке (лампочка 26W) напряжение 260в и нагреваются транзисторы, потребление где-то 2,5А.
Тимофей скажи какое должно быть напряжение в холостом режиме и под нагрузкой.
P.S. обмотки трансформатора использовал пяти вольтовые.


Надо уменьшить ширину управляющих импульсов (пин 4) - я в форуме об этом писал. Про напряжения в холостом режиме я не помню - измерить возможности у меня нет. Обмотки использовал правильные. Фотку в студию :)) молодец.


Вернуться наверх
 
Не в сети
 Заголовок сообщения:
СообщениеДобавлено: Вт мар 25, 2008 11:10:03 
Встал на лапы
Аватар пользователя

Зарегистрирован: Сб ноя 03, 2007 21:52:26
Сообщений: 115
Откуда: Санкт-Петербург
Рейтинг сообщения: 0
to Nimnul, ооооочень похоже что обмотки перепутал...как у тебя конденсаторы на выходе живы остается загадкой...


Вернуться наверх
 
Не в сети
 Заголовок сообщения:
СообщениеДобавлено: Вт мар 25, 2008 12:52:32 
Открыл глаза
Аватар пользователя

Зарегистрирован: Пт ноя 23, 2007 09:22:23
Сообщений: 57
Рейтинг сообщения: 0
overflow писал(а):
to Nimnul, ооооочень похоже что обмотки перепутал...как у тебя конденсаторы на выходе живы остается загадкой...


... это не недостаток. Это признак эффективной работы схемы и компонентов


Вернуться наверх
 
Эиком - электронные компоненты и радиодетали
Не в сети
 Заголовок сообщения:
СообщениеДобавлено: Вт мар 25, 2008 18:16:27 
Опытный кот
Аватар пользователя

Карма: 14
Рейтинг сообщений: 434
Зарегистрирован: Ср янв 30, 2008 22:28:09
Сообщений: 884
Откуда: Украина Харьковская обл.
Рейтинг сообщения: 0
to Тимофей
Спасибо :)) , с шириной импульсов поиграю.....
Фотки готового устройства выложу завтра, а вообще делал преобразователь как резервный свет(мне лично он подуше), еще маленький вопрос, как можно организовать обратную связь, что бы автоматом регулировалось напряжение на выходе как в ИБП с оптопарой?


Вернуться наверх
 
Не в сети
 Заголовок сообщения:
СообщениеДобавлено: Вт мар 25, 2008 18:27:23 
Встал на лапы
Аватар пользователя

Зарегистрирован: Сб ноя 03, 2007 21:52:26
Сообщений: 115
Откуда: Санкт-Петербург
Рейтинг сообщения: 0
Цитата:
overflow писал(а):
to Nimnul, ооооочень похоже что обмотки перепутал...как у тебя конденсаторы на выходе живы остается загадкой...

... это не недостаток. Это признак эффективной работы схемы и компонентов


то что Nimnul перепутал обмотки трансформатора это признак эффективной работы схемы и компонентов? :shock: или то что конденсаторы, параллельно включеные по 200 вольт каждый живы остались при 420 вольтах тоже наверное заслуга твоей схемы и компонентов? ты про что вообще пишешь?


Вернуться наверх
 
Не в сети
 Заголовок сообщения:
СообщениеДобавлено: Вт мар 25, 2008 20:26:31 
Опытный кот
Аватар пользователя

Карма: 14
Рейтинг сообщений: 434
Зарегистрирован: Ср янв 30, 2008 22:28:09
Сообщений: 884
Откуда: Украина Харьковская обл.
Рейтинг сообщения: 0
to overflow
Уважаемый, не стоит так подковыревать автора и его схему, я уже разобрался с шириной импульса и все ОК, устройство работает и это хорошо, от меня личто скажу, что вы бы сами выложили свой проэкт на усмотрение другим и я уверен, критики бы Вас "покусали" :)
Спасибо, удачи.
Уважаю этот форум и его посетителей :))


Вернуться наверх
 
Не в сети
 Заголовок сообщения:
СообщениеДобавлено: Ср мар 26, 2008 09:08:20 
Открыл глаза
Аватар пользователя

Зарегистрирован: Пт ноя 23, 2007 09:22:23
Сообщений: 57
Рейтинг сообщения: 0
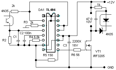
К вопросу организации обратной связи.
Схемотехнику включения оптопары см на рисунке (более правильную схему нарисую позже)


Вложения:
UTP_.JPG [47.78 KiB]
Скачиваний: 2827
Комментарий к файлу: Организация обратной связи через оптопару (принцип)
Безымянный.GIF [5.27 KiB]
Скачиваний: 2603


Последний раз редактировалось Тимофей Носов Ср мар 26, 2008 09:26:26, всего редактировалось 1 раз.
Вернуться наверх
 
Не в сети
 Заголовок сообщения:
СообщениеДобавлено: Ср мар 26, 2008 09:10:24 
Открыл глаза
Аватар пользователя

Зарегистрирован: Пт ноя 23, 2007 09:22:23
Сообщений: 57
Рейтинг сообщения: 0
Nimnul писал(а):
to overflow
Уважаемый, не стоит так подковыревать автора и его схему, я уже разобрался с шириной импульса и все ОК, устройство работает и это хорошо, от меня личто скажу, что вы бы сами выложили свой проэкт на усмотрение другим и я уверен, критики бы Вас "покусали" :)
Спасибо, удачи.
Уважаю этот форум и его посетителей :))


Спасибо за добрые слова...


Вернуться наверх
 
Не в сети
 Заголовок сообщения:
СообщениеДобавлено: Ср мар 26, 2008 09:27:43 
Открыл глаза
Аватар пользователя

Зарегистрирован: Пт ноя 23, 2007 09:22:23
Сообщений: 57
Рейтинг сообщения: 0
Прошу прощения - не тот файл с фото выложил.


Вернуться наверх
 
Не в сети
 Заголовок сообщения:
СообщениеДобавлено: Ср мар 26, 2008 12:31:56 
Опытный кот
Аватар пользователя

Карма: 14
Рейтинг сообщений: 434
Зарегистрирован: Ср янв 30, 2008 22:28:09
Сообщений: 884
Откуда: Украина Харьковская обл.
Рейтинг сообщения: 0
Тимофей, спасибо за помощь, фото выкладываю, все делал для себя, так что не критикуйте...мне ОЧЕНЬ прикалует твоя схема, плюс она простая(собрал из подручных материалов :) )
http://upload.com.ua/get/900158954


Вернуться наверх
 
Не в сети
 Заголовок сообщения:
СообщениеДобавлено: Ср мар 26, 2008 12:43:23 
Открыл глаза
Аватар пользователя

Зарегистрирован: Пт ноя 23, 2007 09:22:23
Сообщений: 57
Рейтинг сообщения: 0
Nimnul писал(а):
Тимофей, спасибо за помощь, фото выкладываю, все делал для себя, так что не критикуйте...мне ОЧЕНЬ прикалует твоя схема, плюс она простая(собрал из подручных материалов :) )
http://upload.com.ua/get/900158954


Ну все очень мило. Мне нравится.


Вернуться наверх
 
Не в сети
 Заголовок сообщения:
СообщениеДобавлено: Ср мар 26, 2008 18:58:19 
Встал на лапы
Аватар пользователя

Зарегистрирован: Сб ноя 03, 2007 21:52:26
Сообщений: 115
Откуда: Санкт-Петербург
Рейтинг сообщения: 0
Цитата:
to overflow
Уважаемый, не стоит так подковыревать автора и его схему


Я не "подковыривал" ни Тимофея ни его схему.

Цитата:
от меня личто скажу, что вы бы сами выложили свой проэкт на усмотрение другим и я уверен, критики бы Вас "покусали"


я сторонник обьективной критики.


Вернуться наверх
 
Не в сети
 Заголовок сообщения:
СообщениеДобавлено: Пт мар 28, 2008 22:30:08 
Родился

Зарегистрирован: Пт мар 28, 2008 22:17:55
Сообщений: 16
Рейтинг сообщения: 0
Ребят помогите разобраться. что то у меня ничего неполучается собрал я схемку но не на TL494 а на КР1211ЕУ1 и никак не могу подключить импульсный трансформатор от комп. БП


Вернуться наверх
 
Не в сети
 Заголовок сообщения:
СообщениеДобавлено: Сб мар 29, 2008 13:22:30 
Открыл глаза
Аватар пользователя

Зарегистрирован: Пт ноя 23, 2007 09:22:23
Сообщений: 57
Рейтинг сообщения: 0
AVG писал(а):
Ребят помогите разобраться. что то у меня ничего неполучается собрал я схемку но не на TL494 а на КР1211ЕУ1 и никак не могу подключить импульсный трансформатор от комп. БП


Здесь описание микросхемы
http://www.eworld.ru/support/ssf/ds/k1211eu1.pdf

Я работал с этой микросхемой, но это было так давно, что
достоверно о положительных результатах ничего сказать не могу.
Так или иначе, принцип работы аналогичный. И типовой
трансформатор от БП ПК с таким же успехом в связке с КР1211ЕУ1
будет работать.

С чего начать? Убедиться, что именно те вывода трансформатора
ты используешь (по рисунку печатной платы, откуда демонтирован
рансформатор). Осциллографом, лучше двухлучевым, посмотреть
форму сигнала на выходах КР1211ЕУ1.


Вернуться наверх
 
Не в сети
 Заголовок сообщения:
СообщениеДобавлено: Сб мар 29, 2008 20:03:04 
Родился

Зарегистрирован: Пт мар 28, 2008 22:17:55
Сообщений: 16
Рейтинг сообщения: 0
............
.[/quote]
К привиликому сожелению нет у меня осциллографа, но если я подключаю сетевой трансформатор и выстраиваю частоту генератора на 50гц всё работает отлично, а вот импульсный транс. никак. начинает греться одно плечо и всё тут. Ах да и на выходе с импульсного транс. не могу получить 220 в. В холостую потребляет 6 ампер. может точно не правилные обмотки использую. я вложу фото посмотрите пожалуйста.
http://img407.imageshack.us/img407/1133/sn850061fy0.jpg
http://img505.imageshack.us/img505/6459/sn850068fp5.jpg
http://img407.imageshack.us/img407/2669/sn850072iz7.jpg
http://img241.imageshack.us/img241/9234/sn850073ql4.jpg


Вернуться наверх
 
Не в сети
 Заголовок сообщения:
СообщениеДобавлено: Пн мар 31, 2008 08:04:02 
Открыл глаза
Аватар пользователя

Зарегистрирован: Пт ноя 23, 2007 09:22:23
Сообщений: 57
Рейтинг сообщения: 0
Трансформатор и дизайн печатной платы что ни на есть типовой. Я именно такой и использовал (трансформатор).

Что касается работы (отсутствия работы) на высоких частотах - не могу прокомментировать. Возможно "бракованная" микросхема.


Вернуться наверх
 
Не в сети
 Заголовок сообщения:
СообщениеДобавлено: Пн мар 31, 2008 16:42:05 
Родился

Зарегистрирован: Пт мар 28, 2008 22:17:55
Сообщений: 16
Рейтинг сообщения: 0
Тимофей Носов писал(а):
Трансформатор и дизайн печатной платы что ни на есть типовой. Я именно такой и использовал (трансформатор).

Что касается работы (отсутствия работы) на высоких частотах - не могу прокомментировать. Возможно "бракованная" микросхема.

Хмм... ну попробую собрать на KA7500B а и не могли бы вы отметить на фото мне какие всё же обмотки мне надо использовать.
Заранее благодарю!


Вернуться наверх
 
Не в сети
 Заголовок сообщения:
СообщениеДобавлено: Пн мар 31, 2008 16:57:28 
Открыл глаза
Аватар пользователя

Зарегистрирован: Пт ноя 23, 2007 09:22:23
Сообщений: 57
Рейтинг сообщения: 0
AVG писал(а):
Тимофей Носов писал(а):
Трансформатор и дизайн печатной платы что ни на есть типовой. Я именно такой и использовал (трансформатор).

Что касается работы (отсутствия работы) на высоких частотах - не могу прокомментировать. Возможно "бракованная" микросхема.

Хмм... ну попробую собрать на KA7500B а и не могли бы вы отметить на фото мне какие всё же обмотки мне надо использовать.
Заранее благодарю!


Берешь свой трансформатор и без задумчивости вставляешь в плату, которая предложена в статье. Для начала два рисунка платы распечатай и примерь, т.к. трансформаторы бывают поменьше и побольше. У тебя, на мой взгляд, побольше.


Вернуться наверх
 
Не в сети
 Заголовок сообщения:
СообщениеДобавлено: Пн мар 31, 2008 17:46:06 
Родился

Зарегистрирован: Пт мар 28, 2008 22:17:55
Сообщений: 16
Рейтинг сообщения: 0
Извиняюсь я немного не понел, я хочу знать где у транса обмотки по 5 вольт. вот рисунок, поправьте если не прав!
http://img381.imageshack.us/img381/3494/transun7.jpg
Не увлекайтесь цитатами без надобности. Паятель.


Вернуться наверх
 
Показать сообщения за:  Сортировать по:  Вернуться наверх
Начать новую тему Ответить на тему  [ Сообщений: 1791 ]    , , , , 5, , , ...  

Часовой пояс: UTC + 3 часа


Кто сейчас на форуме

Сейчас этот форум просматривают: sevs и гости: 35


Вы не можете начинать темы
Вы не можете отвечать на сообщения
Вы не можете редактировать свои сообщения
Вы не можете удалять свои сообщения
Вы не можете добавлять вложения

Найти:
Перейти:  


Powered by phpBB © 2000, 2002, 2005, 2007 phpBB Group
Русская поддержка phpBB
Extended by Karma MOD © 2007—2012 m157y
Extended by Topic Tags MOD © 2012 m157y