Например TDA7294

Форум РадиоКот • Просмотр темы - Сто ватт на коленке (КН).
Форум РадиоКот
Здесь можно немножко помяукать :)

Текущее время: Пн ноя 24, 2025 18:46:03

Часовой пояс: UTC + 3 часа


ПРЯМО СЕЙЧАС:



Начать новую тему Ответить на тему  [ Сообщений: 1088 ]     ... , , , 13, , , ...  
Автор Сообщение
Не в сети
 Заголовок сообщения:
СообщениеДобавлено: Вс янв 13, 2008 19:35:43 
Админ
Аватар пользователя

Карма: 109
Рейтинг сообщений: 458
Зарегистрирован: Вт авг 23, 2005 15:23:25
Сообщений: 10815
Откуда: Москва
Рейтинг сообщения: 0
Медали: 1
Получил миской по аватаре (1)
Ну где-то до 1 ампера я его раскочегаривал.

_________________
А вот футболки кому? Кружки, значки!
Мысли Пачкают Мозги


Вернуться наверх
 
Не в сети
 Заголовок сообщения:
СообщениеДобавлено: Вт янв 22, 2008 02:34:49 
Родился

Зарегистрирован: Вт янв 22, 2008 02:25:38
Сообщений: 1
Откуда: Lviv
Рейтинг сообщения: 0
Дайте ответы на вопросы пожалуйста :cry:

Я музикант и мне нужен усилитель достаточной мощности для репетиций.
1. Какую силу тока должен давать трансформатор для питания схемы(на один канал)?
2. Какой площади радиатор нужно использовать для выходных транзисторов(у меня есть на 800 кв.см. хватит и сколь минимум должно быть?)
, нуждаютса ли другие транзисторы в охлаждение?
3. как можно увеличить мощность к допустимой норме(ну шоб не сгорел и работал нормально)?
4.Схему БП где можно найти?
5.Это сто ватт получаетса при 4 омах?
Зарание благодарен.


Вернуться наверх
 
Не в сети
 Заголовок сообщения:
СообщениеДобавлено: Вт янв 22, 2008 04:49:40 
Друг Кота
Аватар пользователя

Карма: 9
Рейтинг сообщений: 79
Зарегистрирован: Вт дек 11, 2007 18:46:27
Сообщений: 3235
Откуда: Троицк. Челябинская обл.
Рейтинг сообщения: -1
Уважаемый Андрель. А Вы в разделе статьи были? Про этот усилитель читали? А данную тему на форуме Вы прочитали???!!!!! Осмотритесь пожалуйста на форуме, потом задавайте вопросы. На вопросы заданные Вами, уже есть ответы.


Вернуться наверх
 
Не в сети
 Заголовок сообщения:
СообщениеДобавлено: Пт мар 07, 2008 11:13:16 
Э...
Аватар пользователя

Карма: 1
Рейтинг сообщений: 9
Зарегистрирован: Ср апр 04, 2007 08:39:14
Сообщений: 2792
Откуда: Москва
Рейтинг сообщения: 0
вот замена замена для входного диф каскада по 1 руб 60 коп

2N5401 - 150V PnP 600 mA TO92
http://www.terraelectronica.ru/pdf/FAIR/2N5401.pdf

http://www.terraelectronica.ru/catalog.php?ID=357&IDm=b


напругу значительно поднять можно.

_________________
Думайте сами, решайте сами ... а вот он-лайн перевод на корявый русский http://translate.ru


Последний раз редактировалось tych Сб мар 08, 2008 11:38:20, всего редактировалось 2 раз(а).

Вернуться наверх
 
Эиком - электронные компоненты и радиодетали
Не в сети
 Заголовок сообщения:
СообщениеДобавлено: Пт мар 07, 2008 14:48:37 
Прорезались зубы
Аватар пользователя

Зарегистрирован: Пт июн 01, 2007 15:06:23
Сообщений: 203
Откуда: г. Копейск
Рейтинг сообщения: 0
А можно использовать такую схему?


Вложения:
01[2].gif [10.7 KiB]
Скачиваний: 1165
Вернуться наверх
 
Не в сети
 Заголовок сообщения:
СообщениеДобавлено: Пт мар 07, 2008 14:54:55 
Потрогал лапой паяльник
Аватар пользователя

Зарегистрирован: Сб дек 23, 2006 21:20:03
Сообщений: 331
Откуда: г. Иркутск
Рейтинг сообщения: 0
Я тут собираюсь еще один сделать такой усь. Вот,сначала хочу на осцике с преподами разогнать на макс и замерить мощность в оригинале :wink:
Интересно и сколько же его можно разгонять по питанию? :)))

_________________
Никогда не знаешь что может случиться.


Вернуться наверх
 
Не в сети
 Заголовок сообщения:
СообщениеДобавлено: Пт мар 07, 2008 15:02:04 
Прорезались зубы
Аватар пользователя

Зарегистрирован: Пт июн 01, 2007 15:06:23
Сообщений: 203
Откуда: г. Копейск
Рейтинг сообщения: 0
Я увеличил питание с 45 до 50В, но сам усилок мне не нравится, на ТДА 7294, мне кажется и проще и качестово получше, а мощность ненамного меньше, может удастся немного умощьнить его, если добавить еще один каскад, как я показал на рисунке, да убрать резисторы на 0.33 Ома?


Вернуться наверх
 
Не в сети
 Заголовок сообщения:
СообщениеДобавлено: Вс мар 09, 2008 13:45:54 
Потрогал лапой паяльник
Аватар пользователя

Зарегистрирован: Сб дек 23, 2006 21:20:03
Сообщений: 331
Откуда: г. Иркутск
Рейтинг сообщения: 0
Это я не знаю какая тда ха в сравнении с 2 дарлингтонами,хотя бы по тепловому рассеиванию ну и по корпусам. Я, тда разгонял до +-45,а этот +-35В играет лучше и мощнее. А насчет простоты...Даже не знаю,где проще 100Вт усилитель собрать? Если тока стащить готовый :))) И мне тда по звуку не понравилась. А можно выходники поменять на 2SC5200 / 2SA1943 ???

_________________
Никогда не знаешь что может случиться.


Вернуться наверх
 
Не в сети
 Заголовок сообщения:
СообщениеДобавлено: Вс мар 09, 2008 18:33:09 
Прорезались зубы
Аватар пользователя

Зарегистрирован: Пт июн 01, 2007 15:06:23
Сообщений: 203
Откуда: г. Копейск
Рейтинг сообщения: 0
ну незнаю, можно две тда-шки в мостовое включение и будет 180Вт,
а что вы имеете в виду на счет звука? Я сколько ни сравнивал звук с моего транзисторного усилителя Радиотехника У-101 стерео, разницы не почувствовал :?


Вернуться наверх
 
Не в сети
 Заголовок сообщения:
СообщениеДобавлено: Пн мар 10, 2008 09:18:04 
Потрогал лапой паяльник
Аватар пользователя

Зарегистрирован: Сб дек 23, 2006 21:20:03
Сообщений: 331
Откуда: г. Иркутск
Рейтинг сообщения: 0
Давайте будем объективны :)))
Сравнение звука весьма специфично и сугубо индивидуально,т.е. субъективно. :)))
Я тда сравнивал именно с этим усилителем,для меня разница ощутимая была. Может тда плохо собрал,может еще что-то,но для меня этот усилитель играет лучше :wink:

_________________
Никогда не знаешь что может случиться.


Вернуться наверх
 
Не в сети
 Заголовок сообщения:
СообщениеДобавлено: Вт апр 01, 2008 06:35:42 
Потрогал лапой паяльник
Аватар пользователя

Зарегистрирован: Сб дек 23, 2006 21:20:03
Сообщений: 331
Откуда: г. Иркутск
Рейтинг сообщения: 0
Вот блин,почему с первого раза все не запускается :?
Вообщем проблема,запускаю усь через лампы в питании,по одной в каждом плече. Усь молчит,-лампы греются. Отключаю лампы. Усь орет,выходники греются,ток потребления в плече 7А. Блин где ошибку искать,подскажите пожалуйста???

_________________
Никогда не знаешь что может случиться.


Вернуться наверх
 
Не в сети
 Заголовок сообщения:
СообщениеДобавлено: Вт апр 01, 2008 10:16:45 
Админ
Аватар пользователя

Карма: 109
Рейтинг сообщений: 458
Зарегистрирован: Вт авг 23, 2005 15:23:25
Сообщений: 10815
Откуда: Москва
Рейтинг сообщения: 0
Медали: 1
Получил миской по аватаре (1)
Соберите этот усилитель на макетной плате, для начала. Причем, не жадничайте с размерами - так проще будет искать ошибки в монтаже.
Проверьте, не перепутали ли выходные транзисторы, не пробиты ли диоды в смещении. Попробуйте зашунтировать переход Б-К VT3 конденсатором 200-300пФ.

_________________
А вот футболки кому? Кружки, значки!
Мысли Пачкают Мозги


Вернуться наверх
 
Не в сети
 Заголовок сообщения:
СообщениеДобавлено: Вт апр 01, 2008 13:43:33 
Потрогал лапой паяльник
Аватар пользователя

Зарегистрирован: Сб дек 23, 2006 21:20:03
Сообщений: 331
Откуда: г. Иркутск
Рейтинг сообщения: 0
Спасибо за оперативный ответ :)) Проверю.
Вот еще пища для размышлений: мерил на Tip147:
Vce=7,26
падение напряжения на R11=2.46В. R11=1,1 ом
Получается ток эмитера 2,2 А.
Рабочая точка не смещена ли и чем она задается? :shock:
кондер не помог :?

_________________
Никогда не знаешь что может случиться.


Последний раз редактировалось NackGuit Вт апр 01, 2008 15:40:39, всего редактировалось 1 раз.

Вернуться наверх
 
Не в сети
 Заголовок сообщения:
СообщениеДобавлено: Вт апр 01, 2008 15:38:50 
Потрогал лапой паяльник
Аватар пользователя

Зарегистрирован: Сб дек 23, 2006 21:20:03
Сообщений: 331
Откуда: г. Иркутск
Рейтинг сообщения: 0
Мля,кажись нашел косматого! Теперь уточню.
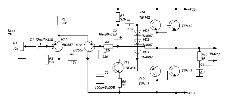
У меня 2 таких усилителя,один рабочий 2-ой нет. Рисунки плат разные,проверял,вроде верно. НО,в рабочем варианте стоят BC558 и в смещении VD1-VD3 1n4007. В новом нерабочем варианте BC557 и в смещении FR207. И вот когда сказали проверить не пробиты ли диоды,я выпоял все детали и начал проверять. Мультиметр ведь при прозвонке показывает прямое падение напряжения. Так вот, на диодах оно состовляет от 0,616 до 0,650В!!! Мерю на рабочем 1N4007 примерно 0,750В каждый!!! Я считаю что в этом и есть косяк,не хватает падения напряжения для дарлингтонов,то о чем говорил Тич в начале темы. Как вы считаете??? Попозже запаяю с диодами с прямым падением напряжения 0,73-0,75В и попробую :wink: Потому как не вижу других ошибок...или я смотря плохо :roll:

_________________
Никогда не знаешь что может случиться.


Вернуться наверх
 
Не в сети
 Заголовок сообщения:
СообщениеДобавлено: Вт апр 01, 2008 22:57:15 
Админ
Аватар пользователя

Карма: 109
Рейтинг сообщений: 458
Зарегистрирован: Вт авг 23, 2005 15:23:25
Сообщений: 10815
Откуда: Москва
Рейтинг сообщения: 0
Медали: 1
Получил миской по аватаре (1)
Ну вообще - да, смещение рассчитано на обычные диоды с прямым падением 0,7-0,75 вольт.
А 558 от 557 отличаются только более низким напряжением К-Э, что, конечно, отрицательно сказывается на надежности.

_________________
А вот футболки кому? Кружки, значки!
Мысли Пачкают Мозги


Вернуться наверх
 
Не в сети
 Заголовок сообщения:
СообщениеДобавлено: Ср апр 02, 2008 12:58:07 
Потрогал лапой паяльник
Аватар пользователя

Зарегистрирован: Сб дек 23, 2006 21:20:03
Сообщений: 331
Откуда: г. Иркутск
Рейтинг сообщения: 0
Сегодня полкафедры на уши поднял с этим вопросом :)))
Сказали может быть,завтра до главного практика нашего докапываться а в пятницу может на осциллографе гляну что,да как :)))
Спасибо за помощь,все таки натолкнули где ошибку искать :))

_________________
Никогда не знаешь что может случиться.


Вернуться наверх
 
Не в сети
 Заголовок сообщения:
СообщениеДобавлено: Ср окт 01, 2008 16:28:59 
Родился

Зарегистрирован: Ср окт 01, 2008 15:59:00
Сообщений: 14
Откуда: питер
Рейтинг сообщения: 0
Max писал(а):
Пардон? Что это за транзисторы в корпусах поменьше? Согласно даташиту на эти транзисторы, выпускаются они только в таком корпусе, который на фотке.


Вложения:
Комментарий к файлу: вот tip142 поменьше фотка только не очень
Изображение 061а.jpg [124.64 KiB]
Скачиваний: 998

_________________
ля ля
Вернуться наверх
 
Не в сети
 Заголовок сообщения:
СообщениеДобавлено: Ср окт 01, 2008 19:37:29 
Админ
Аватар пользователя

Карма: 109
Рейтинг сообщений: 458
Зарегистрирован: Вт авг 23, 2005 15:23:25
Сообщений: 10815
Откуда: Москва
Рейтинг сообщения: 0
Медали: 1
Получил миской по аватаре (1)
Не очень понятно, что хотел сказать автор поста такой искрометной фотографией. Я могу Вам показать фото tip41 - он точно такой же.

_________________
А вот футболки кому? Кружки, значки!
Мысли Пачкают Мозги


Вернуться наверх
 
Не в сети
 Заголовок сообщения:
СообщениеДобавлено: Чт окт 02, 2008 00:16:56 
Друг Кота
Аватар пользователя

Карма: 20
Рейтинг сообщений: 323
Зарегистрирован: Ср дек 05, 2007 19:39:08
Сообщений: 4450
Откуда: Мурманск
Рейтинг сообщения: 0
TIP142 действительно встречаются в двух вариантах корпусов(сам видел:)),а в даташите об этом ни слова..


Вернуться наверх
 
Не в сети
 Заголовок сообщения:
СообщениеДобавлено: Чт окт 02, 2008 07:04:04 
Админ
Аватар пользователя

Карма: 109
Рейтинг сообщений: 458
Зарегистрирован: Вт авг 23, 2005 15:23:25
Сообщений: 10815
Откуда: Москва
Рейтинг сообщения: 0
Медали: 1
Получил миской по аватаре (1)
Ах, 142, пардон не разглядел :) Ну не знаю - значит левак какой-то. Такой корпус вряд ли справится с рассеиваемой мощностью этого транзистора.

_________________
А вот футболки кому? Кружки, значки!
Мысли Пачкают Мозги


Вернуться наверх
 
Показать сообщения за:  Сортировать по:  Вернуться наверх
Начать новую тему Ответить на тему  [ Сообщений: 1088 ]     ... , , , 13, , , ...  

Часовой пояс: UTC + 3 часа


Кто сейчас на форуме

Сейчас этот форум просматривают: Sergey_Tomsk и гости: 29


Вы не можете начинать темы
Вы не можете отвечать на сообщения
Вы не можете редактировать свои сообщения
Вы не можете удалять свои сообщения
Вы не можете добавлять вложения

Найти:
Перейти:  


Powered by phpBB © 2000, 2002, 2005, 2007 phpBB Group
Русская поддержка phpBB
Extended by Karma MOD © 2007—2012 m157y
Extended by Topic Tags MOD © 2012 m157y