Например TDA7294

Форум РадиоКот • Просмотр темы - Работа с ЖКИ на контроллере HD44780 и его аналогах
Форум РадиоКот
Здесь можно немножко помяукать :)

Текущее время: Сб ноя 29, 2025 07:03:51

Часовой пояс: UTC + 3 часа


ПРЯМО СЕЙЧАС:



Начать новую тему Ответить на тему  [ Сообщений: 2446 ]     ... , , , 27, , , ...  
Автор Сообщение
Не в сети
 Заголовок сообщения: Re: Работа с ЖКИ на контроллере HD44780 и его аналогах
СообщениеДобавлено: Пт янв 07, 2011 19:56:42 
Прорезались зубы
Аватар пользователя

Карма: 4
Рейтинг сообщений: 85
Зарегистрирован: Вт фев 02, 2010 21:25:18
Сообщений: 223
Откуда: Н.Новгород
Рейтинг сообщения: 0
Люди добрые. Собрал схему DDS генератора download/file.php?id=9708 Сигналы с выхода идут, всё управляется, регулируется но ЖКИ ничего не показывает. Все элементы проверены, дорожки прозвонены, контрастности включены, в протеусе всё работает красиво. Видимо где-то неувязка в программе с моим ЖКИ 16х2 от МЭЛТ. В архиве исходник на С есть, но мой удел - во Флоукод светодиодики зажигать :oops: Может кто посмотрит программу и подправит под мой ЖКИ http://www.melt.com.ru/docs/MT-16S2D.pdf . Буду весьма признателен.


Вернуться наверх
 
Не в сети
 Заголовок сообщения: Re: Работа с ЖКИ на контроллере HD44780 и его аналогах
СообщениеДобавлено: Пт янв 07, 2011 23:01:00 
Нашел транзистор. Понюхал.

Карма: 3
Рейтинг сообщений: 2
Зарегистрирован: Вт сен 29, 2009 09:28:51
Сообщений: 175
Откуда: Ульяновск
Рейтинг сообщения: 0
А ни у кого случаем нету документации на HY-1602B4 а то что-то гугль посылает на нот фаунд, а если и попадается то не верная... (п.с не верная определяется не вооруженным глазом ибо распайка не совпадает)
более менее вменяемое

Номер Назначение
1 D7
2 D6
3 D5
4 D4
5 D3
6 D2
7 D1
8 D0
9 EN
10 RW
11 RS
12 Vo
13 Vcc, +5в
14 GND
15 Light Vcc
16 Light GND

как минимум 14,15,16 визуально совпадают... 12 и 13 тоже вроде как правильные...
хотелось бы найти оригинальный даташит...


Вернуться наверх
 
Не в сети
 Заголовок сообщения: Re: Работа с ЖКИ на контроллере HD44780 и его аналогах
СообщениеДобавлено: Сб янв 08, 2011 00:43:38 
Опытный кот
Аватар пользователя

Карма: -5
Рейтинг сообщений: 24
Зарегистрирован: Вс фев 04, 2007 16:32:06
Сообщений: 782
Рейтинг сообщения: 0
http://www.av-display.com.cn/en/Applica ... pport.aspx
кстате мануалы у них классные.


Вернуться наверх
 
Не в сети
 Заголовок сообщения: Re: Работа с ЖКИ на контроллере HD44780 и его аналогах
СообщениеДобавлено: Сб янв 08, 2011 01:39:15 
Родился
Аватар пользователя

Зарегистрирован: Пт дек 17, 2010 00:13:13
Сообщений: 15
Рейтинг сообщения: 0
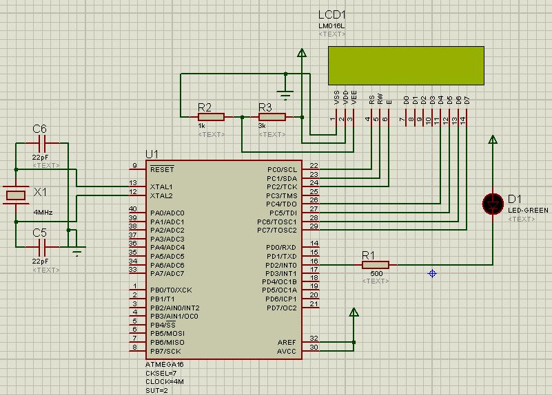
первый раз пробую подключить Winstar WH1602A к Atmega16

За образец взял прогу из примеров к Cvavr (LCDDEMO)
В Протеусе работает отлично.

Когда спаял - верхняя стока дисплея темная, нижяя - светлая.... и голяк :(.
Контрастность регулируется хорошо ( поставил переменный резистор)
Чтобы проверить , дишит ли камень, подключил светодиод - мигает.
Реальная схема повторяет протеус + выходы под програматор и питание.

Код такой:
#include <mega16.h>
#include <delay.h>

// Alphanumeric LCD Module functions
#asm
.equ __lcd_port=0x15 ;PORTC
#endasm
#include <lcd.h>

void main(void)
{
// Declare your local variables here
PORTD=0x00;
DDRD=0x04;

// LCD module initialization
lcd_init(16);
lcd_gotoxy(0,0);

// display the message
lcd_putsf("Hello world");
delay_ms(500);
while (1)
{
PORTD.2=!PORTD.2;
delay_ms(150);
// Place your code here

};
}

Подумал, что проблема с дисплеем, поменял на SC1602HSLB - та же история.


ЗЫ: Сам понимаю, что туплю, но помогите плз.


Вложения:
LCD_mega_16.JPG [96.89 KiB]
Скачиваний: 967
Вернуться наверх
 
Эиком - электронные компоненты и радиодетали
Не в сети
 Заголовок сообщения: Re: Работа с ЖКИ на контроллере HD44780 и его аналогах
СообщениеДобавлено: Сб янв 08, 2011 02:01:53 
Опытный кот
Аватар пользователя

Карма: -5
Рейтинг сообщений: 24
Зарегистрирован: Вс фев 04, 2007 16:32:06
Сообщений: 782
Рейтинг сообщения: 0
не доверяю я этим встроенным написанным библиотекам - с автоподстройкой :))) поэтому пишу под winavr и смотрю библиотеку сам что там да как :)))


Вернуться наверх
 
Не в сети
 Заголовок сообщения: Re: Работа с ЖКИ на контроллере HD44780 и его аналогах
СообщениеДобавлено: Сб янв 08, 2011 02:27:14 
Опытный кот
Аватар пользователя

Карма: -5
Рейтинг сообщений: 24
Зарегистрирован: Вс фев 04, 2007 16:32:06
Сообщений: 782
Рейтинг сообщения: 0
R/W попробуй на минус посади. и что за инициализация порта С. 10101, оно дальше в библиотеке это использует.


Вернуться наверх
 
Не в сети
 Заголовок сообщения: Re: Работа с ЖКИ на контроллере HD44780 и его аналогах
СообщениеДобавлено: Сб янв 08, 2011 08:57:29 
Поставщик валерьянки для Кота

Карма: 16
Рейтинг сообщений: 329
Зарегистрирован: Вт ноя 27, 2007 11:32:06
Сообщений: 2222
Откуда: Tashkent
Рейтинг сообщения: 0
matyash писал(а):
Подумал, что проблема с дисплеем, поменял на SC1602HSLB - та же история.


Сам на грабли постоянно наступаю если JTAG на PORTC не отключен(fuse JTAGEN=0).


Вернуться наверх
 
Не в сети
 Заголовок сообщения: Re: Работа с ЖКИ на контроллере HD44780 и его аналогах
СообщениеДобавлено: Вс янв 09, 2011 01:13:16 
Родился
Аватар пользователя

Зарегистрирован: Пт дек 17, 2010 00:13:13
Сообщений: 15
Рейтинг сообщения: 0
uk8amk писал(а):
matyash писал(а):
Подумал, что проблема с дисплеем, поменял на SC1602HSLB - та же история.


Сам на грабли постоянно наступаю если JTAG на PORTC не отключен(fuse JTAGEN=0).


:idea:
Спасибо! Работает.


Вернуться наверх
 
Не в сети
 Заголовок сообщения: Re: Работа с ЖКИ на контроллере HD44780 и его аналогах
СообщениеДобавлено: Вс янв 16, 2011 16:02:12 
Грызет канифоль
Аватар пользователя

Карма: 1
Рейтинг сообщений: 2
Зарегистрирован: Пт ноя 16, 2007 00:40:17
Сообщений: 262
Откуда: Украина
Рейтинг сообщения: 0
В чем именно различия в инициализации HD44780 и ks0066?


Вернуться наверх
 
Не в сети
 Заголовок сообщения: Re: Работа с ЖКИ на контроллере HD44780 и его аналогах
СообщениеДобавлено: Чт янв 20, 2011 16:20:26 
Встал на лапы

Зарегистрирован: Пт окт 08, 2010 15:43:55
Сообщений: 108
Рейтинг сообщения: 0
Прошу помощи в составлении таблицы инициализации LCD KS0066/HD44780, может у кого есть подобная ?

Проблема истинных задержек инициализации дисплея на контроллера HD44780/KS0066.

Дело в том что в разных статьях на HD44780 я вижу неадекватное различие задержек как в инициализации, так и в передаче данных/конамд....
В даташите на HD44780 который мне удалось найти, в графиках всё мелко/сомнительно подписано, что вникнуть на 100% так и не смог...

У KS0066 - инициализация хоть и аналогична, но может отличаться по длительности задержек и т.д. ???


Вернуться наверх
 
Не в сети
 Заголовок сообщения: Re: Работа с ЖКИ на контроллере HD44780 и его аналогах
СообщениеДобавлено: Чт янв 20, 2011 16:33:09 
Друг Кота
Аватар пользователя

Карма: 67
Рейтинг сообщений: 1065
Зарегистрирован: Чт сен 18, 2008 12:27:21
Сообщений: 19936
Откуда: Столица Мира Санкт-Петербург
Рейтинг сообщения: 0
Медали: 1
Получил миской по аватаре (1)
Смотрите даташит на конкретный дисплей, там должны быть указаны и задержки, и процедура инициализации описана.

_________________
[ Всё дело не столько в вашей глупости, сколько в моей гениальности ] [ Правильно заданный вопрос содержит в себе половину ответа ]
Измерить нннада?


Вернуться наверх
 
Не в сети
 Заголовок сообщения: Re: Работа с ЖКИ на контроллере HD44780 и его аналогах
СообщениеДобавлено: Чт янв 20, 2011 16:49:33 
Встал на лапы

Зарегистрирован: Пт окт 08, 2010 15:43:55
Сообщений: 108
Рейтинг сообщения: 0
Gudd-Head писал(а):
Смотрите даташит на конкретный дисплей, там должны быть указаны и задержки, и процедура инициализации описана.

ДШ нашёл только на 1 страницу, кроме описания размеров и выводов ничего...
LCD Newtec NC2004L-GHY-TS (основа KS0066)


Вернуться наверх
 
Не в сети
 Заголовок сообщения: Re: Работа с ЖКИ на контроллере HD44780 и его аналогах
СообщениеДобавлено: Чт янв 20, 2011 16:58:33 
Друг Кота
Аватар пользователя

Карма: 67
Рейтинг сообщений: 1065
Зарегистрирован: Чт сен 18, 2008 12:27:21
Сообщений: 19936
Откуда: Столица Мира Санкт-Петербург
Рейтинг сообщения: 0
Медали: 1
Получил миской по аватаре (1)
Tom91 писал(а):
ДШ нашёл только на 1 страницу, кроме описания размеров и выводов ничего...

Ну тогда изучайте ДШ непосредственно на KS0066: http://pdf1.alldatasheet.com/datasheet- ... S0066.html :)

_________________
[ Всё дело не столько в вашей глупости, сколько в моей гениальности ] [ Правильно заданный вопрос содержит в себе половину ответа ]
Измерить нннада?


Вернуться наверх
 
Не в сети
 Заголовок сообщения: Re: Работа с ЖКИ на контроллере HD44780 и его аналогах
СообщениеДобавлено: Пт янв 21, 2011 00:10:10 
Опытный кот
Аватар пользователя

Карма: -5
Рейтинг сообщений: 24
Зарегистрирован: Вс фев 04, 2007 16:32:06
Сообщений: 782
Рейтинг сообщения: 0
foxit писал(а):
В чем именно различия в инициализации HD44780 и ks0066?


в HD44780 нет такого в начале

http://i14.fastpic.ru/big/2010/1222/d6/ ... 70f2d6.jpg


Вернуться наверх
 
Не в сети
 Заголовок сообщения: Re: Работа с ЖКИ на контроллере HD44780 и его аналогах
СообщениеДобавлено: Пт янв 21, 2011 16:56:47 
Родился

Зарегистрирован: Пт янв 21, 2011 16:36:31
Сообщений: 4
Рейтинг сообщения: 0
Здравствуйте форумчане! :))
Не получается запусить эмуляцию в Протеус (7.7) (Атmega328p + lcd WH4004) Использовал почти все: Делал элементарные проекты под WinAwr+AVRStudio, CodeVision. Использовались стандартные библы: есть даже специальные LCD40x4 типа... На всех проектах один и тот же ГЛЮК!!! :shock: Я немогу начать с первой позиции ВТОРОЙ строки... По дата шиту экранчика (вот угораздило купить!!!) контроллер KS0066 или совместимый Нашел только 1 листик.. По анологичным экранам то же не получается... Инициализация стандартная .. В принципе все работает не работает lcd_goto_xy.
По сути: отправляю команду установки адреса DDRAM
LCD_WriteCom(128);// 1 << индент. команды 000 0000 << адрес
//При эмуляции в протеусе курсор устанавливается в (0,0) как и должно быть

Какую команду дать чтобы установить курсор в начало второй строчки!!

ЗЫ: А че никто не использует в своих прэктах такие дисплеи 4*40 ?


Вернуться наверх
 
Не в сети
 Заголовок сообщения: Re: Работа с ЖКИ на контроллере HD44780 и его аналогах
СообщениеДобавлено: Сб янв 22, 2011 13:43:10 
Сверлит текстолит когтями
Аватар пользователя

Зарегистрирован: Сб июл 11, 2009 18:42:21
Сообщений: 1135
Откуда: Украина, г.Николаев
Рейтинг сообщения: 0
elsytul
Цитата:
контроллер KS0066

У меня 2х16 на этом контроллере всё отлично работает. Это полный аналог ХД44780.

_________________
Успех - императив!


Вернуться наверх
 
Не в сети
 Заголовок сообщения: Re: Работа с ЖКИ на контроллере HD44780 и его аналогах
СообщениеДобавлено: Сб янв 22, 2011 19:51:04 
Родился

Зарегистрирован: Пт янв 21, 2011 16:36:31
Сообщений: 4
Рейтинг сообщения: 0
А Вы попрубуйте сделать с экраном 4*40 Я именно его хотел использовать.. Но при моделировании в Протеус фигня какаето с положением курсора.... Невозможно задать положение курсора в начало второй строки. Инициализация как в библе без изменений. Что то выводит но с позиционированием косяки какие- то. Разбирался в коде вроде все правильно. И у всех работает. НО все используют маленькие диспейчики, с большими (читай как 40*4) никто не работал? Странно. Нагуглить тоже ничего серьезного для понимания происходяшего не получилось. Значит без реального моделирования на устройстве не получится... :cry:
ЗЫ: Буду признателен за любой материал по ТЕМЕ :) !


Вернуться наверх
 
Не в сети
 Заголовок сообщения: Re: Работа с ЖКИ на контроллере HD44780 и его аналогах
СообщениеДобавлено: Сб янв 22, 2011 22:46:01 
Родился

Зарегистрирован: Сб янв 22, 2011 22:21:33
Сообщений: 1
Рейтинг сообщения: 0
Доброго времени суток форумчане!
Помогите решить задачку: WH1602D подключил к atmega128 с соответствующей программой, поначалу долго не мог понять, почему дисплей не инициализируется, пока не обнаружил, что atmega не может просадить на массу R/W сигнал. Если самому посадить R/W сигнал на массу, то инициализация экрана проходит (верхняя строчка гаснет) в дальнейшем пальцем просаживаю сигнал на массу, на экране появляются буквы. Вопрос: есть какой-нибудь «танец с бубном» который может оживить экран?


Вернуться наверх
 
Не в сети
 Заголовок сообщения: Re: Работа с ЖКИ на контроллере HD44780 и его аналогах
СообщениеДобавлено: Сб янв 22, 2011 22:54:16 
Опытный кот
Аватар пользователя

Карма: 7
Рейтинг сообщений: 52
Зарегистрирован: Чт дек 31, 2009 19:27:45
Сообщений: 842
Откуда: Бровари, Україна
Рейтинг сообщения: 0
elsytul писал(а):
LCD40x4 типа... На всех проектах один и тот же ГЛЮК!!! :shock: Я немогу начать с первой позиции ВТОРОЙ строки... По дата шиту экранчика (вот угораздило купить!!!) контроллер KS0066 или совместимый
...
ЗЫ: А че никто не использует в своих прэктах такие дисплеи 4*40 ?
Больше, чем 4*20 — не приходилось.
Только вот меня насторожили слова «контроллер KS0066 или совместимый»
Если как раз сегодня мой склероз мне изменил, то контроллер может работать только с максимум 80-ю символами, а и в 4*40 стоят контроллеры в количестве 2 шт. Один отвечает за две строки, другой - за другие две строки.
И у индикатора два вывода E, инициализировать нужно оба контроллера и разгребать кому из них что писать.

_________________
Лень в виде мании величия: «ты гений, зачем стараться?». В виде комплекса: «всё равно не выйдет, зачем упираться?». Как логика: «если достаточно, зачем знать и уметь больше?». Цель одна: остановить. Не любит тепло работающих мышц и шум работающего мозга.


Вернуться наверх
 
Не в сети
 Заголовок сообщения: Re: Работа с ЖКИ на контроллере HD44780 и его аналогах
СообщениеДобавлено: Пт янв 28, 2011 09:07:06 
Родился

Зарегистрирован: Пт янв 21, 2011 16:36:31
Сообщений: 4
Рейтинг сообщения: 0
А если инициализировать толье один контроллер (дрыгнуть сигналом на Е1), то видимо и работать нужно как с 2*40 , судя по логике и даташиту Адрес второй строки начинается 0x40 !!!!! Но вывести на экран ничего не получается. Если заполнять все адреса в цикле одним символом то Заполняется только первая строка, попытки перейти на вторую строчку командой lcdgotoxy(0,1)
являет собой появление символов на второй строке с 27 позиции....
Кому не лень: бросте в протеусе мегу какую нибудь и экранчие там их два 40*4. Если делать Кодевижион то додключиться LCD40*4.
Попробуйте - спасите от паранои! :cry:


Вернуться наверх
 
Показать сообщения за:  Сортировать по:  Вернуться наверх
Начать новую тему Ответить на тему  [ Сообщений: 2446 ]     ... , , , 27, , , ...  

Часовой пояс: UTC + 3 часа


Кто сейчас на форуме

Сейчас этот форум просматривают: нет зарегистрированных пользователей и гости: 11


Вы не можете начинать темы
Вы не можете отвечать на сообщения
Вы не можете редактировать свои сообщения
Вы не можете удалять свои сообщения
Вы не можете добавлять вложения

Найти:
Перейти:  


Powered by phpBB © 2000, 2002, 2005, 2007 phpBB Group
Русская поддержка phpBB
Extended by Karma MOD © 2007—2012 m157y
Extended by Topic Tags MOD © 2012 m157y