Например TDA7294

Форум РадиоКот • Просмотр темы - Импульсная зарядка для автоаккумуляторов (новодел)
Форум РадиоКот
Здесь можно немножко помяукать :)

Текущее время: Сб дек 27, 2025 21:40:17

Часовой пояс: UTC + 3 часа


ПРЯМО СЕЙЧАС:



Начать новую тему Ответить на тему  [ Сообщений: 3593 ]     ... , , , 179,  
Автор Сообщение
Не в сети
 Заголовок сообщения: Re: Импульсная зарядка для автоаккумуляторов (новодел)
СообщениеДобавлено: Пт янв 10, 2025 13:43:25 
Открыл глаза

Зарегистрирован: Вт май 24, 2016 00:04:22
Сообщений: 65
Рейтинг сообщения: 0
Starichok51 да! На варианте_С - VD17 , а на схеме ZU_Falconist - это ZD1


Вернуться наверх
 
Не в сети
 Заголовок сообщения: Re: Импульсная зарядка для автоаккумуляторов (новодел)
СообщениеДобавлено: Пт янв 10, 2025 13:52:54 
Друг Кота
Аватар пользователя

Карма: 146
Рейтинг сообщений: 6065
Зарегистрирован: Чт июн 04, 2009 21:06:49
Сообщений: 36292
Откуда: г.Мариинск
Рейтинг сообщения: 0
Медали: 1
Лучший человек Форума 2017 (1)
Ты же сам выложил схему и печатку по которой делал вот здесь.
viewtopic.php?p=4669708#p4669708
А потом пишешь неизвестные позиции, которых в этой схеме нет. Людей только отвлекаешь своим радобайством.

_________________
Тем кого не устаревает наличия ошибок в моем тексте, оставляю права не пользоваться моими советами или просто не читать мои сообщения.


Вернуться наверх
 
Не в сети
 Заголовок сообщения: Re: Импульсная зарядка для автоаккумуляторов (новодел)
СообщениеДобавлено: Пт янв 10, 2025 14:35:56 
Открыл глаза

Зарегистрирован: Вт май 24, 2016 00:04:22
Сообщений: 65
Рейтинг сообщения: 0
Телекот прошу прощения. Да, действительно эти схемы отличаются. VD17 - это ZD1, C1* - C21, R2* - R9. Больше отличий на схеме не нашел , если не считать , что на схеме ZU_Falconist проставлено напряжение питания TL494 c ТГР в 23В.


Вернуться наверх
 
Не в сети
 Заголовок сообщения: Re: Импульсная зарядка для автоаккумуляторов (новодел)
СообщениеДобавлено: Пт янв 10, 2025 14:55:13 
Друг Кота
Аватар пользователя

Карма: 146
Рейтинг сообщений: 6065
Зарегистрирован: Чт июн 04, 2009 21:06:49
Сообщений: 36292
Откуда: г.Мариинск
Рейтинг сообщения: 0
Медали: 1
Лучший человек Форума 2017 (1)
sa58 писал(а):
на просторах данного форума чуть ли не главной темой является борьба с писком-визгом дросселя и транса и эти элементы для борьбы с этим явлением, хотя Starichok51 советует С21 ставить 1мкФ, а R9 выкинуть вообще.

Естественно R2* и С1* в этой схеме почти не работают, не хватает резистора.
Изображение
если поставить это резистор действие этой корректирующей цепи восстановится и ей можно будет убрать писки и шипение. Без всяких костылей как дополнительные электролиты в цепи ОС, которые просто замедляют работу схемы ограничения тока.

_________________
Тем кого не устаревает наличия ошибок в моем тексте, оставляю права не пользоваться моими советами или просто не читать мои сообщения.


Вернуться наверх
 
Эиком - электронные компоненты и радиодетали
Не в сети
 Заголовок сообщения: Re: Импульсная зарядка для автоаккумуляторов (новодел)
СообщениеДобавлено: Пт янв 10, 2025 15:52:58 
Открыл глаза

Зарегистрирован: Вт май 24, 2016 00:04:22
Сообщений: 65
Рейтинг сообщения: 0
Телекот спасибо за подсказку. Емкости убрал, сейчас добавлю резистор.


Вернуться наверх
 
В сети
 Заголовок сообщения: Re: Импульсная зарядка для автоаккумуляторов (новодел)
СообщениеДобавлено: Пт авг 22, 2025 19:46:50 
Говорящий с текстолитом

Карма: 11
Рейтинг сообщений: 94
Зарегистрирован: Вт янв 05, 2016 10:14:25
Сообщений: 1669
Откуда: поселок Мелеуз
Рейтинг сообщения: 0
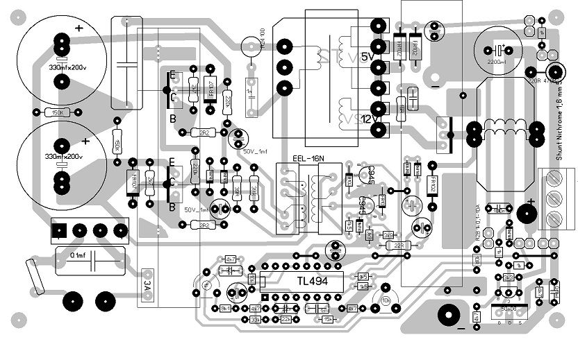
Собрал еще один Новодел,вариант Е,решил выложить и здесь результат.
Долго искал блок питания с TL494,но так и не нашел,в итоге выбрал для переделки вариант блока питания с LW4933,от него использованы "высоковольные" цепи,а управление сделал по схеме варианта Е,все завелось без проблем,никаких писков,настроил на напряжение 14,4 вольта и ток 6,4 ампера (т е без регулировок).
В итоге получилось так
Изображение
Изображение
Корпус от блока питания FSP150-50TANB,схема https://forum.cxem.net/index.php?/topic ... nt-1974027 ,печатная плата ниже


Вложения:
Вариант Е.lay6 [143.23 KiB]
Скачиваний: 70
Вернуться наверх
 
Не в сети
 Заголовок сообщения: Re: Импульсная зарядка для автоаккумуляторов (новодел)
СообщениеДобавлено: Пт авг 22, 2025 20:20:50 
Мучитель микросхем

Карма: 4
Рейтинг сообщений: 39
Зарегистрирован: Вс авг 16, 2015 13:08:53
Сообщений: 401
Рейтинг сообщения: 0
Маловато чето току. Я на tl494 собрал (уже не помню когда) 400 ватт точно но с обдувом. Дело было жег на нем преды на 60 ампер. Пусть он у меня и самый первый блок питания без защиты по току, зато регулирует напряжение от 4.5 вольт до 42. Но резик на выходе горит от такого напряжения. И тоже свистов нема. Кстати за индикатор респект тоже такой врезал.


Вернуться наверх
 
В сети
 Заголовок сообщения: Re: Импульсная зарядка для автоаккумуляторов (новодел)
СообщениеДобавлено: Пт авг 22, 2025 20:30:50 
Говорящий с текстолитом

Карма: 11
Рейтинг сообщений: 94
Зарегистрирован: Вт янв 05, 2016 10:14:25
Сообщений: 1669
Откуда: поселок Мелеуз
Рейтинг сообщения: 0
Ток тот что требуется-аккумулятор 65 амперчасов,ток заряда 65/10=6,5 ампер.Это не блок питания а... почитайте название темы.


Вернуться наверх
 
Не в сети
 Заголовок сообщения: Re: Импульсная зарядка для автоаккумуляторов (новодел)
СообщениеДобавлено: Пт авг 22, 2025 20:49:25 
Мучитель микросхем

Карма: 4
Рейтинг сообщений: 39
Зарегистрирован: Вс авг 16, 2015 13:08:53
Сообщений: 401
Рейтинг сообщения: 0
Так а если мне 24 вольт акб заряжать? Тогда как быть? К тому же щас литий пошел

Добавлено after 1 minute 45 seconds:
К тому же щас спецы пошли надо им 16 вольт в кальций затолкать.


Вернуться наверх
 
В сети
 Заголовок сообщения: Re: Импульсная зарядка для автоаккумуляторов (новодел)
СообщениеДобавлено: Пт авг 22, 2025 20:53:39 
Говорящий с текстолитом

Карма: 11
Рейтинг сообщений: 94
Зарегистрирован: Вт янв 05, 2016 10:14:25
Сообщений: 1669
Откуда: поселок Мелеуз
Рейтинг сообщения: 0
Я откуда знаю как вам быть?Это вопрос не ко мне-я собрал по схеме из этой темы viewtopic.php?p=2156511#p2156511 и выложил что получилось,будут вопросы по моему варианту-подскажу если знаю.


Вернуться наверх
 
Не в сети
 Заголовок сообщения: Re: Импульсная зарядка для автоаккумуляторов (новодел)
СообщениеДобавлено: Сб авг 30, 2025 00:04:16 
Открыл глаза
Аватар пользователя

Карма: -8
Рейтинг сообщений: -43
Зарегистрирован: Ср дек 06, 2023 23:51:29
Сообщений: 51
Откуда: 48
Рейтинг сообщения: 0
Здравствуйте!
По мотивам, сделал, кмк, зарядное устройство.
Внешний вид, пока, на фото.
Схему и печатку прилагаю.
Я хочу у Вас спросить, нужно ли снаббер как-то оптимизировать? Или, как это назвать?
Изображение Изображение Изображение Изображение Изображение Изображение ИзображениеИзображение[/url]

Заранее прошу прощения, если что-то не указал.

Осциллограммы снимал через разделительный трансформатор, наверное, поэтому, лишь 240 Вольт.
Куда-то другие картинки делись.

Изображение Изображение Изображение Изображение Изображение

Номиналы соответствуют установленным.

Добавлено after 4 hours 16 minutes 4 seconds:
Прошу прощения, сам увидел свою ошибку.
Изображение


Вернуться наверх
 
Не в сети
 Заголовок сообщения: Re: Импульсная зарядка для автоаккумуляторов (новодел)
СообщениеДобавлено: Вт сен 16, 2025 21:47:52 
Открыл глаза
Аватар пользователя

Карма: 1
Рейтинг сообщений: -2
Зарегистрирован: Вс янв 31, 2010 22:50:31
Сообщений: 56
Откуда: Луганская обл. г.Перевальск, Украина
Рейтинг сообщения: 0
Добрый вечер. Я собрал вторую зарядку "Новодел Вариант Е". Но с ней проблемка - скачет напряжение на выходе примерно 22-25 Вольт. Резистором напряжение не регулируется... Менял трансформатор, тл494 и дроссель на заведомо рабочие. Не помогло. У какую сторону копать и что померять подскажите, радиолюбители.


Вложения:
Новый точечный рисунок.jpg [169.55 KiB]
Скачиваний: 107

_________________
Изображение
Вернуться наверх
 
Не в сети
 Заголовок сообщения: Re: Импульсная зарядка для автоаккумуляторов (новодел)
СообщениеДобавлено: Вт сен 16, 2025 21:57:16 
Модератор
Аватар пользователя

Карма: 153
Рейтинг сообщений: 2927
Зарегистрирован: Сб авг 14, 2010 15:05:51
Сообщений: 18893
Откуда: г. Озерск, Челябинская обл.
Рейтинг сообщения: 0
Медали: 1
Лучший человек Форума 2017 (1)
вариант №1. копать монтаж и искать ошибку.
вариант №2. копать вглубь, метра на 2, и закопать своё изделие.

_________________
Мудрость приходит вместе с импотенцией...
Когда на русском форуме переходят на Вы, в реальной жизни начинают бить морду.


Вернуться наверх
 
Не в сети
 Заголовок сообщения: Re: Импульсная зарядка для автоаккумуляторов (новодел)
СообщениеДобавлено: Вт сен 16, 2025 22:17:25 
Открыл глаза
Аватар пользователя

Карма: 1
Рейтинг сообщений: -2
Зарегистрирован: Вс янв 31, 2010 22:50:31
Сообщений: 56
Откуда: Луганская обл. г.Перевальск, Украина
Рейтинг сообщения: 0
Варианты неплохие. Монтаж проверил, ошибок не обнаружил. Возбуд может словил? Значит пора расчихлять осцилограф

_________________
Изображение


Вернуться наверх
 
Не в сети
 Заголовок сообщения: Re: Импульсная зарядка для автоаккумуляторов (новодел)
СообщениеДобавлено: Ср сен 17, 2025 07:39:36 
Модератор
Аватар пользователя

Карма: 153
Рейтинг сообщений: 2927
Зарегистрирован: Сб авг 14, 2010 15:05:51
Сообщений: 18893
Откуда: г. Озерск, Челябинская обл.
Рейтинг сообщения: 0
Медали: 1
Лучший человек Форума 2017 (1)
у тебя не работает регулировка напряжения. если монтаж правильный, ищи обрыв или непропай в этой цепи.

_________________
Мудрость приходит вместе с импотенцией...
Когда на русском форуме переходят на Вы, в реальной жизни начинают бить морду.


Вернуться наверх
 
Не в сети
 Заголовок сообщения: Re: Импульсная зарядка для автоаккумуляторов (новодел)
СообщениеДобавлено: Ср сен 17, 2025 17:43:03 
Открыл глаза
Аватар пользователя

Карма: 1
Рейтинг сообщений: -2
Зарегистрирован: Вс янв 31, 2010 22:50:31
Сообщений: 56
Откуда: Луганская обл. г.Перевальск, Украина
Рейтинг сообщения: 0
Starichok51 Спасибо за советы. Приятно видеть на сайте автора и хорошего специалиста.

_________________
Изображение


Вернуться наверх
 
Не в сети
 Заголовок сообщения: Re: Импульсная зарядка для автоаккумуляторов (новодел)
СообщениеДобавлено: Сб сен 27, 2025 22:05:55 
Открыл глаза
Аватар пользователя

Карма: 1
Рейтинг сообщений: -2
Зарегистрирован: Вс янв 31, 2010 22:50:31
Сообщений: 56
Откуда: Луганская обл. г.Перевальск, Украина
Рейтинг сообщения: 0
Добрый вечер. Ув. Starichok51 я добрался до зарядного. Монтаж не вызвал подозрений. Впаял кроватку вместо TL494. Без ШИМки блок запускается и выдаёт 24-25 вольт. Заводится сам? У какую сторону ещё посмотреть? Мультиметры и осциллограф цифровые есть в наличии.


Вложения:
НОВОДЕЛ Е мелкие резисторы.lay6 [182.73 KiB]
Скачиваний: 53

_________________
Изображение
Вернуться наверх
 
Не в сети
 Заголовок сообщения: Re: Импульсная зарядка для автоаккумуляторов (новодел)
СообщениеДобавлено: Вс сен 28, 2025 06:38:48 
Модератор
Аватар пользователя

Карма: 153
Рейтинг сообщений: 2927
Зарегистрирован: Сб авг 14, 2010 15:05:51
Сообщений: 18893
Откуда: г. Озерск, Челябинская обл.
Рейтинг сообщения: 0
Медали: 1
Лучший человек Форума 2017 (1)
АТ блоки без управления (без тл494) нельзя долго держать в режиме автогенерации. это режим генератора Ройера и сердечник трансформатора входит в насыщение.

_________________
Мудрость приходит вместе с импотенцией...
Когда на русском форуме переходят на Вы, в реальной жизни начинают бить морду.


Вернуться наверх
 
Не в сети
 Заголовок сообщения: Re: Импульсная зарядка для автоаккумуляторов (новодел)
СообщениеДобавлено: Вс сен 28, 2025 10:48:18 
Открыл глаза
Аватар пользователя

Карма: 1
Рейтинг сообщений: -2
Зарегистрирован: Вс янв 31, 2010 22:50:31
Сообщений: 56
Откуда: Луганская обл. г.Перевальск, Украина
Рейтинг сообщения: 0
Starichok51, Доброе утро. А не подскажите как зарядное вывести из режима автогенерации?

_________________
Изображение


Вернуться наверх
 
Не в сети
 Заголовок сообщения: Re: Импульсная зарядка для автоаккумуляторов (новодел)
СообщениеДобавлено: Вс сен 28, 2025 11:03:21 
Говорящий с текстолитом
Аватар пользователя

Карма: 9
Рейтинг сообщений: 51
Зарегистрирован: Ср окт 04, 2006 22:33:56
Сообщений: 1574
Откуда: М.о.
Рейтинг сообщения: 0
Что-то мне кажется "-" у тебя до 494-й не доходит...

_________________
Всё придумано до и для нас.


Вернуться наверх
 
Показать сообщения за:  Сортировать по:  Вернуться наверх
Начать новую тему Ответить на тему  [ Сообщений: 3593 ]     ... , , , 179,  

Часовой пояс: UTC + 3 часа


Кто сейчас на форуме

Сейчас этот форум просматривают: нет зарегистрированных пользователей и гости: 72


Вы не можете начинать темы
Вы не можете отвечать на сообщения
Вы не можете редактировать свои сообщения
Вы не можете удалять свои сообщения
Вы не можете добавлять вложения

Найти:
Перейти:  


Powered by phpBB © 2000, 2002, 2005, 2007 phpBB Group
Русская поддержка phpBB
Extended by Karma MOD © 2007—2012 m157y
Extended by Topic Tags MOD © 2012 m157y