Например TDA7294

Форум РадиоКот • Просмотр темы - ИБП не держит нагрузку
Форум РадиоКот
Здесь можно немножко помяукать :)

Текущее время: Чт янв 15, 2026 22:25:57

Часовой пояс: UTC + 3 часа


ПРЯМО СЕЙЧАС:



Начать новую тему Ответить на тему  [ Сообщений: 46 ]    , 2,  
Автор Сообщение
Не в сети
 Заголовок сообщения: Re: ИБП не держит нагрузку
СообщениеДобавлено: Ср фев 15, 2023 20:48:46 
Опытный кот
Аватар пользователя

Карма: 4
Рейтинг сообщений: 97
Зарегистрирован: Пн фев 26, 2018 00:44:55
Сообщений: 854
Откуда: district 23
Рейтинг сообщения: 0
muzikantgleb
по шимке вам не зря упомянули.
была похожая тема по бп на шим 7575, оказалось не все новое действительно рабочее.


Вернуться наверх
 
Не в сети
 Заголовок сообщения: Re: ИБП не держит нагрузку
СообщениеДобавлено: Ср фев 15, 2023 22:00:01 
Опытный кот

Карма: -9
Рейтинг сообщений: 28
Зарегистрирован: Пт янв 27, 2012 20:07:54
Сообщений: 859
Откуда: Томск
Рейтинг сообщения: 0
Проверь номиналы делителя R15-R16-R17-RV1. при указанных номиналах напряжение на выходе должно быть вольт так 20....
А ты заявляешь, что блок на 12В... Также несколько странно в блоке на 12В видеть конденсаторы на 35В. Обычно так не делают.

Если номиналы совпадают со схемой, а блок действительно на 12В, то .... это несоответствие может быть причиной наблюдаемой неработоспособности.


Вернуться наверх
 
Не в сети
 Заголовок сообщения: Re: ИБП не держит нагрузку
СообщениеДобавлено: Ср фев 15, 2023 22:12:17 
Электрический кот

Карма: 5
Рейтинг сообщений: 173
Зарегистрирован: Пн май 01, 2017 20:01:45
Сообщений: 1083
Рейтинг сообщения: 0
"Блок расчитан на два напряжения питания, но по выходу реализовано только одно, 12 вольт полагаю ампер на 8"

Что значит "расчитан" и что значит "реализовано только одно"?
Для двух хардверных выхода почти всегда стаят совмещенную обратную связь.


Вернуться наверх
 
Не в сети
 Заголовок сообщения: Re: ИБП не держит нагрузку
СообщениеДобавлено: Ср фев 15, 2023 23:59:14 
Родился

Зарегистрирован: Ср фев 15, 2023 13:11:39
Сообщений: 19
Рейтинг сообщения: 0
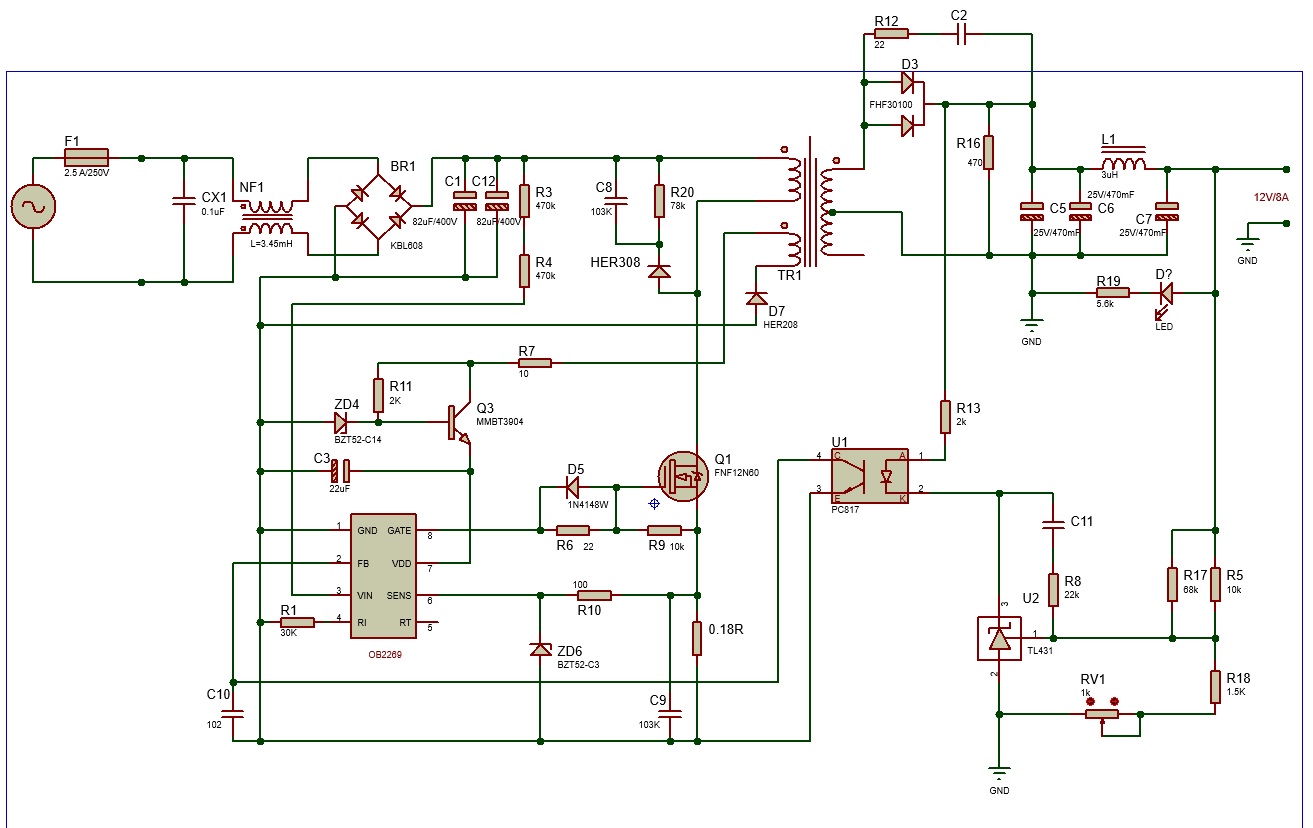
Мужики, я понимаю конечно, что не все читают с самого начала, но я уже писал не раз, что схема приведена чисто для понимания принципа его работы и номиналы не те! особенно в блоке стабилизации, как срисую все дорожки и номиналы, выложу схему. но скажу, что отрон срабатывает четко по выставленному напряжению, которое тоже хорошо регулируется подстроечником в предела 2-3вольт, а значит все там в порядке. Шим рабочая 100% и новая и выпаянная из заведомо рабочего блока с такого же прибора. А расчитан он на два напряжения по выходу следующим образом, с транса выходят 2 одинаковых обмотки, но диод, дросель и кондеры впаяны только на одно плечо, а другое просто не задействовано, без компонентов. и обратная связь там тоже только с одной обмотки транса, нет там совмещенной ОС. Световой прибор, где он стоял работал пару лет, потом при включении стал дергаться. это как раз не мог нормально стартануть блок питания при должной нагрузке, что происходит и по сей момент, а ватт до 30 отлично работает! бывает, что иногда не может запуститься и без нагрузки. стартует и перезапуск идет с периодом раз в секунду примерно.

Добавлено after 16 minutes 53 seconds:
Изображение

Добавлено after 56 minutes 37 seconds:
Сама схема. Вроде так все. Надеюсь не упустил чего-то


Вложения:
схема блока 12.jpg [163.58 KiB]
Скачиваний: 192
123 (2).jpg [221.73 KiB]
Скачиваний: 93
Вернуться наверх
 
Эиком - электронные компоненты и радиодетали
Не в сети
 Заголовок сообщения: Re: ИБП не держит нагрузку
СообщениеДобавлено: Чт фев 16, 2023 03:14:45 
Встал на лапы

Карма: -8
Рейтинг сообщений: -4
Зарегистрирован: Чт фев 09, 2023 06:12:11
Сообщений: 122
Рейтинг сообщения: 0
По схеме - уточнить бы некоторые номиналы мультиметром...
Добавить конденсатор и замерить на нём - при старте на хх, при работающей нагрузке (до 30 Вт) и при большей, когда не работает...
обычно R7 - 10 Ом (не пригоревший ли ???)
https://ibb.co/YLWW1Sn


Вернуться наверх
 
Не в сети
 Заголовок сообщения: Re: ИБП не держит нагрузку
СообщениеДобавлено: Чт фев 16, 2023 07:47:39 
Друг Кота
Аватар пользователя

Карма: 59
Рейтинг сообщений: 2222
Зарегистрирован: Чт янв 26, 2012 16:44:29
Сообщений: 19641
Откуда: Таксимо
Рейтинг сообщения: 0
Питание шимки подкинь от лбп или еще как

_________________
Мои поставщики запчастей с отличной репутацией
texnomag.ru
radioremont.com
pl-1.org
4ip.info
elitan.ru


Вернуться наверх
 
Не в сети
 Заголовок сообщения: Re: ИБП не держит нагрузку
СообщениеДобавлено: Чт фев 16, 2023 07:52:00 
Родился

Зарегистрирован: Ср фев 15, 2023 13:11:39
Сообщений: 19
Рейтинг сообщения: 0
Да, не внимателен был вчера. Поменял номиналы. R8 так и есть 22 Ком.
Изображение

добавлял кондер по самозапиту и в коллекторную цепь, увеличивается лишь время запуска, увеличивая нагрузку блок выключается все равно, напряжение во время старта поднимается во время выключения падает.

Добавлено after 1 minute 36 seconds:
Вложение:
329r1p8k76.jpg [167.26 KiB]
Скачиваний: 136


Вернуться наверх
 
Не в сети
 Заголовок сообщения: Re: ИБП не держит нагрузку
СообщениеДобавлено: Чт фев 16, 2023 08:03:50 
Друг Кота
Аватар пользователя

Карма: 59
Рейтинг сообщений: 2222
Зарегистрирован: Чт янв 26, 2012 16:44:29
Сообщений: 19641
Откуда: Таксимо
Рейтинг сообщения: 0
Q3 zd4

_________________
Мои поставщики запчастей с отличной репутацией
texnomag.ru
radioremont.com
pl-1.org
4ip.info
elitan.ru


Вернуться наверх
 
Не в сети
 Заголовок сообщения: Re: ИБП не держит нагрузку
СообщениеДобавлено: Чт фев 16, 2023 11:18:29 
Родился

Зарегистрирован: Ср фев 15, 2023 13:11:39
Сообщений: 19
Рейтинг сообщения: 0
не... поменял транзистор q3 тож самое, стабилитрон думаю в норме, на эмиттере транзистора постоянное стабильное напряжение 14.4 вольта, а значит стабилитрон тоже в порядке.

Добавлено after 53 seconds:
это по сути мой первый блок и такие грабли...

Добавлено after 19 minutes 4 seconds:
хотел еще спросить. А вот частота, в рабочем режиме она варьируется от 27 до 31 КГц. Не маловато ли? При запитки шима от лабораторника, частота импульсов 50 КГц. Может от этого просадка по мощности? Чем ее можно поднять?


Вернуться наверх
 
Не в сети
 Заголовок сообщения: Re: ИБП не держит нагрузку
СообщениеДобавлено: Чт фев 16, 2023 11:39:34 
Друг Кота
Аватар пользователя

Карма: 59
Рейтинг сообщений: 2222
Зарегистрирован: Чт янв 26, 2012 16:44:29
Сообщений: 19641
Откуда: Таксимо
Рейтинг сообщения: 0
Резистор на ri частоту устанавливает

Добавлено after 4 minutes 14 seconds:
В даташите на 9й странице формула.
По твоей схеме 52 кгц частота

_________________
Мои поставщики запчастей с отличной репутацией
texnomag.ru
radioremont.com
pl-1.org
4ip.info
elitan.ru


Вернуться наверх
 
Не в сети
 Заголовок сообщения: Re: ИБП не держит нагрузку
СообщениеДобавлено: Чт фев 16, 2023 12:47:18 
Родился

Зарегистрирован: Ср фев 15, 2023 13:11:39
Сообщений: 19
Рейтинг сообщения: 0
ни фига она не 52. даже сейчас чуть уменьшил сопротивление до 27 KOm, все равно частота прыгает от 29 до 35 КГц

Добавлено after 28 minutes 14 seconds:
При номинале ri 30ком частота при запитке от лабораторника 56 кгц, скважность нарастает.
При запитке блока от сети, частота в начале 53 кгц и почти сразу уплывает на 29-35 кгц не стабильно работает. Это ж не нормально!


Вложения:
питание от сети - в начале.jpg [142.84 KiB]
Скачиваний: 83
питание от лабораторника.jpg [147.71 KiB]
Скачиваний: 82
Вернуться наверх
 
Не в сети
 Заголовок сообщения: Re: ИБП не держит нагрузку
СообщениеДобавлено: Чт фев 16, 2023 12:54:34 
Друг Кота
Аватар пользователя

Карма: 59
Рейтинг сообщений: 2222
Зарегистрирован: Чт янв 26, 2012 16:44:29
Сообщений: 19641
Откуда: Таксимо
Рейтинг сообщения: 0
Это нормально

Добавлено after 39 seconds:
Оптопару заменил?

_________________
Мои поставщики запчастей с отличной репутацией
texnomag.ru
radioremont.com
pl-1.org
4ip.info
elitan.ru


Вернуться наверх
 
Не в сети
 Заголовок сообщения: Re: ИБП не держит нагрузку
СообщениеДобавлено: Чт фев 16, 2023 13:12:01 
Родился

Зарегистрирован: Ср фев 15, 2023 13:11:39
Сообщений: 19
Рейтинг сообщения: 0
щас еще одну оптопару подкину, новую, хотя эту ставил с такого же рабочего блока

Добавлено after 13 minutes 13 seconds:
нет, оптопара не причем. По мере увеличения нагрузки, частота шим увеличивается. Я полагал, что шим работать должна на определенной частоте ну плюс минус, исходя из расчета резистора по ri, а по мере увеличения нагрузки должна выдавать более заполненную скважность импульсов, это не так?


Вернуться наверх
 
Не в сети
 Заголовок сообщения: Re: ИБП не держит нагрузку
СообщениеДобавлено: Чт фев 16, 2023 13:51:39 
Опытный кот
Аватар пользователя

Карма: 4
Рейтинг сообщений: 97
Зарегистрирован: Пн фев 26, 2018 00:44:55
Сообщений: 854
Откуда: district 23
Рейтинг сообщения: 0
на перезапуск "влияет" исправность и оригинальность шим, обмотка и цепи самопитание еср выходных электролитов и по цепи самопитания, емкость сетевых электролитов силовой транзистор и резистор токосьема на шим


Вернуться наверх
 
Не в сети
 Заголовок сообщения: Re: ИБП не держит нагрузку
СообщениеДобавлено: Чт фев 16, 2023 13:52:15 
Встал на лапы

Карма: -8
Рейтинг сообщений: -4
Зарегистрирован: Чт фев 09, 2023 06:12:11
Сообщений: 122
Рейтинг сообщения: 0
если от внешнего блока работает с любой нагрузкой, то надо искать почему не хватает штатного напряжения....подними выходное регулятором...
===
ШИМ понижает частоту, если напряжение на 2й ноге падает ниже 2,1 В....


Вернуться наверх
 
Не в сети
 Заголовок сообщения: Re: ИБП не держит нагрузку
СообщениеДобавлено: Чт фев 16, 2023 14:40:14 
Родился

Зарегистрирован: Ср фев 15, 2023 13:11:39
Сообщений: 19
Рейтинг сообщения: 0
если от внешнего блока работает с любой нагрузкой, то надо искать почему не хватает штатного напряжения....подними выходное регулятором...
===
ШИМ понижает частоту, если напряжение на 2й ноге падает ниже 2,1 В....



Да, на второй ноге напруга 1.9 вольта. Это если от сети. Получается либо оптрон подсвечивает почему-то и подсаживает ногу на минус, либо вообще микросхема работает все время в режиме старта. так как от лабораторника генерация шим начинается от 16.5 вольт. а на эмиттере самопита 14,5 вольт при работе от сети. Попробую поднять напряжение самозапита.


Вернуться наверх
 
Не в сети
 Заголовок сообщения: Re: ИБП не держит нагрузку
СообщениеДобавлено: Чт фев 16, 2023 15:43:22 
Друг Кота
Аватар пользователя

Карма: 17
Рейтинг сообщений: 467
Зарегистрирован: Ср ноя 11, 2009 17:19:30
Сообщений: 5600
Откуда: Воронеж
Рейтинг сообщения: 0
Конечно оптрон подсвечивается при такой схеме. Нужен резистор мимо оптрона, который будет питать тл431. Поставьте параллельно светодиоду пару килоом или типа того. Ещё вызывает вопросы фазировка трансформатора.

_________________
"Привет!" - соврал он.


Вернуться наверх
 
Не в сети
 Заголовок сообщения: Re: ИБП не держит нагрузку
СообщениеДобавлено: Чт фев 16, 2023 15:56:32 
Родился

Зарегистрирован: Ср фев 15, 2023 13:11:39
Сообщений: 19
Рейтинг сообщения: 0
не. резистор я уже ставил. не подсвечивает он. тут делема в другом, напряжение по самозапиту составляет 14.5 вольт и поднять его невозможно никак, так как с обмотки самозапита, перед транзистором присутствует лишь 12.4 вольта. А собственно шимка должна по идее стартовать с 16.5 вольт. Может D7 гавкнул( но выпаивал его, проверял) или обмотка стала меньше выдавать

Добавлено after 1 minute 16 seconds:
транс не смотрите по фазировке, что в протеусе было, то и поставил


Вернуться наверх
 
Не в сети
 Заголовок сообщения: Re: ИБП не держит нагрузку
СообщениеДобавлено: Чт фев 16, 2023 16:12:19 
Встал на лапы

Карма: -8
Рейтинг сообщений: -4
Зарегистрирован: Чт фев 09, 2023 06:12:11
Сообщений: 122
Рейтинг сообщения: 0
muzikantgleb писал(а):
перед транзистором присутствует лишь 12.4 вольта

без конденсатора там нечего мерить, а с конденсатором ты так и не сказал....14 В в общем случае должно быть рабочим напряжением. У меня в блоке на 5 А питание этой шимки +18.
Самозапитку можно поднять немного повысив выходное...


Вернуться наверх
 
Не в сети
 Заголовок сообщения: Re: ИБП не держит нагрузку
СообщениеДобавлено: Чт фев 16, 2023 17:21:51 
Родился

Зарегистрирован: Ср фев 15, 2023 13:11:39
Сообщений: 19
Рейтинг сообщения: 0
с конденсатором 16.5 В принципе поставил конденсатор перед транзистором, стабилитрон на 18 вольт и напряжение на vdd стало 16.4 в. только толку это не дало. ставил резистор 2 ком параллельно светику оптрона, тоже бесполезно. Нпряжение на 2 ножке 1.93


Вернуться наверх
 
Показать сообщения за:  Сортировать по:  Вернуться наверх
Начать новую тему Ответить на тему  [ Сообщений: 46 ]    , 2,  

Часовой пояс: UTC + 3 часа


Кто сейчас на форуме

Сейчас этот форум просматривают: Majestic-12 [Bot], zloikakpes и гости: 79


Вы не можете начинать темы
Вы не можете отвечать на сообщения
Вы не можете редактировать свои сообщения
Вы не можете удалять свои сообщения
Вы не можете добавлять вложения

Найти:
Перейти:  


Powered by phpBB © 2000, 2002, 2005, 2007 phpBB Group
Русская поддержка phpBB
Extended by Karma MOD © 2007—2012 m157y
Extended by Topic Tags MOD © 2012 m157y