Например TDA7294

Форум РадиоКот • Просмотр темы - Нужна схема приёмника на 27 МГц
Форум РадиоКот
Здесь можно немножко помяукать :)

Текущее время: Вт мар 10, 2026 23:18:33

Часовой пояс: UTC + 3 часа


ПРЯМО СЕЙЧАС:



Начать новую тему Ответить на тему  [ Сообщений: 63 ]  1, , ,  
Автор Сообщение
 Заголовок сообщения: Нужна схема приёмника на 27 МГц
СообщениеДобавлено: Ср мар 30, 2022 22:14:45 
Встал на лапы
Аватар пользователя

Зарегистрирован: Пт апр 24, 2020 07:07:25
Сообщений: 106
Откуда: Russland
Рейтинг сообщения: 0
Есть ли у кого проверенная схема приёмника (и, если будет, к нему ещё и передатчика) на 27 МГц? Хочется собрать его и как-то с ним экспериментировать, чтобы продвигаться дальше в радиотехнике. На FM- приёмники сейчас даже не смотрю, а КВ-, СВ-, ДВ-диапазоны уже почти вымерли. Мне бы какой-нибудь супергетеродин или приёмник с прямым преобразованием, было бы неплохо, если бы он был на базе кварцевого резонатора (имхо, это легче, чем мотать контуры). Годятся схемы как для дистанционного управления, так и для "переговоров". Передатчик не должен быть мощным - лицензий пока что нет.


Вернуться наверх
 
 Заголовок сообщения: Re: Нужна схема приёмника на 27 МГц
СообщениеДобавлено: Ср мар 30, 2022 22:30:01 
Друг Кота

Карма: 49
Рейтинг сообщений: 550
Зарегистрирован: Чт фев 20, 2014 18:57:55
Сообщений: 19494
Рейтинг сообщения: 1
а КВ-, СВ-, ДВ-диапазоны уже почти вымерли.

27 МГц вымер давно, а КВ как раз нет. Вы там точно найдете кого послушать да еще и принимая одну частоту ?

Мне бы какой-нибудь супергетеродин или приёмник с прямым преобразованием, было бы неплохо, если бы он был на базе кварцевого резонатора (имхо, это легче, чем мотать контуры).

Не такое ищите ? https://www.radiokot.ru/circuit/analog/ ... ansmit/47/
Оно не поэтому легче, а потому что фиг вы сделаете стабильный LC генератор на 27 МГц, во всяком случае далеко не сразу, а полоса довольно таки узкая, это не FM принимать с автоподстройкой.

Годятся схемы как для дистанционного управления, так и для "переговоров". Передатчик не должен быть мощным - лицензий пока что нет.

Во первых лицензия там не нужна, во вторых определитесь уже - вам приемник или передатчик надо ?

Тут на коте этих схем на 27 хоть... много в общем, погуглите сами с +radiokot.ru

_________________
"Вся военная пропаганда, все крики, ложь и ненависть исходят от людей, которые на эту войну не пойдут !" / Джордж Оруэлл /
"Война - это,когда за интересы других,гибнут совершенно безвинные люди." / Уинстон Черчилль /


Вернуться наверх
 
 Заголовок сообщения: Re: Нужна схема приёмника на 27 МГц
СообщениеДобавлено: Ср мар 30, 2022 22:33:59 
Встал на лапы
Аватар пользователя

Зарегистрирован: Пт апр 24, 2020 07:07:25
Сообщений: 106
Откуда: Russland
Рейтинг сообщения: 0
Годятся схемы как для дистанционного управления, так и для "переговоров". Передатчик не должен быть мощным - лицензий пока что нет.

Во первых лицензия там не нужна, во вторых определитесь уже - вам приемник или передатчик надо ?


Похоже, забыл написать в заголовке об этом. :facepalm:

Добавлено after 1 minute 24 seconds:
а КВ-, СВ-, ДВ-диапазоны уже почти вымерли.

27 МГц вымер давно, а КВ как раз нет. Вы там точно найдете кого послушать да еще и принимая одну частоту ?


А можно, пжлст, годные схемы КВ-приёмников и передатчиков (чтобы проверить работу)?


Вернуться наверх
 
 Заголовок сообщения: Re: Нужна схема приёмника на 27 МГц
СообщениеДобавлено: Ср мар 30, 2022 22:40:14 
Друг Кота

Карма: 49
Рейтинг сообщений: 550
Зарегистрирован: Чт фев 20, 2014 18:57:55
Сообщений: 19494
Рейтинг сообщения: 1
Да вот же тема рядом свежая viewtopic.php?f=28&t=180703

Лучше сразу определиться для попробовать/побаловаться или прям для реальной работы в эфире (есть ряд очень нужных узлов, которых в простых аппаратах не делают или делают на от..сь т.к. паяют их для баловства или в поход взять, а в эфире реально сидят с японца какого нибудь). Что то среднее - аматор-эмф, аматор-кф, клопик (bitx из зарубежного), инфы и модификаций навалом, есть и видео на ютубе.

_________________
"Вся военная пропаганда, все крики, ложь и ненависть исходят от людей, которые на эту войну не пойдут !" / Джордж Оруэлл /
"Война - это,когда за интересы других,гибнут совершенно безвинные люди." / Уинстон Черчилль /


Вернуться наверх
 
Эиком - электронные компоненты и радиодетали
 Заголовок сообщения: Re: Нужна схема приёмника на 27 МГц
СообщениеДобавлено: Ср мар 30, 2022 22:54:36 
Встал на лапы
Аватар пользователя

Зарегистрирован: Пт апр 24, 2020 07:07:25
Сообщений: 106
Откуда: Russland
Рейтинг сообщения: 0
Лучше сразу определиться


Попробовать, а если будет прям атлишна, то оформить как готовый прибор и использовать по прямому назначению. :)


Вернуться наверх
 
 Заголовок сообщения: Re: Нужна схема приёмника на 27 МГц
СообщениеДобавлено: Чт мар 31, 2022 19:48:03 
Друг Кота
Аватар пользователя

Карма: 72
Рейтинг сообщений: 1165
Зарегистрирован: Чт ноя 20, 2008 04:20:48
Сообщений: 8107
Откуда: КурскЪ
Рейтинг сообщения: 0
27 МГц вымер давно

Не вымер.Много станций.
Начинается сезон летнего дальнего прохождения на 27\28мгц. :)
На 27мгц вызывная частота:
27.200мгц ЧМ.
27.190мгц USB
Вызывная частота зарубежных сибишников:
27.555 USB.

_________________
Принимаю вас 595+40db на уровне шумов на кухонный приёмник,антенна наружка-магнитная катушка..работает "Акация",вот такая информация.Роман.73!!!
"50 КСВ 075", UA3112SWL
Изображение


Вернуться наверх
 
 Заголовок сообщения: Re: Нужна схема приёмника на 27 МГц
СообщениеДобавлено: Чт мар 31, 2022 20:03:01 
Друг Кота

Карма: 6
Рейтинг сообщений: 303
Зарегистрирован: Вт авг 26, 2008 14:36:02
Сообщений: 5248
Откуда: москва
Рейтинг сообщения: 0
Сначала определитесь по элементной базе, рассыпуха советская, рассыпуха импортная, микросхемы советские, серия, микросхемы импорт и т.п


Вернуться наверх
 
 Заголовок сообщения: Re: Нужна схема приёмника на 27 МГц
СообщениеДобавлено: Чт мар 31, 2022 21:56:33 
Вымогатель припоя
Аватар пользователя

Карма: 12
Рейтинг сообщений: 95
Зарегистрирован: Вс сен 08, 2013 21:36:22
Сообщений: 699
Откуда: 27.200 Мгц
Рейтинг сообщения: 0
Изображение
Я такой делал, мне понравился. Синтезатор на si5351 к нему добавил.
Изображение
С модулятором узкополосной чм.

_________________
Пока сам себя не пнёшь с места не сдвинешься


Вернуться наверх
 
 Заголовок сообщения: Re: Нужна схема приёмника на 27 МГц
СообщениеДобавлено: Чт мар 31, 2022 22:46:34 
Друг Кота

Карма: 49
Рейтинг сообщений: 550
Зарегистрирован: Чт фев 20, 2014 18:57:55
Сообщений: 19494
Рейтинг сообщения: 0
27 МГц вымер давно
Не вымер.Много станций.

Тогда посоветую автору полазить по web sdr и самому решить какой диапазон стоит того чтобы делать на него приемник :)) https://rx-tx.info/map-sdr-points?freq_ ... &qth=&url=
В общем то это зависит и от времени когда можно приемник покрутить, у меня ближе к ночи, обычно, получается :))

_________________
"Вся военная пропаганда, все крики, ложь и ненависть исходят от людей, которые на эту войну не пойдут !" / Джордж Оруэлл /
"Война - это,когда за интересы других,гибнут совершенно безвинные люди." / Уинстон Черчилль /


Вернуться наверх
 
 Заголовок сообщения: Re: Нужна схема приёмника на 27 МГц
СообщениеДобавлено: Пт апр 01, 2022 17:13:54 
Встал на лапы
Аватар пользователя

Зарегистрирован: Пт апр 24, 2020 07:07:25
Сообщений: 106
Откуда: Russland
Рейтинг сообщения: 0
Сначала определитесь по элементной базе, рассыпуха советская, рассыпуха импортная, микросхемы советские, серия, микросхемы импорт и т.п

Купил по дороге домой кварцевый резонатор 27 МГц. Рассыпуха есть и совковая, и импортная. Микросхем для радиоприёмников и передатчиков нет, хотелось бы на транзисторах что-нибудь собрать.


Вернуться наверх
 
 Заголовок сообщения: Re: Нужна схема приёмника на 27 МГц
СообщениеДобавлено: Пт апр 01, 2022 17:38:55 
Друг Кота

Карма: 6
Рейтинг сообщений: 303
Зарегистрирован: Вт авг 26, 2008 14:36:02
Сообщений: 5248
Откуда: москва
Рейтинг сообщения: 0
Есть советская радейка- Урал 0,5 ВА, на рассыпухе, можете просто повторить .


Вернуться наверх
 
 Заголовок сообщения: Re: Нужна схема приёмника на 27 МГц
СообщениеДобавлено: Пт апр 01, 2022 17:43:33 
Встал на лапы
Аватар пользователя

Зарегистрирован: Пт апр 24, 2020 07:07:25
Сообщений: 106
Откуда: Russland
Рейтинг сообщения: 0
Есть советская радейка- Урал 0,5 ВА, на рассыпухе, можете просто повторить .

Можно, пожалуйста, схему?


Вернуться наверх
 
 Заголовок сообщения: Re: Нужна схема приёмника на 27 МГц
СообщениеДобавлено: Пт апр 01, 2022 19:15:35 
Друг Кота

Карма: 6
Рейтинг сообщений: 303
Зарегистрирован: Вт авг 26, 2008 14:36:02
Сообщений: 5248
Откуда: москва
Рейтинг сообщения: 0
Поищите а инете, у мена в бумажном варианте тольехко где- то была, искать надо


Вернуться наверх
 
 Заголовок сообщения: Re: Нужна схема приёмника на 27 МГц
СообщениеДобавлено: Пт апр 01, 2022 21:48:13 
Друг Кота
Аватар пользователя

Карма: 72
Рейтинг сообщений: 1165
Зарегистрирован: Чт ноя 20, 2008 04:20:48
Сообщений: 8107
Откуда: КурскЪ
Рейтинг сообщения: 0
Схема портативной радиостанции с ЧМ, 27 МГц, 3Вт
https://radiostorage.net/1371-skhema-po ... 3watt.html

_________________
Принимаю вас 595+40db на уровне шумов на кухонный приёмник,антенна наружка-магнитная катушка..работает "Акация",вот такая информация.Роман.73!!!
"50 КСВ 075", UA3112SWL
Изображение


Вернуться наверх
 
 Заголовок сообщения: Re: Нужна схема приёмника на 27 МГц
СообщениеДобавлено: Сб апр 02, 2022 08:37:36 
Друг Кота

Карма: 6
Рейтинг сообщений: 303
Зарегистрирован: Вт авг 26, 2008 14:36:02
Сообщений: 5248
Откуда: москва
Рейтинг сообщения: 0
Эту ему не потянуть.


Вернуться наверх
 
 Заголовок сообщения: Re: Нужна схема приёмника на 27 МГц
СообщениеДобавлено: Сб апр 02, 2022 08:46:21 
Друг Кота
Аватар пользователя

Карма: 72
Рейтинг сообщений: 1165
Зарегистрирован: Чт ноя 20, 2008 04:20:48
Сообщений: 8107
Откуда: КурскЪ
Рейтинг сообщения: 0
А у Урал-p схема тоже не мелкая :))
Если про неё имеешь ввиду.
Изображение
Это поделие выпускал наш Курский завод Прибор.
Хватает у этой станции недостатков.
Самые первые два-возбуждение Пч тракта приемника.По этому возникало ощущение что у станции чутьё охрененное))
Второй недостаток,но легко устраним-это "коробочная" модуляция.В качестве микрофона использовался динамик.
Ставил электретный микрофон.
КТ610 сразу менялись на КТ920.Так как часто горели.

_________________
Принимаю вас 595+40db на уровне шумов на кухонный приёмник,антенна наружка-магнитная катушка..работает "Акация",вот такая информация.Роман.73!!!
"50 КСВ 075", UA3112SWL
Изображение


Вернуться наверх
 
 Заголовок сообщения: Re: Нужна схема приёмника на 27 МГц
СообщениеДобавлено: Сб апр 02, 2022 09:39:05 
Друг Кота

Карма: 6
Рейтинг сообщений: 303
Зарегистрирован: Вт авг 26, 2008 14:36:02
Сообщений: 5248
Откуда: москва
Рейтинг сообщения: 0
У меня было штук 5, промышленный образец, в документации на нее есть печатка с монтажем, есть описание работы, делать надо 1 к 1.


Вернуться наверх
 
 Заголовок сообщения: Re: Нужна схема приёмника на 27 МГц
СообщениеДобавлено: Сб апр 02, 2022 10:02:02 
Друг Кота
Аватар пользователя

Карма: 72
Рейтинг сообщений: 1165
Зарегистрирован: Чт ноя 20, 2008 04:20:48
Сообщений: 8107
Откуда: КурскЪ
Рейтинг сообщения: 0
У меня тоже было две.С документацией))
Одну оставил для коллекции.

_________________
Принимаю вас 595+40db на уровне шумов на кухонный приёмник,антенна наружка-магнитная катушка..работает "Акация",вот такая информация.Роман.73!!!
"50 КСВ 075", UA3112SWL
Изображение


Вернуться наверх
 
 Заголовок сообщения: Re: Нужна схема приёмника на 27 МГц
СообщениеДобавлено: Сб апр 02, 2022 11:00:47 
Встал на лапы
Аватар пользователя

Зарегистрирован: Пт апр 24, 2020 07:07:25
Сообщений: 106
Откуда: Russland
Рейтинг сообщения: 0
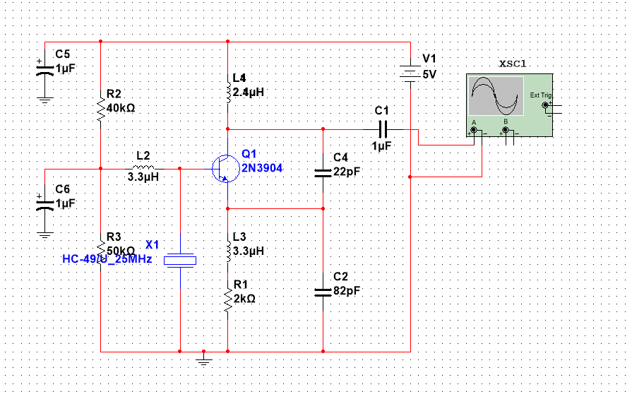
У меня тут в Multisim есть кварцевый резонатор только на 25 МГц. Можно ли хоть как-то вытянуть его на частоту 27 МГц? В каких пределах вообще можно изменять частоту в кварцевом генераторе частоты? На схеме C2 должен быть в три раза больше C4 (или суммы C4 и выходной ёмкости транзистора, которую я принял за 5 пФ). Генерации нет как при C2, равном 68 пФ, как и при 82 пФ.

Добавлено after 2 minutes 32 seconds:
Ёмкость С4 вычисляют так: на 1 метр длины волны 2 пФ, если частота ниже 1,5 МГц, то 20 пФ.


Вложения:
Комментарий к файлу: Схему делал по книге Дж Ленка "Справочник по проектированию электронных приборов"
изображение_2022-04-02_105546.png [23.04 KiB]
Скачиваний: 107
Вернуться наверх
 
 Заголовок сообщения: Re: Нужна схема приёмника на 27 МГц
СообщениеДобавлено: Сб апр 02, 2022 11:36:25 
Друг Кота

Карма: 6
Рейтинг сообщений: 303
Зарегистрирован: Вт авг 26, 2008 14:36:02
Сообщений: 5248
Откуда: москва
Рейтинг сообщения: 0
Изменить можно только до сотни герц, делайте на 25 когда заработает, перестроиь на 27 не проблема купите плтом на 27 и опыт приобретете


Вернуться наверх
 
Показать сообщения за:  Сортировать по:  Вернуться наверх
Начать новую тему Ответить на тему  [ Сообщений: 63 ]  1, , ,  

Часовой пояс: UTC + 3 часа


Вы не можете начинать темы
Вы не можете отвечать на сообщения
Вы не можете редактировать свои сообщения
Вы не можете удалять свои сообщения
Вы не можете добавлять вложения

Найти:
Перейти:  


Powered by phpBB © 2000, 2002, 2005, 2007 phpBB Group
Русская поддержка phpBB
Extended by Karma MOD © 2007—2012 m157y
Extended by Topic Tags MOD © 2012 m157y