Например TDA7294

Форум РадиоКот • Просмотр темы - Проектируем обратноходовой ИБП программой PI Expert
Форум РадиоКот
Здесь можно немножко помяукать :)

Текущее время: Чт янв 29, 2026 14:38:23

Часовой пояс: UTC + 3 часа


ПРЯМО СЕЙЧАС:



Начать новую тему Ответить на тему  [ Сообщений: 114 ]    , , , , , 6
Автор Сообщение
Не в сети
 Заголовок сообщения: Re: Проектируем обратноходовой ИБП программой PI Expert
СообщениеДобавлено: Вс авг 08, 2021 10:12:20 
Встал на лапы
Аватар пользователя

Зарегистрирован: Ср фев 01, 2017 14:20:58
Сообщений: 123
Рейтинг сообщения: 0
Друзья, привет!
Так говорит Експерт ПИ:
- 1. Использование закороченного витка вокруг сердечника улучшит показатели ЭМИ.
У меня вопрос: когда его мотать? ( После всех обмоток, изоляций, как написано в ПИ, а потом эта обмотка запаянная и снова 1-2 слоя изоляции? )

Номинальная первичная индуктивность, мкГн - Замерено при амплитуде 1 В на стандартной рабочей частоте, между выводами 1 и 4, при разомкнутых выводах остальных обмоток. Снова вопрос:
- 2. Эти условия и создает тестер при измерениях индуктивности?

3. Потом еще вопрос по намотке. Программа ПИ говорит, что мотать вторичку фольгой меди 5 mil 20.1 мм ширины 5 витков. Возможна ли замена на провод 0,67 мм в 8 проводов, как пишет программа Старичка, но количество витков как в ПИ Експерте - 5 витков?

4. Если нет, то это посыл на фольгу. Но это самоклейка, наверное это не она. На никоме тоже такая же. Подскажите на Украине?


Вернуться наверх
 
Не в сети
 Заголовок сообщения: Re: Проектируем обратноходовой ИБП программой PI Expert
СообщениеДобавлено: Вс авг 08, 2021 11:53:14 
Друг Кота
Аватар пользователя

Карма: 146
Рейтинг сообщений: 6068
Зарегистрирован: Чт июн 04, 2009 21:06:49
Сообщений: 36293
Откуда: г.Мариинск
Рейтинг сообщения: 0
Медали: 1
Лучший человек Форума 2017 (1)
Изображение

_________________
Тем кого не устаревает наличия ошибок в моем тексте, оставляю права не пользоваться моими советами или просто не читать мои сообщения.


Вернуться наверх
 
Не в сети
 Заголовок сообщения: Re: Проектируем обратноходовой ИБП программой PI Expert
СообщениеДобавлено: Вс авг 08, 2021 15:34:02 
Встал на лапы
Аватар пользователя

Зарегистрирован: Ср фев 01, 2017 14:20:58
Сообщений: 123
Рейтинг сообщения: 0
Телекот, спасибо!
Ребята, а другие вопросы? Там и линк есть на медь, посмотрите, пожалуйста.
Или про намотку проводом вопросы, напишите.


Вернуться наверх
 
Не в сети
 Заголовок сообщения: Re: Проектируем обратноходовой ИБП программой PI Expert
СообщениеДобавлено: Вс авг 08, 2021 20:18:24 
Собутыльник Кота
Аватар пользователя

Карма: 75
Рейтинг сообщений: 405
Зарегистрирован: Вс ноя 01, 2009 00:18:20
Сообщений: 2566
Откуда: St.Petersburg
Рейтинг сообщения: 0
Если не изменяет склероз....., то можно в программе поиграться диаметром
и кол-вом проводов. Подобрать что бы не ругался.
Фольга по ссылке тонковата (0,04мм). 5 mil- 0,127мм


Вернуться наверх
 
Эиком - электронные компоненты и радиодетали
Не в сети
 Заголовок сообщения: Re: Проектируем обратноходовой ИБП программой PI Expert
СообщениеДобавлено: Вс авг 08, 2021 21:50:58 
Встал на лапы
Аватар пользователя

Зарегистрирован: Ср фев 01, 2017 14:20:58
Сообщений: 123
Рейтинг сообщения: 0
Dick, спасибо!
Посмотрел на ручной ввод проводов. Не знал этого. Учусь.
Можно установить от 1 жилы до 6 жил. Программе пофиг. Ничего не говорит. Только пишет, сколько слоев места занимают. А вот, ставлю две изоляции, вместо трех, выводит уведомление о том, что лучше 3 изоляции. А где я их возьму?
Я думаю, что можно и 8 жил мотать, главное правильно сделать намотку.
Теперь я больше разобрался и уже увидел свою ошибку в намотке транса.
Спасибо всем большущее!


Вернуться наверх
 
Не в сети
 Заголовок сообщения: Re: Проектируем обратноходовой ИБП программой PI Expert
СообщениеДобавлено: Чт сен 02, 2021 22:37:32 
Встал на лапы
Аватар пользователя

Зарегистрирован: Ср фев 01, 2017 14:20:58
Сообщений: 123
Рейтинг сообщения: 0
Привет, друзья!
Вернулся к своему блоку. Сделал новую плату. Перепаял детали. Отмываю все пока.
Есть отмывочное средство: NB001 "Detergent for precision electronics". Отмывает хорошо, но все залипает, капец. Спирт не помогает.
Кто нибуть использовал? Но это к слову.
При разборке старого блока выявил пробитый чип, хотя ничего не пахло и все без хлопков работало( не работало ), и не работающий( оборваный ) супрессор. Все остальные детальки при проверке показали нормальные результаты на показометрах.


Вернуться наверх
 
Не в сети
 Заголовок сообщения: Re: Проектируем обратноходовой ИБП программой PI Expert
СообщениеДобавлено: Пт сен 03, 2021 20:18:59 
Встал на лапы
Аватар пользователя

Зарегистрирован: Ср фев 01, 2017 14:20:58
Сообщений: 123
Рейтинг сообщения: 0
Подскажите, пожалуйста, правильное включение лампы в разрыв для проверки запуска.
Правильно как на рисунке, А или Б?


Вложения:
Лампа в розрив.jpg [78.9 KiB]
Скачиваний: 163
Вернуться наверх
 
Не в сети
 Заголовок сообщения: Re: Проектируем обратноходовой ИБП программой PI Expert
СообщениеДобавлено: Пт сен 03, 2021 21:57:03 
Мудрый кот

Карма: 11
Рейтинг сообщений: 114
Зарегистрирован: Пт июн 01, 2018 07:28:45
Сообщений: 1759
Рейтинг сообщения: 0
В А можно, но неудобно. Гораздо проще сделать розетку с лампой и включать штатным образом.


Вернуться наверх
 
Не в сети
 Заголовок сообщения: Re: Проектируем обратноходовой ИБП программой PI Expert
СообщениеДобавлено: Пт сен 03, 2021 22:53:32 
Встал на лапы
Аватар пользователя

Зарегистрирован: Ср фев 01, 2017 14:20:58
Сообщений: 123
Рейтинг сообщения: 0
спасибо. тогда такие у меня есть. Но где то я видел, что включали, кажется, в А, поэтому спросил. Даже на плате дорожку перезали аккуратно, что бы потом спаять


Вернуться наверх
 
Не в сети
 Заголовок сообщения: Re: Проектируем обратноходовой ИБП программой PI Expert
СообщениеДобавлено: Сб сен 04, 2021 01:05:16 
Друг Кота
Аватар пользователя

Карма: 146
Рейтинг сообщений: 6068
Зарегистрирован: Чт июн 04, 2009 21:06:49
Сообщений: 36293
Откуда: г.Мариинск
Рейтинг сообщения: 0
Медали: 1
Лучший человек Форума 2017 (1)
Эти 2 способа совершенно равноценны.

_________________
Тем кого не устаревает наличия ошибок в моем тексте, оставляю права не пользоваться моими советами или просто не читать мои сообщения.


Вернуться наверх
 
Не в сети
 Заголовок сообщения: Re: Проектируем обратноходовой ИБП программой PI Expert
СообщениеДобавлено: Сб сен 04, 2021 16:04:38 
Встал на лапы
Аватар пользователя

Зарегистрирован: Ср фев 01, 2017 14:20:58
Сообщений: 123
Рейтинг сообщения: 0
Всем привет!
Включаю в разрыв лампу 40 Вт на 220 В перед БП. Лампа мигает, а в блоке клацает слегка, как будто микросхема включается и отключается. Не может блок стартануть, ему что то мешает и чип отключает работу.
Но это уже лучший результат от предыдущего. Здесь уже видно, что блок хочет запуститься, тогда этого не было.
Нагрузкой служит 4 резистора по 4,7 Ом по 2 Вт, соединенных последовательно. На выходе есть вольтметр, но он молчит.
Отключил от сети, померил напряжение на конденсаторе, отсутствует, ушло уже. А на обратке на конденсаторе присутствует 15 вольт и уже прошло около 5 минут.
Может вы подскажете?

Добавлено after 1 hour 9 minutes 24 seconds:
Можно ли держать включенным долго в таком состоянии блок и как долго?
Надо же как то цепи проверять?


Вернуться наверх
 
Не в сети
 Заголовок сообщения: Re: Проектируем обратноходовой ИБП программой PI Expert
СообщениеДобавлено: Сб сен 04, 2021 16:22:42 
Друг Кота
Аватар пользователя

Карма: 146
Рейтинг сообщений: 6068
Зарегистрирован: Чт июн 04, 2009 21:06:49
Сообщений: 36293
Откуда: г.Мариинск
Рейтинг сообщения: 0
Медали: 1
Лучший человек Форума 2017 (1)
Так и будет, через лампу включают блок без нагрузки. Если с нагрузкой то мощность лампы должна быть 150-200Вт.

_________________
Тем кого не устаревает наличия ошибок в моем тексте, оставляю права не пользоваться моими советами или просто не читать мои сообщения.


Вернуться наверх
 
Не в сети
 Заголовок сообщения: Re: Проектируем обратноходовой ИБП программой PI Expert
СообщениеДобавлено: Сб сен 04, 2021 23:18:12 
Встал на лапы
Аватар пользователя

Зарегистрирован: Ср фев 01, 2017 14:20:58
Сообщений: 123
Рейтинг сообщения: 0
Есть у меня лампа на 150 или 200 Вт, точно не знаю и я ее включил. На вольтметре почти 28 вольт на выходе, хотя я должен был получить около 35 В. Те же 4 резистора в суме 18,5 Ом. Работа транса ощущается, что он слегка, ооочень тихо шумит. Струм не измерял, но по подсчетам он не должен превышать 1,52 А. 4 резистора последовательно по 2 Вата каждый греются так, что дымят.
Это правильно?

Добавлено after 4 hours 46 minutes 27 seconds:
Друзья, что ж вы молчите?
Нашел у себя 100 Ом 25 Ватт старый зеленый резистор. На вольтметре 34,3 а на амперметре 0,55. По расчетах то должно быть 0,35 А. Пока работает 5 минут, полет нормальный.
Я понял, почему грелись резисторы 18 Ом. Эх ты, дядя, простой математики не понимаешь!
Дошло.

как бы я проверил интересно резисторами 35 вольт 9 ампер? :shock:
:idea: есть у меня, пока рабочая электронная нагрузка. Посмотрим.

Добавлено after 50 minutes 50 seconds:
Да нет. Так дела не будет. Прошу помощи у вас, дорогие коты.
Просадка напряжения сильно большущая как для такого блока 25 вольт, 2,3 ампера. Дальше боюсь крутить. Начинает пахнуть горяченьким. После отключения, греются выходной диод, а он на радиаторе, есть немного и на супресоре тепла. Чип вроде холодный. До диода, что на ногу D не дотянусь. Выходной дросель не греется. Диод на выходе 15А.
Кондер на входе 330 мкФ вместо 270, как по схеме.
Сделал 2 снимка. Пожалуйста, котики... жду помощи


Вложения:
IMG_20210904_230929.jpg [138.16 KiB]
Скачиваний: 131
IMG_20210904_230954.jpg [155.16 KiB]
Скачиваний: 131
Вернуться наверх
 
Не в сети
 Заголовок сообщения: Re: Проектируем обратноходовой ИБП программой PI Expert
СообщениеДобавлено: Сб ноя 06, 2021 21:39:16 
Встал на лапы
Аватар пользователя

Зарегистрирован: Ср фев 01, 2017 14:20:58
Сообщений: 123
Рейтинг сообщения: 0
Привет всем!
Я вернулся 8) :)) :beer: :solder:
Пришел мой приз долгожданный. Я обзавелся осликом.
Так как почти все заново, все пропаял по новому. Блок работает так же.
На почти холостом ходу, выдает мои почти 35 вольт. Как только подключаю нагрузку, напряжение сильно проседает, а нагрузка резко нагревается. Как будто все, кроме нагрузки не греется.
Сделал снимки.
Помогите, пожалуйста.
Как бы и работа проходит чипа нормально и выход есть, но напряжение не держится.
Старался, чтобы частота отображалась на снимках, потому что что то не так. Не такая она, как по даташиту

Добавлено after 3 hours 26 minutes 7 seconds:
Прошу прощения. Схему забыл. Люди читают, а не отвечают.
Прикрепил схему и плату.

Добавлено after 4 hours 1 minute 36 seconds:
Добавлю еще черновое изделие.
Надеюсь, что знатоки топов откликнутся и что нибудь посоветуют.
Если зачем такой мощности на топах, тогда зачем такой мощности сами топы?
Три раза транс мотал. Это мой первый импульсник, если не считать маленький на 6Вт тоже топсвитч. Тот заработал сразу, но транс покупной.
Возможно здесь детали не кондиция? Диод полностью кремний( без металической площадки) на выходе, но на теплоотводе, 15А. Гантелька, перемотанная толстым проводом, новые кондеры. Ну, все как на схеме. Очень старый, пластмассовый кондер 100 пФ, слюдяной, написано, что может работать в высокочастотной части. PC817 и TL431 точно рабочие.
Трансформатор на больших мощностях шипит, а как на фото, почти не слышно


Вложения:
Комментарий к файлу: пайка
IMG_20211106_202004.jpg [170.01 KiB]
Скачиваний: 135
Комментарий к файлу: первая сторона
IMG_20211106_195645.jpg [251.65 KiB]
Скачиваний: 119
Комментарий к файлу: вторая сторона
IMG_20211106_195616.jpg [234.28 KiB]
Скачиваний: 116
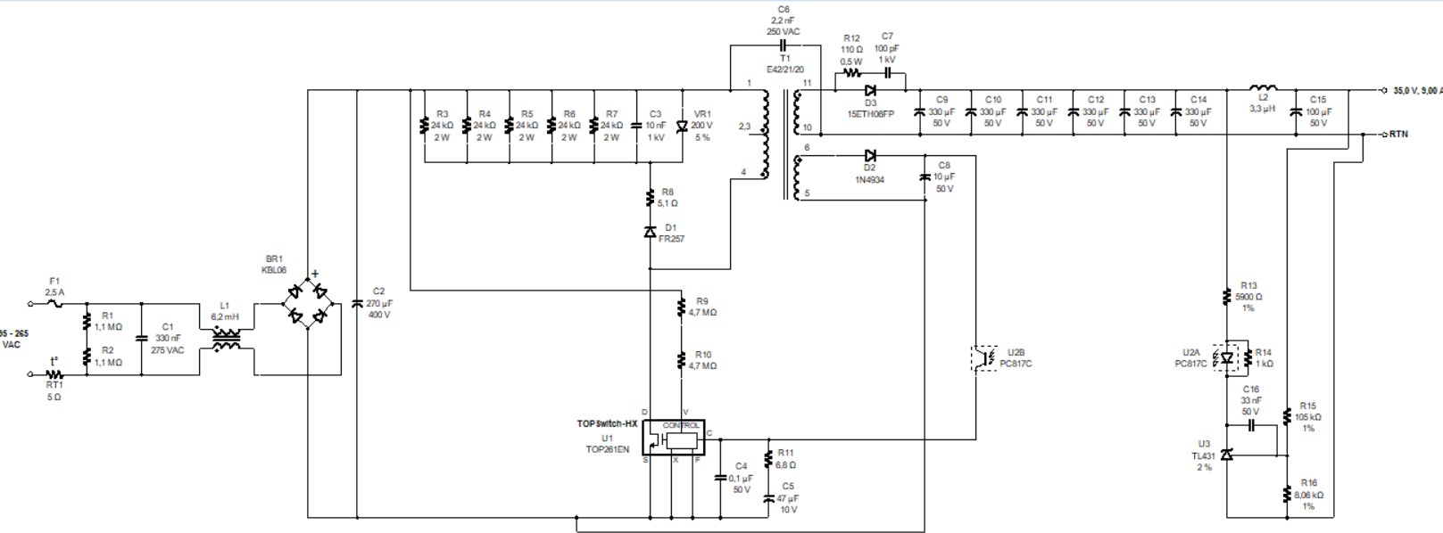
Комментарий к файлу: Если кто захочет помочь, схема в проекте uds
TOPSwitch-HX_TOP261EN_E42-21-20_35V-9A.zip [114.36 KiB]
Скачиваний: 148
Комментарий к файлу: Схема
Screenshot 2021-11-06 163017.jpg [92.81 KiB]
Скачиваний: 131
Комментарий к файлу: Плата
Screenshot 2021-11-06 162748.jpg [224.17 KiB]
Скачиваний: 113
Комментарий к файлу: Это выход из транса вторички
IMG_20211106_090131.jpg [247.8 KiB]
Скачиваний: 115
Комментарий к файлу: Это выход с диода перед дросселем
IMG_20211106_090033.jpg [235.03 KiB]
Скачиваний: 125
Комментарий к файлу: Это вывод TOPSwitch "D"
IMG_20211106_085300.jpg [241.6 KiB]
Скачиваний: 219
Комментарий к файлу: Это вывод TOPSwitch "C"
IMG_20211106_085129.jpg [245.61 KiB]
Скачиваний: 133
Вернуться наверх
 
Показать сообщения за:  Сортировать по:  Вернуться наверх
Начать новую тему Ответить на тему  [ Сообщений: 114 ]    , , , , , 6

Часовой пояс: UTC + 3 часа


Кто сейчас на форуме

Сейчас этот форум просматривают: нет зарегистрированных пользователей и гости: 28


Вы не можете начинать темы
Вы не можете отвечать на сообщения
Вы не можете редактировать свои сообщения
Вы не можете удалять свои сообщения
Вы не можете добавлять вложения

Найти:
Перейти:  


Powered by phpBB © 2000, 2002, 2005, 2007 phpBB Group
Русская поддержка phpBB
Extended by Karma MOD © 2007—2012 m157y
Extended by Topic Tags MOD © 2012 m157y