Например TDA7294

Форум РадиоКот • Просмотр темы - Схема шелестова
Форум РадиоКот
Здесь можно немножко помяукать :)

Текущее время: Пн ноя 17, 2025 23:41:49

Часовой пояс: UTC + 3 часа


ПРЯМО СЕЙЧАС:



Начать новую тему Ответить на тему  [ Сообщений: 140 ]     ... , , , , 7
Автор Сообщение
Не в сети
 Заголовок сообщения: Re: Схема шелестова
СообщениеДобавлено: Сб июн 08, 2019 15:27:34 
Друг Кота
Аватар пользователя

Карма: 146
Рейтинг сообщений: 6062
Зарегистрирован: Чт июн 04, 2009 21:06:49
Сообщений: 36292
Откуда: г.Мариинск
Рейтинг сообщения: 0
Медали: 1
Лучший человек Форума 2017 (1)
Вы уже все темы линейников захватили. :))

_________________
Тем кого не устаревает наличия ошибок в моем тексте, оставляю права не пользоваться моими советами или просто не читать мои сообщения.


Вернуться наверх
 
Не в сети
 Заголовок сообщения: Re: Схема шелестова
СообщениеДобавлено: Пн июл 15, 2019 13:47:07 
Друг Кота
Аватар пользователя

Карма: 52
Рейтинг сообщений: 2110
Зарегистрирован: Пт ноя 11, 2016 05:48:09
Сообщений: 7052
Откуда: Сердце Пармы
Рейтинг сообщения: 0
Медали: 2
Получил миской по аватаре (2)
Velhinho, светодиоды хоть бы стабилитрончиками зашунтировать... от греха...

_________________
Для тех, кто не учил магию мир полон физики :)
Безграмотно вопрошающим про силовую или высоковольтную электронику я не отвечаю, а то ещё посадят за участие в (само)убиении оболтуса...


Вернуться наверх
 
Не в сети
 Заголовок сообщения: Re: Схема шелестова
СообщениеДобавлено: Вт июл 23, 2019 15:43:50 
Родился

Зарегистрирован: Вс июн 10, 2012 23:22:19
Сообщений: 2
Рейтинг сообщения: 0
Velhinho,
Плата: ЛБП 44V SMD +TH. R24 правый вывод висит в воздухе.

На плате коллекторы VT4 и VT9 соеденены, а на схеме через R9 39 Ом.
С уваженим, Александр.


Вернуться наверх
 
Не в сети
 Заголовок сообщения: Re: Схема шелестова
СообщениеДобавлено: Ср июл 24, 2019 18:50:43 
Вымогатель припоя
Аватар пользователя

Карма: 15
Рейтинг сообщений: 237
Зарегистрирован: Вс авг 12, 2018 19:50:20
Сообщений: 687
Откуда: Питер
Рейтинг сообщения: 0
Спасибо Александр за внимательность.
Печатку для ТН с R24 исправил, добавил в новый архив.
Соединение коллекторов VT4 и VT9 на печатке правильное,
а на схеме VT4 сдвинул влево до 39 Ом для корректности.
R9 39 Ом для полной своей антивозбудной функции должен быть непосредственно на затворе полевика.
На новых печатках добавил обратный диод HFA08TB60 на выход ЛБП,
хотя для зарядного применения ЛБП, этот диод лучше ставить на выходные клеммы ЛБП,
если этот диод сгорит, там легче его менять.
На плате SMD поставил для источника тока BSP89 вместо IRF510, размер платы стал на 5 мм меньше.
Я печатную плату из этого старого архива сделал для SMD, но еще не напаял на ней.
Сейчас вожусь с коммутатором на 555ИВ1 на 7 ступеней для низковольного ЛБП.
Со сборкой ЛБП пока ступор, не могу придумать конструкцию кнопок с подсветкой для
переключения тока ограничения. В планах схема от выбора каналов ТВ на 5-6 кнопок,
буду переключать кнопками опору для тока.
Готовые кнопки либо слишком крупные, либо с позорным обрамлением, либо прозрачные,
что никак не смотрится, и царапает мои эстетические и органолептические чувства.
Кто бы подсказал красивое и доступное решение для кнопок.
СпойлерИзображение


Вложения:
Lay.44.1+Sx.Splan.rar [244.44 KiB]
Скачиваний: 652
Вернуться наверх
 
Эиком - электронные компоненты и радиодетали
Не в сети
 Заголовок сообщения: Re: Схема шелестова
СообщениеДобавлено: Чт июл 25, 2019 21:25:54 
Вымогатель припоя
Аватар пользователя

Карма: 2
Рейтинг сообщений: 60
Зарегистрирован: Чт сен 03, 2015 13:22:36
Сообщений: 580
Откуда: Москва
Рейтинг сообщения: 0
не могу придумать конструкцию кнопок с подсветкой для
переключения тока ограничения. Готовые кнопки либо слишком крупные, либо с позорным обрамлением, либо прозрачные,
Кто бы подсказал красивое и доступное решение для кнопок.
СпойлерИзображение

Можно попробовать сделать как, например, на LUNA AT MICRO - что-то типа матовой пленочной клавиатуры, наклеенной на непрозрачную подложку с отверстиями диаметром где-то 1 мм в левом верхнем углу каждой кнопки, изнутри на подложке поверх каждого отверстия припаян бескорпусной светодиод...

_________________
Да, нам говорили в институте, что многие единицы измерений названы в честь ученых. Да, знаю, что были такие ученые - например: Ампер, Вольт и Децибел (с), одна знакомая девушка.


Вернуться наверх
 
Не в сети
 Заголовок сообщения: Re: Схема шелестова
СообщениеДобавлено: Сб авг 17, 2019 21:49:13 
Вымогатель припоя
Аватар пользователя

Карма: 15
Рейтинг сообщений: 237
Зарегистрирован: Вс авг 12, 2018 19:50:20
Сообщений: 687
Откуда: Питер
Рейтинг сообщения: 0
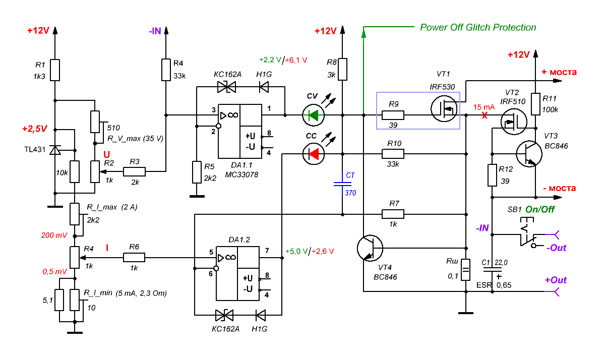
Указали мне на ошибку с подключением источника тока на VT2, VT3.
При К.З. на выходе и при снижении выходного напряжения ниже 0,1V
VT3 запирается и на затворе VT2 подскакивает напряжение.
Нужно подключить R11 100к на +12V, либо поставить на затвор VT2 IRF510
защитный стабилитрон вольт на 15. На схеме и печатке подключил на +12V.
В архиве все исправленное.
Изображение
Вложение:
Lay.44.2+Sx.Splan.rar [447.65 KiB]
Скачиваний: 554

Проверил коммутатор вторичек на 555ИВ1 на 7 ступеней в коде 1-2-4 на трёх реле.
Этот коммутатор для высоковольтного ЛБП. Но я поставлю его с шагом 5V на низковольтный ЛБП.
Есть готовые трансы от UPS APC CS 500 с шагом обмоток кратным 4 вольта.
Нужно только сделать отвод от середины верхней обмотки.
Добавил подстроечные резисторы на каждую ступень для точной настройки порога.
Реле запитал от коммутируемой обмотки. Управление реле через оптроны.
Архив заменил, в предыдущем нашел неправильную нумерацию и величины резисторов.
СпойлерИзображение

Вложение:
555ИВ1_3_Lay+Sx.Splan_.rar [51.14 KiB]
Скачиваний: 458


Вернуться наверх
 
Не в сети
 Заголовок сообщения: Re: Схема шелестова
СообщениеДобавлено: Вс авг 18, 2019 06:11:52 
Друг Кота
Аватар пользователя

Карма: 146
Рейтинг сообщений: 6062
Зарегистрирован: Чт июн 04, 2009 21:06:49
Сообщений: 36292
Откуда: г.Мариинск
Рейтинг сообщения: 0
Медали: 1
Лучший человек Форума 2017 (1)
Только вот не могу понять причём здесь твои печатные платы в теме "схема Шелестова". Они по моему совсем сюда не подходят.

_________________
Тем кого не устаревает наличия ошибок в моем тексте, оставляю права не пользоваться моими советами или просто не читать мои сообщения.


Вернуться наверх
 
Не в сети
 Заголовок сообщения: Re: Схема шелестова
СообщениеДобавлено: Вт авг 27, 2019 18:56:23 
Встал на лапы
Аватар пользователя

Карма: 7
Рейтинг сообщений: 11
Зарегистрирован: Сб янв 07, 2017 10:14:29
Сообщений: 104
Откуда: Н-Новгород
Рейтинг сообщения: 0
Velhinho кс162 чем можно заменить, не могу такой достать. и оптопара пойдет народная 817?


Вернуться наверх
 
Не в сети
 Заголовок сообщения: Re: Схема шелестова
СообщениеДобавлено: Вт авг 27, 2019 22:07:30 
Вымогатель припоя
Аватар пользователя

Карма: 15
Рейтинг сообщений: 237
Зарегистрирован: Вс авг 12, 2018 19:50:20
Сообщений: 687
Откуда: Питер
Рейтинг сообщения: 0
кс162 не могу такой достать. и оптопара пойдет народная 817?

Плохо ищешь, в Вашей деревне есть крупные магазины, типа chipdip.ru, (Нижний Новгород,
ул. Максима Горького, 65А метро Горьковская) там КС162 есть, и представители
http://www.promelec.ru есть.
И магазины и ларьки помельче у Вас должны быть.
В Питере я ищу сначала в дешевых магазинах, типа tec.org.ru и только потом в chipdip.ru и прочая.
КС162 в Чипе стоит 34 руб, в Теке 10 руб. Я пробовал заменить КС162 на импортный
стабилитрон+диод, получалось чуть хуже, но вполне применимо. На токовый ОУ КС162 можно не ставить, для экономии в твоих закупках, там он даёт немного улучшения.
Оптрон 817 поставить можно, но надо помнить о его невысокой чувствительности по отношению к PS2801. В оптронах важный параметр - CTR, отношение коэффициента передачи по току CTR (%)
к прямому току If. Я этот CTR представляю как коэффициент передачи у транзистора.
Чем он больше, тем при меньшем токе через светодиод насытиться выходной транзистор.
Подключил для проверки пригодности 817В через резисторы на входе и выходе к двухканальному ЛБП.
Выходной транзистор в насыщении 0,11 вольта при токе через светодиод 2,1 мА. Если уменьшить резистор R25 2k4 до 2 к, для схемы On/Off, ток через светодиод будет около 5 мА, что с запасом на любой разброс параметров. Ты можешь аналогично проверить имеющиеся оптроны.
PS2801 и PS 2705 в разы чувствительней 817. Самые чувствительные оптроны в моей тумбочке - TLP627,
CTR от 3000 и выше. На графиках нижняя ось - это ток через светодиод.
СпойлерИзображение


Вернуться наверх
 
Не в сети
 Заголовок сообщения: Re: Схема шелестова
СообщениеДобавлено: Ср авг 28, 2019 03:50:51 
Встал на лапы
Аватар пользователя

Карма: 7
Рейтинг сообщений: 11
Зарегистрирован: Сб янв 07, 2017 10:14:29
Сообщений: 104
Откуда: Н-Новгород
Рейтинг сообщения: 0
я в области живу мне до чипа дипа ехать 50км, из-за кс162 я не поеду точно =)
блин они были у меня недавно, лежали лет 10 без дела, потом надо было перемычки на плате делать, а у них очень длинные ноги были я все и повыкусал =( схему хочу собрать, пусть хуже немного будет, диоды есть разные и советские и импорт и смд и стабилитроны тоже, достаточно одно стабилитрона или встречно надо включать 2 штуки? и Вобще зачем там стабилитрон такой? сами же писали у него емкость большая, у импорта меньше, разве подобрать нельзя что-то другое?
ссср детали как бы сами по себе не очень, х-ки плывут у них от чиха-пыха.


Вернуться наверх
 
Не в сети
 Заголовок сообщения: Re: Схема шелестова
СообщениеДобавлено: Чт авг 29, 2019 22:32:19 
Родился

Зарегистрирован: Сб окт 06, 2012 22:27:30
Сообщений: 10
Рейтинг сообщения: 0
Печатку для ТН с R24 исправил, добавил в новый архив.

Не нашел я в архиве не СМД печатки. Все что есть - смд, только на одних смд много, на другой поменьше. А нет печатки без СМД?
Добавлено after 2 minutes 44 seconds:
размер платы стал на 5 мм меньше.

Это конечно очень важно... особенно при наличии двух-трех килограммового трансформатора... :)
Какие изменения нужно внести в схему при повышении выходного тока например до 3 А (при максимальном выходном напряжении 25-30 вольт)?
А каково ваше субъективное мнение по сравнению вашего блока, ПИДБ и китайского конструктора 0-30 https://www.radiokot.ru/forum/viewtopic ... 11&t=97550 ?


Вернуться наверх
 
Не в сети
 Заголовок сообщения: Re: Схема шелестова
СообщениеДобавлено: Пт авг 30, 2019 09:33:52 
Вымогатель припоя
Аватар пользователя

Карма: 15
Рейтинг сообщений: 237
Зарегистрирован: Вс авг 12, 2018 19:50:20
Сообщений: 687
Откуда: Питер
Рейтинг сообщения: 0
Печатки коммутатора на 555ИВ1 без СМД нет, только самая старая, первая, с предыдущей страницы,
но в ней надо добавлять подстроечники и резисторы на их ползунки. Если устроит коммутатор на 8 вольт,
то может, подойдет схема на LM311. Для увеличения выходного тока в схеме ничего менять не нужно,
достаточно поставить коммутатор вторичек. Если применен коммутатор на 8 вольт переменки
(на LM311, например) и ток будет 3А, то на одном полевике в корпусе ТО-247, в худшем случае, рассеется
мощность около 30 ватт. Для ТО-247, при адекватном радиаторе, долговременная мощность 80 ватт.
Если коммутатор на 4 вольта переменки (на 555ИВ1) и ток 3А, то на полевике рассеется около 15 ватт,
такую мощность обеспечит один полевик в ТО-220. Такой корпус даст 20-25 ватт.
Без коммутатора, при 30V и 3А, на регулирующем транзисторе в худшем случае,
при низком напряжении на выходе, 3,3V, например, рассеется около 96 ватт, что для ТО-247 многовато.
Можно поставить два полевика, но их придется подбирать, чтобы при одинаковом напряжении на затворах
у них были одинаковые токи стока. Динамические параметры ЛБП ухудшатся, и будет печка на 96 ватт.

Схема из китайского набора появилась в журналах более 20 лет назад. Интересна только для археологов.
Единственный плюс у неё, что всё питается от одной обмотки. Но это плюс только для начинающих.
Я эту схему собирал на макете, и был удивлён большими импульсами тока в минусовом выпрямителе.
Резистор 82 Ома уменьшает эти броски, но электролит на входе все равно греется.
Создатели схемы, очевидно, столкнулись с отказами этого минусового выпрямителя и прицепили защиту
регулирующего транзистора запиранием при пропадании минуса на ОУ.
Хотя надо было увеличить размер конденсаторов, чтобы меньше грелись, и поставить диоды мощнее 1N4448.
Если не подгружать силовой мост, минусовое напряжение для ОУ снижается при уменьшении тока
с силового моста, и на нём появляются пульсации, а плюсовое питание ОУ при этом повышается.
Максимальное выходное напряжение зависит от напряжения питания ОУ. Включение регулятора тока
последовательно регулятору напряжения увеличивает длительность переходного процесса при эксцессах.
Схема не отлажена по величинам конденсаторов, применён медленный ОУ, что гарантирует большие выбросы.
По ссылке картинка с выбросом 18 вольт.
- https://www.radiokot.ru/forum/viewtopic ... 3#p3662993

ПиДБП у меня есть. По упрощенной схеме, с нормальным питанием ОУ от отдельных обмоток, минимизированными
выбросами и с кнопками выбора ограничения тока. Я им активно пользуюсь из-за удобства в работе кнопок
выбора тока. Почти обычная схема компенсационного стаба. В оригинальном виде никаких преимуществ,
применен медленный ОУ, и как следствие большие выбросы, никому не посоветую.
Нет такой зависимости выходного напряжения от напряжения питания ОУ, как в китайском наборе,
но нет и источника питания минуса ОУ. Для минусового питания использовано падение напряжения на шунте.
Минус на ОУ нужен для работы регулятора тока, для установки малых напряжений на выходе
и для возвращения ЛБП к жизни после КЗ.
Схема менее устойчива по сравнению с Шелестовым и не способна работать с малой ёмкостью на выходе.

Схема Шелестова применена в уйме китайских ЛБП c цифрами 305, 3003, 3005.., типа проверена в боях.
На паяльнике есть тема про модернизацию таких ЛБП - Модернизация ЛБП HY3010 - https://clck.ru/HrKN3
Схема способна работать с малой емкостью на выходе и регулировать киловольты без изменения в схеме.
С полевиком схема показывает бОльшее быстродействие. По сравнению с другими реализациями ЛБП,
где никакого внимания на выбросы, где они просто игнорируются, в моем варианте нетипичный акцент на
минимизацию выбросов при работе ЛБП и предотвращение возможности выбросов при включении и выключении ЛБП.
Первым моим ЛБП был двухканальный Сухов с кнопками тока, но на текущий момент схема типа Шелестова
мне кажется более интересной для изготовления ЛБП.


Вернуться наверх
 
Не в сети
 Заголовок сообщения: Re: Схема шелестова
СообщениеДобавлено: Пт авг 30, 2019 12:52:01 
Встал на лапы
Аватар пользователя

Карма: 7
Рейтинг сообщений: 11
Зарегистрирован: Сб янв 07, 2017 10:14:29
Сообщений: 104
Откуда: Н-Новгород
Рейтинг сообщения: 0
Velhinho, где-то я читал в ваших постах, что делали тесты с TL072 и Op07 какой из этих оу для этой схемы лучше применить? есть оба.
Кс162А нашел 2 штуки в гаражном хламе, там еще в стабилизаторе один стоит, его обычным стабилитроном заменить?
Про печатки, мне они показались как то неправильно разведенными, если исходить из той логики чтобы проводники были короче, напримел Tl431 стоит в углу платы и сначала питание приходит на компоненты, потом уже на нее в самом конце.


Вернуться наверх
 
Не в сети
 Заголовок сообщения: Re: Схема шелестова
СообщениеДобавлено: Пт авг 30, 2019 15:40:38 
Вымогатель припоя
Аватар пользователя

Карма: 15
Рейтинг сообщений: 237
Зарегистрирован: Вс авг 12, 2018 19:50:20
Сообщений: 687
Откуда: Питер
Рейтинг сообщения: 0
jeka79, TL072 сильно лучше ОР07.
Выбросы ОР07 есть на картинке в https://www.radiokot.ru/forum/viewtopic ... 1#p3513031 .
Выбросы TL072 для последовательного включения есть в https://www.radiokot.ru/forum/viewtopic ... 7#p3630077
Для последней параллельной схемы Ск и Су не нужны.
Стабилитрон плюс диод поставь лучше в токовый ОУ, тут не критично.
Я полагаю, что самый критичный момент в печатке ЛБП, это когда ток через шунт петляет по всей плате.


Вернуться наверх
 
Не в сети
 Заголовок сообщения: Re: Схема шелестова
СообщениеДобавлено: Сб авг 31, 2019 07:50:42 
Встал на лапы
Аватар пользователя

Карма: 7
Рейтинг сообщений: 11
Зарегистрирован: Сб янв 07, 2017 10:14:29
Сообщений: 104
Откуда: Н-Новгород
Рейтинг сообщения: 0
Вложение:
Lay.44.2+Sx.Splan.rar

Схема точно правильная? попробовал загнать ее в мультисим, ток не регулируется вобще, он на уровне 15мА что с нагрезкой, что без, регулировки нет, видимо чего то не хватает.


Вернуться наверх
 
Не в сети
 Заголовок сообщения: Re: Схема шелестова
СообщениеДобавлено: Чт сен 12, 2019 20:04:41 
Вымогатель припоя
Аватар пользователя

Карма: 15
Рейтинг сообщений: 237
Зарегистрирован: Вс авг 12, 2018 19:50:20
Сообщений: 687
Откуда: Питер
Рейтинг сообщения: 0
Посмотрел в ЛБП выбросы на полевиках с большой входной ёмкостью.
Не заметил ничего страшного, похоже, что схема с хорошим потенциалом,
и полевики с тяжелым затвором для неё семечки.
Совсем мизерная разница между дешевым TL072 и заточенным для работы на большую ёмкость MC34072.
При ограничении тока 1 А, выброс на шунте 0,1 Ом не превышает 0,4 вольта.
Нет даже 0,6 вольта в базе ограничивающего ток VT4.
При открывании VT4, он ограничит выбросы 6 амперами.
Для наших полевиков, выброс длительностью в доли микросекунды, и 3 А над рабочим током, это ничто.
И хотя у IRF510 с его Сiss=180 пФ, выбросы на шунте отсутствуют,
не вижу веских причин не ставить полевики с большой Сiss.
Даже TL072 справляется с такими полевиками.
Чем больше ёмкость затвора, тем меньшая ёмкость Ст необходима, и тем меньше влияние Ст.
Другой фронт выбросов, который восстановление после К.З., от ёмкости затвора практически не зависит.
При малой выходной ёмкости Сout, усиливается негативное влияние её ESR на ПХ.
Нужно подбирать резистор последовательно с Сout. Но уже при Сout - 68,0 и более, ПХ становится
гладкой и красивой, ESR Сout уже так не влияет и последовательный резистор не требуется.
Сout 22,0 на картинке - Jamicon.
Изображение
Изображение
Изображение
Схема
СпойлерИзображение


Вернуться наверх
 
Не в сети
 Заголовок сообщения: Re: Схема шелестова
СообщениеДобавлено: Чт сен 12, 2019 20:22:09 
Друг Кота
Аватар пользователя

Карма: 146
Рейтинг сообщений: 6062
Зарегистрирован: Чт июн 04, 2009 21:06:49
Сообщений: 36292
Откуда: г.Мариинск
Рейтинг сообщения: 0
Медали: 1
Лучший человек Форума 2017 (1)
Вот только не понятно причём здесь в этой теме вот это всё?Вы уже заполонили всё темы своими изысканиями. Это всё конечно интересно, но к этой теме не относится не как. Заведите свою тему и там выкладывайте всё это и я уверен что найдёте своих читателей. Зачем загромождать все темы линейных блоков питания осциллограммами, схемами не относящимся к этим темам.

_________________
Тем кого не устаревает наличия ошибок в моем тексте, оставляю права не пользоваться моими советами или просто не читать мои сообщения.


Вернуться наверх
 
Не в сети
 Заголовок сообщения: Re: Схема шелестова
СообщениеДобавлено: Сб сен 14, 2019 06:58:42 
Встал на лапы
Аватар пользователя

Карма: 7
Рейтинг сообщений: 11
Зарегистрирован: Сб янв 07, 2017 10:14:29
Сообщений: 104
Откуда: Н-Новгород
Рейтинг сообщения: 0
Velhinho, собрал в железе, работает, кроме on/off на полевиках. номиналы и компоненты 1 в 1, кроме оптопары, поставил 817 с 2к резистором.
при первом включении светодиод не горит, замыкаю кнопку горит, потом после выключения бп, при повторном запуске он уже всегда горит, при замыкании кнопки не отключается.
вобще выходной транзистор с такими номиналами открываться не будет, на затворе всего 0.8 вольт, потому что точка на схеме -IN куда подключен транзистор VT10 (irf3205) не являяется землей, +12 приходящий на затвор этого транзистора через оптрон и потенциал этой точки отличаются как минимум на 5в от общей земли, поэтому он в принципе открываться не может. в печатке ошибка и в схеме тоже.


Вернуться наверх
 
Не в сети
 Заголовок сообщения: Re: Схема шелестова
СообщениеДобавлено: Вс сен 15, 2019 14:45:09 
Вымогатель припоя
Аватар пользователя

Карма: 15
Рейтинг сообщений: 237
Зарегистрирован: Вс авг 12, 2018 19:50:20
Сообщений: 687
Откуда: Питер
Рейтинг сообщения: 0
С мощным полевиком, который соединяет -IN и -Out, все в порядке.
Схема On/Off на двух биполярных транзисторах, оптроне и IRF3205 у меня идеально работает в другой конструкции.
Как работает схема On/Off на одном и двух полевиках написано по ссылкам
http://easyelectronics.ru/vklyuchit-vyk ... aniem.html
https://www.rlocman.ru/shem/schematics.html?di=181933
У меня эта схема на одном и двух полевиках не работает, разбираюсь.

Добавлено after 2 hours 10 minutes 15 seconds:
В таком виде схема работает гораздо лучше -
Изображение


Вернуться наверх
 
Не в сети
 Заголовок сообщения: Re: Схема шелестова
СообщениеДобавлено: Вс сен 15, 2019 15:00:03 
Друг Кота
Аватар пользователя

Карма: 146
Рейтинг сообщений: 6062
Зарегистрирован: Чт июн 04, 2009 21:06:49
Сообщений: 36292
Откуда: г.Мариинск
Рейтинг сообщения: 0
Медали: 1
Лучший человек Форума 2017 (1)
Оптопары применяют для гальванической развязки, а здесь она зачем?
И второй вопрос, какое отношение это имеет с схеме Шелесмтова? Может хватит срать в темы?

_________________
Тем кого не устаревает наличия ошибок в моем тексте, оставляю права не пользоваться моими советами или просто не читать мои сообщения.


Вернуться наверх
 
Показать сообщения за:  Сортировать по:  Вернуться наверх
Начать новую тему Ответить на тему  [ Сообщений: 140 ]     ... , , , , 7

Часовой пояс: UTC + 3 часа


Кто сейчас на форуме

Сейчас этот форум просматривают: нет зарегистрированных пользователей и гости: 51


Вы не можете начинать темы
Вы не можете отвечать на сообщения
Вы не можете редактировать свои сообщения
Вы не можете удалять свои сообщения
Вы не можете добавлять вложения

Найти:
Перейти:  


Powered by phpBB © 2000, 2002, 2005, 2007 phpBB Group
Русская поддержка phpBB
Extended by Karma MOD © 2007—2012 m157y
Extended by Topic Tags MOD © 2012 m157y