Например TDA7294

Форум РадиоКот • Просмотр темы - PICkit2. не регулируется напряжение
Форум РадиоКот
Здесь можно немножко помяукать :)

Текущее время: Вт фев 03, 2026 17:35:12

Часовой пояс: UTC + 3 часа


ПРЯМО СЕЙЧАС:



Начать новую тему Ответить на тему  [ Сообщений: 19 ] 
Автор Сообщение
Не в сети
 Заголовок сообщения: PICkit2. не регулируется напряжение
СообщениеДобавлено: Пт окт 12, 2018 14:37:44 
Первый раз сказал Мяу!

Зарегистрирован: Пн окт 31, 2016 09:39:37
Сообщений: 35
Рейтинг сообщения: 0
Доброго времени суток.

Собрал pickit2 full, поставил MCP6002 в место MCP6001 все пишет, стирает но не регулируется напряжение Vdd.
Точнее оно регулируется но с большой погрешностью от 5-4.7 не регулируется, а вот ниже начинает понижать с прогрессией, т.е.
выставляем 4.5V получаем 4.3V, выставляю 4.4V -> 3.6V, выставляю 3.5V -> 2.7V, выставляю 2.5V -> 0V ну как-то так цифры приблизительно не точно.

Как правильно рассчитать эту обратную связь, или может в чем другом дело.
%5burl=http://img.radiokot.ru/files/119286/medium/1pn9fyhy8i.png%5dИзображение[/url]

Заранее спасибо.


Вернуться наверх
 
Не в сети
 Заголовок сообщения: Re: PICkit2. не регулируется напряжение
СообщениеДобавлено: Пт окт 12, 2018 14:45:39 
Друг Кота
Аватар пользователя

Карма: 41
Рейтинг сообщений: 2997
Зарегистрирован: Пн июл 23, 2018 10:36:20
Сообщений: 3495
Откуда: Казань
Рейтинг сообщения: 0
схемка не читабельна.

вот решение.
https://ru.aliexpress.com/item/PICKIT3- ... f8cc2cf8-0

_________________
ZZZ С Нами Бог ZZZ


Вернуться наверх
 
Не в сети
 Заголовок сообщения: Re: Re: PICkit2. не регулируется напряжение
СообщениеДобавлено: Пт окт 12, 2018 19:50:44 
Друг Кота
Аватар пользователя

Карма: 30
Рейтинг сообщений: 156
Зарегистрирован: Пн июл 28, 2008 22:12:01
Сообщений: 3604
Рейтинг сообщения: 0
Ищите сопли, ошибки в монтаже, не соответсвия со схемой. Если MCP6002 оригинал, все должно работать...


Вернуться наверх
 
Не в сети
 Заголовок сообщения: Re: PICkit2. не регулируется напряжение
СообщениеДобавлено: Вт окт 16, 2018 08:09:08 
Первый раз сказал Мяу!

Зарегистрирован: Пн окт 31, 2016 09:39:37
Сообщений: 35
Рейтинг сообщения: 0
Кто его знает оригинал или нет, заказывал с алиэкспресс.


Вернуться наверх
 
Эиком - электронные компоненты и радиодетали
Не в сети
 Заголовок сообщения: Re: PICkit2. не регулируется напряжение
СообщениеДобавлено: Вт окт 16, 2018 08:17:53 
Друг Кота
Аватар пользователя

Карма: 146
Рейтинг сообщений: 5965
Зарегистрирован: Чт авг 09, 2012 01:09:39
Сообщений: 6643
Откуда: Ливны
Рейтинг сообщения: 0
В MCP6002 второй неиспользуемый ОУ "отключили", т.е. неинвертирующий вход на землю, а инвертирующий соединён с выходом?

_________________
Большой опыт, порой, не даёт находить/видеть нам простые и очевидные решения. :(
Всегда с уважением, Александр.


Вернуться наверх
 
Не в сети
 Заголовок сообщения: Re: PICkit2. не регулируется напряжение
СообщениеДобавлено: Чт окт 18, 2018 07:42:44 
Первый раз сказал Мяу!

Зарегистрирован: Пн окт 31, 2016 09:39:37
Сообщений: 35
Рейтинг сообщения: 0
Второй ОУ в воздухе т.е. все выходы в воздухе.


Вернуться наверх
 
Не в сети
 Заголовок сообщения: Re: PICkit2. не регулируется напряжение
СообщениеДобавлено: Чт окт 18, 2018 08:06:37 
Вымогатель припоя
Аватар пользователя

Карма: -8
Рейтинг сообщений: 53
Зарегистрирован: Вт янв 02, 2018 11:34:41
Сообщений: 579
Откуда: Украина.
Рейтинг сообщения: 0
Очень похоже на то, что операционник - подделка. Китайцы это дело любят, ведь лазерным гравером буковки новые нарисовать ничего не стоит..
А можно фото через лупу сомнительного ОУ?

_________________
От бобра добра не ищут!©


Вернуться наверх
 
Не в сети
 Заголовок сообщения: Re: PICkit2. не регулируется напряжение
СообщениеДобавлено: Чт окт 18, 2018 13:16:16 
Первый раз сказал Мяу!

Зарегистрирован: Пн окт 31, 2016 09:39:37
Сообщений: 35
Рейтинг сообщения: 0
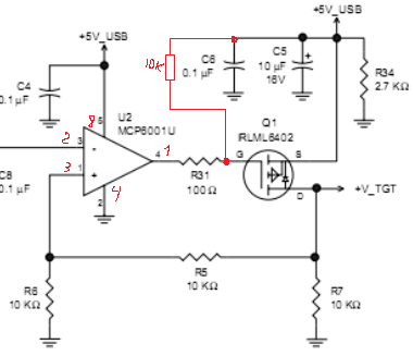
Пробовал второй ОУ выключить, не помогает.
Подскажите вот схемка я на ней добавил резистор, без него вообще эта схема не работает на выходе все время 5В.
С ним регулируется, как я описывал выше, соплей нет все проверил, по очереди выпаивал конденсаторы, думал что один из них может коротит.


Вложения:
Безымянный.png [28.64 KiB]
Скачиваний: 491
Вернуться наверх
 
Не в сети
 Заголовок сообщения: Re: PICkit2. не регулируется напряжение
СообщениеДобавлено: Чт окт 18, 2018 13:28:33 
Друг Кота
Аватар пользователя

Карма: 146
Рейтинг сообщений: 5965
Зарегистрирован: Чт авг 09, 2012 01:09:39
Сообщений: 6643
Откуда: Ливны
Рейтинг сообщения: 0
Рисуйте именно свою схему (со всеми заменами, изменениями, дополнениями, номерами выводов и т.д.), есть у меня одно предположение. :roll: :tea:

_________________
Большой опыт, порой, не даёт находить/видеть нам простые и очевидные решения. :(
Всегда с уважением, Александр.


Вернуться наверх
 
Не в сети
 Заголовок сообщения: Re: PICkit2. не регулируется напряжение
СообщениеДобавлено: Чт окт 18, 2018 14:16:51 
Первый раз сказал Мяу!

Зарегистрирован: Пн окт 31, 2016 09:39:37
Сообщений: 35
Рейтинг сообщения: 0
Фот фото, надпись стерлась.
логотип от микрочип.
Могу завтра нормальную сфоткать.

Добавлено after 4 minutes 46 seconds:
Вот она

Добавлено after 58 seconds:
Резистор добавил навеской, уже при разборе полетов.

Добавлено after 42 minutes 7 seconds:
Транзистор EKWAB


Вложения:
Безымянный.png [28.42 KiB]
Скачиваний: 309
Вернуться наверх
 
Не в сети
 Заголовок сообщения: Re: PICkit2. не регулируется напряжение
СообщениеДобавлено: Пт окт 19, 2018 11:06:16 
Вымогатель припоя
Аватар пользователя

Карма: -8
Рейтинг сообщений: 53
Зарегистрирован: Вт янв 02, 2018 11:34:41
Сообщений: 579
Откуда: Украина.
Рейтинг сообщения: 0
:dont_know: чего-то это больше схему чем фото напоминает..

_________________
От бобра добра не ищут!©


Вернуться наверх
 
Не в сети
 Заголовок сообщения: Re: PICkit2. не регулируется напряжение
СообщениеДобавлено: Пт окт 19, 2018 11:41:42 
Друг Кота
Аватар пользователя

Карма: 146
Рейтинг сообщений: 5965
Зарегистрирован: Чт авг 09, 2012 01:09:39
Сообщений: 6643
Откуда: Ливны
Рейтинг сообщения: 0
Угу. :)))
Да и ещё исходную. :? Уверен минимум на 75% что если ТС последует моему совету, и начнёт разрисовывать именно свою схему, то в процессе вопрос решится сам собой. :wink:

_________________
Большой опыт, порой, не даёт находить/видеть нам простые и очевидные решения. :(
Всегда с уважением, Александр.


Вернуться наверх
 
Не в сети
 Заголовок сообщения: Re: PICkit2. не регулируется напряжение
СообщениеДобавлено: Вт окт 23, 2018 13:02:14 
Первый раз сказал Мяу!

Зарегистрирован: Пн окт 31, 2016 09:39:37
Сообщений: 35
Рейтинг сообщения: 0
http://vgvrost.ru/radioelektronika/prog ... ckit2.html
Вот ссылка на схему с которой я делал. Изменил только MCP6002 и транзисторную сборку заменил на два транзистора 2N7002 и IRLML6402.

Добавлено after 1 minute 18 seconds:
Фото не смог прикрепить, завтра скину ссылку на фото микрухи.


Вернуться наверх
 
Не в сети
 Заголовок сообщения: Re: PICkit2. не регулируется напряжение
СообщениеДобавлено: Ср окт 24, 2018 15:33:31 
Первый раз сказал Мяу!

Зарегистрирован: Пн окт 31, 2016 09:39:37
Сообщений: 35
Рейтинг сообщения: 0
korob, если ты догадываешься то подскажи или намекни.


Вернуться наверх
 
Не в сети
 Заголовок сообщения: Re: PICkit2. не регулируется напряжение
СообщениеДобавлено: Чт окт 25, 2018 11:38:00 
Друг Кота
Аватар пользователя

Карма: 30
Рейтинг сообщений: 156
Зарегистрирован: Пн июл 28, 2008 22:12:01
Сообщений: 3604
Рейтинг сообщения: 0
pvg_79
https://radiokot.ru/forum/viewtopic.php ... &start=580
https://radiokot.ru/forum/viewtopic.php ... start=1260


Вернуться наверх
 
Не в сети
 Заголовок сообщения: Re: PICkit2. не регулируется напряжение
СообщениеДобавлено: Чт окт 25, 2018 20:42:07 
Первый раз сказал Мяу!

Зарегистрирован: Пн окт 31, 2016 09:39:37
Сообщений: 35
Рейтинг сообщения: 0
Вот фото микросхем https://yadi.sk/i/TkWnco_Rk9k1pA
Я так понимаю это другая не та что я думаю MCP6002 в конце стоит R или I.


Вернуться наверх
 
Не в сети
 Заголовок сообщения: Re: PICkit2. не регулируется напряжение
СообщениеДобавлено: Пт окт 26, 2018 09:51:43 
Вымогатель припоя
Аватар пользователя

Карма: -8
Рейтинг сообщений: 53
Зарегистрирован: Вт янв 02, 2018 11:34:41
Сообщений: 579
Откуда: Украина.
Рейтинг сообщения: 0
Я не зря попросил фото микросхемы. В последние пару лет с появлением лазерных гравировщиков из DVD (в сети несколько проектов выложено) китайцы стали с помощью этих приборов перемаркировывать микросхеы, в том числе ОУ. В итоге оно как бы работает, но не совсем так, как хотелось бы..

Вот сфоткал оригинальную МСР6022, сравните заполнение логотипа "М" в кружочке. Оно равномерное.

Потому мне очень сильно кажется, что у Вас перемаркировка.


Изображение

_________________
От бобра добра не ищут!©


Вернуться наверх
 
Не в сети
 Заголовок сообщения: Re: PICkit2. не регулируется напряжение
СообщениеДобавлено: Вт дек 11, 2018 10:47:49 
Первый раз сказал Мяу!

Зарегистрирован: Пн окт 31, 2016 09:39:37
Сообщений: 35
Рейтинг сообщения: 0
Всем доброго дня.
Заменил MCP6002 на оригинальный, как бы все заработало без дополнительных сопротивлений
только напряжение регулируется от 5.04В до 1.52В, а должно до 2.5В как это исправить, я не когда не расчитывал схемы с операционным усилителем.
Подскажите, какие сопротивления подбирать в обратной связи или вообще дело не в этом?


Вернуться наверх
 
Не в сети
 Заголовок сообщения: Re: PICkit2. не регулируется напряжение
СообщениеДобавлено: Пт дек 21, 2018 09:28:39 
Друг Кота
Аватар пользователя

Карма: 30
Рейтинг сообщений: 156
Зарегистрирован: Пн июл 28, 2008 22:12:01
Сообщений: 3604
Рейтинг сообщения: 0
http://www.pickit2.ru/doku.php/%D1%80%D ... 1%82%D0%B8
см. Калибровка...


Вернуться наверх
 
Показать сообщения за:  Сортировать по:  Вернуться наверх
Начать новую тему Ответить на тему  [ Сообщений: 19 ] 

Часовой пояс: UTC + 3 часа


Кто сейчас на форуме

Сейчас этот форум просматривают: Google [Bot] и гости: 10


Вы не можете начинать темы
Вы не можете отвечать на сообщения
Вы не можете редактировать свои сообщения
Вы не можете удалять свои сообщения
Вы не можете добавлять вложения

Найти:
Перейти:  


Powered by phpBB © 2000, 2002, 2005, 2007 phpBB Group
Русская поддержка phpBB
Extended by Karma MOD © 2007—2012 m157y
Extended by Topic Tags MOD © 2012 m157y