Фильтр для сабвуфера
Re: Фильтр для сабвуфера
Возможна, но не нужна. Достаточно подать входные сигналы на R5 и R6, операционный усилитель не нужен.
- Реклама
-
SgtPepper_91
- Первый раз сказал Мяу!
- Сообщения: 28
- Зарегистрирован: Пн ноя 30, 2015 03:52:00
Re: Фильтр для сабвуфера
Вопросы нуба.
Досталась мне в германии 3х полосная АС на 60 Вт где-то производства 70-80х годов. Внутри стоит пассивный фильтр, схему срисовал и привел на первом вложении. Вопросы.
1) Какие частоты среза у этого фильтра?
2) Почему применены полярные конденсаторы, причем плюсами почти все повернуты к земле? Я всегда думал, что в кроссоверах ставят только неполярники. Стоит заменить? Или так надо?
3) Стоит ли пытаться как-то улучшить или заменить этот фильтр? Потенциально на плате ещё есть места для двух катушек и для двух кондеров, как показано на второй картинке (цепочка из C2-L3 и C6-L6). или овчинка выделки не стоит и можно довериться расчетам немецких техников 40-летней давности?
Досталась мне в германии 3х полосная АС на 60 Вт где-то производства 70-80х годов. Внутри стоит пассивный фильтр, схему срисовал и привел на первом вложении. Вопросы.
1) Какие частоты среза у этого фильтра?
2) Почему применены полярные конденсаторы, причем плюсами почти все повернуты к земле? Я всегда думал, что в кроссоверах ставят только неполярники. Стоит заменить? Или так надо?
3) Стоит ли пытаться как-то улучшить или заменить этот фильтр? Потенциально на плате ещё есть места для двух катушек и для двух кондеров, как показано на второй картинке (цепочка из C2-L3 и C6-L6). или овчинка выделки не стоит и можно довериться расчетам немецких техников 40-летней давности?
- Вложения
-
- 2.jpg
- (111.79 КБ) 1503 скачивания
-
- 15996032_1276435659061933_717495867_n.jpg
- (116.69 КБ) 1453 скачивания
Re: Фильтр для сабвуфера
:solder:
Re: Фильтр для сабвуфера
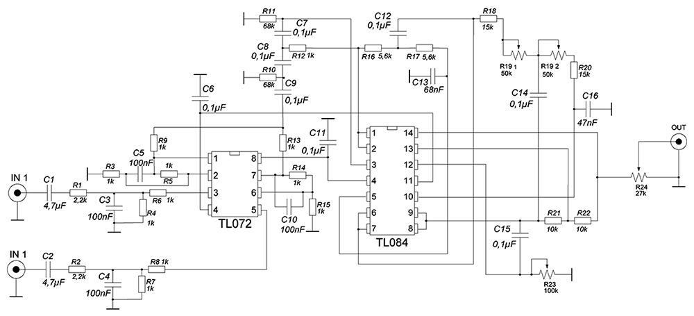
Диапазон частот: 35 – 20000 Гц (-3 дБ), неравномерность АЧХ в диапазоне 35-20000 Гц: -3 дБ. Частоты раздела 260 и 2300 Гц. НЧ/СЧ разделены активным фильтром со спадом 24 дБ/окт. СЧ по высоким частотам и ВЧ разделены пассивным фильтром со спадом 18 дБ/окт. Печатная плата разработана с использованием Eagle. Фильтры не менять не стоит, как по мне.
Свободен лишь тот, кто потерял все, ради чего жил.
Re: Фильтр для сабвуфера
Парни подскажите пожалуйста,как повысить коэффициент усиления данного фильтра до 1:2 . Вроде не плохо работает.Но усилителю не хватает входного сигнала с фильтра. За ранее спасибо.
- Вложения
-
- f005sh.jpg
- (149.75 КБ) 1600 скачиваний
- Реклама
- AcousticManiac
- Друг Кота
- Сообщения: 7724
- Зарегистрирован: Пт дек 03, 2010 13:13:39
- Откуда: Россия, Тула и пгт Городищи, Владимирская обл.
Re: Фильтр для сабвуфера
Последний операционник, DA6, включён инвертирующим усилителем. Газу можно прибавить изменением соотношения номиналов резисторов. Формулу и даже онлайн-расчет усиления инвертирующего усилителя на ОУ легко нагуглить.
..только резистор на входе операционника уменьшать лучше не надо.
..только резистор на входе операционника уменьшать лучше не надо.
Не всегда есть комп, или скорость интернета, но чем смогу-помогу.
И да пребудет с вами Сила тока!
И да пребудет с вами Сила тока!
Re: Фильтр для сабвуфера
Мне нужны оба выхода инвертирующий и не инвертирующий. Два усилителя в мост у меня включено. А с DA2 так же резисторы поменять R10?
- AcousticManiac
- Друг Кота
- Сообщения: 7724
- Зарегистрирован: Пт дек 03, 2010 13:13:39
- Откуда: Россия, Тула и пгт Городищи, Владимирская обл.
Re: Фильтр для сабвуфера
Точно, извиняюсь, плохо посмотрел.. Верный способ только один, выходит-добавить ещё один опер после сумматора. У остальных оперов я уже не уверен, можно ли менять усиление, не затронув что-то ещё 
Не всегда есть комп, или скорость интернета, но чем смогу-помогу.
И да пребудет с вами Сила тока!
И да пребудет с вами Сила тока!
Re: Фильтр для сабвуфера
Спасибо. Будем пробовать.
-
Тихон Котов
- Открыл глаза
- Сообщения: 44
- Зарегистрирован: Пт авг 21, 2015 14:12:50
Re: Фильтр для сабвуфера
Подскажите пожалуйста: где правильно указаны номиналы резисторов на схеме или на плате?
И схему и плату нащел в одной статье по сборке усилителя, а при пайке обнаружил что номиналы отличаются
И схему и плату нащел в одной статье по сборке усилителя, а при пайке обнаружил что номиналы отличаются
- Вложения
-
- fnch.lay
- (86.39 КБ) 1355 скачиваний
-
- fnch_02.png
- (85.75 КБ) 1595 скачиваний
Re: Фильтр для сабвуфера
Это не схема, это картинка. Разбираться с ней вряд ли кто то захочет.
- AcousticManiac
- Друг Кота
- Сообщения: 7724
- Зарегистрирован: Пт дек 03, 2010 13:13:39
- Откуда: Россия, Тула и пгт Городищи, Владимирская обл.
Re: Фильтр для сабвуфера
Руко*опая рисовка. Все криво, смещено, и не воспринимается адекватно. Операционники в физическом, а не схематическом виде задачу тоже не облегчают.
Плата похожа на ФНЧ из проекта "Автоусилитель моноблок" с сайта Паяльник, она многократно многими повторена.
Плата похожа на ФНЧ из проекта "Автоусилитель моноблок" с сайта Паяльник, она многократно многими повторена.
Не всегда есть комп, или скорость интернета, но чем смогу-помогу.
И да пребудет с вами Сила тока!
И да пребудет с вами Сила тока!
Re: Фильтр для сабвуфера
Если та-же тема про аналоговые весчи то книга барисова очень может помочь и асцилограФ, конечно если нисравнивать микрухи с шумодавом и тд тп. с любимыми мп35-41
если ненужна какая-то частота убери кандером через резистор (вход оставь по максимуму, что бы фильтровало выход)емкость по книге
если ненужна какая-то частота убери кандером через резистор (вход оставь по максимуму, что бы фильтровало выход)емкость по книге
- daaar
- Держит паяльник хвостом
- Сообщения: 920
- Зарегистрирован: Пн июн 13, 2016 19:37:24
- Откуда: Perm
- Контактная информация:
ФНЧ для сабвуфера
Хочу собрать ФНЧ для сабвуфера, динамик играет до 5000гц 20вт. Посоветуйте схемку, стоит ли собирать вот как тут?
Сюда перенес.
aen
Сюда перенес.
aen
-
sergeisams
- Друг Кота
- Сообщения: 3229
- Зарегистрирован: Чт апр 29, 2010 07:39:15
- Откуда: Молдова Бельцы
Re: ФНЧ для сабвуфера
Стоит , я собирал, хорошо работает.daaar писал(а): стоит ли собирать вот как тут?
Вот печатная плата
- Вложения
-
- fnch.lay
- (86.39 КБ) 1095 скачиваний
- daaar
- Держит паяльник хвостом
- Сообщения: 920
- Зарегистрирован: Пн июн 13, 2016 19:37:24
- Откуда: Perm
- Контактная информация:
Re: Фильтр для сабвуфера
Меня смущает двухполярное питание, усилитель собран на tda7377 с применением однополярного питания. Как-то можно переделать схему или есть какие-то альтернативные схемы?
- strengerst
- Вымогатель припоя
- Сообщения: 516
- Зарегистрирован: Пт янв 18, 2013 15:11:02
Re: Фильтр для сабвуфера
Подскажите что не так в этой схеме чего то не работает, я так понимаю здесь сначала идет фильтр 2го порядка а потом только усилитель инвертирующий типа сигнала. Но чего то не правильно работает.
-
pitbull2510
- Родился
- Сообщения: 13
- Зарегистрирован: Сб мар 30, 2019 18:06:20
Унч на tda2822m но мне нужны только низкие частоты.
Сабвуфер на tda2822m
Всем привет парни. Есть две одинаковых колонки блютуз которые имеют 2 динамика по 3w 4 - Ohm звучат даже очень хорошо. Но есть такой вопрос хочу установить этих 2 динамика с одной колонки в другую так как место позволяет, но суть в том что хочу что бы они были как саб ( субвуфер). Сделал я унч тот что выше на схеме играет он конечно в раза 2 хуже колонки но не проблема в этом. Мне нужно доработать эту схему так что бы она была как усилок для саба. Всем спасибо и еще если у кого то есть схема унч на 2x3W но тоже в режиме саба, спаибо вновь
Всем привет парни. Есть две одинаковых колонки блютуз которые имеют 2 динамика по 3w 4 - Ohm звучат даже очень хорошо. Но есть такой вопрос хочу установить этих 2 динамика с одной колонки в другую так как место позволяет, но суть в том что хочу что бы они были как саб ( субвуфер). Сделал я унч тот что выше на схеме играет он конечно в раза 2 хуже колонки но не проблема в этом. Мне нужно доработать эту схему так что бы она была как усилок для саба. Всем спасибо и еще если у кого то есть схема унч на 2x3W но тоже в режиме саба, спаибо вновь
-
sergeisams
- Друг Кота
- Сообщения: 3229
- Зарегистрирован: Чт апр 29, 2010 07:39:15
- Откуда: Молдова Бельцы
Re: Усилитель на TDA2822
Делается фильтр, как на приложенной схеме а дальше обыкновенный усилитель.pitbull2510 писал(а): в режиме саба
Только
будет полная фигня.pitbull2510 писал(а): что бы они были как саб ( субвуфер).
как гласит народная мудрость, из г...на конфету не слепишь
- Вложения
-
- саб.jpg
- (75.82 КБ) 1029 скачиваний
-
pitbull2510
- Родился
- Сообщения: 13
- Зарегистрирован: Сб мар 30, 2019 18:06:20
Re: Усилитель на TDA2822
[uquote="sergeisams",url="/forum/viewtopic.php?p=3605221#p3605221"]
Только
как гласит народная мудрость, из г...на конфету не слепишь
[/uquote]
В смысле так вот сдела все по схеме играет норм но не срезает высокие чистоты. Мне нужно питание макс 5v так как там стоит акб 3,7 v. Ну ваша схема 12 v чем тогда мне ее запитать? Или она будет работать с 5 вольтами? Или мне сделать просто фильтр как на вашей схеме и к ней присоиденить мой усилитель?
Делается фильтр, как на приложенной схеме а дальше обыкновенный усилитель.pitbull2510 писал(а): в режиме саба
Только
будет полная фигня.pitbull2510 писал(а): что бы они были как саб ( субвуфер).
как гласит народная мудрость, из г...на конфету не слепишь
В смысле так вот сдела все по схеме играет норм но не срезает высокие чистоты. Мне нужно питание макс 5v так как там стоит акб 3,7 v. Ну ваша схема 12 v чем тогда мне ее запитать? Или она будет работать с 5 вольтами? Или мне сделать просто фильтр как на вашей схеме и к ней присоиденить мой усилитель?
Последний раз редактировалось aen Сб мар 30, 2019 22:35:35, всего редактировалось 1 раз.
Причина: Нарушение Правил форума п. 2.7
Причина: Нарушение Правил форума п. 2.7


