Например TDA7294

Форум РадиоКот • Просмотр темы - Простая цветомузыка
Форум РадиоКот
Здесь можно немножко помяукать :)

Текущее время: Сб янв 03, 2026 00:59:11

Часовой пояс: UTC + 3 часа


ПРЯМО СЕЙЧАС:



Начать новую тему Ответить на тему  [ Сообщений: 38 ]  1,  
Автор Сообщение
Не в сети
 Заголовок сообщения: Простая цветомузыка
СообщениеДобавлено: Пт окт 28, 2016 22:33:49 
Мучитель микросхем

Карма: 7
Рейтинг сообщений: 44
Зарегистрирован: Ср июн 21, 2006 08:24:32
Сообщений: 465
Откуда: Лисичанск
Рейтинг сообщения: 0
Есть пара вопросов к автору статьи http://radiokot.ru/circuit/light/run/79/

1. Как увеличить число каналов до 8?
2. Как перевести на мощные светодиоды или ленты?

Спасибо.


Вернуться наверх
 
Не в сети
 Заголовок сообщения: Re: Простая цветомузыка
СообщениеДобавлено: Сб окт 29, 2016 14:45:11 
Нашел транзистор. Понюхал.
Аватар пользователя

Карма: 1
Рейтинг сообщений: 8
Зарегистрирован: Чт дек 09, 2010 19:47:18
Сообщений: 165
Откуда: г. Армавир Краснодарского края
Рейтинг сообщения: 5
Чтобы увеличить число каналов, надо брать счетчик, который умеет считать до 8,
к нему дешифратор 3 на 8, и выходной 8-битный регистр. Тактирование и сброс оставляем, какое есть. Может, имеет смысл перейти на КМОП, но не обязательно.
При увеличении числа каналов надо будет изменить времена нарастания/спада в интеграторах.
Но это по вкусу.
Насчет светодиодов. После интеграторов мы имеем, грубо говоря, аналоговый выход 0..5 В, который может управлять какими хотите драйверами/диммерами, что там у вас имеется в наличии. Если это напряжение управления слишком большое - можно погасить резисторным делителем, если мало - соответственно поднимать напряжение питания (еще один повод перехода на КМОП).


Вернуться наверх
 
Не в сети
 Заголовок сообщения: Re: Простая цветомузыка
СообщениеДобавлено: Сб окт 29, 2016 14:55:43 
Мучитель микросхем

Карма: 7
Рейтинг сообщений: 44
Зарегистрирован: Ср июн 21, 2006 08:24:32
Сообщений: 465
Откуда: Лисичанск
Рейтинг сообщения: 0
Для управления светодиодов лучше снимать сигнал после резистора 11 кОм?


Вернуться наверх
 
Не в сети
 Заголовок сообщения: Re: Простая цветомузыка
СообщениеДобавлено: Сб окт 29, 2016 20:58:18 
Нашел транзистор. Понюхал.
Аватар пользователя

Карма: 1
Рейтинг сообщений: 8
Зарегистрирован: Чт дек 09, 2010 19:47:18
Сообщений: 165
Откуда: г. Армавир Краснодарского края
Рейтинг сообщения: 0
Radan писал(а):
Для управления светодиодов лучше снимать сигнал после резистора 11 кОм?

Вы правы, сигнал надо брать с этого резистора. Остальная часть схемы не нужна.
Только его номинал, возможно придется увеличить или уменьшить, в зависимости
от имеющегося у вас драйвера/усилителя.

Если вы хотите непосредственно повесить светодиоды на этот выход, придется вас
огорчить: больше одного-двух светодиодов этот интегратор не потянет, а схемку придется
чуть подкорректировать.

Я тут немножко подумал. Если выкинуть только тиристоры, то ШИМ сигнал, который шел
на управляющие электроды тиристоров, вполне может управлять мощными ключами, к
которым уже можно подключить все что угодно, хоть и светодиодные ленты. Сигнал
100 Гц для генератора пилы надо будет брать после выпрямителя питания, заодно и
развязка от сети получится. Если интересно, могу набросать эту часть схемы.


Последний раз редактировалось peg Сб окт 29, 2016 21:06:45, всего редактировалось 1 раз.

Вернуться наверх
 
Эиком - электронные компоненты и радиодетали
Не в сети
 Заголовок сообщения: Re: Простая цветомузыка
СообщениеДобавлено: Сб окт 29, 2016 21:01:39 
Мучитель микросхем

Карма: 7
Рейтинг сообщений: 44
Зарегистрирован: Ср июн 21, 2006 08:24:32
Сообщений: 465
Откуда: Лисичанск
Рейтинг сообщения: 0
Да я понимаю, что нагрузочная способность там никакая. Нужен драйвер помощнее.
Попробую в момент вдохновения реализовать ваш алгоритм на одном контроллере.
Мне кажется должно получится неплохо. Вот только хотелось бы видео глянуть, как работает, чтобы было с чем сравнивать.


Вернуться наверх
 
Не в сети
 Заголовок сообщения: Re: Простая цветомузыка
СообщениеДобавлено: Сб окт 29, 2016 21:19:18 
Нашел транзистор. Понюхал.
Аватар пользователя

Карма: 1
Рейтинг сообщений: 8
Зарегистрирован: Чт дек 09, 2010 19:47:18
Сообщений: 165
Откуда: г. Армавир Краснодарского края
Рейтинг сообщения: 0
Radan писал(а):
Да я понимаю, что нагрузочная способность там никакая. Нужен драйвер помощнее.
Попробую в момент вдохновения реализовать ваш алгоритм на одном контроллере.
Мне кажется должно получится неплохо. Вот только хотелось бы видео глянуть, как работает, чтобы было с чем сравнивать.


Видео.... Да.
30 лет назад бытового видео еще просто не было. За давностью лет устройство
утеряно. То ли я его кому-то отдал, то ли потерялось при переездах... Уже не
вспомню.
А вы вообще какие-нибудь ЦМУ в действии видели? Все, что видел (и собирал) я, тупо ритмично мигали. Эта ЦМУ отображает ведущую частоту мелодии. Видно, что переливы лампочек зависят от музыки, но реакция получается непредсказуемая, потому что мы не оцениваем музыку по высоте тона.
Я проверял ее от генератора. От 0 до 99 Гц горит первый канал. На 100 Гц начинали
переливаться между собой первый и второй каналы. Со 101 Гц включался только второй канал.
На 200 Гц переливались второй и третий. И т.д..

Если вы дружите с контроллерами, то это действительно может быть самый простой путь
для реализации данного алгоритма.


Вернуться наверх
 
Не в сети
 Заголовок сообщения: Re: Простая цветомузыка
СообщениеДобавлено: Сб окт 29, 2016 21:35:20 
Мучитель микросхем

Карма: 7
Рейтинг сообщений: 44
Зарегистрирован: Ср июн 21, 2006 08:24:32
Сообщений: 465
Откуда: Лисичанск
Рейтинг сообщения: 0
Да дружу понемногу...
Вот одну уже перевёл, может быть и не совсем точно, но мне нравиться. По крайней мере не приедается, как обычные мигалки.
http://lightportal.at.ua/publ/cvetomuzy ... t/3-1-0-41
Там в конце статьи видео есть. Вначале обычное частотное разделение, а потом алгоритм, который я с 20 микросхем малой логики перевёл.


Вернуться наверх
 
Не в сети
 Заголовок сообщения: Re: Простая цветомузыка
СообщениеДобавлено: Вс окт 30, 2016 00:33:42 
Нашел транзистор. Понюхал.
Аватар пользователя

Карма: 1
Рейтинг сообщений: 8
Зарегистрирован: Чт дек 09, 2010 19:47:18
Сообщений: 165
Откуда: г. Армавир Краснодарского края
Рейтинг сообщения: 0
Radan писал(а):

Посмотрел видео. Весьма и весьма неплохо. Вначале показалось, сильно по глазам
бьет ритмом. Но дальше есть отрывок с аккордеоном - очень понравилось. Видимо,
разные настройки?
У меня нет опыта с большим количеством каналов. Я делал на 3-4. Но все они были
просто мигалки, кроме обсуждаемой здесь.

Посмотрел я и схему прототипа на 20 микросхемах. Что сказать? Принцип очень похож
на прототип и моей цветомузыки. Тоже индицируется отклонение от средней частоты.
Но реализация! Под девизом "сделаем как трудно!". Мне показалось, время зажигания
и погасания ламп сделано одинаковым? Это обязательно надо настраивать по вкусу,
количеству каналов. Сильно влияет на восприятие.


Вернуться наверх
 
Не в сети
 Заголовок сообщения: Re: Простая цветомузыка
СообщениеДобавлено: Вс окт 30, 2016 07:45:23 
Мучитель микросхем

Карма: 7
Рейтинг сообщений: 44
Зарегистрирован: Ср июн 21, 2006 08:24:32
Сообщений: 465
Откуда: Лисичанск
Рейтинг сообщения: 0
Да, в схеме на 20 м/с время атаки и затухания одинаковое.
А в моей "Авроре" есть и режим на 4 канала. Схема очень простая, легко повторить.
Понятно, что это дело индивидуальное для каждого, нужно иметь гибкую настройку.
У меня несколько вопросов по вашей схеме.
1. Получается, что весь звуковой спектр анализируется ступенчато по 100 Гц?
Т.е. первый канал от 0 до 100 Гц, затем второй от 100 до 200, третий от 200 до 300, четвёртый от 300 до 400, а затем снова первый от 400 до 500 и т.д.?
2. Теоретически можно сделать полосу для анализа ещё уже, например 50 или даже 25Гц? Чем обусловлен выбор 100 Гц?
3. Почему время затухания последнего канала должно быть меньше, чем других?


Вернуться наверх
 
Не в сети
 Заголовок сообщения: Re: Простая цветомузыка
СообщениеДобавлено: Вс окт 30, 2016 10:31:27 
Нашел транзистор. Понюхал.
Аватар пользователя

Карма: 1
Рейтинг сообщений: 8
Зарегистрирован: Чт дек 09, 2010 19:47:18
Сообщений: 165
Откуда: г. Армавир Краснодарского края
Рейтинг сообщения: 0
Radan писал(а):
1. Получается, что весь звуковой спектр анализируется ступенчато по 100 Гц?

Точнее сказать, разбит на частотные полосы шириной 100 Гц.
Radan писал(а):
Т.е. первый канал от 0 до 100 Гц, затем второй от 100 до 200, третий от 200 до 300, четвёртый от 300 до 400, а затем снова первый от 400 до 500 и т.д.?

Да, правильно.
Radan писал(а):
2. Теоретически можно сделать полосу для анализа ещё уже, например 50 или даже 25Гц? Чем обусловлен выбор 100 Гц?
Ширина полосы задается тактовым генератором. Примерно, какова его частота, такова и полоса. Чтобы в середине звукового диапазона (1000 Гц) анализ проводился по ступеням мелодии (изменение примерно на 1/10 от частоты). По-хорошему, надо бы на высоких частотах делать полосу шире, а на низких - уже. Максимально простая схема - компромисс.
Radan писал(а):
3. Почему время затухания последнего канала должно быть меньше, чем других?

Не последнего канала, а всех каналов и не меньше, а больше, чем время нарастания.
Чтобы не лупило по глазам, средняя яркость не должна сильно меняться.
На выходе цифровой части из 4 каналов всегда имеется только один. Значит, каждый канал занимает в среднем 1/4 времени. Если зажигать их последовательно (типа бегущий огонь), то, чтобы светилось одновренменно три канала, время спада должно быть в три раза больше времени зажигания. Это и обеспечивает интегратор. Ну, как-то так...
А если каналов больше, время спада должно быть еще больше...


Вернуться наверх
 
Не в сети
 Заголовок сообщения: Re: Простая цветомузыка
СообщениеДобавлено: Ср ноя 02, 2016 09:26:28 
Мучитель микросхем

Карма: 7
Рейтинг сообщений: 44
Зарегистрирован: Ср июн 21, 2006 08:24:32
Сообщений: 465
Откуда: Лисичанск
Рейтинг сообщения: 0
Похоже что ТВ1 и ИД4 можно заменить на одну 561ИЕ8, это сразу счётчик с дешифратором.


Вернуться наверх
 
Не в сети
 Заголовок сообщения: Re: Простая цветомузыка
СообщениеДобавлено: Ср ноя 02, 2016 17:37:03 
Нашел транзистор. Понюхал.
Аватар пользователя

Карма: 1
Рейтинг сообщений: 8
Зарегистрирован: Чт дек 09, 2010 19:47:18
Сообщений: 165
Откуда: г. Армавир Краснодарского края
Рейтинг сообщения: 0
Можно.


Вернуться наверх
 
Не в сети
 Заголовок сообщения: Re: Простая цветомузыка
СообщениеДобавлено: Пт ноя 04, 2016 21:37:41 
Мучитель микросхем

Карма: 7
Рейтинг сообщений: 44
Зарегистрирован: Ср июн 21, 2006 08:24:32
Сообщений: 465
Откуда: Лисичанск
Рейтинг сообщения: 0
Сюда просто напрашивается бестрансформаторный блок питания.
Есть много схем, например:
http://istochnikpitania.ru/index.files/Nov_sxem.files/Nov_sxem236.htm
Как вы думаете, какую схему лучше использовать?


Вернуться наверх
 
Не в сети
 Заголовок сообщения: Re: Простая цветомузыка
СообщениеДобавлено: Пн ноя 07, 2016 09:11:25 
Нашел транзистор. Понюхал.
Аватар пользователя

Карма: 1
Рейтинг сообщений: 8
Зарегистрирован: Чт дек 09, 2010 19:47:18
Сообщений: 165
Откуда: г. Армавир Краснодарского края
Рейтинг сообщения: 0
Самые нормальные - это схемы 1 и 2.
Универсальная - схема 7, но в ней потерялся последовательный резистор на сотню ом (R2 на рис.1 и 2). Он обязателен, т.к. предотвращает бросок тока при включении устройства.
Но 100 Ом все равно дают большой бросок при включении. Чаще всего в таких устройствах отказывает стабилитрон/аналог стабилитрона при включении.

Да, и надо обязательно иметь в виду, что все эти блоки гальванически связаны с сетью!

Остальные схемы, в виду их бредовости, не рассматриваем. Если уж хочется посложнее, надо просто взять трансформатор и сделать нормальный блок питания.


Вернуться наверх
 
Не в сети
 Заголовок сообщения: Re: Простая цветомузыка
СообщениеДобавлено: Пн ноя 07, 2016 11:44:43 
Мучитель микросхем

Карма: 7
Рейтинг сообщений: 44
Зарегистрирован: Ср июн 21, 2006 08:24:32
Сообщений: 465
Откуда: Лисичанск
Рейтинг сообщения: 0
peg писал(а):
Я тут немножко подумал. Если выкинуть только тиристоры, то ШИМ сигнал, который шел
на управляющие электроды тиристоров, вполне может управлять мощными ключами, к
которым уже можно подключить все что угодно, хоть и светодиодные ленты. Сигнал
100 Гц для генератора пилы надо будет брать после выпрямителя питания, заодно и
развязка от сети получится. Если интересно, могу набросать эту часть схемы.


Интересно. Набросайте.


Вернуться наверх
 
Не в сети
 Заголовок сообщения: Re: Простая цветомузыка
СообщениеДобавлено: Чт ноя 24, 2016 22:35:48 
Нашел транзистор. Понюхал.
Аватар пользователя

Карма: 1
Рейтинг сообщений: 8
Зарегистрирован: Чт дек 09, 2010 19:47:18
Сообщений: 165
Откуда: г. Армавир Краснодарского края
Рейтинг сообщения: 0
Я тут немножко подумал. Если выкинуть только тиристоры, то ШИМ сигнал, который шел
на управляющие электроды тиристоров, вполне может управлять мощными ключами, к
которым уже можно подключить все что угодно, хоть и светодиодные ленты. Сигнал
100 Гц для генератора пилы надо будет брать после выпрямителя питания, заодно и
развязка от сети получится.

Минимальные изменения в схеме, примерно так:

Изображение

Надеюсь, нигде не накосячил.


Вложения:
cmu2.spl7.zip [6.26 KiB]
Скачиваний: 721
cmu2.gif [50.89 KiB]
Скачиваний: 1340
Вернуться наверх
 
Не в сети
 Заголовок сообщения: Re: Простая цветомузыка
СообщениеДобавлено: Пн ноя 28, 2016 10:40:35 
Мучитель микросхем

Карма: 7
Рейтинг сообщений: 44
Зарегистрирован: Ср июн 21, 2006 08:24:32
Сообщений: 465
Откуда: Лисичанск
Рейтинг сообщения: 0
Добавил полную схему силовой части для светодиодов на основе авторской - http://lightportal.at.ua/publ/cvetomuzy ... /3-1-0-127


Вернуться наверх
 
Не в сети
 Заголовок сообщения: Re: Простая цветомузыка
СообщениеДобавлено: Вс дек 11, 2016 10:13:21 
Друг Кота
Аватар пользователя

Карма: 40
Рейтинг сообщений: 114
Зарегистрирован: Пн янв 18, 2010 21:41:09
Сообщений: 3464
Откуда: Краснодарский край
Рейтинг сообщения: 0
Ни печатки, ни фото, ни видео демонстрации. Рабочий образец вообще существует? Ошибок в схеме нет?


Вернуться наверх
 
Не в сети
 Заголовок сообщения: Re: Простая цветомузыка
СообщениеДобавлено: Пн фев 06, 2017 09:45:11 
Друг Кота
Аватар пользователя

Карма: 40
Рейтинг сообщений: 114
Зарегистрирован: Пн янв 18, 2010 21:41:09
Сообщений: 3464
Откуда: Краснодарский край
Рейтинг сообщения: 0
Значит буду первым.

Вложение:
IMG_20170206_104836.jpg [180.62 KiB]
Скачиваний: 1965

Вложение:
IMG_20170206_104722.jpg [198.86 KiB]
Скачиваний: 967


Вернуться наверх
 
Не в сети
 Заголовок сообщения: Re: Простая цветомузыка
СообщениеДобавлено: Чт фев 09, 2017 13:54:12 
Друг Кота
Аватар пользователя

Карма: 40
Рейтинг сообщений: 114
Зарегистрирован: Пн янв 18, 2010 21:41:09
Сообщений: 3464
Откуда: Краснодарский край
Рейтинг сообщения: 3
Пока в процессе сборки и налаживания. Мигает не совсем так как бы хотелось, наверное настроечные резисторы надо будет перебирать. Есть какое-то мерцание, а хотелось бы плавности. Большой плавности.
Еще выявились мелкие ошибки по ПП, но уже исправил.

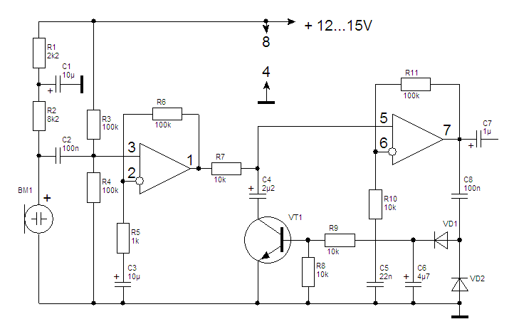
Еще, если сигнала на входе нет, (входной кондер выпаян) то светит как и положено, один канал. Если впаять входной кондер, светят два канала одновременно. 1 и 4. Хотя при громком сигнале моргают, как и остальные каналы. Наверное помеха какая-то усиливается. Входное устройство вот такое:

Изображение

И прикрепляю свою ПП. Рисовал три вечера.
Для SL6
Вложение:
K155.lay6 [273.94 KiB]
Скачиваний: 827


Вложения:
mic_amp.gif [10.75 KiB]
Скачиваний: 9160
Вернуться наверх
 
Показать сообщения за:  Сортировать по:  Вернуться наверх
Начать новую тему Ответить на тему  [ Сообщений: 38 ]  1,  

Часовой пояс: UTC + 3 часа


Кто сейчас на форуме

Сейчас этот форум просматривают: нет зарегистрированных пользователей и гости: 17


Вы не можете начинать темы
Вы не можете отвечать на сообщения
Вы не можете редактировать свои сообщения
Вы не можете удалять свои сообщения
Вы не можете добавлять вложения

Найти:
Перейти:  


Powered by phpBB © 2000, 2002, 2005, 2007 phpBB Group
Русская поддержка phpBB
Extended by Karma MOD © 2007—2012 m157y
Extended by Topic Tags MOD © 2012 m157y