Например TDA7294

Форум РадиоКот • Просмотр темы - Радиоуправление. Переходим на МК.
Форум РадиоКот
Здесь можно немножко помяукать :)

Текущее время: Вс дек 21, 2025 18:35:39

Часовой пояс: UTC + 3 часа


ПРЯМО СЕЙЧАС:



Начать новую тему Ответить на тему  [ Сообщений: 870 ]     ... , , , 26, , , ...  
Автор Сообщение
Не в сети
 Заголовок сообщения: Re: Радиоуправление. Переходим на МК.
СообщениеДобавлено: Пн дек 07, 2015 17:47:08 
Друг Кота

Карма: -1
Рейтинг сообщений: 86
Зарегистрирован: Вт мар 13, 2012 12:16:13
Сообщений: 8878
Откуда: .ru
Рейтинг сообщения: 0
делее...
Благодаря такой многокаскадной схеме фильтров, мы полностью избавились от ложных срабатываний при любом уровне сигнала.
Программа кораблика успешна прошла тест... Тестовая программа не зафиксировала ни одного ложного срабатывания в течении 8 часов непрерывной работы, в самых неблагоприятных условиях:
-при слабом уровне сигнал определённой величины, при котором наблюдалось максимальное число ошибок. (звисимость количества ошибок от уровня сигнала - нелинейная).
-и одновременном воздействии источника импульсных помех.
botchin писал(а):
ЧМ УПЧ работает, практически, в режим ограничение сигнала. Вот вам и надежност ЧМ-а.

Да, всё верно. При ЧМ УПЧ приёмника работает в режиме ограничения, поэтому все импульсные помехи подавляются в УПЧ. А если в ЧМ приёмник поставить ещё и хороший ЧМ детектор, то импульсные помехи будут подавляться ещё лучше.
При АМ работает АРУ (автоматическая регулировка усиления), которая не подавляет импульсные помехи. Поэтому мы и выбрали приёмник ЧМ. Об этом написано много книг по радиотехники...
Т.к. все импульсные помехи у нас подавляются в самом УПЧ и детекторе, то на выхое ЧМ приёмника у нас остаётся только шум. Вот с ним и бореться наша программа.
Далее...
У botchin вся программа постоена на прерываниях. При этом используется только 20% ресурсов МК (по времени). Т.е. у botchin 20% времени МК работает, а остальные 90% времени отдыхает... Поэтому есть возможность добавить дополнительные опции без изменения программы.
Если бы мы сделали так как предлагал botchin - приём манчестера по фронту импульсов с помощью прерываний... То у нас бы получилось что только 5% МК работал, а 95% МК простаивал без дела.)) Поэтому мы отказались от идеи botchin и сделали по другому:
Т.к. у нас в кораблике всего только два моторчика, то нам нет необходимости использовать прерывание... Нам достаточно одного аппаратного ШИМ с вдумя выходами на таймере 1... или двух аппаратных ШИМ на таймере 1 и 2 ... для двух моторчиков их достаточно. Никакие дополнительные опции мы добавлять пока не планируем. Когда будет нужно, тогда и будем думать... изменим алгоритм работы МК..
Поэтому у нас сейчас только 5% времени МК занимается обработкой данных, измерения... аккумуляторы... и т.д. А остальные 95% времени у нас уходит на обработку сигнала приёмника. Поэтому у нас МК ни одного такта не простаивает без дела.

Далее...
После оцифровки входного сигнала, мы получаем 200 значений на каждый импульс. Считаем среднее значение и записываем в буфер. Получили простой цифровой ФНЧ входного сигнала. Причём можем регулировать полосу пропускания фильтра программно...
Таким образом вы фильтруем входной сигнал и избавляемся от шума:

Пример:
Вот наш кораблик плавает в радиусе 100 метров (условно). Видим четкие импульсы на входе МК (вверху) и видим четкие импульсы после цифрового фильтра (внизу):
Вложение:
100 м.jpg [55.33 KiB]
Скачиваний: 475


А вот наш кораблик плавает в радиусе 300 метров (условно). Видим четкие импульсы на входе МК (вверху) и видим четкие импульсы после цифрового фильтра (внизу):
Вложение:
300 м.jpg [69.63 KiB]
Скачиваний: 570


Далее уже чистая математика... :tea:


Вернуться наверх
 
Не в сети
 Заголовок сообщения: Re: Радиоуправление. Переходим на МК.
СообщениеДобавлено: Пн дек 07, 2015 18:03:10 
Поставщик валерьянки для Кота
Аватар пользователя

Карма: 81
Рейтинг сообщений: 444
Зарегистрирован: Чт дек 27, 2012 20:46:09
Сообщений: 2029
Откуда: Болгария, г. Лом
Рейтинг сообщения: 0
roman.com писал(а):
Дело в том, что RX привязан к радиосигналу... и отвлекаться (по прерыванию) на передачу данных (RX>БУ) не может...
С другой стороны БУ привязан к двигателям... и отвлекаться (по прерыванию) на приём данных от RX он тоже не может...

Иногда идет прозрение, но не на долго.
Сейчас не говорим об етом, а о помех и как с ним боротся. Явно, Masik-у ваш вариан с "цифровъм филтром" не подходит! Другие предложения?

_________________
Лом - ето город в Болгарии, а не инструмент юстировки електроники.


Вернуться наверх
 
Не в сети
 Заголовок сообщения: Re: Радиоуправление. Переходим на МК.
СообщениеДобавлено: Пн дек 07, 2015 18:15:58 
Грызет канифоль

Карма: 5
Рейтинг сообщений: 2
Зарегистрирован: Пн авг 12, 2013 21:24:55
Сообщений: 291
Рейтинг сообщения: 0
Как говорил кот Леопольд -- «Ребята давайте жить дружно». Не нужно из за какого-то Masika шерсть рвать. :) Ну не получилось у меня настроить два приёмника, на разных платах с разной разводкой но и что. Это не означает что плохой приемник. Может после меня еще кто то будет повторять, даже с меньшим опытом (правда не знаю куда с меньшим, лет 25 не собирал приемников). Приемник должен быть как автомат Калашникова простой и надежный или как Радио-76м2 Степанова Шульгина. Радио-76м2 и одно диапазонный Лаповка собирал и настраивал при помощи цешки с двумя диодами(вч пробник) и взятом на прокат частотомера цш-1, и все работало даже в эфире. Ладно это все лирика. Теперь по делу. Есть в наличии две TDA7021 в смд и одна в дипе можно пробовать. Вопрос как к ней прикрутить кварц или отдельно подать сигнал с кварцевого генератора, еще нужно найти кварц с разницей в пч 70кгц. Частота гпд на катушке, не знаю насколько будет стабильно и при разных температурах . Будем пробывать на макете. Извините это займет некоторое время. Вот накопал. Незнаю ссылка работать или нет.
http://vrtp.ru/index.php?&act=ST&f=46&t=18183


Вернуться наверх
 
Не в сети
 Заголовок сообщения: Re: Радиоуправление. Переходим на МК.
СообщениеДобавлено: Пн дек 07, 2015 18:49:48 
Друг Кота
Аватар пользователя

Карма: 64
Рейтинг сообщений: 1102
Зарегистрирован: Ср ноя 17, 2010 23:10:55
Сообщений: 5837
Откуда: Ижевск LO66NU
Рейтинг сообщения: 0
Прикручивать кварц к 7021 (ХА34) дохлый номер, разве что использовать её LC гетеродин в качестве ГУН, прикошачив синтезатор, но (ИМХО) не стОит оно этого. Кварц приделывают к 7000 (ХА42) да и то не всегда получается...

_________________
В начале жизнь мучает вопросами, в конце - ответами...


Вернуться наверх
 
Эиком - электронные компоненты и радиодетали
Не в сети
 Заголовок сообщения: Re: Радиоуправление. Переходим на МК.
СообщениеДобавлено: Пн дек 07, 2015 20:16:00 
Поставщик валерьянки для Кота
Аватар пользователя

Карма: 29
Рейтинг сообщений: 354
Зарегистрирован: Вс июл 11, 2010 14:39:04
Сообщений: 2458
Откуда: Россия.
Рейтинг сообщения: 0
svic писал(а):
Кварц приделывают к 7000 (ХА42) да и то не всегда получается...
Здесь на форуме пробовали такое ради эксперимента.
viewtopic.php?p=2529379#p2529379

Часть 8.
Аппаратура радиоуправления на основе TDA7000


Спойлер

Радиостанции на основе микросхем TDA7021 и TDA7000. Часть 8.

Аппаратура радиоуправления на основе TDA7000



Эта статья по сути является продолжением статьи с «радиокота».
http://radiokot.ru/circuit/analog/games/11/
Там рассматривается простейшая система радиоуправления для начинающих на основе приемника сверхрегенератора. Также там есть такие слова:
«Когда начинал писать, то думал, что постепенно дойду и до более сложных схем, постепенно усложняя приемную и передающую часть, т.к. в каждом конкретном случае возникают проблемы совершенно разные. К примеру, вместо сверхрегенератора применить для радиоуправления простую и дешевую микросхему TDA7000 или TDA7021.
Подход в этом случае будет немного другой, т.к. там будут действовать другие дестабилизирующие факторы. Конечно для профессионалов эта идея покажется смешной, но для начинающих в качестве первой конструкции по-моему самое то и поняв общие принципы можно уже с понятием делать на специализированных микросхемах.
На TDA7000(7021) по-моему и схема и настройка будет еще проще. В ней, при её простоте заложено довольно много возможностей для целей радиоуправления.»

Для своих экспериментов я взял приемник и передатчик с кварцевой стабилизацией на 60 МГц, что описано в предыдущих частях статьи, хотя можно было взять и на 27 МГц. Это по сути ничего не меняет. В приемнике в данном случае нужно отключить систему шумоподавления, т.е. на первую ногу повесить резистор R5 величиной 10 ком.
И так базовая схема приемника выглядит так.

Изображение

Самое простейшее однокомандное управление можно сделать так же, как описано в статье, ссылку на которую выложил выше. ЧМ приемник тоже, как и сверхрегенератор шумит в отсутствии сигнала. При наличии приема несущей шум на выходе пропадает, как и у сверхрегенератора. Схема подобного радиоуправления может выглядеть, как и в той статье.

Изображение

Т.е. шумы усиливаются, детектируются и подаются на пороговый элемент. Передатчик излучает только несущую, т.е. без всякой модуляции.
Я проверял по такой схеме.

Изображение

Выход у TDA7000 высокоомный, поэтому на входе поставил эмиттерный повторитель совместив его со схемой ФНЧ. В принципе можно поставить обычный эмиттерный повторитель.
Когда несущей нет, то на выходе схема высокий уровень. Когда включим передатчик, то на выходе получим низкий уровень. Транзисторы любые маломощные. Можно КТ315 и КТ361 или КТ3102 и КТ3107.
Понятно, что вместо транзисторов можно сделать на ОУ и т.д. Просто мне было удобнее макетировать на транзисторах.
Двух-трех командное можно сделать как и в статье, что выше по ссылке с частотным разделением. Для этого в передатчике модулировать разными частотами, а в приемнике сделать частотные фильтры.

Изображение

Схемы частотных фильтров любые. Можно взять из статьи по ссылке, что выше.

Изображение

Все это можно прочитать в той статье. Мы же посмотрим какие уровни модулирующего напряжения можно подавать в нашем случае. В данном случае у нас нет ограничения по нелинейным искажениям, как это было при передаче голоса, поэтому уровни будут другие.
Для экспериментов взял передатчик, что уже рассматривали раньше.

Изображение

Точнее я оконечный каскад для экспериментов не использовал, т.к. для этого большая дальность была ни к чему.
Для начала на вход передатчика поставил такой модулятор и стал менять уровень напряжения подаваемого на варикап. Уровень устанавливается резистором R8

Изображение

На выход приемника, т.е. на ногу «2» подключил осциллограф. Регулируя уровень резистором R8 и частоту передатчика, подстраивая катушку L1, что стоит последовательно с кварцем, добился такой картинки.

Изображение

Входной делитель здесь 0,5V/дел. При этом получилось, что на варикап нужно подавать порядка 3 вольта. Если подавать меньше или больше, то уровень на выходе приемника уменьшается. Во всяком случае у меня так получилось, что 3 вольта, это оптимальное напряжение на варикапе.
Дальше казалось бы все просто. По логике нужно просто усилить и подать на формирователь импульсов, что бы дальнейшую обработку уже вести цифровыми методами, но к сожалению все оказалось не так просто и это увидим дальше, но сначала попробуем все таки усилить и посмотреть, что получится.

Изображение

Т.е. усилили и подали на пороговый элемент. В точке «А» получили такую картинку. Делитель стоит 1V/дел.

Изображение

На выходе после порогового элемента получили такую картинку.

Изображение

На вид красиво, но радость оказалась преждевременной. Дело в том, что для радиоуправления, когда мы работаем с цифровой модуляцией когда у нас, например шифратор в передатчике и дешифратор в приемнике построен на логике или на МК и нам нужно подавать не непрерывный поток импульсов, а пачки импульсов.
Подал на вход пачки импульсов и в точке «А» получил уже не такую красивую картинку.

Изображение

Подсчитал импульсы. На варикап у меня подается восемь импульсов.

Изображение

А на выходе после порогового элемента в приемнике получаю стабильно девять, т.е. идет ошибка.

Изображение

Причина оказалась в переходных конденсаторах в модуляторе и усилителе приемника. В принципе с помощью тщательного подбора режимов транзисторов и переходных конденсаторов в модуляторе и в усилителе приемника можно избавиться от подобных ошибок, но хотелось бы, что бы схема не была так критична к настройке.
Первый способ, что попробовал, это импульсы передавать с заполнением, потом их детектировать и подавать на формирователь. Схема ничем не будет отличаться от той, что применяли для однокомандного управления, только в ней нужно уменьшить емкость сглаживающего конденсатора С5 после детектора.

Изображение

Понятно при этом резко снизится скорость передачи.
Это импульсы с заполнением после усилителя.

Изображение

Это после детектора.

Изображение

А это получили после формирователя.

Изображение

Понятно, что способ не совсем хорош, т.к. скорость передачи получается довольно низкая, зато её можно применить, имея две любые покупные радиостанции без особой переделки. Просто в одной пищать в микрофон, а на выходе приемника второй радиостанции поставить пороговое устройство, например тот же триггер Шмидта.
Но самый лучший способ, это сделать радиотракт «прозрачным» для постоянного напряжения, т.е. например, подали на варикап единицу, то на выходе приемника тоже будет единица. Подали ноль, и в приемнике будет ноль. Или наоборот, что не важно.
Схема стала выглядеть так. Как видим в ней нет переходных конденсаторов ни в модуляторе передатчика, ни в усилителе приемника.
Для испытаний на входе модулятора я простейший генератор пачек поставил.

Изображение

Приемник стал так выглядеть.

Изображение

Пришлось подобрать резистор R11, что бы получить нужную картинку на выходе усилителя.
На выводе «2» микросхемы приемника видим такую картинку. Входной делитель осциллографа 0,5V/дел.

Изображение

В точке «А» в приемнике видим это.

Изображение

Здесь я не приводил окончательных вариантов схем, но на вход модулятора в передатчике можно подать сигнал или с логики или с МК. На выход приемника тоже можно подключать любую логическую схему.
Также я не рассматривал здесь кодирование сигнала. Например, если применить манчестерское кодирование, то это уберет многие проблемы, но это уже выходит за пределы статьи, что я наметил.
Также насчет схемы приемника. В ней можно поставить на входе УВЧ, или использовать её в приемнике двойного преобразования и TDA7000 в узкополосном режиме поставить после первого смесителя. Если на выходе первого смесителя поставить к примеру кварцевый фильтр с полосой порядка 15 кгц, то думаю получится очень даже хорошо, но этот вопрос я тоже оставлю на потом.

Там просто пробовали на частоте 60 МГц, хотя есть схема подобного приемника и на 27 МГц.
Описание здесь.
viewtopic.php?p=2529255#p2529255
Или здесь все ссылки.
viewtopic.php?f=14&t=122550
Схема тоже требует настройки. Такого не будет, что кварц поставили спаяли и все автоматом заработает.


Вернуться наверх
 
Не в сети
 Заголовок сообщения: Re: Радиоуправление. Переходим на МК.
СообщениеДобавлено: Пн дек 07, 2015 21:52:13 
Друг Кота

Карма: -1
Рейтинг сообщений: 86
Зарегистрирован: Вт мар 13, 2012 12:16:13
Сообщений: 8878
Откуда: .ru
Рейтинг сообщения: 0
MASIK писал(а):
Не нужно из-за какого-то Masika шерсть рвать.
:))) С чего вы звяли? Я просто пишу принцип работы схемы "кораблик". А botchin берёт кусок сообщения из проекте "машинка", не дочитав до конца.. делает выводы. ))
Там мы обсуждали как сделать машинку на одном МК... в конце zhuplev решил собрать всё на готовом радиомодуле, в котором вся обработка радиосигнала сделана аппаратно в самом модуле. На выходе получим уже готовые данные... без всяких самодельных фильтров. Проще всего купить готовый радиомодуль и не париться. Это тоже хорошее решение. Вот и всё. :tea:
botchin писал(а):
Иногда идет прозрение, но не на долго. Masik-у ваш вариан с "цифровъм филтром" не подходит! Другие предложения?

Я уже предлагал тут разные решения... и на прерываниях по фронтам импульсов тоже...
Вложение:
манчестер.JPG [148.78 KiB]
Скачиваний: 423

Можно сделать и так. Но это уменьшить радиус действия нашего кораблика с 300 метров (условно) до 200 метров (условно).
Я вот всё жду когда на botchin найдет прозрение и он наконец поймёт откуда берётся шум... и начнет предлагать другие интересные решения, кроме простых схем, которые работают по проводам или по радиоканалу только при условии прямой видимости...
Бороться с помехами в кораблике - в идеале с помощью фильтров. Программа "кораблик" идеально подходит для кораблика... потому что она написана конкретно для кораблика... а не под "машинку" или "самолётик".. или "велосипедик" ... ))) :)))
MASIK писал(а):
Приемник должен быть как автомат Калашникова простой и надежный...

Да я и так уже выкинул всё лишнее... куда ещё проще? )) Проще только с низкой ПЧ... сверхрегенератор мы даже не рассматриваем ввиду плохой чувствительности.
TDA7000 собирал как написано в журнале радио... Она может работать с любой ПЧ. Нас интересует больше всего узкополосная ЧМ. внешний гетеродин на кварце... крутил ПЧ 5...30 кгц.. впринципе работает. С ПЧ 5 кГц ... избирательность и АЧХ всё нормально, как заявленно. А вот чуйка мне показалась слабовата. Чесно говоря - тупая она какая то))) Смеситель странный.. мне не понравилась его работа. На простых транзисторах чуйка заметно выше получилась... ))
А стоит она на рынке... как готовый радиомодуль)) За такие деньги... вы меня извините.)) Если валяется без дела, то можно собрать и на ней. Не придётся мотать ФСС. :tea:
svic писал(а):
прикошачив синтезатор, но (ИМХО) не стОит оно этого...

TDA7000 с синтезатором... да Вы оказывается шутник! ))) :))) :beer:

Ну вот... Lazy за нас уже всё продумал. :tea:


Вернуться наверх
 
Не в сети
 Заголовок сообщения: Re: Радиоуправление. Переходим на МК.
СообщениеДобавлено: Пн дек 07, 2015 22:02:13 
Поставщик валерьянки для Кота
Аватар пользователя

Карма: 81
Рейтинг сообщений: 444
Зарегистрирован: Чт дек 27, 2012 20:46:09
Сообщений: 2029
Откуда: Болгария, г. Лом
Рейтинг сообщения: 0
roman.com писал(а):
Я вот всё жду когда на botchin найдет прозрение и он наконец поймёт откуда берётся шум...

botchin, знает оъкуда берется шум - из реликтовое излучение и погода на Юпитере, но он как-то решил проблемму с шума в тракте радиоуправления. Вот и lazy дал схожее по деталях и такое же в принципе решение. Изображение
Специално для roman.com, обратите внимание на красном тексте. Особо там где букв много.

roman.com писал(а):
А botchin берёт кусок сообщения из проекте "машинка", не дочитав до конца.. делает выводы. ))
Да у вас программа одна и та-же в принципе. Втъкаете где-то кусок кода и подгоняете время приема. Не так-ли, или должен искат и етот момент где обсуждали ето?

_________________
Лом - ето город в Болгарии, а не инструмент юстировки електроники.


Вернуться наверх
 
Не в сети
 Заголовок сообщения: Re: Радиоуправление. Переходим на МК.
СообщениеДобавлено: Пн дек 07, 2015 22:59:24 
Друг Кота

Карма: -1
Рейтинг сообщений: 86
Зарегистрирован: Вт мар 13, 2012 12:16:13
Сообщений: 8878
Откуда: .ru
Рейтинг сообщения: 0
botchin писал(а):
botchin, знает оъкуда берется шум...

Ну наконец то! )) теперь все знают откуда к нам приходит шум)) А можно уточнить? Шум какого цвета? https://ru.wikipedia.org/wiki/Цвета_шума /// а-а-а... вижу)) На Юпитере шум синий. :) Зачем мне показываете схему для начинающих? ))

Да, сначала мы с zhuplev сделали машинку на фильтрах... потом по плану была модернизация ... переделать на прерывания... или придумать другие варианты.. В перспективе с протоколом контрольных сумм или исправления ошибок... Но zhuplev плюнул на все прерывания и фильтры... пошёл и купил готовый радиомодуль.. сейчас уже катается на машинке))

На чём мы остановились...
значит у botchin МК 90% простаивает... и нахаляву жрёт электричество которого и так мало... :))) заряд аккумулятора ограничен.. )) а наш МК в кораблике трудиться без выходных)) 95% - принимает сигнал.. и в оставшиеся 5% между пакетами (пока между пакетами идёт первая половина синхро паузы) обрабатывает принятые данные. У нас есть в запасе ещё 5% времени - можем добавить разные опции для кораблика. :tea:
Пауза между пакетами выбрана так, чтобы МК было проще её найти в шумах... Например в других протоколах (например в заводских радиомодулях) используют байт синхронизацию. Её трудней найти в шумах и главное - это заметно увеличивает длину пакета.
Длину пакета мы выбрали минимальной длины. Первый бит - для синхронизации, 2 бит - адрес, 6 бит - данные. Для кораблика достаточно. В отличии от других протоколов, с длинными пакетами, маленькие пакеты "проскакивают" по радиоканалу лучше с меньшими потерями... МК в кораблике их собирает в кучу.. и проводит верификацию. Это дополнительно повышает "живучесть" кораблика.


Вернуться наверх
 
Не в сети
 Заголовок сообщения: Re: Радиоуправление. Переходим на МК.
СообщениеДобавлено: Пн дек 07, 2015 23:18:11 
Поставщик валерьянки для Кота
Аватар пользователя

Карма: 81
Рейтинг сообщений: 444
Зарегистрирован: Чт дек 27, 2012 20:46:09
Сообщений: 2029
Откуда: Болгария, г. Лом
Рейтинг сообщения: 0
Вам уже сказали (на днях) бълъй шум с размером розового слона.

roman.com писал(а):
мне показываете схему для начинающих? ))

Потому что ето правилная схема. Человек создавшии ее думал и пришел к въводе что дли отстранения шума в тракте радиоуправления най более подходит триггер Шмидта!!!!! О чем и написал и схему дал.

roman.com писал(а):
МК 90% простаивает... и нахаляву жрёт электричество которого

Если МК не перевести в sleep режим то он всегда жрет. И ему все равно какую инструкцию въполняет. Но в запасе есть еще 90%, скажем.
roman.com писал(а):
Пауза ...выбрана так, чтобы МК было проще её найти в шумах
Да въ какой-то заклятъй сторонник шумов. Дал вам схему, показал как работает - въ сразу нашли как ее сделат шумящей - R10. Я вас разочорую. Триггер Шмидта переходит или в 1 или в 0 и тупо не хочет шумет. Вот и сейчась Lazy дает схему где проблема шумов решена въ пошли в лесу за пакетами с синхро битами, байтами, паузами и бог знает что еще.

Спокойной ночи. Да пусть вам триггер Шмидта приснится. :))

_________________
Лом - ето город в Болгарии, а не инструмент юстировки електроники.


Вернуться наверх
 
Не в сети
 Заголовок сообщения: Re: Радиоуправление. Переходим на МК.
СообщениеДобавлено: Вт дек 08, 2015 17:35:23 
Друг Кота

Карма: -1
Рейтинг сообщений: 86
Зарегистрирован: Вт мар 13, 2012 12:16:13
Сообщений: 8878
Откуда: .ru
Рейтинг сообщения: 0
botchin писал(а):
Я вас разочорую. Триггер Шмидта переходит или в 1 или в 0 и тупо не хочет шумет.

Я не хотель вас разочаровывать... но придётся)) Триггер Шмидта - сам является источником высокочастотного шума. и в самом МК уже есть внутри Триггер_Шмитта... на каждом выводе МК.
Вложение:
МК-триггер.jpg [128.03 KiB]
Скачиваний: 443
Триггер Шмидта переходит или в 1 или в 0 при напряжении 2,5 и 2,6 вольт соответственно. Гистерезис 0,1 вольт.
botchin писал(а):
Да въ какой-то заклятъй сторонник шумов.
Весь МК постоен с учётом шумов... с кучей цифровых фильтрв...
Всё что нам нужно - спаять или купить радиоприёмник. Принять, усилить сигнал простым усилителем и подать на вход на МК. Вот и всё.
Никакие компараторы... триггеры... БШН... нам не нужны. Они только ухудшают работу нашей схемы.


Последний раз редактировалось roman.com Вт дек 08, 2015 19:11:33, всего редактировалось 3 раз(а).

Вернуться наверх
 
Не в сети
 Заголовок сообщения: Re: Радиоуправление. Переходим на МК.
СообщениеДобавлено: Вт дек 08, 2015 17:59:52 
Поставщик валерьянки для Кота
Аватар пользователя

Карма: 81
Рейтинг сообщений: 444
Зарегистрирован: Чт дек 27, 2012 20:46:09
Сообщений: 2029
Откуда: Болгария, г. Лом
Рейтинг сообщения: 0
Прочитал все ету тираду - слово "радио" не встретил.
Masik писал(а):
У MASIK - ступор, не могу передать код через радио канал

ето Добавлено: Чт апр 23, 2015 19:32:17 и с тех пор - разумеется бъла и задержка не по вашей вине, но может бъть если въ ему помогли и дали совет, а не разводит букв, он на ръбалке летом с корабликом ходил.

Сейчась ответте: Чем весь ваш верхии пост помог Masik-у? Да дайте ему делнъй совет как сделат ВАШУ схему работающей. Две страницъ изписали еще, а до вас не может дойти. У человека делавший что-то по ВАШЕЙ схеме ничего не получается. Уже переходит на другую схему!!! Вас ето не задевает?

Въ мне про тригерръ Шмидта на входе МК?????????? :facepalm:

PS: Не отвечайте мне. Ответьте Masik-у и не заводите опять про цифровъх фильтров и спектралного анализа.

_________________
Лом - ето город в Болгарии, а не инструмент юстировки електроники.


Вернуться наверх
 
Не в сети
 Заголовок сообщения: Re: Радиоуправление. Переходим на МК.
СообщениеДобавлено: Вт дек 08, 2015 18:20:22 
Друг Кота

Карма: -1
Рейтинг сообщений: 86
Зарегистрирован: Вт мар 13, 2012 12:16:13
Сообщений: 8878
Откуда: .ru
Рейтинг сообщения: 0
botchin писал(а):
до вас не может дойти. У человека делавший что-то по ВАШЕЙ схеме ничего не получается...

Не моя вина. Много букав)))

Попалась статейка какаято)) Просто для ознакомления MASIK-у )) Я такого не делал.
Вложение:
1.doc [175 KiB]
Скачиваний: 418


Вернуться наверх
 
Не в сети
 Заголовок сообщения: Re: Радиоуправление. Переходим на МК.
СообщениеДобавлено: Ср дек 09, 2015 21:43:04 
Друг Кота

Карма: -1
Рейтинг сообщений: 86
Зарегистрирован: Вт мар 13, 2012 12:16:13
Сообщений: 8878
Откуда: .ru
Рейтинг сообщения: 0
Такс.. на чём мы остановились?) Нам нужен простой приёник для ЧМ. Совсем простой...)))
У нас же есть уже собраный самодельный радиомодуль из моей рации на транзисторах:
Вложение:
радиомодуль 1.JPG [185.05 KiB]
Скачиваний: 456

Сейчас в нашем модуле - приёмник супергетеродин с ПЧ 500 кГц.
Можно переделать наш приёничек в приёмник супергетеродин с низкой ПЧ. Для этого просто выкидываем катушки ПЧ...
В качестве эксперимента... Достал из коробки старую макетку... выкинул все катушки ПЧ из схемы... получился такой простенький приёмничек:
Вложение:
TX-RX низкая ПЧ.JPG [183 KiB]
Скачиваний: 496

Ну совсем простенький))) Но работает. :tea:


Вернуться наверх
 
Не в сети
 Заголовок сообщения: Re: Радиоуправление. Переходим на МК.
СообщениеДобавлено: Ср дек 09, 2015 22:22:27 
Грызет канифоль

Карма: 5
Рейтинг сообщений: 2
Зарегистрирован: Пн авг 12, 2013 21:24:55
Сообщений: 291
Рейтинг сообщения: 0
Ребят, да запустим МЫ этот тракт. :) За это лето немого базу поменял, правда не полностью, все сразу не выйдет больно много номиналов в каждой категории. Начинал с ВС резисторов, а сейчас в SMD, даже сделал приспособу. Спасибо ребятам подогнали даже приемник на ТХ5000 433мгц и передатчик на другом модуле на частоту 418 мгц. Жаль не сочетаются в паре. Есть в наличии МRX49A в SMD и транзюки до 6 ггц, и печатку под SMD освоил и все за одно лето ( делал под мегу 32), главное интерес, азарт и время. Извините за отступление --- с завтрашнего дня ЗАНИМАЕМСЯ ТОЛЬКО проектом КОРАБЛИК и немного SECU-3t. Сегодня отдал проект ММА-МИГ, и осталось два проекта один на работе и один КОРАБЛИК дома. А теперь я полностью ВАШ.
И так начнем;
1—может моя ошибка я добивался на выходе чистого меандра, а может не стоило. Может ларчик просто открывался вот и вся ошибка.
2 --- как писал Роман, попробую подключу к выходу чм приемнику примерно на 81 мгц (ловлю гармонику) ослика (их два правда однолучевых) и посмотрю шум розового слона и сигнал передатчика.
3--- пошарившись по нету будем делать разные варианты приемников от простых до самых абсурдных. Главное приобретенный опыт и навык. Или ка говорится займемся садомазохизмом.
Спасибо за статью интересно, но пока про аналоговую часть было понятно хоть и с большим трудом, приходилось подчитывать другую литературу, а как пошли манчестеры и коды с воздержаниями то измените там я оооооочень далекий, по мне «Бери больше, кидай дальше, и пока летит отдыхай» :)))
А вообще по большому счету радиолюбительство это поиск, пробы и ошибки.
Есть несколько вариантов приемников которые можно обсудить и про экспериментировать.
На одном из сайтов даже вот такую нашел, незнаю пока ка работает ТА2003Р на 27мгц.
Есть планы дерзнуть и попробовать на 432,9 мгц, ради пробы правда в SMD. Пона сдерживает отсутствие ПАВ.
ГЛАВНОЕ есть программа и она РАБОТАЕТ, а остальное в НАШИХ РУКАХ поле деятельности НЕ ОГРАНИЧЕННО. :))) :beer:


Вернуться наверх
 
Не в сети
 Заголовок сообщения: Re: Радиоуправление. Переходим на МК.
СообщениеДобавлено: Чт дек 10, 2015 14:11:15 
Друг Кота

Карма: -1
Рейтинг сообщений: 86
Зарегистрирован: Вт мар 13, 2012 12:16:13
Сообщений: 8878
Откуда: .ru
Рейтинг сообщения: 0
МRX49A на маленькую дистанцию - нормально. SECU-3t. мы в коарблик ещё и ДВС будем ставить?))
для максимальной дальности желательно поточней выставить меандр. Но если не получается, то ничего страшного... ну будет чуть-чуть меньше дальность... практически не заметно будет. Как я говорил... крутые фронты нам не нужды, внутри МК уже есть Триггер Шмитта. Поэтому можно использовать простой усилитель. Вот например простой приёмник с низкой ПЧ:
Вложение:
22.jpg [106.66 KiB]
Скачиваний: 279

Вообщем... спаяли приёмник, поставили громкоть на максимум (или почти максимум). На выходе УНЧ видим импульсы. Никакие "специальные" формирователи импульсов нам не нужны. Просто вместо динамика и конденсатора... подключаем МК. Можно напрямую. Но лучше через резистор 1 кОм (просто на всякий случай). Главное сделать так, чтобы на входе УНЧ напряжение не превышало 5 вольт. Иначе вход МК может сгореть :facepalm: . Для этого просто подаём на УНЧ питание 5 вольт. В этом случае на выходе УНЧ у нас будет напряжение не больше 5 вольт. :tea:

Или вот ещё:
viewtopic.php?p=2210091
Тут вообще в схеме только один кварц. Всего нам нудно два одинаковых кварца... в пульт и кораблик. ))
http://www.rlocman.ru/shem/schematics.html?di=32586
абсурдных варианты приемников я думаю делать не стоит... только потерянное время... Лучше те, кто уже кто-то делал.

манчестеры... да что там сожного)) манчестер - обычне импульсы... Как они там обрабатываются... это можно и потом подробно разобраться)) Сначала нужен радиотракт. Чтобы можно было всё проверить на практике и потом подкручивать программу (если надо будет).

у меня ТА2003Р на 27мгц. тупо не захотела заводиться от встроенного гетеродина. Заводилась только на УКВ... С внешним гетеродин не пробовал. Но опять же .. придётся или искать кварцы с разносом ... или мотать катушки ФСС, хотябы 3-4 штуки... иначе избирательность будет совсем плохая. Тогда какой смысл мотать?)) Проще уже брать с низкой ПЧ... так тоже избирательность плохая, но зато хоть без катушек.))

дерзнуть и попробовать на 432,9 мгц... лучше тогда уже с помощью готового МRX49A... или лубого другого. Собирать на дискретных элементах на такие частоты без опыта... запаритесь))) Тут хоть простенький, самодельный радиотракт собрать на 27-40 Мгц... для начала. ))
Вложение:
П и К.JPG [144.1 KiB]
Скачиваний: 399


Значит кварца в МК не будет... плохо. С кварцем МК работает лучше:
-не нужно подстраивать программу под скорость передачи/приёма. Можно конечно сделать АПЧ скорости приёма, но она не будет работать при слабом сигнале... Кораблик уплывёт далеко... потом сядит аккумулятор.. частота приёма изменится и... будет потеря связи. :facepalm: С кварцем частота будет постоянная, не зависимо от температуры и при снижении питания до 2,2 (так показал мой вольтметр). Т.е. даже глубокий разряд аккумулятора не может испортить связь с корабликом... :tea:
Кстате, можно использовать и керамический резонатор. Подключал керамический резонатор от пульта телевизора 4 МГц. Работает стабильно, при любой температуре и питании.
Всё что нужно сделать: перекинуть два вывода на МК в пульте и кораблике.
-Отпаять кнопки в пульте с выодов 9 и 10 и перекинуть кнопки на выводы 18 и19. А на освободившиеся выводы 9 и 10 - подключить кварц и два маленьких кондёра по 15..20 пФ. Для этого не нужно всё перепаивать...
-Аналогично и в кораблике.
-Ну и соответственно подкрутить программу под кварц.

И ещё ... если приёмник будет другой, то нужно в новом прёмнике сделать S-метр.
Хотя... чтобы не париться, можно сделать программный индикатор... Например как это сделано в МRX49A
Вложение:
10.jpg [216.43 KiB]
Скачиваний: 454

DQI - Индикатор качества данных... (Зелёный цвет на схеме).

Вообще.. всё что мы тут делаем, это уже есть внутри самой МRX49A...


Вернуться наверх
 
Не в сети
 Заголовок сообщения: Re: Радиоуправление. Переходим на МК.
СообщениеДобавлено: Пт дек 11, 2015 19:24:15 
Грызет канифоль

Карма: 5
Рейтинг сообщений: 2
Зарегистрирован: Пн авг 12, 2013 21:24:55
Сообщений: 291
Рейтинг сообщения: 0
Кварц в мк поставим по позже, сначало нужно научится собирать приемники. Когда прием будет уверенный будем прикручевать кварц. Полез по сундукам нашел старый гпд на 3 диапазона кагда то делал (идуктивная трех точка на кп303), хочу его переделать под генератор. На МRX49A делать не будем, сначало нужно опыта и клёпы набраться. С кварцами так засада и осталась под стандартные пч нет. Процес по моделированию наконецто тронулся с мертвой точки это уже радует.


Вернуться наверх
 
Не в сети
 Заголовок сообщения: Re: Радиоуправление. Переходим на МК.
СообщениеДобавлено: Сб дек 12, 2015 21:10:24 
Грызет канифоль

Карма: 5
Рейтинг сообщений: 2
Зарегистрирован: Пн авг 12, 2013 21:24:55
Сообщений: 291
Рейтинг сообщения: 0
Сегодня изобретал велосипед. Нашел пьезоэлектрические фильтр с приемников ФП1П – 10,7, и кварц 16384кгц, так на нем написано, в схеме не запускал пока.
Смысл всей конструкции таков, приемная частота или частота передатчика 27145кгц чм приемник TDA2003P + внешний генератор на кварце 16384кгц = пч 10761кгц. Взял приколхозил свой гпд на частоту фильтра, подключил к его выходу частотомер ( макеевский частотомер и измеритель емкости) плюс припаял проводок сантимов двацать вроде антенны, и для контроля частоты использовал деген. Получается мерял частоту по цифрам и S- метру дегена. На выход фильтра самопальный вч вольтметр (показатонометр). Фильтр; низ 10,52-- максимум 10,65-- и верх 11,1 мгц, потом провалы. Пока все получается пч наша 10,761 мгц вкладуется примерно в середку. Интересно на какой частоте заведется кварц.
PS - интересно я ВАМ со своим корабликом и тупыми постами еще не надоел. :)


Вернуться наверх
 
Не в сети
 Заголовок сообщения: Re: Радиоуправление. Переходим на МК.
СообщениеДобавлено: Вс дек 13, 2015 10:25:31 
Друг Кота

Карма: -1
Рейтинг сообщений: 86
Зарегистрирован: Вт мар 13, 2012 12:16:13
Сообщений: 8878
Откуда: .ru
Рейтинг сообщения: 0
Кормаблик не надоел. Это полигон для исследований.
MASIK писал(а):
передатчик 27145кгц чм приемник TDA2003P + внешний генератор на кварце 16384кгц = пч 10761кгц.

TDA2003P + внешний генератор - я не пробовал, но при правильном подходе должно работать чётко.
Будет широкая полоса приёмника. Около 300 кГц. Можно и так. Только будет меньше чувствительность приёмника и следовательно меньше радиус действия.
Ещё из-за высокой ПЧ будет "мелкая" модуляция.

Если кварц 16384кгц хороший (высокодобротный), то он заведётся на той частоте (гармонике), на которой мы сами захотим)) Зависит от схемы. Рисуйте схемы. Для наглядности.
:tea:

Долго возимся с простым приёмником... Уже пора собирать всё в кучу и крутить программу...

А конструкция уже продумана? Сейчас у нас с простым серво:
https://www.youtube.com/watch?v=SoXFxLKOMkw

Я думаю проще сделать просто два двигателя:
https://www.youtube.com/watch?v=LjkwfQkIBc8

В перспективе нужно усовершенствовать пульт:
https://www.youtube.com/watch?v=yILNOXAgxHg
https://www.youtube.com/watch?v=mRSfs_uoHxc#t=360
..........
:tea:


Вернуться наверх
 
Не в сети
 Заголовок сообщения: Re: Радиоуправление. Переходим на МК.
СообщениеДобавлено: Вт дек 15, 2015 23:54:47 
Друг Кота

Карма: -1
Рейтинг сообщений: 86
Зарегистрирован: Вт мар 13, 2012 12:16:13
Сообщений: 8878
Откуда: .ru
Рейтинг сообщения: 0
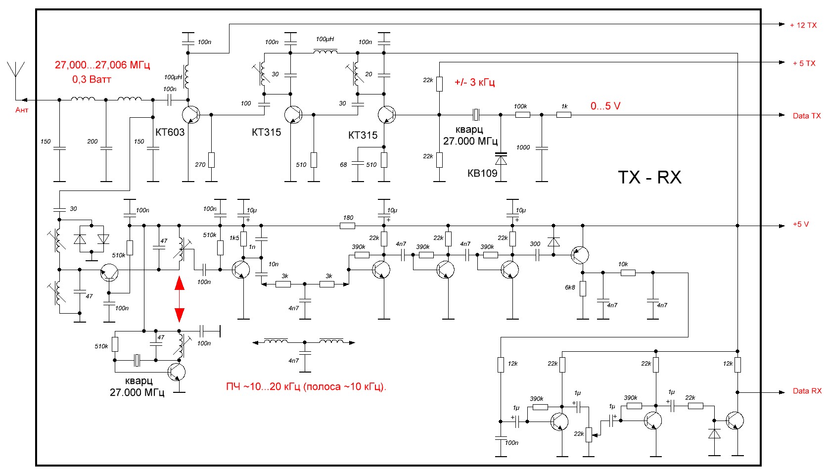
Такс... на чём я остановился... :roll: КОРАБЛИК! (мы всех тут уже достали с нашим корабликом :))) )
Наш кораблик стоит с сухом доке... :cry: У нас возникла проблема с самодельным радиомодулем.. а точнее с приёмником... как пишут в умных книжках - это самая сложная часть схемы. :roll:

В помощь MASIK-у...
Мы решили что делать кораблик на заводском радиомодуле - это "не интересно")) Поэтому мы решили собрать самодельный радиомодуль.
Изображение
Изображение
Ну допустим. :tea:

В качестве самодельного радиомодуля мы использовали мою самодельную УКВ рацию с ЧМ. http://radiokot.ru/circuit/analog/receiv_transmit/30/
Схема рации проверенная, испытана в полевых условиях... На различных частотах 25...49 Мгц.

Рацию собирал в разных модификаций:
1-В базовом варианте рация собирается с использованием стандартных пьезокерамических фильтров 455 кГц, специально предназначеных для ЧМ модуляции, с полосой пропусканий 15 кГц, от радиотелефона 30-39 Мгц или 46-49 Мгц. И кварцев 46...49 Мгц от того же телефона)). Для самодельного радиомодуля нужно найти или пару кварцев с разницей частоты 455 кГц или найти старый радиотелефон... или использовать "дедовский" метод подгонки частоты кварцев - методом стирания серебра... http://radiokot.ru/circuit/analog/receiv_transmit/30/
2-Если у нас нет ни телефона, ни кварцев с разницей 455 кГц, то можно использовать самодельный ФСС... на частоту примерно 300...500 кГц.
Довольно хорошие результаты показал ФСС от старого приёмника... 465 кГц. Берём любой старый приёмник и выпаиваем уже готовый ФСС:
Изображение
Подкрутили частоту ФСС под любой кварц с разницей 300...500 кГц. ))
3-Можно конечно и без ФСС, но тогда будет хуже избирательность по соседнему каналу... Поэтому это уже в самом крайнем случае.
Изображение

Приёмник можно сделать на К174ХА6
Изображение
или на транзисторах... и простом дробном детекторе.
Изображение
кому как больше нравиться)) Оба варианта работают одинаково хорошо. (на транзисторах меньше потребляемый ток в два раза :wink: )

По желанию, в схему можно добавить шумоподавитель по уровню сигнала (БШН)
Изображение
или добавить шумоподавитель по уровню шума, как в рации. http://radiokot.ru/circuit/analog/receiv_transmit/30/
Шумоподавитель по уровню шума работает лучше, чем шумоподавитель по уровню сигнала (БШН).

Но так как у нас дешифратор собран на МК (он сам фильтрует сигнал с выхода приёмника) то никакие шумоподавители нам не нужны. :tea:

Ещё, для эксперимента, пробовал упростить приёмник... выкинул все катушки... получился супергетеродин с низкой ПЧ. Но по качеству и избирательности... я отстался не доволен. :facepalm: Повторять мою схему приёмника с низкой ПЧ не рекомендую.
Изображение

Если уж настолько сложно собрать супергетеродинный приёмник, то можно использовать и простой сверхрегенератор... на расстояние несколько сотен метров... для простого кораблика для рыбалки... можно использовать сверхрегенератор )) :) Ну например как тут: http://radiokot.ru/circuit/analog/games/11/
Единственное что нужно сделать- "подкрутить" немного программу МК. Т.к. сейчас у нас дешифратор МК расчитан на приём ЧМ, а сверхрегенератор работает с АМ... Хотя можно программу не менять.
Для повышения эффективности антенны можно повысить частоту передатчика. Например 27 Мгц > 40... 144.. 433.. Мгц... и т.д.))


Вложения:
кораблик+телеметрия-250имп-3пак-серво.rar [253.24 KiB]
Скачиваний: 181
Вернуться наверх
 
Не в сети
 Заголовок сообщения: Re: Радиоуправление. Переходим на МК.
СообщениеДобавлено: Ср дек 16, 2015 13:24:53 
Это не хвост, это антенна
Аватар пользователя

Карма: 6
Рейтинг сообщений: 43
Зарегистрирован: Пт ноя 27, 2009 19:47:13
Сообщений: 1314
Откуда: Казань
Рейтинг сообщения: 0
Добрый день.
У меня такой вопрос, почему все еще сидите на рассыпных премо-передатчиках, ведь техника далеко вперед ушла.
Вот такие замечательные микрухи существуют, например - MRF49XA
Даже конструкции для примера есть - http://vrtp.ru/index.php?act=categories ... ticle=3323

Мне кажется, лучше сосредоточиться на алгоритме обработки сигнала - это более перспективное направление.


Вернуться наверх
 
Показать сообщения за:  Сортировать по:  Вернуться наверх
Начать новую тему Ответить на тему  [ Сообщений: 870 ]     ... , , , 26, , , ...  

Часовой пояс: UTC + 3 часа


Кто сейчас на форуме

Сейчас этот форум просматривают: нет зарегистрированных пользователей и гости: 14


Вы не можете начинать темы
Вы не можете отвечать на сообщения
Вы не можете редактировать свои сообщения
Вы не можете удалять свои сообщения
Вы не можете добавлять вложения

Найти:
Перейти:  


Powered by phpBB © 2000, 2002, 2005, 2007 phpBB Group
Русская поддержка phpBB
Extended by Karma MOD © 2007—2012 m157y
Extended by Topic Tags MOD © 2012 m157y