Например TDA7294

Форум РадиоКот • Просмотр темы - Гирлянда на RGB светодиодах
Форум РадиоКот
Здесь можно немножко помяукать :)

Текущее время: Пн янв 26, 2026 20:00:22

Часовой пояс: UTC + 3 часа


ПРЯМО СЕЙЧАС:



Начать новую тему Ответить на тему  [ Сообщений: 675 ]    , , , 4, , , ...  
Автор Сообщение
Не в сети
 Заголовок сообщения: Re: Гирлянда на RGB светодиодах
СообщениеДобавлено: Сб мар 16, 2013 23:41:12 
Открыл глаза
Аватар пользователя

Карма: 3
Рейтинг сообщений: 3
Зарегистрирован: Чт окт 23, 2008 20:52:49
Сообщений: 40
Откуда: Челябинск
Рейтинг сообщения: 0
Доброго времени суток! Погулял я в инете изучая ценовые предложения контор по изготовлению печ.плат плат. У китайцев самое выгодное предложение 44$ за 10 кв.дм.(10 плат размер 10х10см) 2 слоя + маски + обозначение элементов + доставка в Россию (почтой, 30-60 дней).
Нарисовал я платку элемента в PCADе, получилась 13,2мм x 33мм. Не сложный расчет дает цифру примерно 0,2$ за одну плату, на 10 кв.дм. войдет примерно 229 шт. таких плат.
Я буду заказывать, даже если не найду попутчиков. Что не успею использовать в этом году - использую в следующем. :)) И платы контролера скорее всего тоже закажу, 10 шт. примерно по 3,4$ за шт.
Про цену поведал, теперь о плате. Хочу Вас всех попросить посмотреть на плату и прокомментировать, может я чего не доглядел.
На верхней стороне платы ставится светодиод (6 вариантов) и вставляются провода в отверстия. На нижней стороне платы установлены все компоненты: D1(74HC164D), R1-R4(0805), C1(0805), C2(тип А, 3,2мм х 1,6мм). Добавил на линию SCLK микросхему D2(74LVC1G125DBV корпус SOT23-5) и R5 номинал 0 Ом(smd перемычка, размер 0603). На плату устанавливается только один компонент - либо R5 либо D2.
Отверстия для проводов промаркированы на плате, шаг между центрами отверстий 2,54мм(100mil). Левый вертикальный ряд отверстий(кабель к след. элементу) сверху вниз: DO - DATA выход(выв. 13 D1), 5v --> +5В, GND - общий(-5В), CO - SCLK выход (выв. 8 D1 или выв. 4 D2), LAM - LAMP. Правый вертикальный ряд отверстий(кабель от пред. элемента/контролера) сверху вниз: DI - DATA вход(выв. 1 и 2 D1), 5v --> +5В, GND - общий(-5В), CI - SCLK вход (выв. 8 D1 или выв. 2 D2), LAMP.
Светодиод: 2 варианта для диодов с выводами(корпус 5мм) и четыре варианта SMD 5050 (корпус 5мм х 5мм). Над светодиодом с выводами придется немного поиздеваться. Расстояние между центрами отверстий на плате 1,905мм -- шаг выводов у светодиода 1,27мм. Первый вариант светодиода, расположен ближе к краю платы, как у Fallk , второй вариант светодиода китайский, поменяны местами Синий и Зеленый.
Четыре варианта SMD в картинках и все китайские:
1-й
Изображение
2-й
Изображение
3-й
Изображение
4-й
Изображение

3-й и 4-й одного производителя. Если 1-й повернуть на 180гр., то получится 3-й. И получается всего три варианта SMD.


Вложения:
RGB5050TYPE2-3.jpg [6.9 KiB]
Скачиваний: 2778
RGB5050TYPE2-2.jpg [7.06 KiB]
Скачиваний: 2666
RGB5050TYPE2-1.jpg [13.78 KiB]
Скачиваний: 2787
RGB5050TYPE1.jpg [10.37 KiB]
Скачиваний: 2702
Вернуться наверх
 
Не в сети
 Заголовок сообщения: Re: Гирлянда на RGB светодиодах
СообщениеДобавлено: Вс мар 17, 2013 00:09:10 
Открыл глаза
Аватар пользователя

Карма: 3
Рейтинг сообщений: 3
Зарегистрирован: Чт окт 23, 2008 20:52:49
Сообщений: 40
Откуда: Челябинск
Рейтинг сообщения: 0
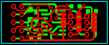
Ну и сама плата:
Верхняя сторона (слой Top) + надписи (слой Top Silk) Подписал аноды SMD светодиодов.
Изображение
Нижняя сторона (слой Bottom)
Изображение
слой Top + слой Bottom
Изображение
расположение детелей (слой Bottom)
Изображение

Элемент в сборе
Изображение
Скотч приклеивается только к кабелю и предохраняет кабель от повреждений изоляции. Вместо скотча можно еще применить пенополиэтиленовую подложку (как для ламината) или что в хозяйстве найдется.
Термоусадка - чтобы плата не отгибалась от кабеля под различными углами.
Самый элементарный светорассеиватель для SMD светодиода --> RJ45 коннектор. Чуток шоркнуть напильником, убрать защелку, сделать матовым и приклеить герметиком или клеем к плате.


Вложения:
элемент-в-сборе.gif [11.99 KiB]
Скачиваний: 2837
element_component.gif [11.6 KiB]
Скачиваний: 2692
element_2layers.gif [15.92 KiB]
Скачиваний: 2747
element_bottom.gif [14.4 KiB]
Скачиваний: 2664
element_top.gif [16.34 KiB]
Скачиваний: 2738
Вернуться наверх
 
Не в сети
 Заголовок сообщения: Re: Гирлянда на RGB светодиодах
СообщениеДобавлено: Вс мар 17, 2013 01:53:57 
Встал на лапы
Аватар пользователя

Зарегистрирован: Пн сен 17, 2012 08:15:02
Сообщений: 108
Откуда: Крым, Раздольное
Рейтинг сообщения: 0
Kef писал(а):
Элемент в сборе
Изображение

А где микросхема??


Вернуться наверх
 
Не в сети
 Заголовок сообщения: Re: Гирлянда на RGB светодиодах
СообщениеДобавлено: Вс мар 17, 2013 12:39:51 
Открыл глаза
Аватар пользователя

Карма: 3
Рейтинг сообщений: 3
Зарегистрирован: Чт окт 23, 2008 20:52:49
Сообщений: 40
Откуда: Челябинск
Рейтинг сообщения: 0
Поленился и не нарисовал. Все компоненты на нижней стороне плате, на рисунке между черным цветом(плата) и серым цветом(скотч). Но приклеивать его к деталям думаю не нужно. Вдруг элемент разбирать придется, а он(скотч) возьмет и приклеится намертво.


Вернуться наверх
 
Эиком - электронные компоненты и радиодетали
Не в сети
 Заголовок сообщения: Re: Гирлянда на RGB светодиодах
СообщениеДобавлено: Вс мар 17, 2013 16:54:34 
Открыл глаза

Карма: 3
Рейтинг сообщений: 4
Зарегистрирован: Вс мар 10, 2013 21:07:18
Сообщений: 60
Рейтинг сообщения: 0
Здраствуйте.У меня есть адаптер LG для мобилника-5.2v--500mA.Подойдеть для питание гирлянд?Сделал устройство-очень класно получилось.


Вернуться наверх
 
Не в сети
 Заголовок сообщения: Re: Гирлянда на RGB светодиодах
СообщениеДобавлено: Вс мар 17, 2013 19:44:54 
Мудрый кот

Карма: 21
Рейтинг сообщений: 93
Зарегистрирован: Пт май 29, 2009 10:58:47
Сообщений: 1842
Откуда: Саратов
Рейтинг сообщения: 0
dpd69 писал(а):
Здраствуйте.У меня есть адаптер LG для мобилника-5.2v--500mA.Подойдеть для питание гирлянд?Сделал устройство-очень класно получилось.


Ну если там реально 5,2 В и на холостую он не выдает больше, то можно. Просто танталовые конденсаторы клево взрываются при малейшем перенапряжении.


Вернуться наверх
 
Не в сети
 Заголовок сообщения: Re: Гирлянда на RGB светодиодах
СообщениеДобавлено: Вс мар 17, 2013 19:57:27 
Мудрый кот

Карма: 21
Рейтинг сообщений: 93
Зарегистрирован: Пт май 29, 2009 10:58:47
Сообщений: 1842
Откуда: Саратов
Рейтинг сообщения: 0
По поводу платы. Есть сомнения что при односторонем размещении светодиода будет нормальная освещеность. Когда она будет повернута от зрителя, света не будет. В моем случае рассеиватель шире шлейфа, и если он повернут от меня, то свет все равно есть.
Может стоить сделать светик с двух сторон, благо и место есть. И тогда весь элемент затягивать в прозрачную термоусадку и не связываться ни с какими пластиковыми коннекторами. Кстати так и было сделано у первоисходника, откуда я подглядел идею.
Что бы не нагружать выход регистра, второй светик можно подключить к свободным ногам. В программе для этого достаточно в переменной отвечающей за цвет добавить в нужном месте единицы. Например для желтого
C_Y EQU B'00000110' сделать C_Y EQU B'00110110'

Но плату для этого нужно будет переразвести.


Вернуться наверх
 
Не в сети
 Заголовок сообщения: Re: Гирлянда на RGB светодиодах
СообщениеДобавлено: Пн мар 18, 2013 08:42:05 
Открыл глаза
Аватар пользователя

Карма: 3
Рейтинг сообщений: 3
Зарегистрирован: Чт окт 23, 2008 20:52:49
Сообщений: 40
Откуда: Челябинск
Рейтинг сообщения: 0
По совету Fallk начал переделывать плату. На плату можно будет поставить два SMD светодиода, на верхней и нижней стороне. Место под светодиод с выводами тоже оставил для двух вариантов, как на первой плате.
При установке двух светодиодов есть вероятность сгорания микросхемы.
74HC164DR
Continuous current through VCC or GND ± 50 mA - Непрерывный ток через VCC или GND ± 50 мА

При указанных номиналах резисторов суммарный ток через светодиод примерно 21 mA x 2 = 42 mA. Запас остается совсем маленький, а если светодиод попадется похуже и его придется кормить как следует - микруха может и невыдержать.

Присматриваюсь к мс по мощнее 74VHC164, но она менее распространенная и дороже в 2 раза.
DC VCC/GND Current (ICC) ±75 mA


Вернуться наверх
 
Не в сети
 Заголовок сообщения: Re: Гирлянда на RGB светодиодах
СообщениеДобавлено: Пн мар 18, 2013 10:37:44 
Мудрый кот

Карма: 21
Рейтинг сообщений: 93
Зарегистрирован: Пт май 29, 2009 10:58:47
Сообщений: 1842
Откуда: Саратов
Рейтинг сообщения: 0
Ага, есть такое дело - 50 mA максимальный ток всего регистра. Но есть мысль, что при установки двух светиков, можно уменьшить ток, в ущерб яркости. Так как их будет два, возможно этого и хватит. Думаю нужен эксперимент с двумя светодиодами. Попробую в ближайшее время купить пару и на макетке, приближенной к реальности проверить работу. Иначе никак не поймешь - что нужно.
Кстати ток можно регулировать программно. Так как управление идет через ШИМ, то скважностью можно потребляемый ток уменьшать.

Тут еще получается, что если ставить 60 элементов по 40 mA потреляемый ток будет 2,5 А итог - просадка U на конце линии, да и блок питания уже не телефонный, а что то большое.

Хотя у меня на 30 элементах при таких номиналах ток всей гирлянды не превышает 0,4 А при включении всех светодиодов с белым цветом, т.е. 15 mA на элемент.


Вернуться наверх
 
Не в сети
 Заголовок сообщения: Re: Гирлянда на RGB светодиодах
СообщениеДобавлено: Пн мар 18, 2013 20:29:08 
Опытный кот
Аватар пользователя

Карма: -16
Рейтинг сообщений: 10
Зарегистрирован: Чт ноя 25, 2010 20:41:04
Сообщений: 737
Рейтинг сообщения: 0
Незнаю какие сложности у людей с платами у меня больше всего заморачивает их соединение.За полдня всего десятку подцепил.Термоусадка кончилась.Еще денек,второй и можно гирлянду вешать на общее обозрение членов семьи.А еще вопрос к автору.При скачке инфы во втором архиве тоже есть НЕХ файл но размером меньше чем в первом архиве,для чего он.Я зашил свой проц 873А с первого-все работает.


Вернуться наверх
 
Не в сети
 Заголовок сообщения: Re: Гирлянда на RGB светодиодах
СообщениеДобавлено: Пн мар 18, 2013 21:04:37 
Мудрый кот

Карма: 21
Рейтинг сообщений: 93
Зарегистрирован: Пт май 29, 2009 10:58:47
Сообщений: 1842
Откуда: Саратов
Рейтинг сообщения: 0
Во втором архиве тестовая прошивка для отладки. Она просто переключает все цвета у 30 ламп. Для проверки вновь подключаемого элемента.


Вернуться наверх
 
Не в сети
 Заголовок сообщения: Re: Гирлянда на RGB светодиодах
СообщениеДобавлено: Пн мар 18, 2013 21:26:38 
Мудрый кот

Карма: 21
Рейтинг сообщений: 93
Зарегистрирован: Пт май 29, 2009 10:58:47
Сообщений: 1842
Откуда: Саратов
Рейтинг сообщения: 0
У меня опять замечание к плате :) А как светик со второй стороны будет светить - если он зараза шлейфом будет спрятан :)) Нужно чтобы шлейф заходил с разных сторон платы, а не в одном месте. Тогда провод не будет мешать.

Кстати если сделать промышленные платы с отдельными посадочними местами под шлейф, скорость сборки возрастет в разы.


Вернуться наверх
 
Не в сети
 Заголовок сообщения: Re: Гирлянда на RGB светодиодах
СообщениеДобавлено: Пн мар 18, 2013 21:42:21 
Опытный кот
Аватар пользователя

Карма: -16
Рейтинг сообщений: 10
Зарегистрирован: Чт ноя 25, 2010 20:41:04
Сообщений: 737
Рейтинг сообщения: 0
Если буду собирать вторую то так и сделаю.Будет двухсторонняя.С одной стороны шлейф-с другой деталюхи


Вернуться наверх
 
Не в сети
 Заголовок сообщения: Re: Гирлянда на RGB светодиодах
СообщениеДобавлено: Вт мар 19, 2013 09:46:49 
Открыл глаза

Карма: 3
Рейтинг сообщений: 4
Зарегистрирован: Вс мар 10, 2013 21:07:18
Сообщений: 60
Рейтинг сообщения: 0
Здраствуйте!Можно ли сделать,что бьi гирлянд делал и ефект "сосулька"?


Вернуться наверх
 
Не в сети
 Заголовок сообщения: Re: Гирлянда на RGB светодиодах
СообщениеДобавлено: Вт мар 19, 2013 12:14:15 
Мудрый кот

Карма: 21
Рейтинг сообщений: 93
Зарегистрирован: Пт май 29, 2009 10:58:47
Сообщений: 1842
Откуда: Саратов
Рейтинг сообщения: 0
А что вы подразумеваете под эффектом сосулька?
Она длинная, и располагается горизонтально, вертикально получится очень длинная сосулька.


Вернуться наверх
 
Не в сети
 Заголовок сообщения: Re: Гирлянда на RGB светодиодах
СообщениеДобавлено: Вт мар 19, 2013 12:45:38 
Открыл глаза

Карма: 3
Рейтинг сообщений: 4
Зарегистрирован: Вс мар 10, 2013 21:07:18
Сообщений: 60
Рейтинг сообщения: 0
Да,не подумал об етом.


Вернуться наверх
 
Не в сети
 Заголовок сообщения: Re: Гирлянда на RGB светодиодах
СообщениеДобавлено: Вт мар 19, 2013 20:09:50 
Открыл глаза
Аватар пользователя

Карма: 3
Рейтинг сообщений: 3
Зарегистрирован: Чт окт 23, 2008 20:52:49
Сообщений: 40
Откуда: Челябинск
Рейтинг сообщения: 0
Нарисовал 2й-вариант,выношу на обсуждение.
Изображение
Слева направо: верхняя сторона(TOP), нижняя сторона(BOTTOM), верх+низ. Картинка побольше размером приложена в архиве.
Размер платы 33,3мм х 13,6 мм, расстояние по X от края платы до центра отверстия под провода - 2,54мм, по Y до первого отверстия - 2мм, расстояние между центрами отверстий 1,905мм (отв. под провода и выв. светодиодов). Диаметр отверстий под выводы и провода 0,9мм.
LA - LAMP, DI и DO - вход и выход DATA, 5v -> +5В, GN - общий(-5в), CI и CO -вход и выход SCLK.
Изменения:
1) Отказался от буферной микросхемы и smd перемычки - с терминальным резистором должно всё работать.
2) Для кабеля сделал две земли, чтоб можно было экранировать SCLK - но это по желанию.
3) Пришлось химичить с анодами светодиодов синего цвета. Таблица подключений выводов светодиодов приложена.

Из красивостей:
Подписал аноды SMD светодиодов. Выровнял по Y группу контактных площадок под светодиоды, но SMD светодиоды будут смещены относительно центральной линии. На верхней стороне в одну, на нижней стороне в другую сторону.
Контуры корпусов резисторов и конденсаторов потом уберу - позиционные обозначения останутся.

Ну и в завершении сего процесса сделал бумажный макет нижней стороны платы :).
Изображение

Контактные площадки под корпуса 0805 скорее всего заменю на стандартные, для себя обычно делаю побольше - попадать легче :).

Буду рад Всем желающим поучаствовать в заказе плат.


Вложения:
PCB_maket.jpg [40.9 KiB]
Скачиваний: 2441
Подключение светодиодов.zip [4.15 KiB]
Скачиваний: 339
PCB-V3-big.zip [284.44 KiB]
Скачиваний: 347
PCB-V3.jpg [59.76 KiB]
Скачиваний: 2538
Вернуться наверх
 
Не в сети
 Заголовок сообщения: Re: Гирлянда на RGB светодиодах
СообщениеДобавлено: Вт мар 19, 2013 21:20:01 
Мудрый кот

Карма: 21
Рейтинг сообщений: 93
Зарегистрирован: Пт май 29, 2009 10:58:47
Сообщений: 1842
Откуда: Саратов
Рейтинг сообщения: 0
Как понял, плата под различные варианты светодиода?
Может стоит выбрать один тип, распространеный в китае, и за счет высвободившийся длинны, перенести отверстия подальше от края. Таким образом получим площадки, к которым будет крепится шлейф. Термоусадка не сможет усадится и на плате и на проводе, т.е. провод будет болтаться. У меня плата уже по ширине и то термоусадка не очень хорошо закрепляла провод. Здесь же можно приклеивать обычным термоклеем как раз к свободным площадкам.
В принципе плата кошерная, я бы взял :) Ну я и еще двое ;)

У меня в программе осталось 300 строк в первой странице памяти и 1000 во второй. Соответсвенно есть место для эффектов и можно будет еще пофантазировать, на новых то платах :)))

Не могли бы Вы озвучить стоимость комплектации при заказе у китайцев оптом. Хотя нет и сам могу посмотреть :))

Нужно прикинуть что покупать выгодно оптом, а что проще самому заказать.

Например керамика стоит 1 рубль штука и покупать ее 1000 штук за 300 рублей не выгодно, проще взять 30 за 30 р. Микросхемы и танталы видимо выгоднее у китайцев, светики тоже там. Платы и термоусадка тоже. Резисторы наверное проще купить на месте, что то на Алиекспрессе одни наборы идут. Можно наверное с продавцом договорится, например 5000 штук за 11 баксов одного номинала есть. Но что то мне кажется купить 300 штук у нас будет все дешевле, чем 600 рублей (ибо нужно 2 номинала) Хотя... вот хоть убей не помню цену в нашем магазине и если рубь штука - то у меня появится оччень много SMD резисторов ;)


Последний раз редактировалось Fallk Вт мар 19, 2013 21:44:06, всего редактировалось 1 раз.

Вернуться наверх
 
Не в сети
 Заголовок сообщения: Re: Гирлянда на RGB светодиодах
СообщениеДобавлено: Вт мар 19, 2013 21:34:26 
Родился

Зарегистрирован: Чт фев 10, 2011 15:52:41
Сообщений: 6
Рейтинг сообщения: 0
Не могли бы Вы озвучить стоимость комплектации при заказе у китайцев оптом.
Согласен с Fallk, думаю после озвучки цены за платы попутчиков будет достаточно.


Вернуться наверх
 
Не в сети
 Заголовок сообщения: Re: Гирлянда на RGB светодиодах
СообщениеДобавлено: Ср мар 20, 2013 23:18:34 
Открыл глаза
Аватар пользователя

Карма: 3
Рейтинг сообщений: 3
Зарегистрирован: Чт окт 23, 2008 20:52:49
Сообщений: 40
Откуда: Челябинск
Рейтинг сообщения: 0
Нацарапал следующий вариант печатки, картинку приложил.
Размер платы 37,6мм х 12,9 мм, расстояние по X от края платы до центра отверстия под провода - 7,62мм(можно изменить), по Y до первого отверстия - 1,65мм, расстояние между центрами отверстий 1,905мм (отв. под провода и выв. светодиодов). Диаметр отверстий под выводы и провода 0,9мм.
Светодиод с выводами оставил китайский (R Catod G B), SMD светодиод выбрал вот такой, имя его "tescoled"
Kef писал(а):
2-й
Изображение

Параметры красивые, но китайцы любят приукрасить слегка, раз так в десять. 8)
Изображение

Снова пришлось поиграть с анодами SMD светодиодов, на этот раз с зеленым (табличку приложил). На работу элемента это никак не повлияет, потому что SMD ставится парой. Выровнял светодиоды по Y, теперь нет смещения относительно центральной линии.

По комплектухе:
Резисторы нужно будет покупать каждому самостоятельно, потому что их нужно будет с начало подобрать.
Всё остальное можно заказать у китайцев вместе с платами.
Fallk писал(а):
Нужно прикинуть что покупать выгодно оптом, а что проще самому заказать.

Например керамика стоит 1 рубль штука и покупать ее 1000 штук за 300 рублей не выгодно, проще взять 30 за 30 р.

Мне не трудно отрезать из ленты 30 шт. кондеров и положить вместе с платами. А вот 20р. будут не лишними, т.к. присутствует один не приятный момент - пересылка внутри России. Но эти затраты можно частично компенсировать за счет покупки больших лотов. К примеру SMD светодиоды лот 100шт. 0,13$ за шт., при покупке большого лота цена уже будет 0,09$. Разница 1,25 р., если взять светодиодов на одну гирлянду (60шт.) уже будет 75 р. и.т.д. Конечно разница на микросхемах и танталах будет поменьше, но все равно "копейка рубь бережет".
Tomas49 писал(а):
Не могли бы Вы озвучить стоимость комплектации при заказе у китайцев оптом.
Согласен с Fallk, думаю после озвучки цены за платы попутчиков будет достаточно.

Цены на небольшие (для китайцев) лоты
Kef писал(а):
Округлив курс ЦБ до большего целого (32) получается примерно следующее:
PIC16F876A-I/SP DIP корпус 2,67$ - 85,5 руб. за 1 шт. (заказ от 10 шт.)
SN74HC164D SO14 0,14$ - 4,5 руб. за 1 шт. (заказ от 200 шт.)
Светодиод RGB 5mm diffused 0,1-0,11$ (1000шт.) 0,15$ (200шт.) 3,20 руб. - 4,8руб.
Керамика SMD 0805 0,01$ - 0,32 руб. за 1 шт. (заказ от 1000 шт.)
16V 10UF 3216 A SMD tantalum capacitor 0,08$ - 2,56 руб. за 1 шт. (заказ от 100 шт.)

С Курсом сами понимаете сегодня так, завтра вот так, а послезавтра эдак. Потому и округлил до большего.
Точная цена на плату будет известна после отправки файлов производителю, а пока дизайн платы в процессе ....


Вложения:
Подключение светодиодов2.zip [3.99 KiB]
Скачиваний: 347
tescoled.gif [48.18 KiB]
Скачиваний: 2577
PCB_V3-02.gif [39.58 KiB]
Скачиваний: 835
Вернуться наверх
 
Показать сообщения за:  Сортировать по:  Вернуться наверх
Начать новую тему Ответить на тему  [ Сообщений: 675 ]    , , , 4, , , ...  

Часовой пояс: UTC + 3 часа


Кто сейчас на форуме

Сейчас этот форум просматривают: 6441bm3 и гости: 28


Вы не можете начинать темы
Вы не можете отвечать на сообщения
Вы не можете редактировать свои сообщения
Вы не можете удалять свои сообщения
Вы не можете добавлять вложения

Найти:
Перейти:  


Powered by phpBB © 2000, 2002, 2005, 2007 phpBB Group
Русская поддержка phpBB
Extended by Karma MOD © 2007—2012 m157y
Extended by Topic Tags MOD © 2012 m157y