Например TDA7294

Форум РадиоКот • Просмотр темы - Бриджампы.
Форум РадиоКот
Здесь можно немножко помяукать :)

Текущее время: Пн ноя 24, 2025 14:41:56

Часовой пояс: UTC + 3 часа


ПРЯМО СЕЙЧАС:



Начать новую тему Ответить на тему  [ Сообщений: 107 ]    , , , , , 6
Автор Сообщение
Не в сети
 Заголовок сообщения: Re: Бриджампы.
СообщениеДобавлено: Пт янв 07, 2011 19:28:18 
Родился

Зарегистрирован: Чт дек 09, 2010 01:40:09
Сообщений: 3
Рейтинг сообщения: 0
Здравствуйте вот прилагаю фотки.
Вот сам усилок он уже был собран.
Изображение
Изображение
Изображение
установлен был вот на такой радиатор
Изображение
динамик использовал вот этот
Изображение
Изображение
блок питание использовал 250Вт вот
Изображение
Изображение
на приборе показывает 16,2 вольт но это в холостом ходу а при нагрузке 13,4 думаю что это достаточно.


Вернуться наверх
 
Не в сети
 Заголовок сообщения: Re: Бриджампы.
СообщениеДобавлено: Пн фев 28, 2011 11:03:56 
Первый раз сказал Мяу!

Зарегистрирован: Чт авг 27, 2009 00:01:51
Сообщений: 24
Откуда: Тверь
Рейтинг сообщения: 0
прошу прощение за пропадание. если тут еще кто то есть :) а резистор на входе правильно поставили? на нем сигнал пропадает может и всего то делов :) без резистора включать пробовали потом? :)


Вернуться наверх
 
Не в сети
 Заголовок сообщения: Re: Бриджампы.
СообщениеДобавлено: Пн фев 28, 2011 21:46:58 
Родился

Зарегистрирован: Чт дек 09, 2010 01:40:09
Сообщений: 3
Рейтинг сообщения: 0
CheepTuning
Резистор на входе ставил то я правильно он есть одно большое но,ставил без конденсатора вот микрухе и приснился капец,после того резюк снимал включал без него тишина гробовая подавал на другие входы сигнал тоже самое тишина,вот так и получилось,ну зато теперь знаю что на вход резюк без кондёра ставить нельзя,это в моём случае,а на счёт других могу и ошибиться,вот купил другую впаял всё сразу заработало


Вернуться наверх
 
Не в сети
 Заголовок сообщения: Re: Бриджампы.
СообщениеДобавлено: Пт июн 03, 2011 19:07:23 
Родился

Зарегистрирован: Пт июн 03, 2011 18:57:59
Сообщений: 1
Откуда: Россия
Рейтинг сообщения: 0
Собрал по схеме усилитель TDA8571J класс B, ошибка в схеме, 12 вывод микросхемы не надо подключать к общему выводу питания, были сильные искажения, 12 вывод по документации оказался SGND, это общий вывод для подключения входа.

Так, усилитель показался самым качественным, из небольшого количества слышанных мною микросхем, да и цена мизер, правда компенсируется это радиатором. Сам увлекаюсь ламповыми УМ.


Вернуться наверх
 
Эиком - электронные компоненты и радиодетали
Не в сети
 Заголовок сообщения: Re: Бриджампы.
СообщениеДобавлено: Пт июн 01, 2012 16:06:21 
Открыл глаза

Зарегистрирован: Вс апр 22, 2007 09:08:19
Сообщений: 53
Откуда: Россия, Новосибирск
Рейтинг сообщения: 0
Всем прювэт! возник вопрос по усилению TDA7256. В даташите указано 36дБ (если я правильно смотрел, конечно). Только я так и не понял, в каком включении, в балансном или нет? Разъясните, пожалуйста, в каком режиме какое усиление будет? И может кто знает сопротивления резисторов обратной связи внутри МС?


Вернуться наверх
 
Не в сети
 Заголовок сообщения: Re: Бриджампы.
СообщениеДобавлено: Ср фев 20, 2013 15:34:20 
Открыл глаза
Аватар пользователя

Зарегистрирован: Ср апр 13, 2011 20:36:50
Сообщений: 61
Откуда: Иркутск
Рейтинг сообщения: 0
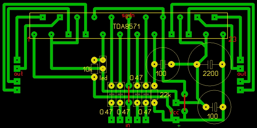
Нарисовал для 8571 печатку,только хз,правильно или нет,брал схемы из нескольких источников + даташит,вот и получилось сие чудо,кому не сложно,гляньте


Вложения:
TDA8571.JPG [224.14 KiB]
Скачиваний: 330
Вернуться наверх
 
Не в сети
 Заголовок сообщения: Re: Бриджампы.
СообщениеДобавлено: Вт мар 05, 2013 11:43:58 
Открыл глаза
Аватар пользователя

Зарегистрирован: Ср апр 13, 2011 20:36:50
Сообщений: 61
Откуда: Иркутск
Рейтинг сообщения: 0
подскажите пожалуйста,какого примерно размера на 8571 нужен радиатор?


Вернуться наверх
 
Показать сообщения за:  Сортировать по:  Вернуться наверх
Начать новую тему Ответить на тему  [ Сообщений: 107 ]    , , , , , 6

Часовой пояс: UTC + 3 часа


Кто сейчас на форуме

Сейчас этот форум просматривают: нет зарегистрированных пользователей и гости: 49


Вы не можете начинать темы
Вы не можете отвечать на сообщения
Вы не можете редактировать свои сообщения
Вы не можете удалять свои сообщения
Вы не можете добавлять вложения

Найти:
Перейти:  


Powered by phpBB © 2000, 2002, 2005, 2007 phpBB Group
Русская поддержка phpBB
Extended by Karma MOD © 2007—2012 m157y
Extended by Topic Tags MOD © 2012 m157y