Например TDA7294

Форум РадиоКот • Просмотр темы - Вопрос владельцам Б5-47 и подобных
Форум РадиоКот
Здесь можно немножко помяукать :)

Текущее время: Вс янв 25, 2026 19:11:44

Часовой пояс: UTC + 3 часа


ПРЯМО СЕЙЧАС:



Начать новую тему Ответить на тему  [ Сообщений: 680 ]    , 2, , , ...  
Автор Сообщение
Не в сети
 Заголовок сообщения: Re: Вопрос владельцам Б5-47 и подобных
СообщениеДобавлено: Пн апр 30, 2012 02:04:29 
Модератор
Аватар пользователя

Карма: 153
Рейтинг сообщений: 2927
Зарегистрирован: Сб авг 14, 2010 15:05:51
Сообщений: 18934
Откуда: г. Озерск, Челябинская обл.
Рейтинг сообщения: 0
Медали: 1
Лучший человек Форума 2017 (1)
от монитора обратноходовый транс. он с зазором, и для двухтакта не подойдет.

_________________
Мудрость приходит вместе с импотенцией...
Когда на русском форуме переходят на Вы, в реальной жизни начинают бить морду.


Вернуться наверх
 
Не в сети
 Заголовок сообщения: Re: Вопрос владельцам Б5-47 и подобных
СообщениеДобавлено: Пт июн 01, 2012 15:32:27 
Опытный кот

Карма: 3
Рейтинг сообщений: 143
Зарегистрирован: Пн июн 07, 2010 22:56:01
Сообщений: 881
Откуда: SU
Рейтинг сообщения: 0
жаль что ни кто не хочет повторить схему (((


Вернуться наверх
 
Не в сети
 Заголовок сообщения: Re: Вопрос владельцам Б5-47 и подобных
СообщениеДобавлено: Сб июн 02, 2012 08:07:30 
Это не хвост, это антенна

Карма: 45
Рейтинг сообщений: 277
Зарегистрирован: Ср мар 02, 2011 20:05:39
Сообщений: 1451
Откуда: Карельский перешеек
Рейтинг сообщения: 0
Медали: 1
Получил миской по аватаре (1)
"Не хочет" - наверное не очень правильное слово :).

Лично у меня желание есть, но мешают два фактора:
- не очень уверенно чувствую себя с импульсными БП. Сделать с нуля ИП 220->38V с чужих слов без документации по ГОСТу :) и подробных рекомендаций по налаживанию для меня задача не совсем тривиальная.
- работоспособность своего Б5-47 я восстановил до того, как пошло обсуждение методов устранения аккустических эффектов. Узнав, что это норма и что не один мой БП такой, я только заменил лампочки на разноцветные светодиоды (кстати, 3-х миллиметровые становятся на место лампочек, как родные) и на этом модернизация закончилась.

Но как только появится повод опять произвести ему вскрытие, то Ваш опыт придется очень кстати. Поэтому буду благодарен, если Вы продолжите им делиться в теме. Но всё же я, скорее всего, попробую пойти по другому пути: низкочастотный трансформатор (в дополнение к штатному) -> выпрямитель -> импульсный стабилизатор на LM2596, который и будет поддерживать заданое падение на родном регулирующем транзисторе. Если подавать на дополнительный транс пониженное напряжение с родного транса (как сейчас в штатной схеме), то меди меньше понадобится, а импульсник на LM2596 - это вообще несколько деталек обвеса с гарантированным результатом. По беглой оценке всё это легко поместится в освобождающемся пространстве. Вариант, конечно, сильно проигрывает по весу, но это же не карманный девайс, какая мне разница 10кг стоит на столе или 12 :). А главное, что такая схемотехника для меня более прозрачна и понятна. Но это только на уровне идеи, проработкой не занимался.


Вернуться наверх
 
Не в сети
 Заголовок сообщения: Re: Вопрос владельцам Б5-47 и подобных
СообщениеДобавлено: Вс июн 03, 2012 10:53:49 
Друг Кота
Аватар пользователя

Карма: 50
Рейтинг сообщений: 762
Зарегистрирован: Чт дек 29, 2005 00:18:30
Сообщений: 6591
Откуда: Москва
Рейтинг сообщения: 0
Да, такая модернизация (с новым ИП) удобна для тех кто пожёг штатный ВЧ силовой трансформатор. Как не удивительно но это распространённый дефект, у нас в НИИ в кладовке было много трупиков именно с таким дефектом. Кстати из своего опыта- Б5-50 после замены токового резистора на уменьшенный вдвое номинал исправно выдаёт 300 в и 600 ма без сгорания транса. Что делает его очень удобным для ремонта импульсных БП на столе с обеспечением гальванической развязки.

_________________
Ничто так не укрепляет взаимное доверие, как 100% предоплата! Дмитрий, ex-RK3AOR.


Вернуться наверх
 
Эиком - электронные компоненты и радиодетали
Не в сети
 Заголовок сообщения: Re: Вопрос владельцам Б5-47 и подобных
СообщениеДобавлено: Вт июн 12, 2012 20:53:54 
Это не хвост, это антенна

Карма: 7
Рейтинг сообщений: 105
Зарегистрирован: Пн ноя 23, 2009 00:50:23
Сообщений: 1412
Откуда: Crimea, Simferopol
Рейтинг сообщения: 0
Starichok51 писал(а):
кто возьмется воплощать в железо?

а если попробовать скрестить этот блок с двумя параллельными 1084 на выходе?
чтобы сделать импульсник по высокому + линейник. более продвинутый аналог этого - http://www.radiokot.ru/forum/viewtopic.php?f=11&t=61775

в общем пока есть время могу взяться делать.
нужен скриншот проги для расчета транса.. (взять оттуда частоту, задержки ....)


Вернуться наверх
 
Не в сети
 Заголовок сообщения: Re: Вопрос владельцам Б5-47 и подобных
СообщениеДобавлено: Вт июн 12, 2012 23:21:33 
Модератор
Аватар пользователя

Карма: 153
Рейтинг сообщений: 2927
Зарегистрирован: Сб авг 14, 2010 15:05:51
Сообщений: 18934
Откуда: г. Озерск, Челябинская обл.
Рейтинг сообщения: 0
Медали: 1
Лучший человек Форума 2017 (1)
для расчета могу сказать, что частотозадающие номиналы выбраны на 45 кГц.
остальной расчет можешь сделать сам под имеющийся у тебя сердечник.
обмотку самопитания считать на 18-20 Вольт.

_________________
Мудрость приходит вместе с импотенцией...
Когда на русском форуме переходят на Вы, в реальной жизни начинают бить морду.


Вернуться наверх
 
Не в сети
 Заголовок сообщения: Re: Вопрос владельцам Б5-47 и подобных
СообщениеДобавлено: Вт июл 17, 2012 11:28:49 
Опытный кот

Карма: 3
Рейтинг сообщений: 143
Зарегистрирован: Пн июн 07, 2010 22:56:01
Сообщений: 881
Откуда: SU
Рейтинг сообщения: 0
вот реализация http://forum.cxem.net/index.php?showtopic=111560&st=20


Вернуться наверх
 
Не в сети
 Заголовок сообщения: Re: Вопрос владельцам Б5-47 и подобных
СообщениеДобавлено: Ср июл 18, 2012 16:53:33 
Это не хвост, это антенна

Карма: 7
Рейтинг сообщений: 105
Зарегистрирован: Пн ноя 23, 2009 00:50:23
Сообщений: 1412
Откуда: Crimea, Simferopol
Рейтинг сообщения: 0
а ir2110/ir2113 взаимо-заменяемые в этой схеме ?


Вернуться наверх
 
Не в сети
 Заголовок сообщения: Re: Вопрос владельцам Б5-47 и подобных
СообщениеДобавлено: Ср июл 18, 2012 19:14:31 
Модератор
Аватар пользователя

Карма: 153
Рейтинг сообщений: 2927
Зарегистрирован: Сб авг 14, 2010 15:05:51
Сообщений: 18934
Откуда: г. Озерск, Челябинская обл.
Рейтинг сообщения: 0
Медали: 1
Лучший человек Форума 2017 (1)
да.
2110 на 500 Вольт. 2113 на 600 Вольт. и вся разница.
и даташит у них один, общий.

_________________
Мудрость приходит вместе с импотенцией...
Когда на русском форуме переходят на Вы, в реальной жизни начинают бить морду.


Вернуться наверх
 
Не в сети
 Заголовок сообщения: Re: Вопрос владельцам Б5-47 и подобных
СообщениеДобавлено: Чт июл 19, 2012 17:57:59 
Модератор
Аватар пользователя

Карма: 153
Рейтинг сообщений: 2927
Зарегистрирован: Сб авг 14, 2010 15:05:51
Сообщений: 18934
Откуда: г. Озерск, Челябинская обл.
Рейтинг сообщения: 1
Медали: 1
Лучший человек Форума 2017 (1)
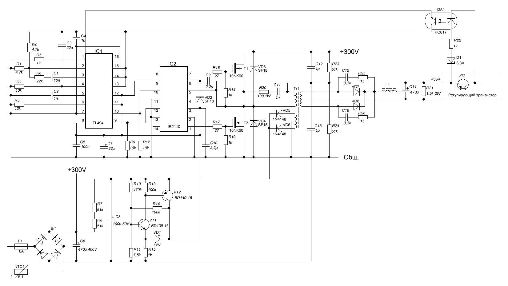
делаю отчет о проделанной работе.
окончательная схема, по которой собран преобразователь:
Вложение:
Сетевой для Б5-47.GIF [35.61 KiB]
Скачиваний: 6289

вот так Б5-47 выглядел в исходном виде:
Вложение:
Исходный вид.JPG [125.71 KiB]
Скачиваний: 3683

вот так он выглядел после демонтажа всех элементов старого преобразователя (на частоту 5 кило...):
Вложение:
После демонтажа.JPG [113.23 KiB]
Скачиваний: 3517

вот так он теперь выглядит:
вид сверху
Вложение:
Вид сверху.JPG [128 KiB]
Скачиваний: 3424

вид снизу
Вложение:
Вид снизу.JPG [136.96 KiB]
Скачиваний: 2491

жгут провязал заново. и где было распорото, и новую ветвь.
плата:
Вложение:
1 сторона.JPG [112.95 KiB]
Скачиваний: 3286

Вложение:
2 сторона.JPG [209.72 KiB]
Скачиваний: 3928

на нижней стороне видно, что было сделано исправление ошибок монтажа и установка забытых элементов схемы.
отдельные испытания платы.
на выходе 42 Вольта и 3 Ампера (на первичной обмотке)
Вложение:
42 В и 3 А.JPG [68.55 KiB]
Скачиваний: 5101

так выглядит нагрузка при испытаниях
Вложение:
Нагрузка.JPG [102.1 KiB]
Скачиваний: 4446

_________________
Мудрость приходит вместе с импотенцией...
Когда на русском форуме переходят на Вы, в реальной жизни начинают бить морду.


Вернуться наверх
 
Не в сети
 Заголовок сообщения: Re: Вопрос владельцам Б5-47 и подобных
СообщениеДобавлено: Пн ноя 12, 2012 08:37:46 
Мудрый кот
Аватар пользователя

Карма: 3
Рейтинг сообщений: 60
Зарегистрирован: Пн ноя 29, 2010 15:58:43
Сообщений: 1817
Рейтинг сообщения: 0
Добрый день.

подскажите пож. есть ли возможность использовать в схеме IRF840 ? и что исправить есть есть такая возможность
схему планирую использовать на мощности около 60 вт.


Вернуться наверх
 
Не в сети
 Заголовок сообщения: Re: Вопрос владельцам Б5-47 и подобных
СообщениеДобавлено: Пн ноя 12, 2012 09:37:13 
Модератор
Аватар пользователя

Карма: 153
Рейтинг сообщений: 2927
Зарегистрирован: Сб авг 14, 2010 15:05:51
Сообщений: 18934
Откуда: г. Озерск, Челябинская обл.
Рейтинг сообщения: 0
Медали: 1
Лучший человек Форума 2017 (1)
да, можно.

_________________
Мудрость приходит вместе с импотенцией...
Когда на русском форуме переходят на Вы, в реальной жизни начинают бить морду.


Вернуться наверх
 
Не в сети
 Заголовок сообщения: Re: Вопрос владельцам Б5-47 и подобных
СообщениеДобавлено: Пн ноя 12, 2012 09:58:13 
Мудрый кот
Аватар пользователя

Карма: 3
Рейтинг сообщений: 60
Зарегистрирован: Пн ноя 29, 2010 15:58:43
Сообщений: 1817
Рейтинг сообщения: 0
в других схемах источников встречаются высоковольные кондеры - 1 kV.
подскажите какие керамические кондеры в этой схеме имеют напряжения более 50 вольт


Вернуться наверх
 
Не в сети
 Заголовок сообщения: Re: Вопрос владельцам Б5-47 и подобных
СообщениеДобавлено: Пн ноя 12, 2012 10:42:25 
Модератор
Аватар пользователя

Карма: 153
Рейтинг сообщений: 2927
Зарегистрирован: Сб авг 14, 2010 15:05:51
Сообщений: 18934
Откуда: г. Озерск, Челябинская обл.
Рейтинг сообщения: 0
Медали: 1
Лучший человек Форума 2017 (1)
только конденсаторный делитель на первичной обмотке. у меня стоят К73-17 1 мкФ 400 Вольт.

_________________
Мудрость приходит вместе с импотенцией...
Когда на русском форуме переходят на Вы, в реальной жизни начинают бить морду.


Вернуться наверх
 
Не в сети
 Заголовок сообщения: Re: Вопрос владельцам Б5-47 и подобных
СообщениеДобавлено: Вт ноя 13, 2012 07:59:44 
Мудрый кот
Аватар пользователя

Карма: 3
Рейтинг сообщений: 60
Зарегистрирован: Пн ноя 29, 2010 15:58:43
Сообщений: 1817
Рейтинг сообщения: 0
спасибо за советы. почитал также аналогичную тему на forum.cxem.net.

еще подскажите пож, можно ли использовать кольцо на M2000HM1 , и если расчитывать этот транс в программе, то какую марку феррита использовать(какая ближе к М2000НМ1 ) при расчете?

попробовал сделать расчет для кольца 2000HM получилось число витков первичной обмотки всего 6 . это правильно?


Вложения:
raschet-transa.JPG [147.21 KiB]
Скачиваний: 1574
Вернуться наверх
 
Не в сети
 Заголовок сообщения: Re: Вопрос владельцам Б5-47 и подобных
СообщениеДобавлено: Вт ноя 13, 2012 10:34:00 
Модератор
Аватар пользователя

Карма: 153
Рейтинг сообщений: 2927
Зарегистрирован: Сб авг 14, 2010 15:05:51
Сообщений: 18934
Откуда: г. Озерск, Челябинская обл.
Рейтинг сообщения: 0
Медали: 1
Лучший человек Форума 2017 (1)
а ты что, собираешься от 12-вольтового аккумулятора это питать?

_________________
Мудрость приходит вместе с импотенцией...
Когда на русском форуме переходят на Вы, в реальной жизни начинают бить морду.


Вернуться наверх
 
Не в сети
 Заголовок сообщения: Re: Вопрос владельцам Б5-47 и подобных
СообщениеДобавлено: Вт ноя 13, 2012 10:49:14 
Мудрый кот
Аватар пользователя

Карма: 3
Рейтинг сообщений: 60
Зарегистрирован: Пн ноя 29, 2010 15:58:43
Сообщений: 1817
Рейтинг сообщения: 0
12 В.? это была некая мысль что tl494 питается от 12 В :))

вот пересчитал. это возможно окажется рабочим вариантом...


Вложения:
raschet-transa2.JPG [149.96 KiB]
Скачиваний: 1138
Вернуться наверх
 
Не в сети
 Заголовок сообщения: Re: Вопрос владельцам Б5-47 и подобных
СообщениеДобавлено: Вт ноя 13, 2012 12:06:16 
Модератор
Аватар пользователя

Карма: 153
Рейтинг сообщений: 2927
Зарегистрирован: Сб авг 14, 2010 15:05:51
Сообщений: 18934
Откуда: г. Озерск, Челябинская обл.
Рейтинг сообщения: 0
Медали: 1
Лучший человек Форума 2017 (1)
еще смешнее... где ты найдешь такое напряжение питания по постоянному току? ты, видимо, хотел задать этот диапазон по переменному току, но забыл переключится...

_________________
Мудрость приходит вместе с импотенцией...
Когда на русском форуме переходят на Вы, в реальной жизни начинают бить морду.


Вернуться наверх
 
Не в сети
 Заголовок сообщения: Re: Вопрос владельцам Б5-47 и подобных
СообщениеДобавлено: Пн дек 17, 2012 08:07:16 
Мудрый кот
Аватар пользователя

Карма: 3
Рейтинг сообщений: 60
Зарегистрирован: Пн ноя 29, 2010 15:58:43
Сообщений: 1817
Рейтинг сообщения: 0
Подскажите пож. направление намотки обмоток трансформатора не важна?

и еще вопрос - в выходном выпрямителе, параллельно диодам стоят конденсатор+резистор. Если необходима еще одна обмотка с выпрямителем, схема должна быть аналогичной (диод+резистор+конденсатор) или достаточно одного диода ?


Вернуться наверх
 
Не в сети
 Заголовок сообщения: Re: Вопрос владельцам Б5-47 и подобных
СообщениеДобавлено: Пн дек 17, 2012 10:33:57 
Модератор
Аватар пользователя

Карма: 153
Рейтинг сообщений: 2927
Зарегистрирован: Сб авг 14, 2010 15:05:51
Сообщений: 18934
Откуда: г. Озерск, Челябинская обл.
Рейтинг сообщения: 0
Медали: 1
Лучший человек Форума 2017 (1)
направление намотки не важно. но важна правильная фазировка половинок вторички.
конденсатор+резистор помогают снизить электромагнитные помехи, можно обойтись и без них.

_________________
Мудрость приходит вместе с импотенцией...
Когда на русском форуме переходят на Вы, в реальной жизни начинают бить морду.


Вернуться наверх
 
Показать сообщения за:  Сортировать по:  Вернуться наверх
Начать новую тему Ответить на тему  [ Сообщений: 680 ]    , 2, , , ...  

Часовой пояс: UTC + 3 часа


Кто сейчас на форуме

Сейчас этот форум просматривают: Axx, Monkey, nipvideo и гости: 55


Вы не можете начинать темы
Вы не можете отвечать на сообщения
Вы не можете редактировать свои сообщения
Вы не можете удалять свои сообщения
Вы не можете добавлять вложения

Найти:
Перейти:  


Powered by phpBB © 2000, 2002, 2005, 2007 phpBB Group
Русская поддержка phpBB
Extended by Karma MOD © 2007—2012 m157y
Extended by Topic Tags MOD © 2012 m157y