Например TDA7294

Форум РадиоКот • Просмотр темы - "Преобразователь питания на MC34063"
Форум РадиоКот
Здесь можно немножко помяукать :)

Текущее время: Чт окт 23, 2025 01:02:53

Часовой пояс: UTC + 3 часа


ПРЯМО СЕЙЧАС:



Начать новую тему Ответить на тему  [ Сообщений: 806 ]     ... , , , 7, , , ...  
Автор Сообщение
Не в сети
 Заголовок сообщения: Re: "Преобразователь питания на MC34063"
СообщениеДобавлено: Чт апр 19, 2012 18:22:38 
Друг Кота
Аватар пользователя

Карма: 18
Рейтинг сообщений: 1121
Зарегистрирован: Пт ноя 27, 2009 18:12:27
Сообщений: 4625
Откуда: Черкассы, UA
Рейтинг сообщения: 0
Если у кого-то есть регистрация на том сайте - уже и плату в LAY сюда выкладывайте.
А то, что схема и девайс на фотке отличаются - видно невооруженным глазом :)

_________________
Изображение

В мире нет вредных веществ, в мире есть вредные количества © Д.И.Менделеев
Когда на форуме переходят на "Вы", в реальной жизни уже давно бьют морду © автор неизвестен.


Вернуться наверх
 
Не в сети
 Заголовок сообщения: Re: "Преобразователь питания на MC34063"
СообщениеДобавлено: Чт апр 19, 2012 19:15:59 
Друг Кота
Аватар пользователя

Карма: 52
Рейтинг сообщений: 846
Зарегистрирован: Вт сен 07, 2010 03:01:06
Сообщений: 16545
Откуда: Moscow-Izmaylovo
Рейтинг сообщения: 0
теоретический вопрос по той не складухе.
если напряжение 12 вольт упадёт до 5
что мы на выходе будем наблюдать?

_________________
Лечу лечить WWWашу покалеченную технику.


Вернуться наверх
 
Не в сети
 Заголовок сообщения: Re: "Преобразователь питания на MC34063"
СообщениеДобавлено: Пн апр 30, 2012 11:27:25 
Открыл глаза

Зарегистрирован: Чт янв 14, 2010 20:42:45
Сообщений: 72
Откуда: Запорожье
Рейтинг сообщения: 0
Добрый день!
Собрал преобразователь Step-down из темы, работает шикарно. Попытался собрать Step-up, тут появились трудности, запускается, но не держит нагрузку. Задача сделать зарядник для мобилки из 3,7-4в в 5в на выходе, 1А. На выходе есть 4,92в но при подключении нагрузки проседает до 3,86в. Полевик греется не сильно, но ощутимо. Подскажите что за резистор на схеме отмеченный красным?


Вложения:
MC34063_Step-Up.GIF [24.6 KiB]
Скачиваний: 5572
Вернуться наверх
 
Не в сети
 Заголовок сообщения: Re: "Преобразователь питания на MC34063"
СообщениеДобавлено: Пн апр 30, 2012 12:54:22 
Друг Кота

Карма: 28
Рейтинг сообщений: 568
Зарегистрирован: Чт май 05, 2011 21:26:34
Сообщений: 4550
Откуда: Украина, Славутич
Рейтинг сообщения: 0
Не хватает индуктивности дросселя, или он не рассчитан на импульсный ток который протекает в схеме. Есть даташит, вам нужно рассчитать импульсный ток по заданным параметрам входного и выходного напряжения и подобрать к нему с запасом дроссель по этому параметру.

Полевик, в этой схеме тоже плохо работать будет, время переключения у него будет большим, а именно время ВКЛЮЧЕНИЯ, которое будет определятся резистором R3, емкостью затвора полевого транзистора и емкостью К-Э перехода VT1. Туда нужен полевик с напряжением полного открытия не менее 2.5В. Какой полевик стоит у ВАС? И было бы интересно посмотреть форму сигнала на 8-м выводе микросхемы, когда схема работает на максимальную нагрузку. Если там будут короткие импульсы в "+" - значит микросхема работает с максимальным открытием силового ключа, а значит не хватает либо индуктивности(как величины так и по максимальному току) либо внутреннее сопротивление источника тока слишком велико. Ведь только средний ток на входе при 1А на выходе будет порядка 1.5-2А, а в импульсе и того больше.


Вернуться наверх
 
Эиком - электронные компоненты и радиодетали
Не в сети
 Заголовок сообщения: Re: "Преобразователь питания на MC34063"
СообщениеДобавлено: Пн апр 30, 2012 18:39:26 
Открыл глаза

Зарегистрирован: Чт янв 14, 2010 20:42:45
Сообщений: 72
Откуда: Запорожье
Рейтинг сообщения: 0
Полевик у меня стоит FR024N, есть еще FL024N, F7413, P55NF06 в запасе)
Дроссель поставил первый попавшийся, около 55мкГн. Все номиналы как по схеме, может 315 хуже, тут стоит с буквой Б, а в понижающем поставил с Г. Может диод не очень, стоит SF28, а в понижающем шоттки, сборка с компового БП.
Помогите с расчетом, мне уже через день уезжать, зарядка очень нужна)
Вообще и 500мА будет заряжать телефон, этого будет хватать, мне главное чтоб напряжение не падало. Форму сигнала посмотреть нет возможности к сожалению.


Вернуться наверх
 
Не в сети
 Заголовок сообщения: Re: "Преобразователь питания на MC34063"
СообщениеДобавлено: Пн апр 30, 2012 19:03:03 
Друг Кота
Аватар пользователя

Карма: 18
Рейтинг сообщений: 1121
Зарегистрирован: Пт ноя 27, 2009 18:12:27
Сообщений: 4625
Откуда: Черкассы, UA
Рейтинг сообщения: 0
0,5 А микросхема способна выдать без внешнего транзистора. Если надо больше - тогда нужен транзистор, причем биполярный, а не полевик.
В даташите есть схема и печатка и повышающего, и понижающего, и инвертирующего - надо просто взять и повторить. Подобрать номиналы резисторов на 5 выводе под свое выходное напряжение.

_________________
Изображение

В мире нет вредных веществ, в мире есть вредные количества © Д.И.Менделеев
Когда на форуме переходят на "Вы", в реальной жизни уже давно бьют морду © автор неизвестен.


Вернуться наверх
 
Не в сети
 Заголовок сообщения: Re: "Преобразователь питания на MC34063"
СообщениеДобавлено: Пн апр 30, 2012 19:46:42 
Друг Кота

Карма: 28
Рейтинг сообщений: 568
Зарегистрирован: Чт май 05, 2011 21:26:34
Сообщений: 4550
Откуда: Украина, Славутич
Рейтинг сообщения: 0
Первый попавшийся дроссель не катит. Их надо подбирать по току насыщения. А ток в схеме опрееляется пиковым значением тока, если собирать схему по даташиту то пиковый ток можно ограничить средствами микросхемы, а значит дроссель будет всегда работать в пределах допустимых параметров. А вот сам пиковый ток надо рассчитать таким образом чтобы он был не менее необходимого значения чтобы обеспечить номинальный выходной ток. В даташите помоему есть формула.


Вернуться наверх
 
Не в сети
 Заголовок сообщения: Re: "Преобразователь питания на MC34063"
СообщениеДобавлено: Пн апр 30, 2012 20:03:01 
Открыл глаза

Зарегистрирован: Чт янв 14, 2010 20:42:45
Сообщений: 72
Откуда: Запорожье
Рейтинг сообщения: 0
я собирал без транзистора, чтоб старалась одна микросхема, через 20-30 секунд микросхема разогревалась так что обжигала. не катит, надо усиливать.
Подскажите что еще можно сделать, как посчитать дроссель для этого преобразователя? что еще кроме дпосселя можно сделать?


Вернуться наверх
 
Не в сети
 Заголовок сообщения: Re: "Преобразователь питания на MC34063"
СообщениеДобавлено: Пн апр 30, 2012 20:23:50 
Друг Кота
Аватар пользователя

Карма: 18
Рейтинг сообщений: 1121
Зарегистрирован: Пт ноя 27, 2009 18:12:27
Сообщений: 4625
Откуда: Черкассы, UA
Рейтинг сообщения: 0
Codehunter писал(а):
я собирал без транзистора, чтоб старалась одна микросхема, через 20-30 секунд микросхема разогревалась так что обжигала

С каким дросселем? 170-220 мкГн, как рекомендует даташит?
Codehunter писал(а):
что еще кроме дпосселя можно сделать?

Внимательно прочитать даташит и сделать так, как там написано.
Есть какие-то мысли по поводу того, зачем производители на свою продукцию выпускают даташиты и апноуты?

_________________
Изображение

В мире нет вредных веществ, в мире есть вредные количества © Д.И.Менделеев
Когда на форуме переходят на "Вы", в реальной жизни уже давно бьют морду © автор неизвестен.


Вернуться наверх
 
Не в сети
 Заголовок сообщения: Re: "Преобразователь питания на MC34063"
СообщениеДобавлено: Пн апр 30, 2012 20:39:06 
Открыл глаза

Зарегистрирован: Чт янв 14, 2010 20:42:45
Сообщений: 72
Откуда: Запорожье
Рейтинг сообщения: 0
mr_kot, вы вообще внимательно читали что я спрашивал?
Схему с даташита собирал, индуктивность делал ту которая там указана, сейчас и не помню какая. Но микросхема очень грелась, вероятно что телефон больше потребляет, сетевая зарядка рассчитана на 1А.
Вообще меня интересует схема с транзистором, чтоб был запас по мощности.


Вернуться наверх
 
Не в сети
 Заголовок сообщения: Re: "Преобразователь питания на MC34063"
СообщениеДобавлено: Пн апр 30, 2012 22:24:50 
Друг Кота
Аватар пользователя

Карма: 18
Рейтинг сообщений: 1121
Зарегистрирован: Пт ноя 27, 2009 18:12:27
Сообщений: 4625
Откуда: Черкассы, UA
Рейтинг сообщения: 0
Я обычно внимательно читаю, потому и написал, что микросхема сделана под внешний биполярный транзистор, а не под полевой. Хочется полевой - нет проблем. Только надо поставить полноценный драйвер. Полевой транзистор при таких напряжениях использовать logic level. И т.д. и т.п.
В даташите есть схема с внешним транзистором - чем не устраивает?
Изображение
А вообще-то, честно говоря, мне это уже немного надоело. Хочешь человеку помочь - тебя не слышат, да еще и обвиняют непонятно в чем.
Хочется собрать свою индивидуальную схему - никто не возражает. Есть калькулятор, есть формулы, есть программы для расчета и моделирования, есть даташиты - удачи

_________________
Изображение

В мире нет вредных веществ, в мире есть вредные количества © Д.И.Менделеев
Когда на форуме переходят на "Вы", в реальной жизни уже давно бьют морду © автор неизвестен.


Вернуться наверх
 
Не в сети
 Заголовок сообщения: Re: "Преобразователь питания на MC34063"
СообщениеДобавлено: Вт май 01, 2012 03:16:07 
Друг Кота

Карма: 28
Рейтинг сообщений: 568
Зарегистрирован: Чт май 05, 2011 21:26:34
Сообщений: 4550
Откуда: Украина, Славутич
Рейтинг сообщения: 0
Вот сегодня принесли китайский преобразователь на 34063 микросхеме. МИкросхема ВЗОРВАЛАСЬ при подключении её в 24В бортсеть.

У меня был аналогичный преобразователь который работал прекрасно даже от 30В. Методом сравнения было выяснено что в том что взорвалась микросхема был применен диод 1N4848 вместо 1N5819 и частотозадающий конденсатор был 470пф, в то время как в МОЕЙ конденсатор на 4.7нф.

Хотя согласно онлайн-калькулятору, должно быть 470пф при заданных параметрах. После замены диода на тот что нужен и конденсатора на 4.7нф микросхема перестала греться под нагрузкой и выдала 400мА без нагрева даже при питании от +30В.

А повышающий преобразователь... на 34063 с 3.6 до 5В будет обладать низким КПД. менее 60% примерно. 0.3В упадет на датчике тока, примерно 1В на транзисторном ключе и 0.4В на диоде.

значит где-то 1.3В из 4.2 входных уйдут в тепло, и 0.4 из 5 выходных так же уйдут в тепло.

Итого преобразователь должен трудится преобразовать 3В в 5.4В чтобы из 4.2В получить 5В.


Вернуться наверх
 
Не в сети
 Заголовок сообщения: Re: "Преобразователь питания на MC34063"
СообщениеДобавлено: Вт май 01, 2012 03:26:11 
Друг Кота
Аватар пользователя

Карма: 52
Рейтинг сообщений: 846
Зарегистрирован: Вт сен 07, 2010 03:01:06
Сообщений: 16545
Откуда: Moscow-Izmaylovo
Рейтинг сообщения: 0
если твой преобразователь работает от 5 до 30 на входе и выдаёт 5
было бы не плохо схемку бы с него срисовать
правда мне диапазон на входе нужен от 5 до 12 более просто не может быть от 8 АА

_________________
Лечу лечить WWWашу покалеченную технику.


Вернуться наверх
 
Не в сети
 Заголовок сообщения: Re: "Преобразователь питания на MC34063"
СообщениеДобавлено: Вт май 01, 2012 09:34:38 
Открыл глаза

Зарегистрирован: Чт янв 14, 2010 20:42:45
Сообщений: 72
Откуда: Запорожье
Рейтинг сообщения: 0
mr_kot, я не хотел вас обидеть, извините меня если я погорячился, но вы первый сьязвили! Спасибо за помощь, я попробую схему с транзистором с даташита, но я не достаточно опытен в радиотехнике, рассчитать точно не получится. на вскидку, какой дроссель нужен для схемы с транзистором?
С праздником, Коты!!!


Вернуться наверх
 
Не в сети
 Заголовок сообщения: Re: "Преобразователь питания на MC34063"
СообщениеДобавлено: Вт май 01, 2012 11:04:10 
Друг Кота

Карма: 28
Рейтинг сообщений: 568
Зарегистрирован: Чт май 05, 2011 21:26:34
Сообщений: 4550
Откуда: Украина, Славутич
Рейтинг сообщения: 0
Преобразователь - схема прямо как с даташита. работу от 5В не проверяли, да и она в принципе не возможна по такой схеме. Чтобы такое получить надо смотреть упоминающийся в даташите аппноут(AN520 вроде бы?), в нем есть схема SEPIC-преобразователя на этой микросхеме способная работать как на повышение так и на понижение одновременно.

А для рассчетов есть онлайн-калькулятор он посчитает пиковый ток, индуктивность(по этим параметрам нужно подобрать индуктивность), резисторы задающие напряжение и емкость конденсатора под минимальную частоту преобразования. Её надо выбрать около 20кГц.

Для схемы с внешним транзистором разницы в рассчетах НЕТ.


Вернуться наверх
 
Не в сети
 Заголовок сообщения: Re: "Преобразователь питания на MC34063"
СообщениеДобавлено: Вт май 01, 2012 15:19:46 
Друг Кота
Аватар пользователя

Карма: 18
Рейтинг сообщений: 1121
Зарегистрирован: Пт ноя 27, 2009 18:12:27
Сообщений: 4625
Откуда: Черкассы, UA
Рейтинг сообщения: 0
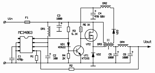
Вот схема преобразователя по технологии SEPIC на м/с МС34063 (вернее не SEPIC, а Step Up/Down)
Изображение
А здесь документ AN954 (схема взята из него)

_________________
Изображение

В мире нет вредных веществ, в мире есть вредные количества © Д.И.Менделеев
Когда на форуме переходят на "Вы", в реальной жизни уже давно бьют морду © автор неизвестен.


Вернуться наверх
 
Не в сети
 Заголовок сообщения: Re: "Преобразователь питания на MC34063"
СообщениеДобавлено: Вт июн 05, 2012 12:51:26 
Встал на лапы
Аватар пользователя

Карма: 1
Рейтинг сообщений: 1
Зарегистрирован: Пн фев 09, 2009 19:54:58
Сообщений: 83
Откуда: Днепропетровск, Киев, Львов, Харьков
Рейтинг сообщения: 0
Уважаемые сметано-веды,
Есть желание применить данную схему :
Изображение
В качестве зарядного устройства, и с этой целью необходимо ввести, помимо стабилизации напряжения, стабилизацию тока.
Так и просится неверный вариант:
Изображение
Но по всей видимости нужно делать так:
Изображение

Кто, что скажет? Имеет право на жизнь? или есть более правильные схемные решения?


Вложения:
03.gif [34.35 KiB]
Скачиваний: 24840
02.gif [35.17 KiB]
Скачиваний: 55015
01.gif [29.81 KiB]
Скачиваний: 23009

_________________
Починяю примус
Вернуться наверх
 
Не в сети
 Заголовок сообщения: Re: "Преобразователь питания на MC34063"
СообщениеДобавлено: Ср июл 11, 2012 07:28:51 
Открыл глаза

Зарегистрирован: Пт окт 16, 2009 22:32:58
Сообщений: 65
Рейтинг сообщения: 0
Подтверждаю, схема работает .Собрал сразу два преобразователя,один на 5В, другой на 14В. Увеличил R2, паралельно ему включил два резистора, один из них подстроечный. Все это- для небольшой регулировки выходного напряжения.Дополнительную обмотку намотал тонким монтажным многожильным проводом.Силовые элементы использовал: транзистор IRF44N ,диод MBR20100.Сердечник желтого цвета ,как в статье.Паралельно входному и выходному электролиту поставил 0.1мкф.Ничего не греется, работают преобразователи отлично.


Вернуться наверх
 
Не в сети
 Заголовок сообщения: Re: "Преобразователь питания на MC34063"
СообщениеДобавлено: Чт июл 12, 2012 12:43:23 
Открыл глаза

Зарегистрирован: Пт окт 16, 2009 22:32:58
Сообщений: 65
Рейтинг сообщения: 0
dosmen Вы писали "Кто, что скажет? Имеет право на жизнь? или есть более правильные схемные решения?"Работать правильно не будет, потому что на коллекторе ,по отношению эмиттера,будет всегда отрицательное напряжение (коллектор привязан к напряжению опорника ,а оно ниже выходного напряжения), а Вы применили транзистор NPN.Кроме того, в цепь базы надо включить сопротивление ,несколько десятков Ом, иначе эмиттерному переходу кирдык.


Вернуться наверх
 
Не в сети
 Заголовок сообщения: Re: "Преобразователь питания на MC34063"
СообщениеДобавлено: Чт июл 19, 2012 19:19:01 
Родился

Зарегистрирован: Сб дек 24, 2011 22:27:43
Сообщений: 5
Рейтинг сообщения: 0
Уважаемые мяугуру, есть большое желание собрать инвертор на этой микросхеме 12/190 с вых током 5-10 мА в мяунете нарвался на некоторое схемное решениеИзображение
как по вашему роботоспособно оно самое.И плиз сильно не бейте по ушам а лучше пните в нужном направлении для определения рабочей частоты имеющегося сердечника(судя по всему феррит или пермалой, но он без маркировки) конечно опытным путём, приборы имеются.Заранее благодарен, с меня сливки с блюда :beer:


Вернуться наверх
 
Показать сообщения за:  Сортировать по:  Вернуться наверх
Начать новую тему Ответить на тему  [ Сообщений: 806 ]     ... , , , 7, , , ...  

Часовой пояс: UTC + 3 часа


Кто сейчас на форуме

Сейчас этот форум просматривают: нет зарегистрированных пользователей и гости: 16


Вы не можете начинать темы
Вы не можете отвечать на сообщения
Вы не можете редактировать свои сообщения
Вы не можете удалять свои сообщения
Вы не можете добавлять вложения

Найти:
Перейти:  


Powered by phpBB © 2000, 2002, 2005, 2007 phpBB Group
Русская поддержка phpBB
Extended by Karma MOD © 2007—2012 m157y
Extended by Topic Tags MOD © 2012 m157y