Например TDA7294

Форум РадиоКот • Просмотр темы - Дозиметр своими руками
Форум РадиоКот
Здесь можно немножко помяукать :)

Текущее время: Вт дек 02, 2025 08:43:39

Часовой пояс: UTC + 3 часа


ПРЯМО СЕЙЧАС:



Начать новую тему Ответить на тему  [ Сообщений: 191 ]     ... , , , 8, ,  
Автор Сообщение
Не в сети
 Заголовок сообщения: Re: Дозиметр своими руками
СообщениеДобавлено: Пн фев 27, 2012 22:24:05 
Нашел транзистор. Понюхал.
Аватар пользователя

Карма: 1
Рейтинг сообщений: 11
Зарегистрирован: Чт ноя 04, 2010 08:23:10
Сообщений: 156
Откуда: Крым, Феодосия
Рейтинг сообщения: 0
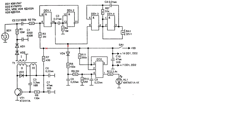
Уважаемые коты, вот схемка индикатора от Ю.Виноградова.Схема взята из http://depositfiles.com/files/xd2426ys3 Такой вопрос. На сколько критична емкость С2 - 2,2 пФХ500В.,т.к. не могу найти 2,2пФ на такое высокое напряжение.


Вложения:
Безымянный.gif [20.58 KiB]
Скачиваний: 945

_________________
Сижу. Ни кого не трогаю. Починяю примус.
Те кто не любит кошек - собаки!
Мой №22786
Изображение


Последний раз редактировалось sansanu4 Ср мар 07, 2012 20:40:29, всего редактировалось 1 раз.
Вернуться наверх
 
Не в сети
 Заголовок сообщения: Re: Дозиметр своими руками
СообщениеДобавлено: Пн фев 27, 2012 22:32:42 
Поставщик валерьянки для Кота
Аватар пользователя

Карма: 11
Рейтинг сообщений: 201
Зарегистрирован: Чт фев 21, 2008 04:08:15
Сообщений: 2472
Откуда: Омск
Рейтинг сообщения: 0
Возьмите несколько конденсаторов большей ёмкости и соедините последовательно. Общее напряжение будет равно сумме составляющих.

_________________
Мы так далеко откатились назад, что прошлое стало будущим.


Вернуться наверх
 
Не в сети
 Заголовок сообщения: Re: Дозиметр своими руками
СообщениеДобавлено: Пн фев 27, 2012 22:39:51 
Нашел транзистор. Понюхал.
Аватар пользователя

Карма: 1
Рейтинг сообщений: 11
Зарегистрирован: Чт ноя 04, 2010 08:23:10
Сообщений: 156
Откуда: Крым, Феодосия
Рейтинг сообщения: 0
Это мы в курсе. По габаритам на печатку не лезет!

_________________
Сижу. Ни кого не трогаю. Починяю примус.
Те кто не любит кошек - собаки!
Мой №22786
Изображение


Вернуться наверх
 
Не в сети
 Заголовок сообщения: Re: Дозиметр своими руками
СообщениеДобавлено: Пн фев 27, 2012 23:42:43 
Нашел транзистор. Понюхал.
Аватар пользователя

Карма: 1
Рейтинг сообщений: 11
Зарегистрирован: Чт ноя 04, 2010 08:23:10
Сообщений: 156
Откуда: Крым, Феодосия
Рейтинг сообщения: 0
Для тех у кого нет счетчиков Гейгера. Читать начиная со стр.172 http://depositfiles.com/files/ww9xb44iq

_________________
Сижу. Ни кого не трогаю. Починяю примус.
Те кто не любит кошек - собаки!
Мой №22786
Изображение


Вернуться наверх
 
Эиком - электронные компоненты и радиодетали
Не в сети
 Заголовок сообщения: Re: Дозиметр своими руками
СообщениеДобавлено: Ср сен 19, 2012 19:53:17 
Родился

Зарегистрирован: Пн сен 10, 2012 17:50:39
Сообщений: 13
Рейтинг сообщения: 0
Привет "коты" я тут новенький и пробежался по ветки. Много интересного и поучительного но думаю лучше собирать аппарат так сказать ближе к промышленным, (да не спорю некоторых деталек нет в магазинах ваших городов но интеренет ни кто не отменял. Вот ссылочка http://vrtp.ru/index.php?act=categories&cat=2535 я из них собрал на контроллере pik16f84 (это при учёте что я самоучка, и тока неделю назад узнал что такое рс цепока) и прибор прекрасно работает за иключением высоковольтной части . Она у меня получилась большой и прожорливой и я заказал (кстати с этого форума) инвертор типа ПНЗ-400-0.1 мне очень понравились характеристики (питание 10 микро-ампер пыль) вот жду когда придёт по почте. Индекатор заказал из китая ,шёл пару недель, пока шёл протравил плату и распаял детельки + прошил контроллер. Чем понравился прибор это тем что считает быстро в отличии бытовых аналогов. мой в течении 10 сек а бытовые 40-50 сек. Как придёт инвертер поставлю и выложу полностью девайс. !


Вернуться наверх
 
Не в сети
 Заголовок сообщения: Re: Дозиметр своими руками
СообщениеДобавлено: Сб сен 29, 2012 06:48:04 
Родился

Зарегистрирован: Пн сен 10, 2012 17:50:39
Сообщений: 13
Рейтинг сообщения: 0
Сегодня пришла посылка, до сих пор под впечатлениями от размеров инвертера (может ещё себе закажу) но в прибор поставлю только на недели так как он у меня на работе(я там его собираю) . корпус уже готов так что уже скоро будет во все обозрение! :lol:


Вернуться наверх
 
Не в сети
 Заголовок сообщения: Re: Дозиметр своими руками
СообщениеДобавлено: Сб сен 29, 2012 11:55:25 
Встал на лапы

Карма: 9
Рейтинг сообщений: 10
Зарегистрирован: Чт июл 24, 2008 16:22:27
Сообщений: 137
Рейтинг сообщения: 0
mingod

Рад что вам всё понравилось. Удачи в конструировании!
По вашей ссылке было описание "самого маленького детектора". На данный момент самым маленьким и экономичным детектором я считаю свой, он получился весом меньше 10 грамм и включает в себя батарейку которой хватит на 2 года работы при естесственном фоне. Меньше и экономичнее пока что не видел. Забавно будет если кто-нибудь сделает :).
Я публиковал здесь как он сделан: http://radiokot.ru/konkurs/04/ , а вот тут небольшое видео с ним: http://www.youtube.com/watch?v=aNHEFNr7V2w .


Вернуться наверх
 
Не в сети
 Заголовок сообщения: Re: Дозиметр своими руками
СообщениеДобавлено: Сб сен 29, 2012 12:01:16 
Друг Кота
Аватар пользователя

Карма: 107
Рейтинг сообщений: 1031
Зарегистрирован: Пт дек 17, 2010 15:07:50
Сообщений: 12364
Откуда: Крымский Федеральный Округ
Рейтинг сообщения: 0
TheCat писал(а):
он получился весом меньше 10 грамм и включает в себя батарейку

TheCat писал(а):
Забавно будет если кто-нибудь сделает :).

Хм, надо будет попробовать обогнать.

_________________
Изображение
И ты врёшь!!! © Vladisman
Изображение


Вернуться наверх
 
Не в сети
 Заголовок сообщения: Re: Дозиметр своими руками
СообщениеДобавлено: Сб сен 29, 2012 18:46:02 
Родился

Зарегистрирован: Пн сен 10, 2012 17:50:39
Сообщений: 13
Рейтинг сообщения: 0
TheCat писал(а):
mingod

Рад что вам всё понравилось. Удачи в конструировании!
По вашей ссылке было описание "самого маленького детектора". На данный момент самым маленьким и экономичным детектором я считаю свой, он получился весом меньше 10 грамм и включает в себя батарейку которой хватит на 2 года работы при естесственном фоне. Меньше и экономичнее пока что не видел. Забавно будет если кто-нибудь сделает :).
Я публиковал здесь как он сделан: http://radiokot.ru/konkurs/04/ , а вот тут небольшое видео с ним: http://www.youtube.com/watch?v=aNHEFNr7V2w .

А случайно готовый аппарат не продаётся?


Вернуться наверх
 
Не в сети
 Заголовок сообщения: Re: Дозиметр своими руками
СообщениеДобавлено: Сб сен 29, 2012 22:48:56 
Встал на лапы

Карма: 9
Рейтинг сообщений: 10
Зарегистрирован: Чт июл 24, 2008 16:22:27
Сообщений: 137
Рейтинг сообщения: 0
mingod писал(а):
А случайно готовый аппарат не продаётся?


Не, не продаётся. Он был сделан в единичном экземпляре ради прикола и подарен другу. Времени уж очень много уходит на всю эту ювелирную пайку. Вы сами можете такой сделать, нужны лишь аккуратность и желание. Сделайте точно по схеме из статьи и всё заработает сразу. Из деталей там компаратор микропотребляющий довольно редкий, но вместо него можно поставить практически любой подобный, только кушать будет чуток побольше. Тот же MCP6541 микрочиповский (копеечный, относительно недавно появились они) или LMV7271 от Нэйшенела например. Или операционник микропотребляющий в режиме компаратора любой - хоть тот же AD8500. Сказали бы - я бы в посылку к преобразователю положил вам компаратор. А 4011 - это всеми нами любимая 176ла7, только ростом не вышла: болела в детстве видать много :).
Из этого брелка "вырос" микропроцессорный вариант, он немного более жручий (где-то 11 мкА в среднем на всё-про всё когда не пищит), который планируется к мелкосерийному выпуску если будет спрос.
Вот тут http://www.youtube.com/watch?v=IXLEjUkEgV0 немного про него. А вот тут опытный образец выставлен на аукцион - http://www.ebay.com/itm/Small-keychain- ... 5d353d6fcb .
Через некоторое время (недели, думается) заработает сайт проекта youratom.com , брелок - его малая часть.
Эх, мечты, мечты...

Удачи!


Вернуться наверх
 
Не в сети
 Заголовок сообщения: Re: Дозиметр своими руками
СообщениеДобавлено: Пн окт 01, 2012 16:50:52 
Родился

Зарегистрирован: Пн сен 10, 2012 17:50:39
Сообщений: 13
Рейтинг сообщения: 0
Наконец-то заработало!!! УРА!!! http://www.youtube.com/watch?v=MpIdG5szEEw а вот и в корпусе!!! http://www.youtube.com/watch?v=ANsl0-OqtXQ
Правда без бузера (не смог найти, но это всё мозно поставить в любой момент)


Вернуться наверх
 
Не в сети
 Заголовок сообщения: Re: Дозиметр своими руками
СообщениеДобавлено: Пн окт 01, 2012 19:37:30 
Встал на лапы

Карма: 9
Рейтинг сообщений: 10
Зарегистрирован: Чт июл 24, 2008 16:22:27
Сообщений: 137
Рейтинг сообщения: 0
Судя по вашему видео у вас пьезоизлучатель. В этой схеме он работать не будет - от первого же импульса зарядится и дальше будет тишина. Попробуйте поставить параллельно ему резистор килоома на 2-3 - что изменится?


Вернуться наверх
 
Не в сети
 Заголовок сообщения: Re: Дозиметр своими руками
СообщениеДобавлено: Пн окт 01, 2012 19:40:50 
Встал на лапы

Карма: 9
Рейтинг сообщений: 10
Зарегистрирован: Чт июл 24, 2008 16:22:27
Сообщений: 137
Рейтинг сообщения: 0
...И да, я думаю что основное потребление в данной схеме идёт в КРЕНку 7805 :)


Вернуться наверх
 
Не в сети
 Заголовок сообщения: Re: Дозиметр своими руками
СообщениеДобавлено: Пн окт 01, 2012 19:51:50 
Родился

Зарегистрирован: Пн сен 10, 2012 17:50:39
Сообщений: 13
Рейтинг сообщения: 0
а как сюда фотки закинуть?


Вернуться наверх
 
Не в сети
 Заголовок сообщения: Re: Дозиметр своими руками
СообщениеДобавлено: Пн окт 01, 2012 19:53:36 
Родился

Зарегистрирован: Пн сен 10, 2012 17:50:39
Сообщений: 13
Рейтинг сообщения: 0
TheCat писал(а):
Судя по вашему видео у вас пьезоизлучатель. В этой схеме он работать не будет - от первого же импульса зарядится и дальше будет тишина. Попробуйте поставить параллельно ему резистор килоома на 2-3 - что изменится?

неа ,я поставил простой динамический бузер


Вернуться наверх
 
Не в сети
 Заголовок сообщения: Re: Дозиметр своими руками
СообщениеДобавлено: Пн окт 01, 2012 19:58:43 
Родился

Зарегистрирован: Пн сен 10, 2012 17:50:39
Сообщений: 13
Рейтинг сообщения: 0
TheCat писал(а):
...И да, я думаю что основное потребление в данной схеме идёт в КРЕНку 7805 :)

Схема потребляет без подсветки примерно 4мА и изготавливал не для постоянной работы, выкопал и померил и думаю что от кроны проработает не плохо


Вернуться наверх
 
Не в сети
 Заголовок сообщения: Re: Дозиметр своими руками
СообщениеДобавлено: Пн окт 01, 2012 20:00:52 
Встал на лапы

Карма: 9
Рейтинг сообщений: 10
Зарегистрирован: Чт июл 24, 2008 16:22:27
Сообщений: 137
Рейтинг сообщения: 0
mingod писал(а):
неа ,я поставил простой динамический бузер


Что показывает тестер в режиме измерения сопротивления при подключении щупов к буззеру?


Вернуться наверх
 
Не в сети
 Заголовок сообщения: Re: Дозиметр своими руками
СообщениеДобавлено: Пн окт 01, 2012 20:02:14 
Родился

Зарегистрирован: Пн сен 10, 2012 17:50:39
Сообщений: 13
Рейтинг сообщения: 0
Точно не помню но что то в оммах 4-8 я его со старой материнки выдрал


Вернуться наверх
 
Не в сети
 Заголовок сообщения: Re: Дозиметр своими руками
СообщениеДобавлено: Пн окт 01, 2012 20:04:30 
Встал на лапы

Карма: 9
Рейтинг сообщений: 10
Зарегистрирован: Чт июл 24, 2008 16:22:27
Сообщений: 137
Рейтинг сообщения: 0
Тогда надо проверить по очереди всю цепь "доставки" звука в него с помощью осциллографа. Ну, или хотя бы высокоомных наушников.


Вернуться наверх
 
Не в сети
 Заголовок сообщения: Re: Дозиметр своими руками
СообщениеДобавлено: Пн окт 01, 2012 20:09:03 
Родился

Зарегистрирован: Пн сен 10, 2012 17:50:39
Сообщений: 13
Рейтинг сообщения: 0
осцилограф есть но посмотреть смогу тока завтра (на работе всё). Мне кажется там два элемента микросхемы как усилок работают и тупо открывают транзюк, так как на элементах нет задающей ёмкости. (может и не так)


Вернуться наверх
 
Показать сообщения за:  Сортировать по:  Вернуться наверх
Начать новую тему Ответить на тему  [ Сообщений: 191 ]     ... , , , 8, ,  

Часовой пояс: UTC + 3 часа


Кто сейчас на форуме

Сейчас этот форум просматривают: нет зарегистрированных пользователей и гости: 18


Вы не можете начинать темы
Вы не можете отвечать на сообщения
Вы не можете редактировать свои сообщения
Вы не можете удалять свои сообщения
Вы не можете добавлять вложения

Найти:
Перейти:  


Powered by phpBB © 2000, 2002, 2005, 2007 phpBB Group
Русская поддержка phpBB
Extended by Karma MOD © 2007—2012 m157y
Extended by Topic Tags MOD © 2012 m157y