Например TDA7294

Форум РадиоКот • Просмотр темы - Нарисуйте мне плату.
Форум РадиоКот
Здесь можно немножко помяукать :)

Текущее время: Вс окт 19, 2025 12:37:05

Часовой пояс: UTC + 3 часа


ПРЯМО СЕЙЧАС:



Начать новую тему Ответить на тему  [ Сообщений: 1391 ]     ... , , , 66, , , ,  
Автор Сообщение
Не в сети
 Заголовок сообщения: Re: Нарисуйте мне плату.
СообщениеДобавлено: Пн мар 30, 2020 15:08:22 
Друг Кота
Аватар пользователя

Карма: 196
Рейтинг сообщений: 8555
Зарегистрирован: Пн ноя 30, 2009 03:00:01
Сообщений: 42720
Откуда: Нерезиновая
Рейтинг сообщения: 0
индикатор китайский с общим анодом COMP-LED-4D-7S-0.56" https://aliexpress.ru/item/32805170905. ... 33ed7YlN39.

Как- то эта ссылка "двусмысленная" - на картинке индикатор 0,36", а в описании 0,56"-
разница видна на фото-
Изображение
внизу- такой же, как на картинке, вверху- как в описании.. А у них, кроме размеров, ещё и расстояние между рядами выводов разное- 10 и 15 мм..

размер платы и конфигурация на ваше усмотрение

Нет, уж лучше вы уточните..
А "делать корпус" зачем? есть огромное количество корпусов, которые можно использовать, и, наверное, они будут выглядеть лучше самоделки..

Корпус сделанный на 3D принтере (имхо) выглядит, всё- таки, хуже, чем изготовленный "промышленным способом"..

зы.. Вопрос "на засыпку" - а у вас действительно есть такой древний МК?
Термометры есть и на более современных микроконтроллерах!


Последний раз редактировалось АлександрЛ Пн мар 30, 2020 16:05:38, всего редактировалось 1 раз.

Вернуться наверх
 
Не в сети
 Заголовок сообщения: Re: Нарисуйте мне плату.
СообщениеДобавлено: Пн мар 30, 2020 15:13:56 
Друг Кота
Аватар пользователя

Карма: 43
Рейтинг сообщений: 167
Зарегистрирован: Вс янв 25, 2009 21:16:04
Сообщений: 35639
Откуда: Москва
Рейтинг сообщения: 0
Саша, забей. Пусть САМ учиться рисовать. Такую схему даже 5 летний ребенок нарисует. (нарисует плату по этой схеме)
А гражданину 1976 не советую обижаться - самому надо когда то учится всё делать, а не "мамку" просить кормить с ложечки до пенсии!

_________________
А поболтать?


Вернуться наверх
 
Не в сети
 Заголовок сообщения: Re: Нарисуйте мне плату.
СообщениеДобавлено: Пн мар 30, 2020 16:07:51 
Друг Кота
Аватар пользователя

Карма: 196
Рейтинг сообщений: 8555
Зарегистрирован: Пн ноя 30, 2009 03:00:01
Сообщений: 42720
Откуда: Нерезиновая
Рейтинг сообщения: 0
Саша, забей. Пусть САМ учиться рисовать.

Да РАЗВЛЕКАЮСЬ я так!!!
Устроили нам "карантин", сейчас я бы в чипдипе заказал комплектуху, и делал бы потихоньку, а теперь до следующей недели ждать.. :))) :))) :)))


Вернуться наверх
 
Не в сети
 Заголовок сообщения: Re: Нарисуйте мне плату.
СообщениеДобавлено: Пн мар 30, 2020 16:56:27 
Друг Кота
Аватар пользователя

Карма: 43
Рейтинг сообщений: 167
Зарегистрирован: Вс янв 25, 2009 21:16:04
Сообщений: 35639
Откуда: Москва
Рейтинг сообщения: 0
Приезжай в гости - шашлык пожарим на природе, за одно тебе и плату нарисуем(любую) на ЧПУ станке.
Хотя....обещают холода....

_________________
А поболтать?


Вернуться наверх
 
Эиком - электронные компоненты и радиодетали
Не в сети
 Заголовок сообщения: Re: Нарисуйте мне плату.
СообщениеДобавлено: Пн мар 30, 2020 20:04:55 
Родился

Зарегистрирован: Пн мар 07, 2016 07:28:58
Сообщений: 18
Рейтинг сообщения: 0
АлександрЛ,
Цитата:
Как- то эта ссылка "двусмысленная" - на картинке индикатор 0,36", а в описании 0,56"-
0,56" это точно,такие выписал
АлександрЛ,
Цитата:
а у вас действительно есть такой древний МК
та в китае есть всё
размер платы примерно 90х40
корпус будет один для нескольких термометров.Это для самогоновара.

Добавлено after 4 minutes 55 seconds:
Brigadir, не обижусь,только тема для чего?
Я только паяльник держать могу и то не профи,когда то сам разводил печатку и учился травить платы для генератора на 555 для намотки спидометров,вот и весь навык.А тут 20 ног :shock:


Вернуться наверх
 
Не в сети
 Заголовок сообщения: Re: Нарисуйте мне плату.
СообщениеДобавлено: Пн мар 30, 2020 20:39:03 
Друг Кота
Аватар пользователя

Карма: 43
Рейтинг сообщений: 167
Зарегистрирован: Вс янв 25, 2009 21:16:04
Сообщений: 35639
Откуда: Москва
Рейтинг сообщения: 0
Ну нарисует он тебе плату (на экране), а дальше? Будешь кого то просить и плату сделать?
А не проще: продав поллитра самогона просто купить себе готовый термометр? И не парится!
А РадиоКот для тех, кто своими ручками что то умеет или хочет научится делать!
А если будешь просить других = сам НИКОГДА не научишься!
Схемка то примитивная....

_________________
А поболтать?


Вернуться наверх
 
Не в сети
 Заголовок сообщения: Re: Нарисуйте мне плату.
СообщениеДобавлено: Пн мар 30, 2020 21:00:49 
Друг Кота
Аватар пользователя

Карма: 196
Рейтинг сообщений: 8555
Зарегистрирован: Пн ноя 30, 2009 03:00:01
Сообщений: 42720
Откуда: Нерезиновая
Рейтинг сообщения: 0
та в китае есть всё
размер платы примерно 90х40.
Ну, вот... Началось... :))) :))) :))) В смысле, что с размером я уже промахнулся.. Получилось 66х52 в варианте с одной платой или 68х24, если платы поставить "углом"
Вложение:
Термометр-2051.lay [181.65 KiB]
Скачиваний: 382

корпус будет один для нескольких термометров.Это для самогоновара.

Проще было на Тини2313 сделать- она более доступна, и, что- то мне кажется, что и дешевле..
К тому же работает и с ДВУМЯ датчиками температуры-
Изображение
Сделан "по мотивам" статьи на Радиокоте "Термометр, проще не бывает"..
https://radiokot.ru/circuit/digital/home/61/
https://radiokot.ru/forum/viewtopic.php ... 0%B5%D1%82
Если ветку почитать, то там четвёртый разряд к термометру приделывают, и возможность работы с двумя датчиками..

К тому же там кварц не нужен, а вам ещё и отрицательные температуры не нужны..

(имхо) 100 градусов "рабочей температуры" для DS18B20 как- то многовато, по- моему.. Конечно, написано, что он "до +125 градусов", но... :dont_know:

Brigadir писал(а):
Схемка то примитивная....

Ну, может, и, примитивная, а без перемычек выкрутиться так, чтобы ЛУТ- ом, например, можно было без "танцев с бубном" сделать, как- то не очень получилось..

зы.. Вообще- то, я как- то термостат делал (на макетке, проверял схему на работоспособность)- он мог включать или отключать нагрузку при достижении заданной температуры..-
Изображение


Последний раз редактировалось АлександрЛ Пн мар 30, 2020 21:07:35, всего редактировалось 1 раз.

Вернуться наверх
 
Не в сети
 Заголовок сообщения: Re: Нарисуйте мне плату.
СообщениеДобавлено: Пн мар 30, 2020 21:07:33 
Друг Кота
Аватар пользователя

Карма: 43
Рейтинг сообщений: 167
Зарегистрирован: Вс янв 25, 2009 21:16:04
Сообщений: 35639
Откуда: Москва
Рейтинг сообщения: 0
Саня, а ты просто пришли человеку свою схемку и рисунок платы (на Тиньке) - пусть делает.
Да и не надо ему 4 разряда (померить температуру около 80 градусов, плюс/минус 5 градусов...и автомат - чтоб не закипело).
Хотя, я бы не выеживался, а просто бы применил готовый датчик (автомобильный) , что сам отключает нагреватель при температуре 82 градуса....
В любых автозапчастях, за 150 рублей (кажется).
https://luzar.ru/catalogue/datchiki/

_________________
А поболтать?


Вернуться наверх
 
Не в сети
 Заголовок сообщения: Re: Нарисуйте мне плату.
СообщениеДобавлено: Пн мар 30, 2020 22:02:15 
Родился

Зарегистрирован: Пн мар 07, 2016 07:28:58
Сообщений: 18
Рейтинг сообщения: 0
Александр,спасибо большое.
У меня много обычных цифровых термометров и термостатов типа W1209,но они все показывают разную температуру и имеют один разряд после запятой,хотелось бы поточнее т.к. температура кипения спирта 78,15.Знаю что дискретность у 18B20 0.0625 и этого вполне хватит,но есть же 18b21...

Brigadir, это у бабушки +-5 градусов норм,а ректификация требует точности и термостат типа STH-0024 стоит за тыщу рубасов и поллитром не отделаешься,при том что продавать сэм,какого качества он не был
,запрещено законом.Я гоню для себя,настойки,наливки,ну и друзьям иногда.
Перешивал W1209 под работу с 18B20 и он легко работает на температурах под 100 градусов,но там три разряда,мне нужно четыре.


Вернуться наверх
 
Не в сети
 Заголовок сообщения: Re: Нарисуйте мне плату.
СообщениеДобавлено: Пн мар 30, 2020 22:19:10 
Друг Кота
Аватар пользователя

Карма: 196
Рейтинг сообщений: 8555
Зарегистрирован: Пн ноя 30, 2009 03:00:01
Сообщений: 42720
Откуда: Нерезиновая
Рейтинг сообщения: 0
Александр,спасибо большое.
У меня много обычных цифровых термометров и термостатов типа W1209,но они все показывают разную температуру и имеют один разряд после запятой,хотелось бы поточнее т.к. температура кипения спирта 78,15.Знаю что дискретность у 18B20 0.0625 и этого вполне хватит,но есть же 18b21...

А прошивку под 18В21 вы сами переделывать будете?
Или задействовать второй разряд после запятой?

Прошивка TERM18N2 с двумя знаками после запятой, TERM18M1 и TERM18M2 - с одним, а TERM18N1 в протеусе вообще не работает..

зы.. Люди больше 100 лет "гонюТЬ", и никому в голову не приходило измерять температуру браги "в объёме" с точностью 0,01 градус.. Там просто "по объёму" неравномерность температуры- градусов 10, наверное..
Всегда смотрели температуру- "80~85 градусов".. - чтобы спирт испарялся, а вода- ещё нет..


Вернуться наверх
 
Не в сети
 Заголовок сообщения: Re: Нарисуйте мне плату.
СообщениеДобавлено: Пн мар 30, 2020 23:22:24 
Родился

Зарегистрирован: Пн мар 07, 2016 07:28:58
Сообщений: 18
Рейтинг сообщения: 0
Я не про обычную дистилляцию,а про ректификацию.
И что вы мне раньше не налили в ухо воды:а программировать мк AT89C2051 я как буду?Нет возможности. :dont_know: :facepalm:
Извините за беспокойство.


Вернуться наверх
 
Не в сети
 Заголовок сообщения: Re: Нарисуйте мне плату.
СообщениеДобавлено: Пн мар 30, 2020 23:48:40 
Друг Кота
Аватар пользователя

Карма: 196
Рейтинг сообщений: 8555
Зарегистрирован: Пн ноя 30, 2009 03:00:01
Сообщений: 42720
Откуда: Нерезиновая
Рейтинг сообщения: 0
И что вы мне раньше не налили в ухо воды:а программировать мк AT89C2051 я как буду?Нет возможности. :dont_know: :facepalm:

Вы же написали, что "в Китае всё есть"!
Покупаете там вот такой программатор:
https://aliexpress.ru/item/400005206491 ... web201603_
У него в списке поддерживаемых микросхем AT89C2051 ЕСТЬ!!
А, если хочется сэкономить, то пишете "куплю TL866" - это старая версия программатора, но эту микросхему он всё равно знает, только нужно, чтобы от него было родное ПО..


Вернуться наверх
 
Не в сети
 Заголовок сообщения: Re: Нарисуйте мне плату.
СообщениеДобавлено: Вс сен 20, 2020 15:44:15 
Родился

Зарегистрирован: Вс сен 20, 2020 15:04:48
Сообщений: 1
Рейтинг сообщения: 0
Изображение

Всем привет!

Прошу помощи в отрисовке несложной платы.

Пойдет файл в лейке или pdf, чтобы я смог его распечатать и отутюжить.

Размещать буду в корпус по типу гитарной педали, маленький размер имеет значение.

Это усилитель для динамического микрофона, балансного - уверен многим пригодится, особенно если вы поклонник советских и профессиональных микрофонов.


Вернуться наверх
 
Не в сети
 Заголовок сообщения: Re: Нарисуйте мне плату.
СообщениеДобавлено: Пн сен 21, 2020 11:34:58 
Родился

Зарегистрирован: Вс сен 20, 2020 14:20:06
Сообщений: 6
Рейтинг сообщения: 0
Здравствуйте. Сможете нарисовать печатную плату в lay, вот схемки.


Вложения:
OcEG1xqvIBw.jpg [122.66 KiB]
Скачиваний: 532
D023VkRKNTI.jpg [167.11 KiB]
Скачиваний: 496
Вернуться наверх
 
Не в сети
 Заголовок сообщения: Re: Нарисуйте мне плату.
СообщениеДобавлено: Пн сен 21, 2020 14:23:19 
Друг Кота
Аватар пользователя

Карма: 49
Рейтинг сообщений: 392
Зарегистрирован: Вс июл 12, 2009 19:15:29
Сообщений: 7014
Откуда: Ижевск
Рейтинг сообщения: 0
Напишите в личку. Обсудим.

_________________
Docendo discimus


Вернуться наверх
 
Не в сети
 Заголовок сообщения: Re: Нарисуйте мне плату.
СообщениеДобавлено: Вс сен 27, 2020 20:03:34 
Вымогатель припоя
Аватар пользователя

Карма: 18
Рейтинг сообщений: 188
Зарегистрирован: Пн апр 30, 2007 18:45:36
Сообщений: 616
Откуда: Винница, ЮЗФО
Рейтинг сообщения: 0
WayneCrimson,57х21 мм можно SMD но двухстороннюю, если актуально:


Вложения:
низ без заливки.JPG [69.95 KiB]
Скачиваний: 437
низ.JPG [72.6 KiB]
Скачиваний: 379
верх.JPG [76.66 KiB]
Скачиваний: 390
Вернуться наверх
 
Не в сети
 Заголовок сообщения: Re: Нарисуйте мне плату.
СообщениеДобавлено: Вс июл 04, 2021 14:00:26 
Встал на лапы

Зарегистрирован: Пн июн 28, 2021 15:32:34
Сообщений: 118
Откуда: Приморский край
Рейтинг сообщения: 0
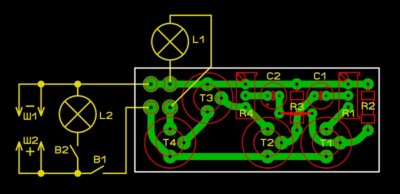
Здравствуйте, не могу нарисовать плату. Плата от светового устройства. Фонарик+мигалка. Выполнена на германиевых транзисторах и навесным монтажом. Хотелось бы заиметь плату в более нормально виде. Транзисторы я найду.
Вот принципиальная схема:
Изображение


Вернуться наверх
 
Не в сети
 Заголовок сообщения: Re: Нарисуйте мне плату.
СообщениеДобавлено: Вс июл 04, 2021 22:41:36 
Поставщик валерьянки для Кота
Аватар пользователя

Карма: 61
Рейтинг сообщений: 951
Зарегистрирован: Чт июн 26, 2014 17:05:10
Сообщений: 1964
Откуда: -Моск-
Рейтинг сообщения: 0
Пробуйте.
Изображение
Могу выложить ссылку на файл платы в Sprint-Layout.


Вернуться наверх
 
Не в сети
 Заголовок сообщения: Re: Нарисуйте мне плату.
СообщениеДобавлено: Пт окт 28, 2022 12:12:55 
Вымогатель припоя
Аватар пользователя

Карма: 4
Рейтинг сообщений: 38
Зарегистрирован: Ср сен 27, 2006 11:20:51
Сообщений: 698
Откуда: Moskau
Рейтинг сообщения: 0
Добрый всем :beer:
Почитал последние опусы в теме и понял что нынешние
смартфонщики не могут отрисовать простейшую п/плату
по элементарнейший схеме :shock: :shock: :shock:
Поэтому прошу помочь в более сложном вопросе
отрисовать п/плату в lay формате по имеющимся фото
п/платы , расставленные на рыбе детали и bmp картинки
для скармливания Sprint-Layout в виде шаблона прилагаю
...
ЗЫ...а может кто и схему по п/плате отрисовать сможет ?


Вложения:
рыба.rar [11.76 KiB]
Скачиваний: 75
02.rar [706.54 KiB]
Скачиваний: 72
01.rar [923.96 KiB]
Скачиваний: 67

_________________
Когда у общества нет цветовой дифференциации штанов — то нет цели! А когда нет цели …Изображение... плохо кончится дядя Вова
Вернуться наверх
 
Не в сети
 Заголовок сообщения: Re: Нарисуйте мне плату.
СообщениеДобавлено: Пт окт 28, 2022 12:35:32 
Друг Кота
Аватар пользователя

Карма: 196
Рейтинг сообщений: 8555
Зарегистрирован: Пн ноя 30, 2009 03:00:01
Сообщений: 42720
Откуда: Нерезиновая
Рейтинг сообщения: 0
Ну, схема не так уж и элементарна, двухсторонка..
У вас ваша "рыба" немножко не совпадает с картинкой, или вам ещё и размер платы нужно изменить?
Изображение


Вложения:
вопрос1.jpg [168.92 KiB]
Скачиваний: 331
Вернуться наверх
 
Показать сообщения за:  Сортировать по:  Вернуться наверх
Начать новую тему Ответить на тему  [ Сообщений: 1391 ]     ... , , , 66, , , ,  

Часовой пояс: UTC + 3 часа


Кто сейчас на форуме

Сейчас этот форум просматривают: нет зарегистрированных пользователей и гости: 27


Вы не можете начинать темы
Вы не можете отвечать на сообщения
Вы не можете редактировать свои сообщения
Вы не можете удалять свои сообщения
Вы не можете добавлять вложения

Найти:
Перейти:  


Powered by phpBB © 2000, 2002, 2005, 2007 phpBB Group
Русская поддержка phpBB
Extended by Karma MOD © 2007—2012 m157y
Extended by Topic Tags MOD © 2012 m157y