Например TDA7294

Форум РадиоКот • Просмотр темы - Программирование STM8
Форум РадиоКот
Здесь можно немножко помяукать :)

Текущее время: Вт мар 03, 2026 12:50:35

Часовой пояс: UTC + 3 часа


ПРЯМО СЕЙЧАС:



Начать новую тему Ответить на тему  [ Сообщений: 2585 ]     ... , , , 126, , , ,  
Автор Сообщение
 Заголовок сообщения: Re: Программирование STM8
СообщениеДобавлено: Вс май 12, 2024 12:08:09 
Родился

Зарегистрирован: Вс май 12, 2024 11:43:19
Сообщений: 1
Рейтинг сообщения: 0
кто имел опыт программирования STM8 на ассемблере под IAR?
Я разработал тестовый проект для STM8 на ассемблере под IAR лет 10 назад. С тех пор прошло много времени и я с этими МК дел более не имел и практически всё забыл. Однако, проект остался, если интересно, могу прислать в ЛС. Там, в частности, можно посмотреть как сегменты определены.

А можете мне прислать? Пожалуйста.


Вернуться наверх
 
 Заголовок сообщения: Re: Программирование STM8
СообщениеДобавлено: Вс сен 01, 2024 00:50:39 
Родился

Зарегистрирован: Чт янв 16, 2020 18:04:26
Сообщений: 6
Рейтинг сообщения: 0
Подскажите, пожалуйста, по микроконтроллеру stm8s001j3. Выбор на него пал из-за 5В и 8 ножек, мне больше не надо в поделке. т.е. меньше места только лучше.
В спецификации к микроконтроллеру написано
Цитата:
The PA2, PB0, PB1, PB2, PB3, PB6, PB7, PC1, PC2, PC7, PD0, PD2, PD4, PD7, PE5 and PF4 GPIOs should be configured after device reset in output push-pull mode with output low-state to reduce the device’s consumption and to improve its EMC immunity.

т.е. назначить на выход в режиме пуш-пулл эти ножки и назначить низкий уровень.
в другом же документе an5047 приведен пример кода настройки этих ножек, но там настраивают их просто на выход без пуш-пулл (DDR=1) и никакого низкого уровня на них не назначают( ну это ладно возможно он по умолчанию такой). И пишут
Цитата:
After the device reset, those GPIOs are configured by hardware into input-floating mode. It is recommended to set them into output-mode/low-output-level state.


Код:
/* not connected pins as output low state (the best EMC immunity)
(PA2, PB0, PB1, PB2, PB3, PB6, PB7, PC1, PC2, PC7, PD0, PD2, PD4, PD7, PE5,
PF4) */
#define CONFIG_UNUSED_PINS_STM8S001 \
{ \
  GPIOA->DDR |= GPIO_PIN_2; \
  GPIOB->DDR |= GPIO_PIN_0 | GPIO_PIN_1 | GPIO_PIN_2 | GPIO_PIN_3 |
GPIO_PIN_6 | GPIO_PIN_7; \
  GPIOC->DDR |= GPIO_PIN_1 | GPIO_PIN_2 | GPIO_PIN_7; \
  GPIOD->DDR |= GPIO_PIN_0 | GPIO_PIN_2 | GPIO_PIN_4 | GPIO_PIN_7; \
  GPIOE->DDR |= GPIO_PIN_5; \
  GPIOF->DDR |= GPIO_PIN_4; \
}


Но возникает вопрос: МК имеет порты от A до F по 8 выводов каждый (итого 48), 16 выводов, указанные в спецификации надо настроить, как указано выше, 12 выводов выходят на реальные пины МК, что делать с остальными 20-ю выводами??? Которые не имеют физического выхода на ножки МК, и не надо специфически настраивать по спецификации??

Проблема же у меня следующего плана:
МК при включении настраивает gpio и осциллятор, затем ждет импульс на входе, после отправляет сообщение по специфическому протоколу, ждет 10с и уходит в halt, просыпается так же по прерыванию на входе, и повторяет все заново. Программа все работает, но при сборке устройства и обкатке в реальных условиях, мк стал нагреваться и переставал работать(сообщение не доходило или были искажения, не проверял), постояв какое то время без питания, работал вновь. И греется он ощутимо пальцем, хотя по идее должен быть в халт режиме.
Я вот грешу на неверную настройку ножек, т.к. я все(включая 20 не указанных в спецификации) не используемые выводы настроил на push-pull и назначил в odr на них 0.

Кто сталкивался с этими МК и как настраивал gpio выводы или может сталкивался с такой же проблемой нагрева?


Вернуться наверх
 
 Заголовок сообщения: Re: Программирование STM8
СообщениеДобавлено: Вс сен 01, 2024 06:51:53 
Потрогал лапой паяльник
Аватар пользователя

Карма: 1
Рейтинг сообщений: 26
Зарегистрирован: Ср мар 09, 2016 08:07:41
Сообщений: 315
Рейтинг сообщения: 0
1. 4ygeca, ножки паркуют для уменьшения энергопотребления. если оно вас не волнует, оставьте все по умолчанию.
2. парковать, если делать это, следует все ножки. те что не выведены на корпус все равно есть в кристалле.
3. И греется он ощутимо пальцем коротыш. проверяйте свою схему на КЗ.


Вернуться наверх
 
 Заголовок сообщения: Re: Программирование STM8
СообщениеДобавлено: Вс сен 01, 2024 12:10:46 
Друг Кота
Аватар пользователя

Карма: 59
Рейтинг сообщений: 1576
Зарегистрирован: Вт окт 22, 2013 04:37:23
Сообщений: 3454
Откуда: Казань
Рейтинг сообщения: 0
4ygeca, или просто бракованный экземпляр МК. У меня есть один STM32, который прекрасно работает, но греется до 60 градусов и потребляет около 200 мА даже в простое. Другой экземпляр там же работает правильно.

_________________
Платы для HLDI - установки лазерной засветки фоторезиста.
Фоторезист Ordyl Alpha 350
Жидкое олово для лужения плат (видео) - самое лучшее и только у меня.
Паяльные маски XV501T-4 и KSM-S6189 (5 цветов).
Заказ печатных плат - pcbsmac@gmail.com


Вернуться наверх
 
Эиком - электронные компоненты и радиодетали
 Заголовок сообщения: Re: Программирование STM8
СообщениеДобавлено: Вс сен 01, 2024 16:44:24 
Родился

Зарегистрирован: Чт янв 16, 2020 18:04:26
Сообщений: 6
Рейтинг сообщения: 0
JackSmith писал(а):
1.ножки паркуют для уменьшения энергопотребления. если оно вас не волнует, оставьте все по умолчанию.
2. парковать, если делать это, следует все ножки. те что не выведены на корпус все равно есть в кристалле.
3. И греется он ощутимо пальцем коротыш. проверяйте свою схему на КЗ.


2. Принял. Спасибо
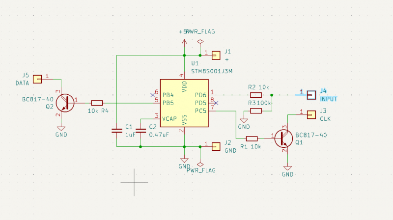
3. Вот схема, честно ума не дам где в ней может быть КЗ
Изображение
платки заказывал. Питание берется с промышленной платы, которая нормально работает.

4ygeca, или просто бракованный экземпляр МК. У меня есть один STM32, который прекрасно работает, но греется до 60 градусов и потребляет около 200 мА даже в простое. Другой экземпляр там же работает правильно.

Возможно, смущает тот момент, что я сделал 3 таких штуки, одна давно уехала и исправно работает, но это была самая первая прошивка, плата и схема та же. одна у меня на тестовой сборке, там такая же проблема(как оказалось) и третья, на которой выявилась такая проблема. я конечно, не отрицаю, что из 5 МК, которые я заказал 2 дохлые, но как то сомневаюсь.
Сейчас собираю обратно испытательный "стенд" буду все пробовать. Спасибо


Вернуться наверх
 
 Заголовок сообщения: Re: Программирование STM8
СообщениеДобавлено: Вс сен 01, 2024 16:59:28 
Собутыльник Кота
Аватар пользователя

Карма: 29
Рейтинг сообщений: 651
Зарегистрирован: Сб май 14, 2011 21:16:04
Сообщений: 2708
Откуда: г. Чайковский
Рейтинг сообщения: 0
Медали: 1
Получил миской по аватаре (1)
4ygeca писал(а):
но это была самая первая прошивка,
ну так залейте эту прошивку и сравните, будет греться новый камень или нет.

_________________
Изображение
Добро всегда побеждает зло. Поэтому кто победил - тот и добрый.


Вернуться наверх
 
 Заголовок сообщения: Re: Программирование STM8
СообщениеДобавлено: Вс сен 01, 2024 17:30:03 
Друг Кота
Аватар пользователя

Карма: 59
Рейтинг сообщений: 1576
Зарегистрирован: Вт окт 22, 2013 04:37:23
Сообщений: 3454
Откуда: Казань
Рейтинг сообщения: 0
4ygeca, сомневаетесь? А зря - смотря где брали.

Я как-то на Али взял 5 шт. STM32F103C8T6 одним лотом:

- у одного был просто КЗ по питанию;
- у второго чудеса с нагревом, о которых писал выше;
- третий работал чудесно на всех частотах, кроме как на 72 МГц, отчего USB-HID не определялся;
- и только 2 оставшихся нареканий не вызвали.

То есть, тот продавец торговал лютой отбраковкой. И таких там легион.

_________________
Платы для HLDI - установки лазерной засветки фоторезиста.
Фоторезист Ordyl Alpha 350
Жидкое олово для лужения плат (видео) - самое лучшее и только у меня.
Паяльные маски XV501T-4 и KSM-S6189 (5 цветов).
Заказ печатных плат - pcbsmac@gmail.com


Вернуться наверх
 
 Заголовок сообщения: Re: Программирование STM8
СообщениеДобавлено: Ср сен 04, 2024 20:08:12 
Родился

Зарегистрирован: Чт янв 16, 2020 18:04:26
Сообщений: 6
Рейтинг сообщения: 0
4ygeca, сомневаетесь? А зря - смотря где брали.

Брал в чипИдипе. Скорее всего вы оказались правы, косячная партия похоже.

4ygeca писал(а):
но это была самая первая прошивка,
ну так залейте эту прошивку и сравните, будет греться новый камень или нет.

Попробовал, резульатат тот же.

В общем победил я эту проблему. Кроме как косячной партии МК, у меня объяснения нет.
Когда начал разбираться обнаружил на пине 5 2.8В постоянно весящие, на 7 были 0.9В, т.е. транзисторы были открыты. Сверил с прошивкой и там да, получалось, что после отправки линии он притягивал к земле, открывая ключи, соответственно и питание на них должно быть. Но возникает вопрос почему 2.8В на одном и 0.9В на другом выводе?? И почему из-за них МК грелся??? А спустя время видимо разогревался так, что плыли частоты и сообщение уже не принималось.
В общем добавил в конце отпускание пинов в 0 и греться перестал. Хотя казалось бы нагрузка всего 2 транзистора...
Не зря на сайте ST написано не использовать эти МК для новых изделий... Очень косячные какие то, хапнул горя с ними с самого начала, когда в начале поймал ошибку в коде с неверной настройкой портов и swim слетал из-за того, что одна ножка на несколько портов. Написал предохранитель, после настройки gpio, проверял включен ли swim
Спойлер
Код:
   if (CFG->GCR & 0x1) {
      gpio_reset_default();
   }

Ковыряясь в коде обнаружил, что не запускал таймер на отправку в сон, после того как запустил 2 МК уснули навечно, видимо где то косякнул с настройкой таймера, что прерывание сразу срабатывало. В итоге отказался от этой затеи, до лучших времен) это больше для себя фича)

Всем спасибо, кто откликнулся и пытался помочь.

Кстати, в этом проекте я написал очень, как по мне элегантное, удобное и быстрое решение по начальной инициализации ножек STM8.
СпойлерТут мы генерируем с помощью х-маросов набор констант вида PIN*N*_*STATE*, где *N* номер вывода порта 0-7 и ALL, а *STATE* его определение IN\OUT PP OD и т.д.
Код:
/**
 * @brief: Значения по умолчанию, для инициализации неиспользуемых пинов.
 */
#define DDR_DEFAULT 0xFF
#define CR1_DEFAULT 0x00
#define CR2_DEFAULT 0x00


/*
 * @brief: Макрос инициализации пинов.
 */
#define GPIO_INIT(GPIO, PIN_STATES)                                       \
   do {                                                              \
      GPIO->DDR                                                 \
          = (u8)(((PIN_STATES) & 0xFF0000) >> 16)               \
          | (u8)(DDR_DEFAULT                                    \
            & (u8)(~(((PIN_STATES) & 0xFF000000) >> 24))); \
      GPIO->CR1                                                 \
          = (u8)(((PIN_STATES) & 0x00FF00) >> 8)                \
          | (u8)(CR1_DEFAULT                                    \
            & (u8)(~(((PIN_STATES) & 0xFF000000) >> 24))); \
      GPIO->CR2                                                 \
          = (u8)(((PIN_STATES) & 0x0000FF) >> 0)                \
          | (u8)(CR2_DEFAULT                                    \
            & (u8)(~(((PIN_STATES) & 0xFF000000) >> 24))); \
   } while (0)

/******************************************************************************/
/*                         X-Macros для GPIO pins                             */
/******************************************************************************/
// clang-format off
#define FOREACH_PIN(x, x2)            \
   x (0, x2)             \
   x (1, x2)            \
   x (2, x2)            \
   x (3, x2)            \
   x (4, x2)            \
   x (5, x2)            \
   x (6, x2)            \
   x (7, x2)

#define PIN_MASK(n, x2) PIN##n = (1 << n),


#define FOREACH_PIN_STATE(n, x2)       \
   x2(n, FLOAT_INPUT)          \
   x2(n, PULLUP_INPUT)          \
   x2(n, EXTI_FLOAT_INPUT)       \
   x2(n, EXTI_PULLUP_INPUT)       \
   x2(n, OPEN_DRAIN_OUTPUT)       \
   x2(n, PUSH_PULL_OUTPUT)       \
   x2(n, FAST_OPEN_DRAIN_OUTPUT)       \
   x2(n, FAST_PUSH_PULL_OUTPUT)


#define PIN_STATE_N(n, state) PIN##n##_##state =    \
      (((u32)(1 << n) << 24) |       \
       ((u32)(state & 0b100) << (14 + n)) |    \
       ((u32)(state & 0b010) << (7 + n))  |    \
       ((u32)(state & 0b001) << (n))),

// clang-format on
/******************************************************************************/
/*                         Маски настройки GPIO                               */
/******************************************************************************/

/**
 * @brief: Маски пинов (1<<n)
 */
typedef enum {
   FOREACH_PIN (PIN_MASK, 0)
#undef PIN_MASK
   PIN_ALL = 0xFF
} gpio_pin_mask_n;

/**
 * @brief: Значения конфигурации порта DDRbit CR1bit CR2bit
 */
typedef enum {
   FLOAT_INPUT          = 0b000,
   PULLUP_INPUT          = 0b010,
   EXTI_FLOAT_INPUT       = 0b001,
   EXTI_PULLUP_INPUT      = 0b011,
   OPEN_DRAIN_OUTPUT      = 0b100,
   PUSH_PULL_OUTPUT       = 0b110,
   FAST_OPEN_DRAIN_OUTPUT = 0b101,
   FAST_PUSH_PULL_OUTPUT  = 0b111
} gpio_pin_config_n;

/**
 * @brief: Значения инициализации GPIO
 */
typedef enum {
   FOREACH_PIN (FOREACH_PIN_STATE, PIN_STATE_N)
#undef PIN_STATE_N
   PIN_ALL_PUSH_PULL_OUTPUT = 0xFFFFFF00
} gpio_pin_init_n;

#undef FOREACH_PIN
#undef FOREACH_PIN_STATE

С типами данных u8 u16 u32, думаю все понятно.
Пример инициализации:
Код:
GPIO_INIT (GPIOA, PIN1_FLOAT_INPUT | PIN3_FAST_PUSH_PULL_OUTPUT);
   GPIOA->ODR = RESET;

   /* GPIOB */
   GPIO_INIT (GPIOB, PIN5_FAST_PUSH_PULL_OUTPUT);
   GPIOB->ODR = RESET;

   /* GPIOC */
   GPIO_INIT (GPIOC, PIN3_FAST_PUSH_PULL_OUTPUT
               | PIN4_FAST_PUSH_PULL_OUTPUT
               | PIN5_FAST_PUSH_PULL_OUTPUT | PIN6_PULLUP_INPUT);

   GPIOC->ODR = RESET;

   /* GPIOD */
   GPIO_INIT (GPIOD, PIN1_PULLUP_INPUT | PIN3_PULLUP_INPUT
               | PIN5_PULLUP_INPUT | PIN6_EXTI_FLOAT_INPUT);
   GPIOD->ODR = RESET;

   /* GPIOE */
   GPIO_INIT (GPIOE, PIN_ALL_PUSH_PULL_OUTPUT);
   GPIOE->ODR = RESET;

   /* GPIOF */
   GPIO_INIT (GPIOF, PIN_ALL_PUSH_PULL_OUTPUT);
   GPIOF->ODR = RESET;

Разбираться в х-марос то еще извращение, поэтому можно просто пользоваться)
Проверял и тестировал это все на компиляторе SDCC, все отлично работает.


Код на выходе получается, как если писать константы в регистры, но читаемо и понятно.
Один раз пробежался по всем портам в начале и все быстренько настроилось.


Вернуться наверх
 
 Заголовок сообщения: Re: Программирование STM8
СообщениеДобавлено: Пн сен 23, 2024 18:10:56 
Прорезались зубы
Аватар пользователя

Карма: 13
Рейтинг сообщений: 65
Зарегистрирован: Пт ноя 16, 2012 20:17:41
Сообщений: 200
Откуда: Беларусь
Рейтинг сообщения: 0
Изображение

Я всё никак не домучаю наручные часы. Попали в руки другие индикаторы и я решил переделать плату под них. Индикаторы как мне показалось АЛС314А. Развёл плату, прошил, собрал, а оно не алё. Светится, но не так как надо. Оказалось индикаторы АЛС304Г. А у них общий анод, а нужно с общим катодом. И чтоб не искать новые индикаторы и не перепаивать, а сформировать их и запаять оказалось той ещё задачей.
Возник вопрос, может кто может подправить скомпилированную (исходников нет) прошивку под индикаторы с общим +.

Вложение:
Clock.rar [4.55 KiB]
Скачиваний: 119


Вернуться наверх
 
 Заголовок сообщения: Re: Программирование STM8
СообщениеДобавлено: Пн сен 23, 2024 19:04:00 
Это не хвост, это антенна

Карма: 12
Рейтинг сообщений: 133
Зарегистрирован: Вт июн 07, 2011 08:03:18
Сообщений: 1356
Рейтинг сообщения: 0
Сирожа, ну ты ещё тот шалун.


Вернуться наверх
 
 Заголовок сообщения: Re: Программирование STM8
СообщениеДобавлено: Пн сен 23, 2024 20:36:00 
Родился

Зарегистрирован: Чт янв 14, 2016 08:40:35
Сообщений: 11
Откуда: Москва
Рейтинг сообщения: 0
Проще будет найти АЛС314А. Был бы ты в Москве, я бы тебе их подарил.


Вернуться наверх
 
 Заголовок сообщения: Re: Программирование STM8
СообщениеДобавлено: Пн сен 23, 2024 20:49:35 
Друг Кота

Карма: 67
Рейтинг сообщений: 1964
Зарегистрирован: Сб дек 18, 2021 19:25:32
Сообщений: 12867
Рейтинг сообщения: 0
не, ну в принципе можно... но мне точно лень. Да и решение MMK1 - идеально.


Вернуться наверх
 
 Заголовок сообщения: Re: Программирование STM8
СообщениеДобавлено: Ср окт 16, 2024 15:00:06 
Прорезались зубы
Аватар пользователя

Карма: 13
Рейтинг сообщений: 65
Зарегистрирован: Пт ноя 16, 2012 20:17:41
Сообщений: 200
Откуда: Беларусь
Рейтинг сообщения: 0
Ехать в Москву к ММК1 мне не кажется таким уж идеальным. Проще на вайлдберисе с озоном купить. Даже не несмотря на их конскую цену окажется дешевле. :) А если серьёзно, то на наших барахолках нашлось только пару предложений. И то выпаянные. Наверное придётся из чипидипа под заказ попробовать.
Да и мои индикаторы доставшиеся бесплатно, бесполезной горкой лежать будут.


Вернуться наверх
 
 Заголовок сообщения: Re: Программирование STM8
СообщениеДобавлено: Ср окт 16, 2024 18:21:15 
Друг Кота

Карма: 67
Рейтинг сообщений: 1964
Зарегистрирован: Сб дек 18, 2021 19:25:32
Сообщений: 12867
Рейтинг сообщения: 0
Именно это и имел ввиду - взять те, которые нужны. Поездкой ли в Москву, заказом ли в рынко-месте... Но, раз такая разница по цене и так мало предложений, а я недавно начал писать интерфейс дизассемблера для STM8, то подождите недельку и выложите схему часов, если есть. Не получиться напрямую - напишу Вам другую.


Вернуться наверх
 
 Заголовок сообщения: Re: Программирование STM8
СообщениеДобавлено: Ср окт 16, 2024 23:36:27 
Прорезались зубы
Аватар пользователя

Карма: 13
Рейтинг сообщений: 65
Зарегистрирован: Пт ноя 16, 2012 20:17:41
Сообщений: 200
Откуда: Беларусь
Рейтинг сообщения: 0
Может я конечно чего-то не понимаю, но мне кажется что 600р. за один индикатор это многовато.

Изображение


Вернуться наверх
 
 Заголовок сообщения: Re: Программирование STM8
СообщениеДобавлено: Чт окт 24, 2024 06:52:03 
Открыл глаза
Аватар пользователя

Зарегистрирован: Пн фев 15, 2010 05:28:51
Сообщений: 46
Рейтинг сообщения: 0
Здравствуйте всем! Кто-нибудь сможет скомпилировать прошивку из кода во вложении, с измененными пинами на индикатор и датчик?
В таком порядке: Пин STM было-стало: 10-17, 1-15, 2-1, 13-18, 11-19, 18-14, 15-10, 14-6, 12-20, 17-16, 16-13, 20-3.
Код взят отсюда: https://sourceforge.net/p/stm8samples/c ... ermometer/


Вложения:
Комментарий к файлу: Код
3_digit_voltmeter_as_thermometer.7z [60.24 KiB]
Скачиваний: 84
Вернуться наверх
 
 Заголовок сообщения: Re: Программирование STM8
СообщениеДобавлено: Чт окт 24, 2024 11:02:36 
Друг Кота

Карма: 67
Рейтинг сообщений: 1964
Зарегистрирован: Сб дек 18, 2021 19:25:32
Сообщений: 12867
Рейтинг сообщения: 0
Все таблицы массивов переписывать? Это простая, но занудная работа. Почему Вы не сделаете её самостоятельно?
И сопоставьте номерам выводов наименования портов, а то есть подозрение, что если Вы этого не сделали сразу, то и в схеме их от балды взяли, тогда вообще нет смысла что либо делать.


Вернуться наверх
 
 Заголовок сообщения: Re: Программирование STM8
СообщениеДобавлено: Чт окт 24, 2024 11:16:19 
Потрогал лапой паяльник
Аватар пользователя

Карма: 1
Рейтинг сообщений: 26
Зарегистрирован: Ср мар 09, 2016 08:07:41
Сообщений: 315
Рейтинг сообщения: 0
Здравствуйте всем! Кто-нибудь сможет скомпилировать прошивку


проект не собирается.
Спойлер$ make
sdcc -DSTM8S003 -I../ -I../../ -I/usr/share/sdcc/include -mstm8 --out-fmt-ihx -c interrupts.c
sdcc -DSTM8S003 -I../ -I../../ -I/usr/share/sdcc/include -mstm8 --out-fmt-ihx -c led.c
sdcc -DSTM8S003 -I../ -I../../ -I/usr/share/sdcc/include -mstm8 --out-fmt-ihx -c main.c
sdcc -DSTM8S003 -I../ -I../../ -I/usr/share/sdcc/include -mstm8 --out-fmt-ihx -c onewire.c
onewire.h:133: warning 283: function declarator with no prototype
onewire.h:135: warning 283: function declarator with no prototype
onewire.h:136: warning 283: function declarator with no prototype
onewire.h:138: warning 283: function declarator with no prototype
onewire.h:139: warning 283: function declarator with no prototype
onewire.h:143: warning 283: function declarator with no prototype
onewire.h:145: warning 283: function declarator with no prototype
onewire.h:147: warning 283: function declarator with no prototype
interrupts.h:32: warning 283: function declarator with no prototype
interrupts.h:35: warning 283: function declarator with no prototype
interrupts.h:38: warning 283: function declarator with no prototype
interrupts.h:41: warning 283: function declarator with no prototype
interrupts.h:44: warning 283: function declarator with no prototype
interrupts.h:47: warning 283: function declarator with no prototype
interrupts.h:50: warning 283: function declarator with no prototype
interrupts.h:53: warning 283: function declarator with no prototype
interrupts.h:69: warning 283: function declarator with no prototype
interrupts.h:72: warning 283: function declarator with no prototype
interrupts.h:75: warning 283: function declarator with no prototype
interrupts.h:86: warning 283: function declarator with no prototype
interrupts.h:89: warning 283: function declarator with no prototype
interrupts.h:104: warning 283: function declarator with no prototype
interrupts.h:107: warning 283: function declarator with no prototype
interrupts.h:111: warning 283: function declarator with no prototype
interrupts.h:134: warning 283: function declarator with no prototype
interrupts.h:142: warning 283: function declarator with no prototype
interrupts.h:146: warning 283: function declarator with no prototype
led.h:29: warning 283: function declarator with no prototype
led.h:29: warning 283: function declarator with no prototype
led.h:31: warning 283: function declarator with no prototype
led.h:31: warning 283: function declarator with no prototype
interrupts.h:32: warning 283: function declarator with no prototype
interrupts.h:35: warning 283: function declarator with no prototype
interrupts.h:38: warning 283: function declarator with no prototype
interrupts.h:41: warning 283: function declarator with no prototype
interrupts.h:44: warning 283: function declarator with no prototype
interrupts.h:47: warning 283: function declarator with no prototype
interrupts.h:50: warning 283: function declarator with no prototype
main.c:67: warning 283: function declarator with no prototype
interrupts.h:53: warning 283: function declarator with no prototype
main.c:68: warning 283: function declarator with no prototype
interrupts.h:69: warning 283: function declarator with no prototype
interrupts.h:72: warning 283: function declarator with no prototype
interrupts.h:75: warning 283: function declarator with no prototype
interrupts.h:86: warning 283: function declarator with no prototype
interrupts.h:89: warning 283: function declarator with no prototype
led.c:82: warning 283: function declarator with no prototype
interrupts.h:104: warning 283: function declarator with no prototype
interrupts.h:107: warning 283: function declarator with no prototype
interrupts.h:111: warning 283: function declarator with no prototype
interrupts.h:134: warning 283: function declarator with no prototype
interrupts.h:142: warning 283: function declarator with no prototype
interrupts.h:146: warning 283: function declarator with no prototype
onewire.h:133: warning 283: function declarator with no prototype
onewire.h:135: warning 283: function declarator with no prototype
onewire.h:136: warning 283: function declarator with no prototype
onewire.h:133: warning 283: function declarator with no prototype
onewire.h:138: warning 283: function declarator with no prototype
onewire.h:135: warning 283: function declarator with no prototype
onewire.h:139: warning 283: function declarator with no prototype
onewire.h:136: warning 283: function declarator with no prototype
onewire.h:143: warning 283: function declarator with no prototype
onewire.h:138: warning 283: function declarator with no prototype
onewire.h:145: warning 283: function declarator with no prototype
onewire.h:139: warning 283: function declarator with no prototype
onewire.h:147: warning 283: function declarator with no prototype
interrupts.c:27: warning 283: function declarator with no prototype
onewire.h:143: warning 283: function declarator with no prototype
onewire.h:145: warning 283: function declarator with no prototype
onewire.h:147: warning 283: function declarator with no prototype
onewire.c:42: warning 283: function declarator with no prototype
onewire.c:89: warning 283: function declarator with no prototype
interrupts.c:30: warning 283: function declarator with no prototype
onewire.c:106: warning 158: overflow in implicit constant conversion
interrupts.c:33: warning 283: function declarator with no prototype
main.c:77: warning 283: function declarator with no prototype
interrupts.c:36: warning 283: function declarator with no prototype
interrupts.c:39: warning 283: function declarator with no prototype
interrupts.c:42: warning 283: function declarator with no prototype
interrupts.c:45: warning 283: function declarator with no prototype
interrupts.c:48: warning 283: function declarator with no prototype
interrupts.c:64: warning 283: function declarator with no prototype
onewire.c:117: warning 283: function declarator with no prototype
interrupts.c:67: warning 283: function declarator with no prototype
onewire.c:123: error 20: Undefined identifier 'TIM_EGR_UG'
onewire.c:143: error 20: Undefined identifier 'TIM_EGR_UG'

onewire.c:151: warning 283: function declarator with no prototype
onewire.c:157: error 20: Undefined identifier 'TIM_EGR_UG'
onewire.c:180: warning 283: function declarator with no prototype
led.c:102: warning 283: function declarator with no prototype
onewire.c:229: warning 283: function declarator with no prototype
onewire.c:257: warning 283: function declarator with no prototype
onewire.c:267: warning 283: function declarator with no prototype
onewire.c:276: warning 283: function declarator with no prototype
onewire.c:301: warning 283: function declarator with no prototype
onewire.c:319: warning 283: function declarator with no prototype
make: *** [Makefile:28: onewire.rel] Ошибка 1
make: *** Ожидание завершения заданий…
interrupts.c:75: warning 283: function declarator with no prototype
interrupts.c:86: warning 283: function declarator with no prototype
interrupts.c:90: warning 283: function declarator with no prototype
main.c:86: warning 283: function declarator with no prototype
interrupts.c:133: warning 283: function declarator with no prototype
interrupts.c:136: warning 283: function declarator with no prototype
interrupts.c:140: warning 283: function declarator with no prototype
interrupts.c:163: warning 283: function declarator with no prototype
interrupts.c:172: warning 283: function declarator with no prototype
interrupts.c:176: warning 283: function declarator with no prototype
main.c:102: warning 283: function declarator with no prototype
main.c:113: warning 283: function declarator with no prototype
main.c:122: warning 283: function declarator with no prototype
main.c:134: warning 283: function declarator with no prototype
main.c:137: warning 94: comparison is always true due to limited range of data type
main.c:139: warning 126: unreachable code
main.c:140: warning 126: unreachable code
main.c:141: warning 126: unreachable code
main.c:142: warning 126: unreachable code
main.c:143: warning 126: unreachable code
main.c:145: warning 126: unreachable code
main.c:147: warning 126: unreachable code
main.c:150: warning 283: function declarator with no prototype
main.c:174: warning 158: overflow in implicit constant conversion
led.c:205: warning 94: comparison is always true due to limited range of data type
led.c:246: warning 94: comparison is always true due to limited range of data type
led.c:247: warning 94: comparison is always true due to limited range of data type

sdcc 4.3.0


Вернуться наверх
 
 Заголовок сообщения: Re: Программирование STM8
СообщениеДобавлено: Чт окт 24, 2024 11:40:26 
Открыл глаза
Аватар пользователя

Зарегистрирован: Пн фев 15, 2010 05:28:51
Сообщений: 46
Рейтинг сообщения: 0
Номера портов сопоставил. Впишу их посередине: 10-PA3-17, 1-PD4-15, 2-PD5-1, 13-PC3-18, 11-PB5-19, 18-PD1-14, 15-PC5-10,14-PC4-6, 12-PB4-20, 17-PC7-16, 16-PC6-13, 20-PD3-3.
Теперь во всех файлах, или только определенном, искать упоминание наименования портов и менять (типа как в arduino ide)?
Пробовал установить по примеру из двух частей (https://cxem.net/mc/mc500.php)программы. В итоге примеры оттуда компилируются, а main.c из данного кода получается с ошибками. Два дня мучился безрезультатно.

"JackSmith"

Еще на той странице нашел файл stm8l.h с другим размером . Может в нем дело?
Попробуйте, если возможно.


Вложения:
stm8l.7z [2.81 KiB]
Скачиваний: 111
Вернуться наверх
 
 Заголовок сообщения: Re: Программирование STM8
СообщениеДобавлено: Чт окт 24, 2024 12:05:44 
Друг Кота

Карма: 67
Рейтинг сообщений: 1964
Зарегистрирован: Сб дек 18, 2021 19:25:32
Сообщений: 12867
Рейтинг сообщения: 0
если наименования портов совпали, то ничего менять не требуется.


Вернуться наверх
 
Показать сообщения за:  Сортировать по:  Вернуться наверх
Начать новую тему Ответить на тему  [ Сообщений: 2585 ]     ... , , , 126, , , ,  

Часовой пояс: UTC + 3 часа


Вы не можете начинать темы
Вы не можете отвечать на сообщения
Вы не можете редактировать свои сообщения
Вы не можете удалять свои сообщения
Вы не можете добавлять вложения

Найти:
Перейти:  


Powered by phpBB © 2000, 2002, 2005, 2007 phpBB Group
Русская поддержка phpBB
Extended by Karma MOD © 2007—2012 m157y
Extended by Topic Tags MOD © 2012 m157y