Например TDA7294

Форум РадиоКот • Просмотр темы - Колонки для телефона
Форум РадиоКот
Здесь можно немножко помяукать :)

Текущее время: Ср мар 11, 2026 21:55:34

Часовой пояс: UTC + 3 часа


ПРЯМО СЕЙЧАС:



Начать новую тему Ответить на тему  [ Сообщений: 446 ]     ... , , , 12, , , ...  
Автор Сообщение
 Заголовок сообщения: Re: колонки для телефона
СообщениеДобавлено: Вс ноя 13, 2011 22:11:42 
Открыл глаза

Зарегистрирован: Вс ноя 13, 2011 17:02:38
Сообщений: 52
Рейтинг сообщения: 0
Пожалуйста можете нарисовать что с чем соеденять? а то я напутаю ппц как в схемах я полний 0 что с чем еднать.....


Вернуться наверх
 
 Заголовок сообщения: Re: колонки для телефона
СообщениеДобавлено: Вс ноя 13, 2011 22:22:58 
Друг Кота
Аватар пользователя

Карма: 95
Рейтинг сообщений: 967
Зарегистрирован: Пт дек 03, 2010 13:13:39
Сообщений: 7724
Откуда: Россия, Тула и пгт Городищи, Владимирская обл.
Рейтинг сообщения: 0
Изображение

_________________
Не всегда есть комп, или скорость интернета, но чем смогу-помогу.

И да пребудет с вами Сила тока!


Вернуться наверх
 
 Заголовок сообщения: Re: колонки для телефона
СообщениеДобавлено: Вс ноя 13, 2011 22:24:44 
Открыл глаза

Зарегистрирован: Вс ноя 13, 2011 17:02:38
Сообщений: 52
Рейтинг сообщения: 0
Просто огромнешеее СПС ^__^ :beer: :beer:


Вернуться наверх
 
 Заголовок сообщения: Re: колонки для телефона
СообщениеДобавлено: Вс ноя 13, 2011 22:32:42 
Открыл глаза

Зарегистрирован: Вс ноя 13, 2011 17:02:38
Сообщений: 52
Рейтинг сообщения: 0
На 100% со всем розобрался, благодоря вам, со вторника начну работать над ней, надеюсь если что подскажете :)
И последний вопрос у меня ведь будут левий, и правий входи, а общий ненадо тут?
А примерная цена сколько будет?


Вернуться наверх
 
Эиком - электронные компоненты и радиодетали
 Заголовок сообщения: Re: колонки для телефона
СообщениеДобавлено: Вс ноя 13, 2011 22:40:32 
Друг Кота
Аватар пользователя

Карма: 95
Рейтинг сообщений: 967
Зарегистрирован: Пт дек 03, 2010 13:13:39
Сообщений: 7724
Откуда: Россия, Тула и пгт Городищи, Владимирская обл.
Рейтинг сообщения: 0
Общий от входа все туда же, на минус, к остальным "общим". Так везде делается. Цены зависят от города, конкретного магазина, и наглости продавца, в хорошем случае всё с выключателем и переменником обойдется не более чем в 100р.

_________________
Не всегда есть комп, или скорость интернета, но чем смогу-помогу.

И да пребудет с вами Сила тока!


Вернуться наверх
 
 Заголовок сообщения: Re: колонки для телефона
СообщениеДобавлено: Пн ноя 14, 2011 18:52:43 
Открыл глаза

Зарегистрирован: Вс ноя 13, 2011 17:02:38
Сообщений: 52
Рейтинг сообщения: 0
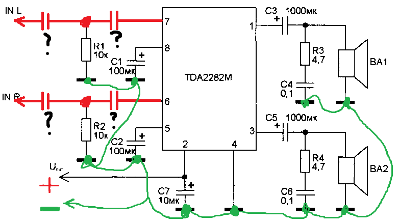
А на скока ставить конденсатори там где знак вопроса?


Вложения:
shemapng_7602178_3336305.png [18.68 KiB]
Скачиваний: 526
Вернуться наверх
 
 Заголовок сообщения: Re: колонки для телефона
СообщениеДобавлено: Пн ноя 14, 2011 19:46:45 
Друг Кота
Аватар пользователя

Карма: 23
Рейтинг сообщений: 406
Зарегистрирован: Вс окт 24, 2010 16:02:46
Сообщений: 3521
Откуда: Ижевск
Рейтинг сообщения: 0
Не правильная схема, не будет работать.

Вот ведь есть правильная
Изображение


Вложения:
OperaImage.jpg [41.39 KiB]
Скачиваний: 3260
Вернуться наверх
 
 Заголовок сообщения: Re: колонки для телефона
СообщениеДобавлено: Пн ноя 14, 2011 21:22:45 
Друг Кота
Аватар пользователя

Карма: 95
Рейтинг сообщений: 967
Зарегистрирован: Пт дек 03, 2010 13:13:39
Сообщений: 7724
Откуда: Россия, Тула и пгт Городищи, Владимирская обл.
Рейтинг сообщения: 0
Проверил. Действительно не работает :shock: !! Мистика! ВОТАФАК??? конденсаторы с резистором образуют Т-образный RC-фильтр для среза НЧ. С ТЕА2025 прокатило, почему здесь нет :evil: ? Friends, я же писал, они все одинаковые, 0,047-0,15мк. Тут 3 варианта возможны-0,047; 0,1 и 0,15мк. Поправка к схеме, с которой заработало: ближайшие красные конденсаторы к микросхеме (нижний и верхний правые) убрать, заменив перемычками. Проверил, работает, басы ослабли. Можно экспериментировать с емкостями :wink: Я испытывал с 0,1мк.

_________________
Не всегда есть комп, или скорость интернета, но чем смогу-помогу.

И да пребудет с вами Сила тока!


Вернуться наверх
 
 Заголовок сообщения: Re: колонки для телефона
СообщениеДобавлено: Пн ноя 14, 2011 21:40:59 
Открыл глаза

Зарегистрирован: Вс ноя 13, 2011 17:02:38
Сообщений: 52
Рейтинг сообщения: 0
Тоисть использовать схему без вашей модификации? Ту что предложил sstvov ?


Вернуться наверх
 
 Заголовок сообщения: Re: колонки для телефона
СообщениеДобавлено: Пн ноя 14, 2011 21:49:53 
Друг Кота
Аватар пользователя

Карма: 95
Рейтинг сообщений: 967
Зарегистрирован: Пт дек 03, 2010 13:13:39
Сообщений: 7724
Откуда: Россия, Тула и пгт Городищи, Владимирская обл.
Рейтинг сообщения: 0
sstvov предложил стандартную. Я-измененную, которая приглушает бас. Оказалось, с ошибкой, но я исправил :wink:
Цитата:
Поправка к схеме, с которой заработало: ближайшие красные конденсаторы к микросхеме (нижний и верхний правые) убрать, заменив перемычками.

Хотите делать по стандартной-будет более басистый звук. Сделаете по моей (с поправкой, естественно :)) ) - сможете сильнее раскочегарить по громкости. Можете легко сравнить звучание, ведь с учетом поправки, моя схема от стандартной отличается лишь тем, что сигнал на входы стандартной схемы подается напрямую, а на измененную-через конденсаторы.
Изображение вот исправленный рисунок. Извиняйте за дезинформацию. Теперь заработает, проверено :beer:

_________________
Не всегда есть комп, или скорость интернета, но чем смогу-помогу.

И да пребудет с вами Сила тока!


Вернуться наверх
 
 Заголовок сообщения: Re: колонки для телефона
СообщениеДобавлено: Вт ноя 15, 2011 07:14:34 
Друг Кота
Аватар пользователя

Карма: 23
Рейтинг сообщений: 406
Зарегистрирован: Вс окт 24, 2010 16:02:46
Сообщений: 3521
Откуда: Ижевск
Рейтинг сообщения: 0
Во,теперь правильно :)) Хотя такого же эффекта со снижением усиления на низких частотах можно добиться уменьшением емкостей С1,и С2


Вернуться наверх
 
 Заголовок сообщения: Re: колонки для телефона
СообщениеДобавлено: Вт ноя 15, 2011 11:05:43 
Друг Кота
Аватар пользователя

Карма: 95
Рейтинг сообщений: 967
Зарегистрирован: Пт дек 03, 2010 13:13:39
Сообщений: 7724
Откуда: Россия, Тула и пгт Городищи, Владимирская обл.
Рейтинг сообщения: 0
Да я просто люблю для среза басов Т-образные RC-фильтры повсюду пихать, у них завал АЧХ ниже частоты среза вроде маленько покруче, чем у Г-фильтров :)) Только я так и не въехал, почему не заработало именнно с ТДА2822 :dont_know: Моя микруха как-то странно включилась, хрипло поиграла пару секунд и затихнув, начала шустро раскаляться :shock: Возбуждение? От конденсатора на входе, такого обычного элемента :dont_know: ? Видимо, дело во внутреннем устройстве входных цепей этого камня.. :dont_know: А насчет кондеров С1 и С2, есть ли какая-нибудь формула для более-менее точного расчета частоты среза посредством их уменьшения? Или придется методом тыка ставить меньшие номиналы :)) ? А так, на входных фильтрах, я считаю по этой: F=160/R*C, где F-частота среза в герцах, R-сопротивление резистора в килоОмах, C-емкость конденсатора в микрофарадах, а 160 я хрен знает что такое и откуда взялось :))) Но вроде правильно считается...

_________________
Не всегда есть комп, или скорость интернета, но чем смогу-помогу.

И да пребудет с вами Сила тока!


Вернуться наверх
 
 Заголовок сообщения: Re: колонки для телефона
СообщениеДобавлено: Вт ноя 15, 2011 11:45:25 
Друг Кота
Аватар пользователя

Карма: 10
Рейтинг сообщений: 22
Зарегистрирован: Сб янв 16, 2010 20:35:46
Сообщений: 7087
Откуда: Воронеж
Рейтинг сообщения: 0
AcousticManiac, видишь те резисторы по 10к, подтягивающие входы к земле? :) Получается, ты их отделил кондерами от входов. :tea: Даже если б и работало, то всё равно нет смысла - входное сопротивление самой м/с большое и влияние правого конденсатора в каждой этой цепи минимально. :tea:
Короче, как-то так можно сделать:
Изображение


Вложения:
схемкэ.png [11.04 KiB]
Скачиваний: 932

_________________
ааааааааааааа
Вернуться наверх
 
 Заголовок сообщения: Re: колонки для телефона
СообщениеДобавлено: Вт ноя 15, 2011 13:36:35 
Друг Кота
Аватар пользователя

Карма: 95
Рейтинг сообщений: 967
Зарегистрирован: Пт дек 03, 2010 13:13:39
Сообщений: 7724
Откуда: Россия, Тула и пгт Городищи, Владимирская обл.
Рейтинг сообщения: 0
Это типа получился на входе двухзвенный Г-образный фильтр для среза НЧ? Однако, при двух звеньях подряд не только спад уровня НЧ круче, но и частота среза вроде как :oops: снижается ~вдвое? Расчитали на 160гц по формуле для одного звена, а на деле 2 звена срубят от 80? Или это актуально только для фильтров, срубающих ВЧ? (в таких фильтрах детали стоят наоборот, резисторы вставлены в сигнальный провод, а конденсаторы идут на землю, формула расчета вроде та же...)

_________________
Не всегда есть комп, или скорость интернета, но чем смогу-помогу.

И да пребудет с вами Сила тока!


Вернуться наверх
 
 Заголовок сообщения: Re: колонки для телефона
СообщениеДобавлено: Вт ноя 15, 2011 20:57:49 
Открыл глаза

Зарегистрирован: Вс ноя 13, 2011 17:02:38
Сообщений: 52
Рейтинг сообщения: 0
AcousticManiac Ответь плз:
1) Где ставить регулятор громкости?
2) Как соблюдать полярность на входе ( конденсатори) там гиде левий и правий :D


Вернуться наверх
 
 Заголовок сообщения: Re: колонки для телефона
СообщениеДобавлено: Вт ноя 15, 2011 21:29:38 
Друг Кота
Аватар пользователя

Карма: 95
Рейтинг сообщений: 967
Зарегистрирован: Пт дек 03, 2010 13:13:39
Сообщений: 7724
Откуда: Россия, Тула и пгт Городищи, Владимирская обл.
Рейтинг сообщения: 0
Изображение
Переменник ставится перед входом. Ну, тут нарисовано, короче :))
КонденсаторЫ входа, где левЫй и правЫй канал, емкостью 0,1мк., такие маленькие емкости неполярны. Ставь как угодно.

_________________
Не всегда есть комп, или скорость интернета, но чем смогу-помогу.

И да пребудет с вами Сила тока!


Вернуться наверх
 
 Заголовок сообщения: Re: колонки для телефона
СообщениеДобавлено: Ср ноя 16, 2011 23:33:07 
Открыл глаза

Зарегистрирован: Вс ноя 13, 2011 17:02:38
Сообщений: 52
Рейтинг сообщения: 0
Риибят йанивкурсе но мне сказали что микросхеми TDA2282 несуществует :shock: Как такое возможно?


Вернуться наверх
 
 Заголовок сообщения: Re: колонки для телефона
СообщениеДобавлено: Ср ноя 16, 2011 23:45:22 
Друг Кота
Аватар пользователя

Карма: 95
Рейтинг сообщений: 967
Зарегистрирован: Пт дек 03, 2010 13:13:39
Сообщений: 7724
Откуда: Россия, Тула и пгт Городищи, Владимирская обл.
Рейтинг сообщения: 0
Неправильно назвал :roll: Невнимательность)) 2822. Ошибся, иначе и быть не может, этот камушек супер-распространенный, есть повсюду. Двадцать восемь-двадцать два, повтори вслух и запомни :wink:

_________________
Не всегда есть комп, или скорость интернета, но чем смогу-помогу.

И да пребудет с вами Сила тока!


Вернуться наверх
 
 Заголовок сообщения: Re: колонки для телефона
СообщениеДобавлено: Чт ноя 17, 2011 00:14:29 
Открыл глаза

Зарегистрирован: Вс ноя 13, 2011 17:02:38
Сообщений: 52
Рейтинг сообщения: 0
Хех мне говорил продавец что есть только 2822 и говорит еще ти чота напутал xD


Вернуться наверх
 
 Заголовок сообщения: Re: колонки для телефона
СообщениеДобавлено: Чт ноя 17, 2011 17:41:24 
Открыл глаза

Зарегистрирован: Вс ноя 13, 2011 17:02:38
Сообщений: 52
Рейтинг сообщения: 0
У меня в регуляторе громкости 6 виходов. Как я понял надо общий, левий, правий, напротив одного припаять, ведь да?


Вернуться наверх
 
Показать сообщения за:  Сортировать по:  Вернуться наверх
Начать новую тему Ответить на тему  [ Сообщений: 446 ]     ... , , , 12, , , ...  

Часовой пояс: UTC + 3 часа


Вы не можете начинать темы
Вы не можете отвечать на сообщения
Вы не можете редактировать свои сообщения
Вы не можете удалять свои сообщения
Вы не можете добавлять вложения

Найти:
Перейти:  


Powered by phpBB © 2000, 2002, 2005, 2007 phpBB Group
Русская поддержка phpBB
Extended by Karma MOD © 2007—2012 m157y
Extended by Topic Tags MOD © 2012 m157y