Например TDA7294

Форум РадиоКот • Просмотр темы - Ламповый усилитель начального уровня
Форум РадиоКот
Здесь можно немножко помяукать :)

Текущее время: Сб янв 03, 2026 12:22:01

Часовой пояс: UTC + 3 часа


ПРЯМО СЕЙЧАС:



Начать новую тему Ответить на тему  [ Сообщений: 7859 ]    , 2, , , ...  
Автор Сообщение
Не в сети
 Заголовок сообщения: Re: ламповый усилитель начального уровня
СообщениеДобавлено: Ср май 05, 2010 18:31:32 
Мудрый кот
Аватар пользователя

Карма: 19
Рейтинг сообщений: 166
Зарегистрирован: Сб окт 10, 2009 17:16:58
Сообщений: 1732
Откуда: Россия.
Рейтинг сообщения: 0
Так чего схему то рулить?
В сети до того всего много. Вот например первая попавшаяся.
Там несколько страниц, а если зарегистрироваться, то еще больше информации будет доступно.

http://datagor.ru/amplifiers/tubes/page/1/
http://datagor.ru/amplifiers/tubes/page ... 6p14p.html

Можно и без печаток сделать по старому на металлическом шасси.
Этого добра с подробным описанием в ж. Радио полно было, да и книжек полно.
Все это скачать можно.


Вернуться наверх
 
Не в сети
 Заголовок сообщения: Re: ламповый усилитель начального уровня
СообщениеДобавлено: Ср май 05, 2010 18:34:55 
Друг Кота
Аватар пользователя

Зарегистрирован: Вс окт 11, 2009 18:15:27
Сообщений: 3813
Откуда: Донецк
Рейтинг сообщения: 0
просто хотел спросить хорошая ли моя схемка
ато отзывов на нее не нашел
ну да ладно

_________________
Любители музыки слушают музыку, аудиофилы — шумы в паузах


Вернуться наверх
 
Не в сети
 Заголовок сообщения: Re: ламповый усилитель начального уровня
СообщениеДобавлено: Ср май 05, 2010 18:38:39 
Мудрый кот
Аватар пользователя

Карма: 19
Рейтинг сообщений: 166
Зарегистрирован: Сб окт 10, 2009 17:16:58
Сообщений: 1732
Откуда: Россия.
Рейтинг сообщения: 0
Твоя хорошая если трансформатор такой достанешь.
Самому намотать качественно выходной трансформатор для ультралинейного усилителя довольно сложно.


Вернуться наверх
 
Не в сети
 Заголовок сообщения: Re: ламповый усилитель начального уровня
СообщениеДобавлено: Ср май 05, 2010 18:45:15 
Друг Кота
Аватар пользователя

Зарегистрирован: Вс окт 11, 2009 18:15:27
Сообщений: 3813
Откуда: Донецк
Рейтинг сообщения: 0
ну хорошо
я понял
я поищу
я знаю что если транс выходной в ламповом усе хуе.. то и звук будет хуе..
попробую найти транс
но опять же транс ведь выходной одноготипа бывает?
какие параметры для поиска для этого уся нужны?

_________________
Любители музыки слушают музыку, аудиофилы — шумы в паузах


Вернуться наверх
 
Эиком - электронные компоненты и радиодетали
Не в сети
 Заголовок сообщения: Re: ламповый усилитель начального уровня
СообщениеДобавлено: Ср май 05, 2010 18:50:25 
Модератор
Аватар пользователя

Карма: 158
Рейтинг сообщений: 1600
Зарегистрирован: Пт апр 28, 2006 15:26:07
Сообщений: 11940
Откуда: Россия.
Рейтинг сообщения: 1
Медали: 2
Мявтор 3-й степени (1) Лучший человек Форума 2017 (1)
Сейчас кто его знает. Раньше например искали трансформаторы от какой либо аппаратуры. Я помню нашел от приемника "Беларусь"
И еще от "кинаповских" усилителей много было.
Основной параметр мощность. От неё и "плясали"

В конце концов один раз от отчаяния в качестве выходного поставил силовой от приемника "Рекорд" Там был вывод 110 вольт, т.е. как раз для двухтактного подходило. Накальные в качестве выходной использовал. В каждом плече по две штуки 6П3С.
Орал громко :)))

Сейчас труднее.


Вернуться наверх
 
Не в сети
 Заголовок сообщения: Re: ламповый усилитель начального уровня
СообщениеДобавлено: Ср май 05, 2010 18:56:03 
Друг Кота
Аватар пользователя

Зарегистрирован: Вс окт 11, 2009 18:15:27
Сообщений: 3813
Откуда: Донецк
Рейтинг сообщения: 0
понятно
а нафиг вообще нужен выходно транс в ламповике?

_________________
Любители музыки слушают музыку, аудиофилы — шумы в паузах


Вернуться наверх
 
Не в сети
 Заголовок сообщения: Re: ламповый усилитель начального уровня
СообщениеДобавлено: Ср май 05, 2010 19:11:39 
Потрогал лапой паяльник
Аватар пользователя

Зарегистрирован: Сб апр 10, 2010 17:34:55
Сообщений: 396
Откуда: Ростовская обл.
Рейтинг сообщения: 0
Серега по лампам помогу всем. Есть и лампы любые и трансы.Передать можно автобусом -Ростов-на-Дону -Донецк.Хоть ГУ-50,даже ГМ-70 на будущее.


Вернуться наверх
 
Не в сети
 Заголовок сообщения: Re: ламповый усилитель начального уровня
СообщениеДобавлено: Ср май 05, 2010 19:14:57 
Модератор
Аватар пользователя

Карма: 158
Рейтинг сообщений: 1600
Зарегистрирован: Пт апр 28, 2006 15:26:07
Сообщений: 11940
Откуда: Россия.
Рейтинг сообщения: 0
Медали: 2
Мявтор 3-й степени (1) Лучший человек Форума 2017 (1)
glacier писал(а):
а нафиг вообще нужен выходно транс в ламповике?
Если по простому, то лампы имеют большое внутреннее сопротивление и могут выдать на выходе маленький ток, но при этом большое напряжение.
А динамики у нас низкоомные. Им нужен большой ток и маленькое напряжение.
Это делается с помощью трансформатора. В нем же

U1*I1=U2*I2

Или доставай динамик с большим сопротивлением и подсоединяй напрямую.
Здесь даже тема где то есть про бестрансформаторный ламповый усилитель, но все это ерунда.


Вернуться наверх
 
Не в сети
 Заголовок сообщения: Re: ламповый усилитель начального уровня
СообщениеДобавлено: Ср май 05, 2010 19:28:47 
Друг Кота
Аватар пользователя

Зарегистрирован: Вс окт 11, 2009 18:15:27
Сообщений: 3813
Откуда: Донецк
Рейтинг сообщения: 0
aen писал(а):
glacier писал(а):
а нафиг вообще нужен выходно транс в ламповике?
Если по простому, то лампы имеют большое внутреннее сопротивление и могут выдать на выходе маленький ток, но при этом большое напряжение.
А динамики у нас низкоомные. Им нужен большой ток и маленькое напряжение.
Это делается с помощью трансформатора. В нем же

U1*I1=U2*I2

Или доставай динамик с большим сопротивлением и подсоединяй напрямую.
Здесь даже тема где то есть про бестрансформаторный ламповый усилитель, но все это ерунда.

я так и думал
просто впадлу было спрашивать

_________________
Любители музыки слушают музыку, аудиофилы — шумы в паузах


Вернуться наверх
 
Не в сети
 Заголовок сообщения: Re: ламповый усилитель начального уровня
СообщениеДобавлено: Ср май 05, 2010 19:53:33 
Друг Кота
Аватар пользователя

Карма: 20
Рейтинг сообщений: 39
Зарегистрирован: Ср сен 16, 2009 22:39:52
Сообщений: 6884
Откуда: центр МИРа
Рейтинг сообщения: 0
glacier писал(а):
я так и думал
просто впадлу было спрашивать

Но ты же спросил :)))

_________________
Управление по управлению всеми управлениями.
Что такое шаговое напряжение?
-это напряжение между ногами когда берешь за голый конец.


Вернуться наверх
 
Не в сети
 Заголовок сообщения: Re: ламповый усилитель начального уровня
СообщениеДобавлено: Ср май 05, 2010 19:58:09 
Друг Кота
Аватар пользователя

Зарегистрирован: Вс окт 11, 2009 18:15:27
Сообщений: 3813
Откуда: Донецк
Рейтинг сообщения: 0
rippi писал(а):
Серега по лампам помогу всем. Есть и лампы любые и трансы.Передать можно автобусом -Ростов-на-Дону -Донецк.Хоть ГУ-50,даже ГМ-70 на будущее.

я вам в личку написал

_________________
Любители музыки слушают музыку, аудиофилы — шумы в паузах


Вернуться наверх
 
Не в сети
 Заголовок сообщения: Re: ламповый усилитель начального уровня
СообщениеДобавлено: Пт май 28, 2010 11:55:11 
Встал на лапы

Зарегистрирован: Вс янв 24, 2010 19:53:31
Сообщений: 83
Откуда: г.Николаев
Рейтинг сообщения: 0
Простая и несложная схема УМ-РР и к ней печ. плата, но можно и навесным монтажем.


Вложения:
Сх_Пл_УМ_6Ф5_ТН33_Инт.pdf [157.55 KiB]
Скачиваний: 1891
Вернуться наверх
 
Не в сети
 Заголовок сообщения: Re: ламповый усилитель начального уровня
СообщениеДобавлено: Вс июн 20, 2010 13:24:53 
Первый раз сказал Мяу!
Аватар пользователя

Зарегистрирован: Чт апр 08, 2010 19:31:08
Сообщений: 37
Рейтинг сообщения: 0
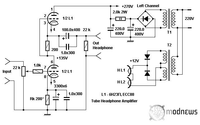
может быть я в тему, но не охота открывать новую. киньте схемку на 6н23п или 6н1п с анодным током 330v пожааалуйста)
собирал 1 схемку найденную в инете, так у меня там уж слишком много шумов( и ничего не поделать, транс выдавал на анод верхней лампы (анодного повторителя) 330 когда надо 275, на аноде нижней лампы (усилительной) выровнял до нужных 135... может кто и по этому поводу поможет...


Вернуться наверх
 
Не в сети
 Заголовок сообщения: Re: ламповый усилитель начального уровня
СообщениеДобавлено: Вс июн 20, 2010 14:09:22 
Сверлит текстолит когтями

Карма: 2
Рейтинг сообщений: -1
Зарегистрирован: Сб дек 26, 2009 19:47:10
Сообщений: 1218
Рейтинг сообщения: 0
ДЛЯ glacier.

http://www.radiostation.ru/home/usilitel.html
http://audioportal.su/archive/index.php/f-11.html

особое внимание обратите на выходной трансформатор, монтаж только навесной, найдите правила монтажа ламповых УНЧ, и строго выполняйте, правила не сложные.

http://yandex.ru/yandsearch?text=%D0%BB ... 0%B2&lr=51

"...там какие напруги нужны?
+300 вольт анодного и 1 вольт переменки для нитей накала?". Питание подогревателя, разное бывает, часто - 6,3 вольта. Всё по справочнику и по схме. Если не будете соблюдать правила, можно считать, что время Вы потратите даром.

http://elwo.ru/publ/maestro_lampovyj_usilitel/1-1-0-43

http://elwo.ru/shems/768.jpg


Последний раз редактировалось Я Вс июн 20, 2010 14:31:37, всего редактировалось 1 раз.

Вернуться наверх
 
Не в сети
 Заголовок сообщения: Re: ламповый усилитель начального уровня
СообщениеДобавлено: Вс июн 20, 2010 14:26:28 
Первый раз сказал Мяу!
Аватар пользователя

Зарегистрирован: Чт апр 08, 2010 19:31:08
Сообщений: 37
Рейтинг сообщения: 0
вот)
ну на накал у меня стоит стабилизатор, 6.3 выдает.


Вложения:
PhonAmp015.jpg [41.38 KiB]
Скачиваний: 1965
Вернуться наверх
 
Не в сети
 Заголовок сообщения: Re: ламповый усилитель начального уровня
СообщениеДобавлено: Вс июн 20, 2010 14:36:28 
Сверлит текстолит когтями

Карма: 2
Рейтинг сообщений: -1
Зарегистрирован: Сб дек 26, 2009 19:47:10
Сообщений: 1218
Рейтинг сообщения: 0
Gladi, я не совсем Вас понимаю, попробуйте сформулировать свой вопрос понятнее, а схема в ссылке выше.


Вернуться наверх
 
Не в сети
 Заголовок сообщения: Re: ламповый усилитель начального уровня
СообщениеДобавлено: Вс июн 20, 2010 14:40:01 
Первый раз сказал Мяу!
Аватар пользователя

Зарегистрирован: Чт апр 08, 2010 19:31:08
Сообщений: 37
Рейтинг сообщения: 0
пролистал я ссылки, спасиб.
А что именно непонятно?
у меня собран усилок по этой схеме. 1 канал. 2 проблемы: высокое напряжение на аноде верхней лампы и шумы.
очень бы хотелось настроить этот, ежели собирать новый, искать лампы...


Вернуться наверх
 
Не в сети
 Заголовок сообщения: Re: ламповый усилитель начального уровня
СообщениеДобавлено: Вс июн 20, 2010 14:45:06 
Друг Кота
Аватар пользователя

Зарегистрирован: Вс окт 11, 2009 18:15:27
Сообщений: 3813
Откуда: Донецк
Рейтинг сообщения: 0
а я автор темы и у меня в голове все еще сидит идея собрать усилок который я выложил на первой странице на верху первая картинка
лампы есть, транс силовой намотаю
вот только выходной - проблеа
там на картинке написано даже что и сколько витком нужно на выходной транс тоесть просто использовать ТВЗ нельзя получается
нужно самими мотать

_________________
Любители музыки слушают музыку, аудиофилы — шумы в паузах


Вернуться наверх
 
Не в сети
 Заголовок сообщения: Re: ламповый усилитель начального уровня
СообщениеДобавлено: Вс июн 20, 2010 14:50:29 
Сверлит текстолит когтями

Карма: 2
Рейтинг сообщений: -1
Зарегистрирован: Сб дек 26, 2009 19:47:10
Сообщений: 1218
Рейтинг сообщения: 0
Я, понял, посмотрю. Надо указать на схеме, какие детали конкретно установлены? Если возможно качественный снимок усилителя сверху и со стороны монтажа. Карту напряжений (напряжение на БП и на всех выводах радиоламп). Схема должна быть один к одному ваша.


Вернуться наверх
 
Не в сети
 Заголовок сообщения: Re: ламповый усилитель начального уровня
СообщениеДобавлено: Вс июн 20, 2010 14:53:53 
Первый раз сказал Мяу!
Аватар пользователя

Зарегистрирован: Чт апр 08, 2010 19:31:08
Сообщений: 37
Рейтинг сообщения: 0
эммм это мне адресовано? :) ^^^^


Вернуться наверх
 
Показать сообщения за:  Сортировать по:  Вернуться наверх
Начать новую тему Ответить на тему  [ Сообщений: 7859 ]    , 2, , , ...  

Часовой пояс: UTC + 3 часа


Кто сейчас на форуме

Сейчас этот форум просматривают: главный колбасист и гости: 13


Вы не можете начинать темы
Вы не можете отвечать на сообщения
Вы не можете редактировать свои сообщения
Вы не можете удалять свои сообщения
Вы не можете добавлять вложения

Найти:
Перейти:  


Powered by phpBB © 2000, 2002, 2005, 2007 phpBB Group
Русская поддержка phpBB
Extended by Karma MOD © 2007—2012 m157y
Extended by Topic Tags MOD © 2012 m157y