Например TDA7294

Форум РадиоКот • Просмотр темы - Усилитель звука из автомагнитолы, приемника и др.
Форум РадиоКот
Здесь можно немножко помяукать :)

Текущее время: Чт окт 23, 2025 17:18:59

Часовой пояс: UTC + 3 часа


ПРЯМО СЕЙЧАС:



Начать новую тему Ответить на тему  [ Сообщений: 1334 ]     ... , , , 61, , , ...  
Автор Сообщение
Не в сети
 Заголовок сообщения: Re: Усилитель звука из автомагнитолы, приемника и др.
СообщениеДобавлено: Чт янв 16, 2025 22:46:27 
Держит паяльник хвостом
Аватар пользователя

Карма: 1
Рейтинг сообщений: 25
Зарегистрирован: Вт июн 16, 2020 22:43:47
Сообщений: 980
Рейтинг сообщения: 0
AndreyZZ писал(а):
готовых лейек на 3х канальную .

видел где-то варианты, но забыл где(


Вернуться наверх
 
Не в сети
 Заголовок сообщения: Re: Усилитель звука из автомагнитолы, приемника и др.
СообщениеДобавлено: Пт янв 17, 2025 01:14:29 
Сверлит текстолит когтями

Карма: 8
Рейтинг сообщений: 27
Зарегистрирован: Ср мар 01, 2023 12:56:48
Сообщений: 1216
Рейтинг сообщения: 0
из тог что вы прислали выделил stk402amp.lay6 , только потому что корпус и расстояние между ножек подходит, добавил 4 контакта, отредактировал, буду пока на этой заготовке ваять.
не успел выяснить с какой стороны нумерация ножек если см сверху со стороны деталей.


Вложения:
702-270.JPG [92.66 KiB]
Скачиваний: 28
Вернуться наверх
 
Не в сети
 Заголовок сообщения: Re: Усилитель звука из автомагнитолы, приемника и др.
СообщениеДобавлено: Пт янв 17, 2025 01:53:28 
Держит паяльник хвостом
Аватар пользователя

Карма: 1
Рейтинг сообщений: 25
Зарегистрирован: Вт июн 16, 2020 22:43:47
Сообщений: 980
Рейтинг сообщения: 0
AndreyZZ писал(а):
не успел выяснить с какой стороны нумерация ножек если см сверху со стороны деталей.

если смотреть сверху на плату


Вернуться наверх
 
Не в сети
 Заголовок сообщения: Re: Усилитель звука из автомагнитолы, приемника и др.
СообщениеДобавлено: Пт янв 17, 2025 10:03:01 
Сверлит текстолит когтями

Карма: 8
Рейтинг сообщений: 27
Зарегистрирован: Ср мар 01, 2023 12:56:48
Сообщений: 1216
Рейтинг сообщения: 0
Можно найти этот например ресивер и получить сразу две stk402-270. Если повезёт.


Вложения:
IMG-20250117-WA0000.jpg [66.78 KiB]
Скачиваний: 45
IMG-20250117-WA0001.jpg [119.67 KiB]
Скачиваний: 30
IMG-20250117-WA0002.jpg [79.44 KiB]
Скачиваний: 33
Вернуться наверх
 
Эиком - электронные компоненты и радиодетали
Не в сети
 Заголовок сообщения: Re: Усилитель звука из автомагнитолы, приемника и др.
СообщениеДобавлено: Сб янв 18, 2025 00:23:16 
Друг Кота

Карма: 19
Рейтинг сообщений: 470
Зарегистрирован: Чт апр 29, 2010 07:39:15
Сообщений: 3226
Откуда: Молдова Бельцы
Рейтинг сообщения: 0
Можно найти этот например ресивер .

Стесняюсь спросить, а кде именно надо искать, чтобы найти оный ресивер ? :)))


Вернуться наверх
 
Не в сети
 Заголовок сообщения: Re: Усилитель звука из автомагнитолы, приемника и др.
СообщениеДобавлено: Сб янв 18, 2025 20:19:11 
Сверлит текстолит когтями

Карма: 8
Рейтинг сообщений: 27
Зарегистрирован: Ср мар 01, 2023 12:56:48
Сообщений: 1216
Рейтинг сообщения: 0
sergeisams писал(а):
а кде именно надо искать,

сам бы непрочь узнать. мониторить надо площадки по продаже старого барахла. наверняка эти аппарат если и есть с неработающей механикой, а радива уже вряд ли кого устроит. .... и получить в своё распоряжение 100% ( если не перепаян) ориджинал два 3х канальных гибрида. Это ли не удача ?


Вернуться наверх
 
Не в сети
 Заголовок сообщения: Re: Усилитель звука из автомагнитолы, приемника и др.
СообщениеДобавлено: Ср янв 22, 2025 07:35:54 
Держит паяльник хвостом
Аватар пользователя

Карма: 1
Рейтинг сообщений: 25
Зарегистрирован: Вт июн 16, 2020 22:43:47
Сообщений: 980
Рейтинг сообщения: 0
AndreyZZ писал(а):
два 3х канальных гибрида

Радиаторы бывают там удобные, с готовыми ушками для крепления печатки)
Смотрю всякое.
Вложение:
Комментарий к файлу: только мутно что то в плане плат(
STK433-330.pdf [1.32 MiB]
Скачиваний: 50

stk в классе D оказывается есть :shock: 1к1 плата весьма упрлс, надо расширять как то будет. Те же конденсаторы чтобы вошли.
Изображение


Вернуться наверх
 
Не в сети
 Заголовок сообщения: Re: Усилитель звука из автомагнитолы, приемника и др.
СообщениеДобавлено: Ср янв 22, 2025 21:05:54 
Сверлит текстолит когтями

Карма: 8
Рейтинг сообщений: 27
Зарегистрирован: Ср мар 01, 2023 12:56:48
Сообщений: 1216
Рейтинг сообщения: 0
познавательно. у меня разводка на 404-270 почти готова . в субб буду лутить

Добавлено after 9 hours 20 minutes 41 second:
В чид на пробу взял. 1050 .


Вложения:
IMG-20250122-WA0005.jpg [243.57 KiB]
Скачиваний: 32
Вернуться наверх
 
Не в сети
 Заголовок сообщения: Re: Усилитель звука из автомагнитолы, приемника и др.
СообщениеДобавлено: Ср янв 22, 2025 23:35:43 
Друг Кота

Карма: 19
Рейтинг сообщений: 470
Зарегистрирован: Чт апр 29, 2010 07:39:15
Сообщений: 3226
Откуда: Молдова Бельцы
Рейтинг сообщения: 0
O5SCP14 писал(а):
stk в классе D оказывается есть

Стесняюсь спросить, а наименование сей STKшки можно огласить ? :roll:


Вернуться наверх
 
Не в сети
 Заголовок сообщения: Re: Усилитель звука из автомагнитолы, приемника и др.
СообщениеДобавлено: Чт янв 23, 2025 06:48:40 
Держит паяльник хвостом
Аватар пользователя

Карма: 1
Рейтинг сообщений: 25
Зарегистрирован: Вт июн 16, 2020 22:43:47
Сообщений: 980
Рейтинг сообщения: 0
AndreyZZ писал(а):
у меня разводка на 404-270 почти готова .

Глянуть бы)
AndreyZZ писал(а):
на пробу

где ножки выходят, сплошь зелёное или есть места без маски ?
sergeisams писал(а):
наименование сей STKшки

428-610


Вернуться наверх
 
Не в сети
 Заголовок сообщения: Re: Усилитель звука из автомагнитолы, приемника и др.
СообщениеДобавлено: Чт янв 23, 2025 08:54:57 
Первый раз сказал Мяу!

Зарегистрирован: Пт янв 18, 2019 00:30:24
Сообщений: 26
Откуда: Херсонская обл.
Рейтинг сообщения: 0
Нашол когда то купленные не помню зачем платы от Весны 212 (со слов продавца сняты с рабочего мафона ) Реально из них шо то схимичить ? Колонки динамики есть..бп найду -может даже и родной с Весны.


Вложения:
photo_2025-01-23_08-52-25.jpg [239.29 KiB]
Скачиваний: 42
Вернуться наверх
 
Не в сети
 Заголовок сообщения: Re: Усилитель звука из автомагнитолы, приемника и др.
СообщениеДобавлено: Чт янв 23, 2025 09:25:52 
Сверлит текстолит когтями

Карма: 8
Рейтинг сообщений: 27
Зарегистрирован: Ср мар 01, 2023 12:56:48
Сообщений: 1216
Рейтинг сообщения: 0
Справа ещё не закончено, слева более менее

Добавлено after 25 minutes 15 seconds:
O5SCP14 писал(а):
сплошь зелёное или есть места без маски ?

Потом посмотрю

Добавлено after 4 minutes 42 seconds:
На фото с сткашкой там индуктивность из панаса лежат, если я через них продену резики на выход . Никто не против ? Где то нашел убедительное описание для чего они , надо ставить.


Вложения:
IMG_20250123_085336_381.jpg [213.72 KiB]
Скачиваний: 36
Вернуться наверх
 
Не в сети
 Заголовок сообщения: Re: Усилитель звука из автомагнитолы, приемника и др.
СообщениеДобавлено: Чт янв 23, 2025 15:42:53 
Друг Кота

Карма: 50
Рейтинг сообщений: 294
Зарегистрирован: Вс апр 13, 2014 13:49:55
Сообщений: 3168
Откуда: Краснодон, РФ
Рейтинг сообщения: 0
sat78 писал(а):
Реально из них шо то схимичить ?
В принципе, почему бы и нет... Темброблок и усилитель под ним, с правой стороны фото.
Если память не изменяет, БП стоял в этом магнитофоне ленточный ТП-30, с выходом 2 х 15 В... Но эт не точно, лучше по схеме посмотреть

_________________
in me omnis spes mihe est...


Вернуться наверх
 
Не в сети
 Заголовок сообщения: Re: Усилитель звука из автомагнитолы, приемника и др.
СообщениеДобавлено: Пт янв 24, 2025 00:22:46 
Сверлит текстолит когтями

Карма: 8
Рейтинг сообщений: 27
Зарегистрирован: Ср мар 01, 2023 12:56:48
Сообщений: 1216
Рейтинг сообщения: 0
Почти готово


Вложения:
IMG_20250124_002021_559.jpg [222.85 KiB]
Скачиваний: 31
Вернуться наверх
 
Не в сети
 Заголовок сообщения: Re: Усилитель звука из автомагнитолы, приемника и др.
СообщениеДобавлено: Пт янв 24, 2025 07:16:16 
Держит паяльник хвостом
Аватар пользователя

Карма: 1
Рейтинг сообщений: 25
Зарегистрирован: Вт июн 16, 2020 22:43:47
Сообщений: 980
Рейтинг сообщения: 0
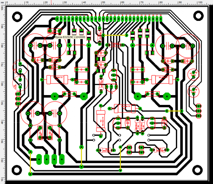
AndreyZZ, выходные LR можно сделать как в моей плате stk412. Раньше как-то не обращал внимания, что во всех заводских схемах резисторы 0,25-0,125вт.


Вернуться наверх
 
Не в сети
 Заголовок сообщения: Re: Усилитель звука из автомагнитолы, приемника и др.
СообщениеДобавлено: Пт янв 24, 2025 13:58:39 
Сверлит текстолит когтями

Карма: 8
Рейтинг сообщений: 27
Зарегистрирован: Ср мар 01, 2023 12:56:48
Сообщений: 1216
Рейтинг сообщения: 0
O5SCP14 писал(а):
как в моей плате

Я видел. Только для экономии места я много не отыграю. Пусть пока так будет. Можно купить спец проволку для катушек

Добавлено after 4 hours 1 minute 13 seconds:
у меня ещё валяется мц сони

Добавлено after 51 second:
внутри tda7296

Добавлено after 2 minutes 18 seconds:
хочу узнать у фанатов tda , насколько она котируется и стоит ли делать усь на её основе. когда последний раз запускал- звук был весьма неплпх


Вложения:
sonyHCDCP300power_amp.JPG [195.69 KiB]
Скачиваний: 30
Вернуться наверх
 
Не в сети
 Заголовок сообщения: Re: Усилитель звука из автомагнитолы, приемника и др.
СообщениеДобавлено: Вс янв 26, 2025 00:43:14 
Сверлит текстолит когтями

Карма: 8
Рейтинг сообщений: 27
Зарегистрирован: Ср мар 01, 2023 12:56:48
Сообщений: 1216
Рейтинг сообщения: 0
O5SCP14 писал(а):
де ножки выходят, сплошь зелёное или есть места без маски ?

-там вот так-
https://disk.yandex.ru/i/yEx7UJwBuovBwQ
В меню можно нажать -открытт оригинал и будет чотко

Добавлено after 7 hours 37 minutes 55 seconds:
https://disk.yandex.ru/i/5k22BKYtS9LdEw
пока так. напаял что есть. резики не подъехали ещё. поэтому в эти выхи не запустить. жду


Вернуться наверх
 
Не в сети
 Заголовок сообщения: Re: Усилитель звука из автомагнитолы, приемника и др.
СообщениеДобавлено: Вс янв 26, 2025 04:37:52 
Держит паяльник хвостом
Аватар пользователя

Карма: 1
Рейтинг сообщений: 25
Зарегистрирован: Вт июн 16, 2020 22:43:47
Сообщений: 980
Рейтинг сообщения: 0
AndreyZZ писал(а):
-там вот так-

что ж, похоже что оригинал :))


Вернуться наверх
 
Не в сети
 Заголовок сообщения: Re: Усилитель звука из автомагнитолы, приемника и др.
СообщениеДобавлено: Вс янв 26, 2025 23:10:14 
Сверлит текстолит когтями

Карма: 8
Рейтинг сообщений: 27
Зарегистрирован: Ср мар 01, 2023 12:56:48
Сообщений: 1216
Рейтинг сообщения: 0
O5SCP14 писал(а):
похоже что оригинал

хорошо бы если не голимый левак. повторю- брал в ЧиД 1050 р , цена приемлемая считаю

Добавлено after 5 hours 52 minutes 38 seconds:
насколько схема требовательна к номиналам резисторов ? вместо 1.8к поставил 2к, и вместо 1к поставил 750 Ом. Других не оказалось на момент. Для запуска пойдет ?


Вложения:
402-270-1.PNG [123.36 KiB]
Скачиваний: 33
Вернуться наверх
 
Не в сети
 Заголовок сообщения: Re: Усилитель звука из автомагнитолы, приемника и др.
СообщениеДобавлено: Вс янв 26, 2025 23:43:05 
Поставщик валерьянки для Кота
Аватар пользователя

Карма: 61
Рейтинг сообщений: 951
Зарегистрирован: Чт июн 26, 2014 17:05:10
Сообщений: 1965
Откуда: -Моск-
Рейтинг сообщения: 0
Резисторы пойдут.
1,8k влияет на коэффициент усиления (с 2k немного снизится).
1к на вместе с конденсатором 470p образуют RC фильтр (с 750 ом частота повысится).


Вернуться наверх
 
Показать сообщения за:  Сортировать по:  Вернуться наверх
Начать новую тему Ответить на тему  [ Сообщений: 1334 ]     ... , , , 61, , , ...  

Часовой пояс: UTC + 3 часа


Кто сейчас на форуме

Сейчас этот форум просматривают: Pascat и гости: 36


Вы не можете начинать темы
Вы не можете отвечать на сообщения
Вы не можете редактировать свои сообщения
Вы не можете удалять свои сообщения
Вы не можете добавлять вложения

Найти:
Перейти:  


Powered by phpBB © 2000, 2002, 2005, 2007 phpBB Group
Русская поддержка phpBB
Extended by Karma MOD © 2007—2012 m157y
Extended by Topic Tags MOD © 2012 m157y