Например TDA7294

Форум РадиоКот • Просмотр темы - Одиссей 010 возможно ли аудиофильское счастье?
Форум РадиоКот
Здесь можно немножко помяукать :)

Текущее время: Пт янв 02, 2026 21:36:41

Часовой пояс: UTC + 3 часа


ПРЯМО СЕЙЧАС:



Начать новую тему Ответить на тему  [ Сообщений: 262 ]     ... , , , 6, , , ...  
Автор Сообщение
Не в сети
 Заголовок сообщения: Re: Одиссей 010 возможно ли аудиофильское счастье?
СообщениеДобавлено: Ср мар 06, 2024 12:23:37 
Друг Кота

Карма: 35
Рейтинг сообщений: 570
Зарегистрирован: Вт дек 10, 2013 19:13:10
Сообщений: 3267
Рейтинг сообщения: 0
as265, WP говорит надо -120дб(0,000001%) для этой схемы и вроде получилось в железе


Вернуться наверх
 
Не в сети
 Заголовок сообщения: Re: Одиссей 010 возможно ли аудиофильское счастье?
СообщениеДобавлено: Ср мар 06, 2024 12:25:17 
Друг Кота
Аватар пользователя

Карма: 11
Рейтинг сообщений: 35
Зарегистрирован: Чт июл 03, 2014 21:06:30
Сообщений: 3275
Рейтинг сообщения: 0
Добавлено after 36 minutes 39 seconds:
Интермоды при коррекции усилителя Миллером
Изображение

на мой взгляд, на графике лишняя инфа справа от основных тонов, вернее, это не непосредственно слышимые продукты искажений, а что-то вроде ВЧ помех, которые могут иметь значение лишь косвенно

Изображение

вот если график обрезать... останутся как раз составляющие слышимого спектра, и еще их надо взвесить по кривой взвешивания, полагаю...

ибуки писал(а):
as265, WP говорит надо -120дб(0,000001%) для этой схемы и вроде получилось в железе

это больше ментальная и техническая гимнастика, чем реальные требования к аппаратуре для прослушивания


Вложения:
график.PNG [7.64 KiB]
Скачиваний: 278

_________________
умная подпись такая с умным изречением, как у умных умников, на умном языке
Вернуться наверх
 
Не в сети
 Заголовок сообщения: Re: Одиссей 010 возможно ли аудиофильское счастье?
СообщениеДобавлено: Ср мар 06, 2024 12:44:47 
Друг Кота

Карма: 35
Рейтинг сообщений: 570
Зарегистрирован: Вт дек 10, 2013 19:13:10
Сообщений: 3267
Рейтинг сообщения: 0
as265, это понятно,но изменив коррекцию -120 дб выходит,про правую часть никто и не смотрит тут первая интермода важна,мало масляное ведь лучше
WP,вот так без опера имеет смысл?


Вложения:
Общий_эмиттер3.jpg [196.54 KiB]
Скачиваний: 38
Вернуться наверх
 
Не в сети
 Заголовок сообщения: Re: Одиссей 010 возможно ли аудиофильское счастье?
СообщениеДобавлено: Ср мар 06, 2024 14:01:49 
Друг Кота
Аватар пользователя

Карма: 11
Рейтинг сообщений: 35
Зарегистрирован: Чт июл 03, 2014 21:06:30
Сообщений: 3275
Рейтинг сообщения: 0
я наверное другую тему создам, чтоб она затерялась потом, когда в нее никто не будет заходить :))

_________________
умная подпись такая с умным изречением, как у умных умников, на умном языке


Вернуться наверх
 
Эиком - электронные компоненты и радиодетали
Не в сети
 Заголовок сообщения: Re: Одиссей 010 возможно ли аудиофильское счастье?
СообщениеДобавлено: Ср мар 06, 2024 14:14:09 
Друг Кота

Карма: 35
Рейтинг сообщений: 570
Зарегистрирован: Вт дек 10, 2013 19:13:10
Сообщений: 3267
Рейтинг сообщения: 0
WP,мой вот так скорректировать можно


Вложения:
Общий_эмиттер4.jpg [148.03 KiB]
Скачиваний: 31
Вернуться наверх
 
Не в сети
 Заголовок сообщения: Re: Одиссей 010 возможно ли аудиофильское счастье?
СообщениеДобавлено: Ср мар 06, 2024 15:45:20 
Вымогатель припоя
Аватар пользователя

Карма: 16
Рейтинг сообщений: 181
Зарегистрирован: Вт фев 03, 2015 05:55:35
Сообщений: 689
Откуда: г. Бердск
Рейтинг сообщения: 0
ООС способ коррекции хреноватый. Возможна генерация при клипе. И вдобавок такая коррекция это открытый путь для помехи из нижней шины питания.


Вернуться наверх
 
Не в сети
 Заголовок сообщения: Re: Одиссей 010 возможно ли аудиофильское счастье?
СообщениеДобавлено: Ср мар 06, 2024 15:52:04 
Друг Кота

Карма: 35
Рейтинг сообщений: 570
Зарегистрирован: Вт дек 10, 2013 19:13:10
Сообщений: 3267
Рейтинг сообщения: 0
а если в однополярной версии?внизу земля ведь ,как в плане помехи?


Вернуться наверх
 
Не в сети
 Заголовок сообщения: Re: Одиссей 010 возможно ли аудиофильское счастье?
СообщениеДобавлено: Ср мар 06, 2024 16:22:00 
Вымогатель припоя
Аватар пользователя

Карма: 16
Рейтинг сообщений: 181
Зарегистрирован: Вт фев 03, 2015 05:55:35
Сообщений: 689
Откуда: г. Бердск
Рейтинг сообщения: 0
Сам принцип создания внутри усилителя петли ООС порочен. Так называемая многопетлевая ООС. Две петли ООС вложенная и общая при клипе начинают каждая жить своей жизнью, последствия вылезут наружу в виде трудноустранимых вспышек генерации.


Вернуться наверх
 
Не в сети
 Заголовок сообщения: Re: Одиссей 010 возможно ли аудиофильское счастье?
СообщениеДобавлено: Ср мар 06, 2024 17:01:14 
Друг Кота

Карма: 35
Рейтинг сообщений: 570
Зарегистрирован: Вт дек 10, 2013 19:13:10
Сообщений: 3267
Рейтинг сообщения: 0
понятно ,просто читал тут 170дб усиления нагоняют
https://forum.vegalab.ru/showthread.php?t=90315


Вернуться наверх
 
Не в сети
 Заголовок сообщения: Re: Одиссей 010 возможно ли аудиофильское счастье?
СообщениеДобавлено: Ср мар 06, 2024 17:58:35 
Вымогатель припоя
Аватар пользователя

Карма: 16
Рейтинг сообщений: 181
Зарегистрирован: Вт фев 03, 2015 05:55:35
Сообщений: 689
Откуда: г. Бердск
Рейтинг сообщения: 0
Стараются. Но это уже чисто из спортивного интереса.


Вернуться наверх
 
Не в сети
 Заголовок сообщения: Re: Одиссей 010 возможно ли аудиофильское счастье?
СообщениеДобавлено: Ср мар 06, 2024 19:00:06 
Друг Кота

Карма: 35
Рейтинг сообщений: 570
Зарегистрирован: Вт дек 10, 2013 19:13:10
Сообщений: 3267
Рейтинг сообщения: 0
пишут что без хорошего антиклипа нельзя...


Вернуться наверх
 
Не в сети
 Заголовок сообщения: Re: Одиссей 010 возможно ли аудиофильское счастье?
СообщениеДобавлено: Чт мар 07, 2024 11:43:26 
Друг Кота
Аватар пользователя

Карма: 11
Рейтинг сообщений: 35
Зарегистрирован: Чт июл 03, 2014 21:06:30
Сообщений: 3275
Рейтинг сообщения: 0
пишут что без хорошего антиклипа нельзя...

можно, зная размах полной шкалы цап, ограничить макс сигнал, и клиппинга никогда не будет

_________________
умная подпись такая с умным изречением, как у умных умников, на умном языке


Вернуться наверх
 
Не в сети
 Заголовок сообщения: Re: Одиссей 010 возможно ли аудиофильское счастье?
СообщениеДобавлено: Чт мар 07, 2024 11:51:07 
Модератор
Аватар пользователя

Карма: 159
Рейтинг сообщений: 4074
Зарегистрирован: Пт янв 23, 2009 19:20:05
Сообщений: 45330
Рейтинг сообщения: 0
Медали: 1
Получил миской по аватаре (1)
Активно использую этот метод... :))
...Только вот он тоже требует запас мощности. В "советских" запас был! К примеру, УМ Ода-102 можно непосредственно к выходу ЦАП подключить: перегрузка наступает при уровне синуса на входе чуть меньше двух вольт, но порог можно подстроить...


Вернуться наверх
 
Не в сети
 Заголовок сообщения: Re: Одиссей 010 возможно ли аудиофильское счастье?
СообщениеДобавлено: Чт мар 07, 2024 11:54:59 
Друг Кота
Аватар пользователя

Карма: 11
Рейтинг сообщений: 35
Зарегистрирован: Чт июл 03, 2014 21:06:30
Сообщений: 3275
Рейтинг сообщения: 0
но возможно, что антиклип смотрит напряжение на транзисторах, и если оно приближается к порогу ограничения (близко к напряжению насыщения), схема сбавляет усиление резко, таким образом, можно иметь защиту, которая будет работать даже в случае, если напряжение в розетке упадет

_________________
умная подпись такая с умным изречением, как у умных умников, на умном языке


Вернуться наверх
 
Не в сети
 Заголовок сообщения: Re: Одиссей 010 возможно ли аудиофильское счастье?
СообщениеДобавлено: Чт мар 07, 2024 12:12:43 
Вымогатель припоя
Аватар пользователя

Карма: 16
Рейтинг сообщений: 181
Зарегистрирован: Вт фев 03, 2015 05:55:35
Сообщений: 689
Откуда: г. Бердск
Рейтинг сообщения: 0
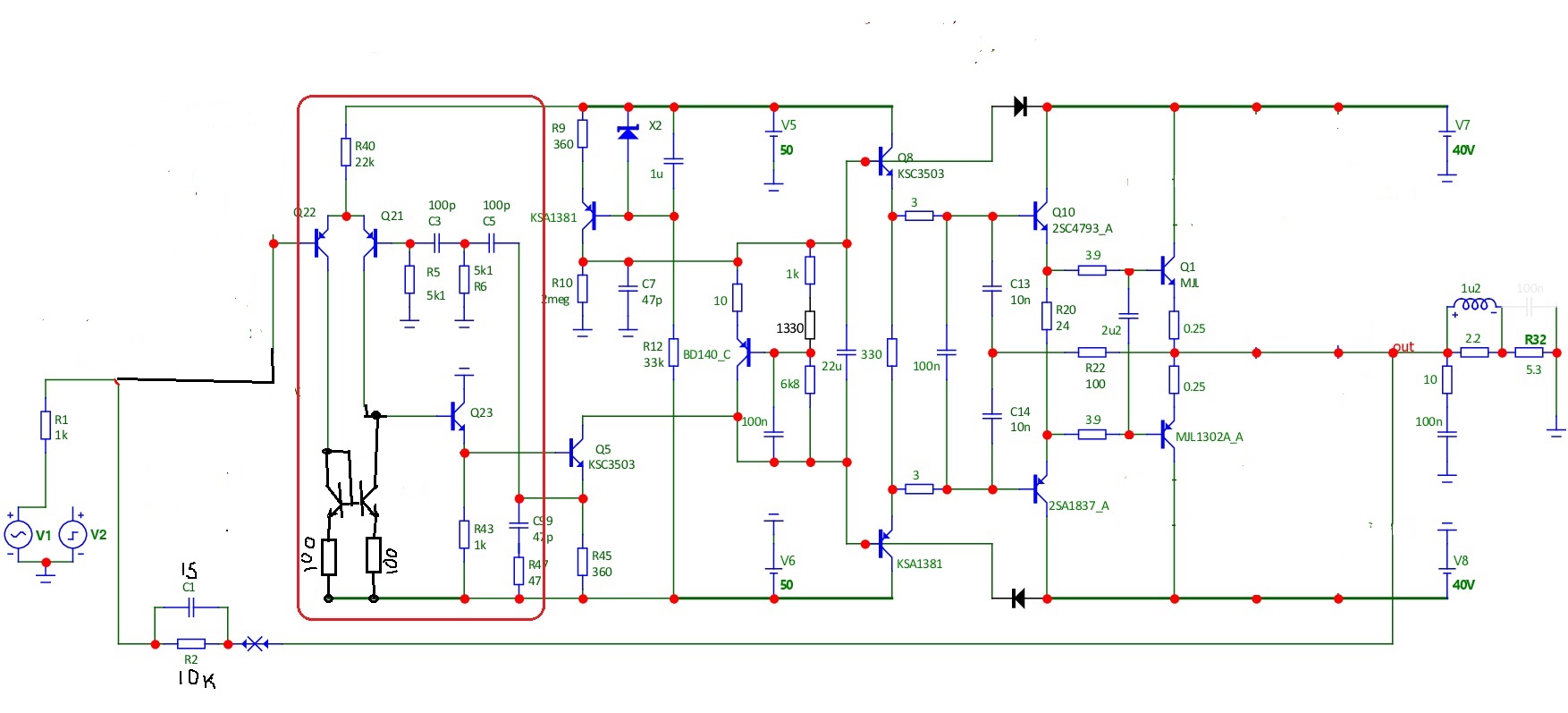
ибуки, схема вашей мечты с коррекцией.

Изображение

Антиклип реализован на диодах VD101-102 и VD103. Без диодов выход из клипа с сильным затягивание переходного процесса и вспышкой генерации на верхней половине синусоиды.

Добавлено after 1 minute 14 seconds:
Активно использую этот метод... :))
...Только вот он тоже требует запас мощности. В "советских" запас был! К примеру, УМ Ода-102 можно непосредственно к выходу ЦАП подключить: перегрузка наступает при уровне синуса на входе чуть меньше двух вольт, но порог можно подстроить...

Плохой способ. На усилителях с низким петлевым (малой глубиной ООС) как то работает, со сверхглубокой ООС последствия будут фатальные. Попал сигнал выше уровня перегрузки, усилитель клипанул, возбудился и сгорел. Или у соседа холодильник включился и усилитель сгорел. Какая связь? Усилитель и холодильник.


Последний раз редактировалось WP_ Чт мар 07, 2024 13:59:52, всего редактировалось 1 раз.

Вернуться наверх
 
Не в сети
 Заголовок сообщения: Re: Одиссей 010 возможно ли аудиофильское счастье?
СообщениеДобавлено: Чт мар 07, 2024 13:01:57 
Друг Кота
Аватар пользователя

Карма: 11
Рейтинг сообщений: 35
Зарегистрирован: Чт июл 03, 2014 21:06:30
Сообщений: 3275
Рейтинг сообщения: 0
ну, самые большие последствия - это давление на восприятие

восприятие так работает, что если ждешь бяку, ты ее услышишь, то есть всегда это натягивание внешнего воздействия на внутреннюю модель

внутренняя модель восприятия формируется разными способами и различается

поэтому одним надо кольские сверхглубокие оос, а другим совершенно не надо, и так все хорошо звучит, а им надо акустику хорошую, помещение, ну и фонограммы приличные

_________________
умная подпись такая с умным изречением, как у умных умников, на умном языке


Вернуться наверх
 
Не в сети
 Заголовок сообщения: Re: Одиссей 010 возможно ли аудиофильское счастье?
СообщениеДобавлено: Чт мар 07, 2024 13:35:57 
Вымогатель припоя
Аватар пользователя

Карма: 16
Рейтинг сообщений: 181
Зарегистрирован: Вт фев 03, 2015 05:55:35
Сообщений: 689
Откуда: г. Бердск
Рейтинг сообщения: 0
И обязательно класс D к приличной акустике. А вообще то по результатам прослушивания класс D и высококачественное звуковоспроизведение находятся в разных местах. Класс D хорош, можно даже сказать великолепен, для озвучивания магазинов, автобусных остановок, общественных туалетов.

Если у усилителя проблемы с выходом из клипа - это проблема объективная, а не восприятия. И от этой проблемы обязательно будут последствия, притом независимо от восприятия.


Вернуться наверх
 
Не в сети
 Заголовок сообщения: Re: Одиссей 010 возможно ли аудиофильское счастье?
СообщениеДобавлено: Чт мар 07, 2024 13:58:39 
Модератор
Аватар пользователя

Карма: 159
Рейтинг сообщений: 4074
Зарегистрирован: Пт янв 23, 2009 19:20:05
Сообщений: 45330
Рейтинг сообщения: 0
Медали: 1
Получил миской по аватаре (1)
...Плохой способ. На усилителях с низким петлевым (малой глубиной ООС) как то работает, со сверглубокой ООС последствия будут фатальные. Попал сигнал выше уровня перегрузки, усилитель клипанул, возбудился и сгорел.
...Вы, конечно, не обязаны помнить всё про всех, но я противник "глубокооосников", я за максимально линейное усиление с минимальной глубиной ООС... :)


Вернуться наверх
 
Не в сети
 Заголовок сообщения: Re: Одиссей 010 возможно ли аудиофильское счастье?
СообщениеДобавлено: Чт мар 07, 2024 14:07:09 
Вымогатель припоя
Аватар пользователя

Карма: 16
Рейтинг сообщений: 181
Зарегистрирован: Вт фев 03, 2015 05:55:35
Сообщений: 689
Откуда: г. Бердск
Рейтинг сообщения: 0
[uquote="As",...Вы, конечно, не обязаны помнить всё про всех, но я противник "глубокооосников", я за максимально линейное усиление с минимальной глубиной ООС... :)[/uquote]
Так не бывает. Линейного усиления без ООС не бывает. А все мантры о малоосности истекают просто из неспособности справиться с бездной усиления, т. е. его скорректировать, чтобы оное не выродилось в свист. Если мало усиления, значит велико напряжение на входе каскада сравнения, а это основной фактор искажений.


Вернуться наверх
 
Не в сети
 Заголовок сообщения: Re: Одиссей 010 возможно ли аудиофильское счастье?
СообщениеДобавлено: Чт мар 07, 2024 14:37:39 
Друг Кота

Карма: 35
Рейтинг сообщений: 570
Зарегистрирован: Вт дек 10, 2013 19:13:10
Сообщений: 3267
Рейтинг сообщения: 0
WP_, спасибо огромное,один вопрос -а что с повторителем перед ОЭ УНа свистит? с повторителем модуляция паразитного миллера меньше или тут по барабану?


Вернуться наверх
 
Показать сообщения за:  Сортировать по:  Вернуться наверх
Начать новую тему Ответить на тему  [ Сообщений: 262 ]     ... , , , 6, , , ...  

Часовой пояс: UTC + 3 часа


Кто сейчас на форуме

Сейчас этот форум просматривают: нет зарегистрированных пользователей и гости: 30


Вы не можете начинать темы
Вы не можете отвечать на сообщения
Вы не можете редактировать свои сообщения
Вы не можете удалять свои сообщения
Вы не можете добавлять вложения

Найти:
Перейти:  


Powered by phpBB © 2000, 2002, 2005, 2007 phpBB Group
Русская поддержка phpBB
Extended by Karma MOD © 2007—2012 m157y
Extended by Topic Tags MOD © 2012 m157y