Например TDA7294

Форум РадиоКот • Просмотр темы - Одиссей 010 возможно ли аудиофильское счастье?
Форум РадиоКот
Здесь можно немножко помяукать :)

Текущее время: Сб янв 17, 2026 09:26:20

Часовой пояс: UTC + 3 часа


ПРЯМО СЕЙЧАС:



Начать новую тему Ответить на тему  [ Сообщений: 262 ]    , , , , 5, , , ...  
Автор Сообщение
Не в сети
 Заголовок сообщения: Re: Одиссей 010 возможно ли аудиофильское счастье?
СообщениеДобавлено: Вт мар 05, 2024 13:05:42 
Вымогатель припоя
Аватар пользователя

Карма: 16
Рейтинг сообщений: 181
Зарегистрирован: Вт фев 03, 2015 05:55:35
Сообщений: 689
Откуда: г. Бердск
Рейтинг сообщения: 0
Из студии, если туда принести усилитель на 6П6С, погонят ссаными тряпками, вследствие полной недостоверности звучания такого усилителя. Дикое окрашивание, бубнежка на НЧ, компрессия с искажениями. 6П6С и ей подобное это для гитарных комбиков.


Вернуться наверх
 
Не в сети
 Заголовок сообщения: Re: Одиссей 010 возможно ли аудиофильское счастье?
СообщениеДобавлено: Вт мар 05, 2024 13:17:58 
Друг Кота

Карма: 35
Рейтинг сообщений: 570
Зарегистрирован: Вт дек 10, 2013 19:13:10
Сообщений: 3267
Рейтинг сообщения: 0
то то я смотрю что многие записи сделанные профи в студиях (до цифры) слушать противно без лампы,которая хоть как то маскирует всю грязь записи
а Моргенштерна слушать через Локанти совсем не интересно
в общем у нас религии разные)))
мой верблюд больше на лампу похож,трансвестит усилительный))))))
ну все же ради интереса покажите интермоды 6п6с 6V6


Последний раз редактировалось ибуки Вт мар 05, 2024 13:34:36, всего редактировалось 1 раз.

Вернуться наверх
 
Не в сети
 Заголовок сообщения: Re: Одиссей 010 возможно ли аудиофильское счастье?
СообщениеДобавлено: Вт мар 05, 2024 13:34:34 
Вымогатель припоя
Аватар пользователя

Карма: 16
Рейтинг сообщений: 181
Зарегистрирован: Вт фев 03, 2015 05:55:35
Сообщений: 689
Откуда: г. Бердск
Рейтинг сообщения: 0
Не могу. Нет данных. Но думаю будет на уровне -20 -30 дБ.


Вернуться наверх
 
Не в сети
 Заголовок сообщения: Re: Одиссей 010 возможно ли аудиофильское счастье?
СообщениеДобавлено: Вт мар 05, 2024 13:36:01 
Друг Кота

Карма: 35
Рейтинг сообщений: 570
Зарегистрирован: Вт дек 10, 2013 19:13:10
Сообщений: 3267
Рейтинг сообщения: 0
Я думаю получше,порядка -50дб у двухтакта ультралинейного при 6...7вт мощности,а звук завораживает ,конечно если акустика норм,а не СЫ-90
жаль что все барахло дома осталось еще 2014,то бы ламповик нормальный сделал,а покупать все сейчас, то золотой усилок выйдет одни трансы чего стоят
а из самопалов смотреть не на что до 100к.р руки из жопы ,а заработать на лампе все норовят


Вернуться наверх
 
Эиком - электронные компоненты и радиодетали
Не в сети
 Заголовок сообщения: Re: Одиссей 010 возможно ли аудиофильское счастье?
СообщениеДобавлено: Вт мар 05, 2024 13:51:20 
Вымогатель припоя
Аватар пользователя

Карма: 16
Рейтинг сообщений: 181
Зарегистрирован: Вт фев 03, 2015 05:55:35
Сообщений: 689
Откуда: г. Бердск
Рейтинг сообщения: 0
А тогда зачем JLH портить, линейность повышать, глубокую ООС вводить. Есть другое предложение - акустику подключать через параллельную цепочку диод резистор. Обогащение благородной второй гармоникой. Если кремний некошерно, диод вакуумный использовать.

Добавлено after 39 seconds:
Любой Одиссей заиграет.


Вернуться наверх
 
Не в сети
 Заголовок сообщения: Re: Одиссей 010 возможно ли аудиофильское счастье?
СообщениеДобавлено: Вт мар 05, 2024 14:03:00 
Друг Кота

Карма: 35
Рейтинг сообщений: 570
Зарегистрирован: Вт дек 10, 2013 19:13:10
Сообщений: 3267
Рейтинг сообщения: 0
да нет не заиграет,хрюкать будет это уже проходили нужна квадратичная нелинейность а у диода большого прядка
а Худ не лампа у него третья и пятая и тд намного выше ,у хорошего ламповика 2я и третья в 10 раз меньше и все
кстати у динамика тоже приличные искажения и -120дб тройки не проявятся,не это хорошо конечно если бы просто достигалось,а так две пары подобранных выходников 4000р,электролиты и тд
так что прикручу к тра6120 псевдооднотакт и буду пока так слушать
вот еще не знаю эту китайскую плату получится в однополярное питание переделать,бп неохота покупать,от ноута самый раз 5а 19в


Вернуться наверх
 
Не в сети
 Заголовок сообщения: Re: Одиссей 010 возможно ли аудиофильское счастье?
СообщениеДобавлено: Вт мар 05, 2024 15:53:18 
Вымогатель припоя
Аватар пользователя

Карма: 16
Рейтинг сообщений: 181
Зарегистрирован: Вт фев 03, 2015 05:55:35
Сообщений: 689
Откуда: г. Бердск
Рейтинг сообщения: 0
У вакуумного диода степень три вторых.
Вообще то усилитель с искажениями это что борщ с дерьмом.
Характер искажений динамика и усилителя совершенно различный. Искажения динамика под два процента на слух малозаметны. А вот -120 дБ и -60 дБ очень сильно различаются на слух.


Вернуться наверх
 
Не в сети
 Заголовок сообщения: Re: Одиссей 010 возможно ли аудиофильское счастье?
СообщениеДобавлено: Вт мар 05, 2024 16:45:44 
Друг Кота

Карма: 35
Рейтинг сообщений: 570
Зарегистрирован: Вт дек 10, 2013 19:13:10
Сообщений: 3267
Рейтинг сообщения: 0
ну если уж вакуумный то триод применять,,,,
а почему вы говорите он неустойчивый,в последнем варианте ведь он практически однотактный повторитель,
и еще Вы в моем варианте миллером корректировали или цепочкой RC дифф нагружали?
я до войны пробовал в этой схеме двухполюсную коррекцию -миллер из двух кондеров один больше второго в два раза и резик на землю 1,6к ,но чтото не понравилось,оставил однополюсную
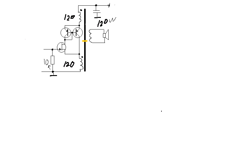
Правда сейчас я уже загорелся тра6120 уж очень быстрый и мощный опер,повторитель повесить и вуаля
я еще такой буфер юзал очень понравился и транс мотается за час кондеров не надо и пульсации давит
даже просто от карты слушал для компа хватает
искажения тоже очень маленькие тк Ку=1 обмотки бифилляром в три провода
вот тра6120 ему в драйвер самое оно
жаль латералы очень дорогие,на латерале был бы вообще песня


Вложения:
составной шиклаи.gif [4.41 KiB]
Скачиваний: 44
Вернуться наверх
 
Не в сети
 Заголовок сообщения: Re: Одиссей 010 возможно ли аудиофильское счастье?
СообщениеДобавлено: Вт мар 05, 2024 17:09:45 
Вымогатель припоя
Аватар пользователя

Карма: 16
Рейтинг сообщений: 181
Зарегистрирован: Вт фев 03, 2015 05:55:35
Сообщений: 689
Откуда: г. Бердск
Рейтинг сообщения: 0
Коррекция трехполюсная. С однополюсной искажения высокие и подавление помехи по питанию низкое.
Составной шиклаи - это не усилитель, это генератор эффектов. В комбарь на выход.


Вернуться наверх
 
Не в сети
 Заголовок сообщения: Re: Одиссей 010 возможно ли аудиофильское счастье?
СообщениеДобавлено: Вт мар 05, 2024 17:35:31 
Друг Кота

Карма: 35
Рейтинг сообщений: 570
Зарегистрирован: Вт дек 10, 2013 19:13:10
Сообщений: 3267
Рейтинг сообщения: 0
какой комбарь Вы его искажения видели?как у обычного повторителя на шиклаи только кпд выше тк транс и кондеры не нужны,там 100% оос в эммитер вкачивается,я его даже на симуляторе смотрел и сильно удивился,можно и дарлингтон поставить но тогда полевик нужен с большим напряжением отсечки или смещение подавать
проще всего латерал один и все но дорого
но обязательно или мощный полевик или составной с первым полевиком на биполярах ток плывет

Добавлено after 18 minutes 14 seconds:
если не секрет что за трехполюсная ?больше двухполюсной не слышал? Вы имеете ввиду цепочка RC параллельно нагрузке диффк ,второй кондер с выхода ун на землю и третий кондер параллельно резистору оос?


Вернуться наверх
 
Не в сети
 Заголовок сообщения: Re: Одиссей 010 возможно ли аудиофильское счастье?
СообщениеДобавлено: Вт мар 05, 2024 17:45:13 
Вымогатель припоя
Аватар пользователя

Карма: 16
Рейтинг сообщений: 181
Зарегистрирован: Вт фев 03, 2015 05:55:35
Сообщений: 689
Откуда: г. Бердск
Рейтинг сообщения: 0
RC цепь между входами дифа, RC - цепь между выходами дифа, C на землю с коллектора второго каскада и в завершение для формирования правильного угла спада усиления с единичным усилением C параллельно резистору ООС. На open loop gain имеется участок со спадом более чем 20 дБ/дек. Считать в симуляторе. Подобрать методом тыка нереально, чревато ведром убитых транзисторов. При ошибках возбуждение очень жесткое, сразу приводит к выгоранию усилителя. LTSpice считает коррекцию очень точно. Можно брать номиналы с модели на плату.


Вернуться наверх
 
Не в сети
 Заголовок сообщения: Re: Одиссей 010 возможно ли аудиофильское счастье?
СообщениеДобавлено: Вт мар 05, 2024 17:50:43 
Друг Кота

Карма: 35
Рейтинг сообщений: 570
Зарегистрирован: Вт дек 10, 2013 19:13:10
Сообщений: 3267
Рейтинг сообщения: 0
а что миллер +кондер параллельно оос совсем плохо? даже если слить часть усиления через резик зеленый?


Вернуться наверх
 
Не в сети
 Заголовок сообщения: Re: Одиссей 010 возможно ли аудиофильское счастье?
СообщениеДобавлено: Вт мар 05, 2024 19:37:14 
Вымогатель припоя
Аватар пользователя

Карма: 16
Рейтинг сообщений: 181
Зарегистрирован: Вт фев 03, 2015 05:55:35
Сообщений: 689
Откуда: г. Бердск
Рейтинг сообщения: 0
Слили Миллером усиление - получили медленно спадающий ряд гармоник высокого порядка. Отстой.
Слили усиление вдобавок к Миллеру в большой зеленый резистор (можно еще красный попробовать), получили высокие искажения вдобавок к медленно спадающему ряду гармоник высокого порядка. Еще отстойнее. В результате получится какой нибудь шлак подобный дартзилам, кводам или сагденам. Тогда уж лучше заратуштры лудить паять. У оных ряд гармоник высокого порядка спадающий. Ухо меньше раздражают.

Добавлено after 36 minutes 39 seconds:
Интермоды при коррекции усилителя Миллером
Изображение

Добавлено after 8 minutes 46 seconds:
И интермоды усилителя с трехполюсной коррекцией
Изображение


Вернуться наверх
 
Не в сети
 Заголовок сообщения: Re: Одиссей 010 возможно ли аудиофильское счастье?
СообщениеДобавлено: Вт мар 05, 2024 20:27:47 
Друг Кота

Карма: 35
Рейтинг сообщений: 570
Зарегистрирован: Вт дек 10, 2013 19:13:10
Сообщений: 3267
Рейтинг сообщения: 0
оно то да только без ослика хрен подберешь эти полюса,а модели часто врут
но миллер ведь параллельная оос на вч должен уменьшать выходное сопр и искажения УНа да и ВК меньше нагружает УН
почему ее трехполюсную очень редко применяют?
а что скажете про двухполюсную в миллере два кондера и резик на землю а также катушку в эмиттерах диффа?


Вернуться наверх
 
Не в сети
 Заголовок сообщения: Re: Одиссей 010 возможно ли аудиофильское счастье?
СообщениеДобавлено: Вт мар 05, 2024 21:09:41 
Вымогатель припоя
Аватар пользователя

Карма: 16
Рейтинг сообщений: 181
Зарегистрирован: Вт фев 03, 2015 05:55:35
Сообщений: 689
Откуда: г. Бердск
Рейтинг сообщения: 0
Без осциллографа в этом деле вообще нечего ловить.
Миллер это вложенная петля ООС, отнимает усиление из общей петли и увеличивает напряжение на входе каскада сравнения - основной фактор искажений.
Трехполюсную могут "не только лишь все". Требуется понимание процессов происходящих в усилителе. Для коррекции Миллером понимания не требуется, лепи конденсатор, свистеть перестало, можно сказать что коррекцию подобрал.
Двухполюсная такого типа, также как и Миллер очень любит собирать помеху из питания.
Катушка в эмиттерах - элемент трехполюсной коррекции, сама по себе бессмысленна и бесполезна.


Вернуться наверх
 
Не в сети
 Заголовок сообщения: Re: Одиссей 010 возможно ли аудиофильское счастье?
СообщениеДобавлено: Вт мар 05, 2024 21:19:38 
Друг Кота

Карма: 35
Рейтинг сообщений: 570
Зарегистрирован: Вт дек 10, 2013 19:13:10
Сообщений: 3267
Рейтинг сообщения: 0
я про эту трехполюсную еще школьником в журнале радио читал,там простенький усь типв худа только АВшник но с двойкой квази корректировали
попробовал тогда ,спалил пару кт808 и больше не пробовал с тех времен,,,,
выходит Селф привирает про искажения в своем усилке,он ведь миллером корректирует,да еще и ОК-ОЭ у него УН
вобщем на пальцах трехполюсная это крутой спад после 20кгц а дальше в районе нескольких мегагерц начинаем выруливать наверх)))чтобы в районе единичного усиления получить наклон как у миллера
а самый нижний полюс кондер с коллектора уна на землю задает?


Вернуться наверх
 
Не в сети
 Заголовок сообщения: Re: Одиссей 010 возможно ли аудиофильское счастье?
СообщениеДобавлено: Ср мар 06, 2024 05:04:51 
Вымогатель припоя
Аватар пользователя

Карма: 16
Рейтинг сообщений: 181
Зарегистрирован: Вт фев 03, 2015 05:55:35
Сообщений: 689
Откуда: г. Бердск
Рейтинг сообщения: 0
Так и есть.


Вернуться наверх
 
Не в сети
 Заголовок сообщения: Re: Одиссей 010 возможно ли аудиофильское счастье?
СообщениеДобавлено: Ср мар 06, 2024 11:54:13 
Друг Кота

Карма: 35
Рейтинг сообщений: 570
Зарегистрирован: Вт дек 10, 2013 19:13:10
Сообщений: 3267
Рейтинг сообщения: 0
А что скажете о таком способе формирования коррекции ? на вк внимания не обращайте,скажем обычная двойка будет ,интересует имеет ли смысл без опера применить,добавив в диффкаскад токовое зеркало?или при малом петлевом смысла нет?


Вложения:
Общий_эмиттер1.jpg [229.7 KiB]
Скачиваний: 34
Вернуться наверх
 
Не в сети
 Заголовок сообщения: Re: Одиссей 010 возможно ли аудиофильское счастье?
СообщениеДобавлено: Ср мар 06, 2024 12:13:37 
Друг Кота
Аватар пользователя

Карма: 107
Рейтинг сообщений: 3814
Зарегистрирован: Пн фев 09, 2009 22:19:49
Сообщений: 24579
Откуда: Когда-то был прекрасный город для людей
Рейтинг сообщения: 0
Спешите получить автограф! Вы присутствуете при рождении новой секты из аудиофилов !

Надо придумать ей название, однако...

Чье окажется самое удачное ?


Вернуться наверх
 
Не в сети
 Заголовок сообщения: Re: Одиссей 010 возможно ли аудиофильское счастье?
СообщениеДобавлено: Ср мар 06, 2024 12:15:57 
Друг Кота
Аватар пользователя

Карма: 11
Рейтинг сообщений: 36
Зарегистрирован: Чт июл 03, 2014 21:06:30
Сообщений: 3301
Рейтинг сообщения: 0
У меня вопрос к ТС по поводу интерпретации графиков в первом посте:

0,1 процента на 20 кГц - это такой большой Кг, чтоб туда лезть?

Добавлено after 1 minute 54 seconds:
и еще вопрос почему так мало точек по мощности, у вас по трем точкам график интерполирован линейно, а между точками может быть что-то другое...

_________________
умная подпись такая с умным изречением, как у умных умников, на умном языке


Вернуться наверх
 
Показать сообщения за:  Сортировать по:  Вернуться наверх
Начать новую тему Ответить на тему  [ Сообщений: 262 ]    , , , , 5, , , ...  

Часовой пояс: UTC + 3 часа


Кто сейчас на форуме

Сейчас этот форум просматривают: нет зарегистрированных пользователей и гости: 21


Вы не можете начинать темы
Вы не можете отвечать на сообщения
Вы не можете редактировать свои сообщения
Вы не можете удалять свои сообщения
Вы не можете добавлять вложения

Найти:
Перейти:  


Powered by phpBB © 2000, 2002, 2005, 2007 phpBB Group
Русская поддержка phpBB
Extended by Karma MOD © 2007—2012 m157y
Extended by Topic Tags MOD © 2012 m157y