Например TDA7294

Форум РадиоКот • Просмотр темы - Замена кондёров на ТВ
Форум РадиоКот
Здесь можно немножко помяукать :)

Текущее время: Пт янв 02, 2026 20:58:31

Часовой пояс: UTC + 3 часа


ПРЯМО СЕЙЧАС:



Начать новую тему Ответить на тему  [ Сообщений: 24 ]  1,  
Автор Сообщение
Не в сети
 Заголовок сообщения: Замена кондёров на ТВ
СообщениеДобавлено: Пн янв 17, 2022 18:25:17 
Первый раз сказал Мяу!
Аватар пользователя

Зарегистрирован: Сб ноя 27, 2021 16:39:40
Сообщений: 28
Рейтинг сообщения: 0
Приветсвтую вас, мои друзья!
▬Подскажите, пжл - хочу заменить все конденсаторы в горячей зоне (HOT) - (хотя, может и в COLD зоне тоже заменить заранее!?): там 5 маленьких кондера, и 1 большой (высоковольтный). "какие кондеры можно заменить на более мощные (по напряжению, и по ёмкости), а какие нельзя менять на более мощные? И насколько можно превысить мощность родного кондера? И какие посоветуете кондёры (фирмы)?"▬

→→ и помогите, пжл, опеределить показатели высоковольт. кондера (вот здесь посмотрел: https://monitor.net.ru/forum/threads/652484/ - и я так понял, что он 450В и 150mF!?)

*БП в тв такой: BN44-00191A


---на фото обозначил кондёры под замену (там 3 кондёра 50В/47мФ, 2 кондёра 50В/22мФ и большой; кондёры "SamYoung", серии: nxb, lxv, lxz; )
Изображение


Последний раз редактировалось filip0283 Пн янв 17, 2022 20:59:43, всего редактировалось 3 раз(а).

Вернуться наверх
 
Не в сети
 Заголовок сообщения: Re: Замена кондёров на ТВ
СообщениеДобавлено: Пн янв 17, 2022 18:31:36 
Друг Кота
Аватар пользователя

Карма: 129
Рейтинг сообщений: 2973
Зарегистрирован: Вт дек 20, 2011 12:46:51
Сообщений: 73965
Откуда: Петроград
Рейтинг сообщения: 0
а в чём у вас МОЩНОСТЬ их меряют??? ;-)

1- по напряжению : как минимум- на такое-же ( или больше - если габариты позволяют а на такое-же недоступны)
2- ёмкость- такая-же либо +20/30% максимум

ну и купить наконец-то приспособу для проверки

_________________
https://www.int-s.spb.ru
" Можно я лягу?"(C)


Вернуться наверх
 
Не в сети
 Заголовок сообщения: Re: Замена кондёров на ТВ
СообщениеДобавлено: Пн янв 17, 2022 18:46:40 
Друг Кота
Аватар пользователя

Карма: 90
Рейтинг сообщений: 1502
Зарегистрирован: Вт сен 06, 2011 20:49:28
Сообщений: 26675
Откуда: оттуда
Рейтинг сообщения: 0
Приветсвтую вас, мои друзья!
▬Подскажите, пжл - хочу заменить все конденсаторы в горячей зоне (HOT) - (хотя, может и в COLD зоне тоже заменить заранее!?): там 5 маленьких кондера, и 1 большой (высоковольтный).

Есть очень хорошее правило "не сломалось - не ремонтируй", у меня оно звучит грубее - "работает - не лезь"...
Если руки сильно чешутся, можно найти технику попроще.

_________________
- Русским человеком может быть только тот, у кого чего-нибудь нет, но не так нет, чтобы обязательно было, а нет — и хрен с ним.
"Русский человек может жить как в одну сторону, так и в другую. И в обоих случаях останется цел" А. Платонов


Вернуться наверх
 
Не в сети
 Заголовок сообщения: Re: Замена кондёров на ТВ
СообщениеДобавлено: Пн янв 17, 2022 18:54:06 
Друг Кота
Аватар пользователя

Карма: 123
Рейтинг сообщений: 7959
Зарегистрирован: Сб сен 13, 2014 16:27:32
Сообщений: 39199
Откуда: СпиртоГонск созвездия Омега
Рейтинг сообщения: 0
тож не вонял нахуя менять подряд просто так?*?
это что план спустили вам по ППР?
насчет токо на что менять точто подохло /подыхае уже -выше калега написал
но там есть рд нбансоф наприме в коректоре часта стоят очень компактные ВВ банки редких типоразмероф которые не купит..

_________________
ZМудрость(Опыт и выдержка) приходит с годами.
Все Ваши беды и проблемы, от недостатка знаний.
Умный и у дурака научится, а дураку и ..
Алберт Ейнштейн не поможет и ВВП не спасет.и МЧС опаздает


Вернуться наверх
 
Эиком - электронные компоненты и радиодетали
Не в сети
 Заголовок сообщения: Re: Замена кондёров на ТВ
СообщениеДобавлено: Пн янв 17, 2022 20:11:41 
Друг Кота
Аватар пользователя

Карма: 129
Рейтинг сообщений: 2973
Зарегистрирован: Вт дек 20, 2011 12:46:51
Сообщений: 73965
Откуда: Петроград
Рейтинг сообщения: 0
теме скоро 4-й месяц ...а воз и ныне там

_________________
https://www.int-s.spb.ru
" Можно я лягу?"(C)


Вернуться наверх
 
Не в сети
 Заголовок сообщения: Re: Замена кондёров на ТВ
СообщениеДобавлено: Пн янв 17, 2022 21:51:25 
Друг Кота

Карма: -8
Рейтинг сообщений: 15
Зарегистрирован: Вс июл 24, 2011 11:38:09
Сообщений: 7609
Рейтинг сообщения: 0
Мощные это как ?

Номинальная ёмкость 90-95% от надписи. Если прибор покажет больше 100%, то в мусор её.
У китайских уменьшенного размера, ёмкость на 7-10% меньше написаной.
Износ по ёмкости замерить сложно, для этого банки должны быть качественными, но такого не бывает.
ЭПС метром так и вовсе нереально, он показывает только когда оно уже почти всё, и скоро сдохнет совсем.
Так что самое точное измерение по времени ввода в эксплуатации с поправкой на год выпуска.

Сетевая банка живёт лет 10 или 2 срока. После первой замены можно оставить, после второй не нужно, но лучше менять на 7 год.
Как замена лучше пару на меньшую ёмкость, но стоить это будет в 3-4 раза дороже стандартной. Чтото вроде рублей 350-400 или типа того. Ну или сразу на первом ремонте просто поставить стандартную за 120р и не рисковать что она переживёт другие.

Напряжение в 300в там хватит, не всегда на 350 настоящие, часто перемаркировка, а то и вовсе таких размером может не быть. Пихать на 450в ну это слишком круто и срок службы не увеличит, а вероятность купить фуфло выше.
Запас по ёмкости ещё имеет смысл чтоб дотянуть до 2 замен, но чем выше ёмкость и напряжение, тем выше вероятность что отгорит вывод внутри и будет салют.

Мелочь по входу живёт обычно дольше выходных, можно менять на 9 год. В общем заодно с сетевой.

Если перепутать полярность то ничего. Секунд 3-14 после включения ничего не будет, ни звуков, ни индикации, ни напряжений, как будто не включал.
А потом музыкальное пенное самоуничтожения того что было перепутано. И часто всё сразу начинает работать. Кроме тех случаев когда отсутствие такой банки приводит к светопредставлением с конфетти из компаунда.

10мм банки для телевизоров сейчас в продаже появились.
А вот тонкие для более мощной техники я не нашёл, но думаю там просто занижена ёмкость на 20% и маркировка врёт.

Вместо 0.5-1мкф лита можно поставить плёнку если влезет, но перед этим его лучше проверить.


Вернуться наверх
 
Не в сети
 Заголовок сообщения: Re: Замена кондёров на ТВ
СообщениеДобавлено: Пн янв 17, 2022 22:17:30 
Первый раз сказал Мяу!
Аватар пользователя

Зарегистрирован: Сб ноя 27, 2021 16:39:40
Сообщений: 28
Рейтинг сообщения: 0
а в чём у вас МОЩНОСТЬ их меряют??? ;-)

1- по напряжению : как минимум- на такое-же ( или больше - если габариты позволяют а на такое-же недоступны)
2- ёмкость- такая-же либо +20/30% максимум

ну и купить наконец-то приспособу для проверки

- Мощность - по напряжению и по ёмкости
1) Просто не везде можно ставить более мощные конденсаторы (в каких-то местах, обязательно, надо ставить точно такие же)
2) тоже что и по напряж. (я думаю)!?

Зачем приспособу для проверки...? если что, у меня в мультиметре есть возможность измерять ёмкость кондеров.

Есть очень хорошее правило "не сломалось - не ремонтируй", у меня оно звучит грубее - "работает - не лезь"...
Если руки сильно чешутся, можно найти технику попроще.

тож не понял зачем менять подряд просто так?*?

*Я в сосед. теме писал о проблемах со звуком, и мне посоветовали проверить высоковольтный конденсатор. И я подумал сменить кондеры заранее (так многие и советуют делать, особенно которые сильно греются).

теме скоро 4-й месяц ...а воз и ныне там

А что тут сложного!? :) Телик работает (пусть даже и с хрипящим звуком - хотя, сейчас хрип пропал (странно!) - я думаю что проблема ещё могла быть в ТВ-приставке dvb-t2)) - поэтому сильной нужды нету сильно заморачиваться с этим. НО! Кондёры решил сменить - может телику станет проще "дышать", так сказать (учитывая тот факт, что электролитич. кондёры это самое слабое место во всей электронике (зачастую)!? плюс ещё был удачный опыт замены кондеров в мониторе, таким же "макаром": не только вздутые поменял, но и остальные (так посоветовали, на будущее - потому что они высыхают, и рано или поздно начнут выходить из строя и давать помехи всей системе - 80%(?) всех проблем с эликтроникой, это те самые кондёры (где-то я это слышал)). Как-то так...

Добавлено after 13 minutes 32 seconds:
для этого банки должны быть качественными, но такого не бывает.

Я заказывал качественные кондеры, проверенных производителей на сайте https://www.chipdip.ru фирмы JB (по совету)
Цитата:
Сетевая банка живёт лет 10 или 2 срока. После первой замены можно оставить, после второй не нужно, но лучше менять на 7 год.
Как замена лучше пару на меньшую ёмкость, но стоить это будет в 3-4 раза дороже стандартной. Чтото вроде рублей 350-400 или типа того. Ну или сразу на первом ремонте просто поставить стандартную за 120р и не рисковать что она переживёт другие.

Не совсем понял, что Вы написали!?
Цитата:
Напряжение в 300в там хватит, не всегда на 350 настоящие, часто перемаркировка, а то и вовсе таких размером может не быть. Пихать на 450в ну это слишком круто и срок службы не увеличит, а вероятность купить фуфло выше.

Там нельзя понять какой кондер стоит. Я посомтрел на принцип. схеме вот тут https://monitor.net.ru/forum/threads/652484/ (бп у меня BN44-00191A) - и вроде как там стоит кондёр на 450в!?
Цитата:
с поправкой на год выпуска

Телик с 2008-го года у нас (год выпуска БП: июль 2007г)


Последний раз редактировалось filip0283 Вт янв 18, 2022 00:09:00, всего редактировалось 3 раз(а).

Вернуться наверх
 
Не в сети
 Заголовок сообщения: Re: Замена кондёров на ТВ
СообщениеДобавлено: Пн янв 17, 2022 22:22:20 
Друг Кота
Аватар пользователя

Карма: 123
Рейтинг сообщений: 7959
Зарегистрирован: Сб сен 13, 2014 16:27:32
Сообщений: 39199
Откуда: СпиртоГонск созвездия Омега
Рейтинг сообщения: 0
filip0283, ПОЧИТАЛ ТВАИ МЕСАГИ
-СОВЕТ НЕ МЕШАЙ технике работать !!!!!!!!!!!!!!!!!!!!!!!!!
после твоих шаловливцых ручек и совета де би лоф поменять все банки не глядя ,работавший до того прибор отправится или на мусорку или в ремот к профи...
менять надо ьлка по резултаттам замера для этого надо провеить банки наESR(vj;yj внутрисхемно +потм отпаять и проверить на емкеость и утечку
живые вернуть в зад плохие менять новыми аналогично провереными
времена мутные новье из гамазина часто брак /перемаркер -хуже изношеной5летней банки..................

_________________
ZМудрость(Опыт и выдержка) приходит с годами.
Все Ваши беды и проблемы, от недостатка знаний.
Умный и у дурака научится, а дураку и ..
Алберт Ейнштейн не поможет и ВВП не спасет.и МЧС опаздает


Вернуться наверх
 
Не в сети
 Заголовок сообщения: Re: Замена кондёров на ТВ
СообщениеДобавлено: Вт янв 18, 2022 18:40:10 
Первый раз сказал Мяу!
Аватар пользователя

Зарегистрирован: Сб ноя 27, 2021 16:39:40
Сообщений: 28
Рейтинг сообщения: 0
filip0283, ПОЧИТАЛ ТВАИ МЕСАГИ
для этого надо провеить банки наESR(vj;yj внутрисхемно +потм отпаять и проверить на емкеость и утечку
живые вернуть в зад плохие менять новыми аналогично провереными

К сожалению на ESR мне нечем проверить.
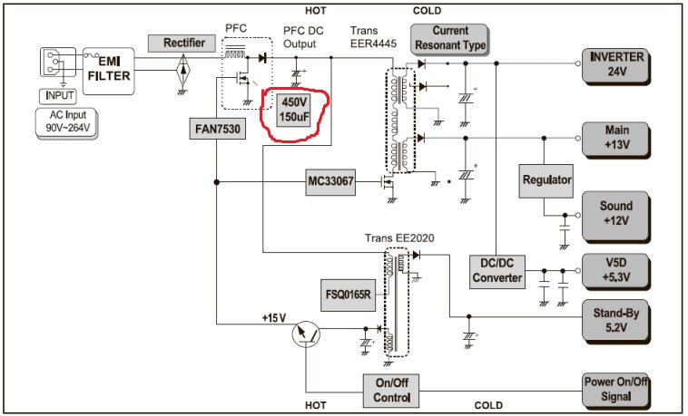
- Телику уже больше 13ти лет! Я думаю, совет поменять кондеры выглядит очень разумным!? Вы не находите!?

Из этой схемы можно понять что высоковольт. конденсатор имеет такие показания?
Изображение


Вложения:
333.jpg [76.6 KiB]
Скачиваний: 56
Вернуться наверх
 
Не в сети
 Заголовок сообщения: Re: Замена кондёров на ТВ
СообщениеДобавлено: Вт янв 18, 2022 19:04:31 
Друг Кота
Аватар пользователя

Карма: 123
Рейтинг сообщений: 7959
Зарегистрирован: Сб сен 13, 2014 16:27:32
Сообщений: 39199
Откуда: СпиртоГонск созвездия Омега
Рейтинг сообщения: 0
нет не нахожу!! менять качествены еще рабочие банки невесть какими по качестве без входного контроля устанавливаемых вернный способ доламать еще живой телек.... впрочем вы можете все советы игнорить и жить своим умом
а еще лучше умом тупого обывателя который никогда не чинит рабочий прибор-сломается будеш чинить....
если же хочеш таки потом чето менять купи/сделай себе приборчик ESR +С метер...

Добавлено after 8 minutes 43 seconds:
120х420 ,160х450 180х420 вполне реалный номиналы банки в нежирном телеке с коректоромю...
вся фишка в том что там стоит уникалные банки по типоразмеру -другие не влезут в плату или крышка не закроется и приэтом их
ESR реално низкий для ВВ-доли ома!!! другие там просто не живут -греются пухнут стреляют

_________________
ZМудрость(Опыт и выдержка) приходит с годами.
Все Ваши беды и проблемы, от недостатка знаний.
Умный и у дурака научится, а дураку и ..
Алберт Ейнштейн не поможет и ВВП не спасет.и МЧС опаздает


Вернуться наверх
 
Не в сети
 Заголовок сообщения: Re: Замена кондёров на ТВ
СообщениеДобавлено: Вт янв 18, 2022 21:31:00 
Первый раз сказал Мяу!
Аватар пользователя

Зарегистрирован: Сб ноя 27, 2021 16:39:40
Сообщений: 28
Рейтинг сообщения: 0
нет не нахожу!! менять качествены еще рабочие банки невесть какими по качестве без входного контроля устанавливаемых вернный способ доламать еще живой телек....
если же хочеш таки потом чето менять купи/сделай себе приборчик ESR +С метер...

Просто он пищит (в дежурном режиме, и во время работы) - вот и захотелось это попробовать исправить заменой кондеров.
Цитата:
там стоит уникалные банки по типоразмеру -другие не влезут в плату или крышка не закроется и приэтом их
ESR реално низкий для ВВ-доли ома!!! другие там просто не живут -греются пухнут стреляют

Тут надо подбирать: по размеру и по esr (и по качеству)


Вернуться наверх
 
Не в сети
 Заголовок сообщения: Re: Замена кондёров на ТВ
СообщениеДобавлено: Ср янв 19, 2022 11:16:10 
Друг Кота
Аватар пользователя

Карма: 90
Рейтинг сообщений: 1502
Зарегистрирован: Вт сен 06, 2011 20:49:28
Сообщений: 26675
Откуда: оттуда
Рейтинг сообщения: 1
Просто он пищит (в дежурном режиме, и во время работы) - вот и захотелось это попробовать исправить заменой кондеров.

А если не поможет, дальше что? Пищать могут и моточные детали, типа катушек и трансов, возраст то солидный. Надо аккуратно понажимать на них чем то диэлектрическим, послушать...

_________________
- Русским человеком может быть только тот, у кого чего-нибудь нет, но не так нет, чтобы обязательно было, а нет — и хрен с ним.
"Русский человек может жить как в одну сторону, так и в другую. И в обоих случаях останется цел" А. Платонов


Вернуться наверх
 
Не в сети
 Заголовок сообщения: Re: Замена кондёров на ТВ
СообщениеДобавлено: Вт май 03, 2022 23:50:24 
Первый раз сказал Мяу!
Аватар пользователя

Зарегистрирован: Сб ноя 27, 2021 16:39:40
Сообщений: 28
Рейтинг сообщения: 0
Просто он пищит (в дежурном режиме, и во время работы) - вот и захотелось это попробовать исправить заменой кондеров.

А если не поможет, дальше что? Пищать могут и моточные детали, типа катушек и трансов, возраст то солидный. Надо аккуратно понажимать на них чем то диэлектрическим, послушать...

А что это за чёрн. полоса по краям? Можно от неё как-то избавиться? Или это уже окончательно выгорание!?
Изображение


Вернуться наверх
 
Не в сети
 Заголовок сообщения: Re: Замена кондёров на ТВ
СообщениеДобавлено: Ср май 04, 2022 07:19:59 
Друг Кота
Аватар пользователя

Карма: 90
Рейтинг сообщений: 1502
Зарегистрирован: Вт сен 06, 2011 20:49:28
Сообщений: 26675
Откуда: оттуда
Рейтинг сообщения: 0
По каким "краям", о чём речь? Надо выложить фото, на котором что-то видно и описать по-человечески...

_________________
- Русским человеком может быть только тот, у кого чего-нибудь нет, но не так нет, чтобы обязательно было, а нет — и хрен с ним.
"Русский человек может жить как в одну сторону, так и в другую. И в обоих случаях останется цел" А. Платонов


Вернуться наверх
 
Не в сети
 Заголовок сообщения: Re: Замена кондёров на ТВ
СообщениеДобавлено: Ср май 04, 2022 22:58:13 
Первый раз сказал Мяу!
Аватар пользователя

Зарегистрирован: Сб ноя 27, 2021 16:39:40
Сообщений: 28
Рейтинг сообщения: 0
По каким "краям", о чём речь?

На фото отчётливо видно, что идёт чёрн. полоса вокруг всего экрана (по краю)!? :))


Вернуться наверх
 
Не в сети
 Заголовок сообщения: Re: Замена кондёров на ТВ
СообщениеДобавлено: Ср май 04, 2022 23:37:13 
Друг Кота
Аватар пользователя

Карма: 59
Рейтинг сообщений: 2218
Зарегистрирован: Чт янв 26, 2012 16:44:29
Сообщений: 19581
Откуда: Таксимо
Рейтинг сообщения: 0
Если нарисовано на 450 вольт, на 450 вольт и ставь. Там корректор до 400 вольт на банке поднимает

_________________
Мои поставщики запчастей с отличной репутацией
texnomag.ru
radioremont.com
pl-1.org
4ip.info
elitan.ru


Вернуться наверх
 
Не в сети
 Заголовок сообщения: Re: Замена кондёров на ТВ
СообщениеДобавлено: Чт май 05, 2022 00:34:56 
Друг Кота
Аватар пользователя

Карма: 182
Рейтинг сообщений: 8329
Зарегистрирован: Пт фев 04, 2011 17:57:51
Сообщений: 20045
Откуда: Рыбинск
Рейтинг сообщения: 0
Медали: 1
Лучший человек Форума 2017 (1)
filip0283 писал(а):
отчётливо видно, что идёт чёрн. полоса вокруг всего экрана
Если это не грязь, то возможно, Вам "повезло" и это проблема с поляризационной пленкой - не редкая в тропиках и практически не встречающаяся у нас.


Вернуться наверх
 
Не в сети
 Заголовок сообщения: Re: Замена кондёров на ТВ
СообщениеДобавлено: Чт май 05, 2022 04:33:06 
Друг Кота
Аватар пользователя

Карма: 59
Рейтинг сообщений: 2218
Зарегистрирован: Чт янв 26, 2012 16:44:29
Сообщений: 19581
Откуда: Таксимо
Рейтинг сообщения: 0
Похоже на грязь или на пленках или на матовом стекле

_________________
Мои поставщики запчастей с отличной репутацией
texnomag.ru
radioremont.com
pl-1.org
4ip.info
elitan.ru


Вернуться наверх
 
Не в сети
 Заголовок сообщения: Re: Замена кондёров на ТВ
СообщениеДобавлено: Чт май 05, 2022 06:48:19 
Первый раз сказал Мяу!
Аватар пользователя

Зарегистрирован: Сб ноя 27, 2021 16:39:40
Сообщений: 28
Рейтинг сообщения: 0
Похоже на грязь или на пленках или на матовом стекле

И как от этого избавиться?
(а я думал светодиоды уже выгорели)


Вернуться наверх
 
Не в сети
 Заголовок сообщения: Re: Замена кондёров на ТВ
СообщениеДобавлено: Чт май 05, 2022 08:51:27 
Друг Кота
Аватар пользователя

Карма: 59
Рейтинг сообщений: 2218
Зарегистрирован: Чт янв 26, 2012 16:44:29
Сообщений: 19581
Откуда: Таксимо
Рейтинг сообщения: 1
Разбирать и мыть дистилированной водой. Но лучше у донора разбитого найти поменять. Хотя там может и пленки стекла чистые а гавно на отражателе просто, там тпяпочкой салфеткой влажной протереть и норм

_________________
Мои поставщики запчастей с отличной репутацией
texnomag.ru
radioremont.com
pl-1.org
4ip.info
elitan.ru


Вернуться наверх
 
Показать сообщения за:  Сортировать по:  Вернуться наверх
Начать новую тему Ответить на тему  [ Сообщений: 24 ]  1,  

Часовой пояс: UTC + 3 часа


Кто сейчас на форуме

Сейчас этот форум просматривают: нет зарегистрированных пользователей и гости: 35


Вы не можете начинать темы
Вы не можете отвечать на сообщения
Вы не можете редактировать свои сообщения
Вы не можете удалять свои сообщения
Вы не можете добавлять вложения

Найти:
Перейти:  


Powered by phpBB © 2000, 2002, 2005, 2007 phpBB Group
Русская поддержка phpBB
Extended by Karma MOD © 2007—2012 m157y
Extended by Topic Tags MOD © 2012 m157y