Например TDA7294

Форум РадиоКот • Просмотр темы - Преобразователи для часов на газоразрядных индикаторах
Форум РадиоКот
Здесь можно немножко помяукать :)

Текущее время: Ср окт 29, 2025 13:49:35

Часовой пояс: UTC + 3 часа


ПРЯМО СЕЙЧАС:



Начать новую тему Ответить на тему  [ Сообщений: 3034 ]     ... , , , 150, ,  
Автор Сообщение
Не в сети
 Заголовок сообщения: Re: Преобразователи для часов на газоразрядных индикаторах
СообщениеДобавлено: Чт сен 23, 2021 07:44:31 
Поставщик валерьянки для Кота
Аватар пользователя

Карма: 27
Рейтинг сообщений: 871
Зарегистрирован: Ср май 10, 2017 16:03:11
Сообщений: 1955
Откуда: Тверская область
Рейтинг сообщения: 0
Я слова плохого не сказал.Просто прокомментировал его сообщение


Вернуться наверх
 
Не в сети
 Заголовок сообщения: Re: Преобразователи для часов на газоразрядных индикаторах
СообщениеДобавлено: Пн сен 27, 2021 00:30:48 
Нашел транзистор. Понюхал.
Аватар пользователя

Карма: 3
Рейтинг сообщений: 143
Зарегистрирован: Пн апр 07, 2014 10:31:31
Сообщений: 179
Откуда: Бровары, UA
Рейтинг сообщения: 0
Не пойму зачем вы ведете дискуссию с этим неучем!?
Его посты просто читать и ржжжжжжать, вот за это ему спасибо. За такие фразы, как
    да и ещё там ШИМ будет работать на 99% скважности
    8 корпусов логики, возни будет немало
    Выкусил тот резистор, делал на макетке, выпаять не получилось. Похоже, он не рабочий был.

Проффесор, он не знает с какой стороны ИП нагрузка находится :))) :))) :))) :)))


Вернуться наверх
 
Не в сети
 Заголовок сообщения: Re: Преобразователи для часов на газоразрядных индикаторах
СообщениеДобавлено: Вт сен 28, 2021 21:51:55 
Друг Кота
Аватар пользователя

Карма: 50
Рейтинг сообщений: 1398
Зарегистрирован: Пт авг 28, 2009 21:34:30
Сообщений: 7315
Откуда: 845-й км.
Рейтинг сообщения: 0
Медали: 1
Получил миской по аватаре (1)
Крик души. Блин, вы, те ^G^G^G^G^G, которые мечтают "хачу преобразователь от пяти вольт в 180"...

Так вот я вам желаю: ЧТОБЫ ВЫ СДЕЛАЛИ СЕБЕ ТАКОЙ ПРЕОБРАЗОВАТЕЛЬ.

А потом долго искали USB шнурок с зарядкой через который вы сможете свою конструкцию запитать!
Чтоб я еще раз на это повёлся!


Вернуться наверх
 
Не в сети
 Заголовок сообщения: Re: Преобразователи для часов на газоразрядных индикаторах
СообщениеДобавлено: Ср сен 29, 2021 18:34:14 
Друг Кота
Аватар пользователя

Карма: 38
Рейтинг сообщений: 549
Зарегистрирован: Пн июл 14, 2008 21:28:00
Сообщений: 10686
Откуда: Москва
Рейтинг сообщения: 0
Ув. uldemir, а что не так собственно? Почему у вас крик души?
Я делал на max1771, фото выкладывал. Работает нормально.
Любой питальник для телефона и кабель кроме уж совсем говна из перехода метро спокойно вам даст 5В 2А, что точно хватит на часы на обычных ин-8, 12, 14, 16.

_________________
Ищу тиратрон ТХИ1-2000/4, ГРИ ИН-23, ФЭУ-103; 134; 135, 138, 155, 157, лампу ИСШ-7.
Любые ГИС серий 203, 225, 233, 244, 250, 296, 801, 838 в любом состоянии. Компоненты и детали от миниатюрных твердотельных лазеров.


Вернуться наверх
 
Эиком - электронные компоненты и радиодетали
Не в сети
 Заголовок сообщения: Re: Преобразователи для часов на газоразрядных индикаторах
СообщениеДобавлено: Ср сен 29, 2021 19:13:51 
Друг Кота
Аватар пользователя

Карма: 50
Рейтинг сообщений: 1398
Зарегистрирован: Пт авг 28, 2009 21:34:30
Сообщений: 7315
Откуда: 845-й км.
Рейтинг сообщения: 0
Медали: 1
Получил миской по аватаре (1)
Ну я шнуры не покупаю - они мне достаются со всякими китами итп. И помню, сколько однажды перебрал шнуров, чтобы запитать Raspberry PI. Думал тут проблем не будет, ан нет. Тоже пришлось 4 штуки перепробовать пока нашел, с которым градусник заработал. Вернее, градусник работал - ему-то пофиг. А вот синий светодиод подсветки оцифровки шкалы не зажигался - ему двух вольт мало, оказывается. А потребление то, всего пол-ампера! Хотя, когда напряжение просело - оно наверняка сильно возросло. 500ма - это было при 5 вольтах на прямых проводах от лабораторного БП.

так что все эти микро-USB - нафиг.


Вернуться наверх
 
Не в сети
 Заголовок сообщения: Re: Преобразователи для часов на газоразрядных индикаторах
СообщениеДобавлено: Ср сен 29, 2021 23:55:45 
Друг Кота
Аватар пользователя

Карма: 38
Рейтинг сообщений: 549
Зарегистрирован: Пн июл 14, 2008 21:28:00
Сообщений: 10686
Откуда: Москва
Рейтинг сообщения: 0
Вы не разъем вините, а подвальных кетайцев, которые ради экономии и низкой цены делают кабели с жилами толщиной с волос и еще и из непонятного металла.
Я с таким шлаком тоже сталкивался... :kill:
По опыту могу сказать, что у брендовых смартфонов комплектные шнуры обычно нормальные, а также более-менее брендовые кабели с того же Али обычно тоже нормальные в плане пропускания больших токов.

_________________
Ищу тиратрон ТХИ1-2000/4, ГРИ ИН-23, ФЭУ-103; 134; 135, 138, 155, 157, лампу ИСШ-7.
Любые ГИС серий 203, 225, 233, 244, 250, 296, 801, 838 в любом состоянии. Компоненты и детали от миниатюрных твердотельных лазеров.


Вернуться наверх
 
Не в сети
 Заголовок сообщения: Re: Преобразователи для часов на газоразрядных индикаторах
СообщениеДобавлено: Сб янв 28, 2023 11:35:54 
Вымогатель припоя

Карма: 2
Рейтинг сообщений: 34
Зарегистрирован: Пн ноя 16, 2009 13:31:29
Сообщений: 533
Откуда: Томск
Рейтинг сообщения: 0
Медали: 1
Получил миской по аватаре (1)
Доброго дня, в тупике. Собрал повышайку на max1771 по стандартной схеме
Вложение:
БП max1771.jpg [62.58 KiB]
Скачиваний: 206

Шунт 0,05 ом, дроссель 100 мкГн 2,5А, диод US1M, IIRF740
Далее дрыгалка на IR2153 на 60гц
Вложение:
2153.jpg [34.68 KiB]
Скачиваний: 175


Затем через резистор 4,7к подключаю лампу ИН-9, Загорается столб, затем медленно убывает и начинает мигать
https://youtu.be/729HTEcVzdg

От сети 220в через диод и резистор 9к светится нормально.

В чем может быть причина мигания?


Вернуться наверх
 
Не в сети
 Заголовок сообщения: Re: Преобразователи для часов на газоразрядных индикаторах
СообщениеДобавлено: Сб янв 28, 2023 23:17:35 
Вымогатель припоя
Аватар пользователя

Карма: 9
Рейтинг сообщений: 122
Зарегистрирован: Пн ноя 04, 2013 09:43:14
Сообщений: 584
Откуда: Подольск.
Рейтинг сообщения: 0
Дроссель поставь хотя бы 220.


Вернуться наверх
 
Не в сети
 Заголовок сообщения: Re: Преобразователи для часов на газоразрядных индикаторах
СообщениеДобавлено: Вс янв 29, 2023 05:20:57 
Вымогатель припоя

Карма: 2
Рейтинг сообщений: 34
Зарегистрирован: Пн ноя 16, 2009 13:31:29
Сообщений: 533
Откуда: Томск
Рейтинг сообщения: 0
Медали: 1
Получил миской по аватаре (1)
ставил и 330 и 680, картина не меняется :dont_know:


Вернуться наверх
 
Не в сети
 Заголовок сообщения: Re: Преобразователи для часов на газоразрядных индикаторах
СообщениеДобавлено: Вс янв 29, 2023 07:40:14 
Друг Кота
Аватар пользователя

Карма: 50
Рейтинг сообщений: 1398
Зарегистрирован: Пт авг 28, 2009 21:34:30
Сообщений: 7315
Откуда: 845-й км.
Рейтинг сообщения: 0
Медали: 1
Получил миской по аватаре (1)
А замеры хоть какие-нибудь сделаны? Например, напряжение на выходе преобразователя.


Вернуться наверх
 
Не в сети
 Заголовок сообщения: Re: Преобразователи для часов на газоразрядных индикаторах
СообщениеДобавлено: Вс янв 29, 2023 08:08:32 
Вымогатель припоя

Карма: 2
Рейтинг сообщений: 34
Зарегистрирован: Пн ноя 16, 2009 13:31:29
Сообщений: 533
Откуда: Томск
Рейтинг сообщения: 0
Медали: 1
Получил миской по аватаре (1)
Без нагрузки четко 150в. С лампой дрыгается 140-150в с дросселем 100 мкгн, с дросселем 680мкгн падает до 130в. После минуты мигания преобразователь затыкается, на выходе 53в и не поднимается без снятия питания, дроссель при этом горячий. Не знаю чо ему надо.
Вложение:
DSC_7734.jpg [177.21 KiB]
Скачиваний: 157

Вложение:
DSC_7735.jpg [186.68 KiB]
Скачиваний: 146


Вложения:
1.lay6 [126.32 KiB]
Скачиваний: 144


Последний раз редактировалось velant77 Вс янв 29, 2023 09:27:08, всего редактировалось 1 раз.
Вернуться наверх
 
Не в сети
 Заголовок сообщения: Re: Преобразователи для часов на газоразрядных индикаторах
СообщениеДобавлено: Вс янв 29, 2023 09:26:07 
Друг Кота
Аватар пользователя

Карма: 50
Рейтинг сообщений: 1398
Зарегистрирован: Пт авг 28, 2009 21:34:30
Сообщений: 7315
Откуда: 845-й км.
Рейтинг сообщения: 0
Медали: 1
Получил миской по аватаре (1)
Если дроссель горячий, то он или насыщается, или феррит "частоту не держит". Для начала попробуйте уменьшить ток, увеличив токозадающий резистор с 50 мОм до 100.


Вернуться наверх
 
Не в сети
 Заголовок сообщения: Re: Преобразователи для часов на газоразрядных индикаторах
СообщениеДобавлено: Вс янв 29, 2023 09:28:52 
Вымогатель припоя

Карма: 2
Рейтинг сообщений: 34
Зарегистрирован: Пн ноя 16, 2009 13:31:29
Сообщений: 533
Откуда: Томск
Рейтинг сообщения: 0
Медали: 1
Получил миской по аватаре (1)
Поставил R100, без изменений. Подключил через лабораторник, потребление 0,18А :facepalm: затык происходил из-за того что питание от 78L15 на 0,1А, вот она и отрубалась. Сам дурак как говорится.
Проблема №1 понятна.
Теперь вопрос откуда такое конское потребление, повышайка работает, но дроссель раскаляется, значит работает неправильно и жрет ток как не в себя.


Последний раз редактировалось velant77 Вс янв 29, 2023 10:06:13, всего редактировалось 1 раз.

Вернуться наверх
 
Не в сети
 Заголовок сообщения: Re: Преобразователи для часов на газоразрядных индикаторах
СообщениеДобавлено: Вс янв 29, 2023 10:02:54 
Друг Кота
Аватар пользователя

Карма: 50
Рейтинг сообщений: 1398
Зарегистрирован: Пт авг 28, 2009 21:34:30
Сообщений: 7315
Откуда: 845-й км.
Рейтинг сообщения: 0
Медали: 1
Получил миской по аватаре (1)
Дроссель - это эта деталька "101"?
Подбирайте дроссель. И важнее не индуктивность, а ток насыщения.


Вернуться наверх
 
Не в сети
 Заголовок сообщения: Re: Преобразователи для часов на газоразрядных индикаторах
СообщениеДобавлено: Вс янв 29, 2023 10:08:32 
Вымогатель припоя

Карма: 2
Рейтинг сообщений: 34
Зарегистрирован: Пн ноя 16, 2009 13:31:29
Сообщений: 533
Откуда: Томск
Рейтинг сообщения: 0
Медали: 1
Получил миской по аватаре (1)
Да он самый. Подбор в большую сторону ничего не дает, остается уменьшать?


Вернуться наверх
 
Не в сети
 Заголовок сообщения: Re: Преобразователи для часов на газоразрядных индикаторах
СообщениеДобавлено: Вс янв 29, 2023 10:17:17 
Друг Кота
Аватар пользователя

Карма: 50
Рейтинг сообщений: 1398
Зарегистрирован: Пт авг 28, 2009 21:34:30
Сообщений: 7315
Откуда: 845-й км.
Рейтинг сообщения: 0
Медали: 1
Получил миской по аватаре (1)
И важнее не индуктивность, а ток насыщения. Индуктивность просто должна находиться во вменяемом для этой микросхемы диапазоне, если склероз мне не изменяет, то от 22 мкГн и выше.

Ну или снизьте ток через индикатор, увеличив сопротивление - поставьте 47кОм.


Вернуться наверх
 
Не в сети
 Заголовок сообщения: Re: Преобразователи для часов на газоразрядных индикаторах
СообщениеДобавлено: Вс янв 29, 2023 10:37:20 
Вымогатель припоя

Карма: 2
Рейтинг сообщений: 34
Зарегистрирован: Пн ноя 16, 2009 13:31:29
Сообщений: 533
Откуда: Томск
Рейтинг сообщения: 0
Медали: 1
Получил миской по аватаре (1)
Поставил 47 мкгн, потребление возросло до 0,36А, дроссель греется.
Вложение:
20230129_143227.jpg [21.01 KiB]
Скачиваний: 133

Так если ток уменьшить то она и светиться не будет, столб током регулируется. Если одну лампу не тянет, то на две паходу шансов мало. А по паспорту ИН-9 всего 12мА надо на полный столб


Вернуться наверх
 
Не в сети
 Заголовок сообщения: Re: Преобразователи для часов на газоразрядных индикаторах
СообщениеДобавлено: Вс янв 29, 2023 10:55:43 
Друг Кота
Аватар пользователя

Карма: 50
Рейтинг сообщений: 1398
Зарегистрирован: Пт авг 28, 2009 21:34:30
Сообщений: 7315
Откуда: 845-й км.
Рейтинг сообщения: 0
Медали: 1
Получил миской по аватаре (1)
Нууу... еще и две... ОДна лампа потребляет ток до 12ма. 2 будут жрать 24ма. А вы выбрали схему, которая от силы 5-6 ма способна дать. Выбирайте другую схему. Рекомендую выбирать схемы с двухобмоточным дросселем. Правда, его придётся мотать.


Вернуться наверх
 
Не в сети
 Заголовок сообщения: Re: Преобразователи для часов на газоразрядных индикаторах
СообщениеДобавлено: Вс янв 29, 2023 10:59:50 
Вымогатель припоя

Карма: 2
Рейтинг сообщений: 34
Зарегистрирован: Пн ноя 16, 2009 13:31:29
Сообщений: 533
Откуда: Томск
Рейтинг сообщения: 0
Медали: 1
Получил миской по аватаре (1)
Понял, эээххх. Что то мне подсказывает что проще транс 220-150в поставить ))) Спасибо! Буду думать


Вернуться наверх
 
Не в сети
 Заголовок сообщения: Re: Преобразователи для часов на газоразрядных индикаторах
СообщениеДобавлено: Пн янв 30, 2023 00:07:54 
Друг Кота
Аватар пользователя

Карма: 38
Рейтинг сообщений: 549
Зарегистрирован: Пн июл 14, 2008 21:28:00
Сообщений: 10686
Откуда: Москва
Рейтинг сообщения: 0
А вы выбрали схему, которая от силы 5-6 ма способна дать.

Это с чего бы? :shock:
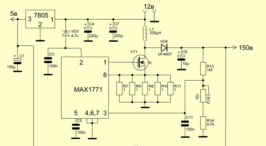
Я делал схему на max1771 с питанием от 5В и спокойно получал 11 мА при 170В на выходе с КПД почти 69%.
Изображение Изображение Изображение

А при 12В на входе, я уверен, что эта схема еще более влегкую даст и 20мА и больше на выходе! :idea:

_________________
Ищу тиратрон ТХИ1-2000/4, ГРИ ИН-23, ФЭУ-103; 134; 135, 138, 155, 157, лампу ИСШ-7.
Любые ГИС серий 203, 225, 233, 244, 250, 296, 801, 838 в любом состоянии. Компоненты и детали от миниатюрных твердотельных лазеров.


Вернуться наверх
 
Показать сообщения за:  Сортировать по:  Вернуться наверх
Начать новую тему Ответить на тему  [ Сообщений: 3034 ]     ... , , , 150, ,  

Часовой пояс: UTC + 3 часа


Кто сейчас на форуме

Сейчас этот форум просматривают: нет зарегистрированных пользователей и гости: 60


Вы не можете начинать темы
Вы не можете отвечать на сообщения
Вы не можете редактировать свои сообщения
Вы не можете удалять свои сообщения
Вы не можете добавлять вложения

Найти:
Перейти:  


Powered by phpBB © 2000, 2002, 2005, 2007 phpBB Group
Русская поддержка phpBB
Extended by Karma MOD © 2007—2012 m157y
Extended by Topic Tags MOD © 2012 m157y