Например TDA7294

Форум РадиоКот • Просмотр темы - Тестер быстродействия оптронов на Arduino от Alex-Lab
Форум РадиоКот
Здесь можно немножко помяукать :)

Текущее время: Вс ноя 23, 2025 01:54:31

Часовой пояс: UTC + 3 часа


ПРЯМО СЕЙЧАС:



Начать новую тему Ответить на тему  [ Сообщений: 28 ]  1,  
Автор Сообщение
Не в сети
 Заголовок сообщения: Тестер быстродействия оптронов на Arduino от Alex-Lab
СообщениеДобавлено: Вт июл 15, 2025 14:57:21 
Родился

Зарегистрирован: Вт июл 15, 2025 10:50:43
Сообщений: 9
Рейтинг сообщения: 0
https://radiokot.ru/artfiles/6609/
Вопрос. Как связаться с автором? Есть вопросы.

Вроде как работает устройство но странно... И есть несколько вопросов по программе.


Вернуться наверх
 
Не в сети
 Заголовок сообщения: Re: Тестер быстродействия оптронов на Arduino от Alex-Lab
СообщениеДобавлено: Вт июл 15, 2025 23:34:03 
Потрогал лапой паяльник
Аватар пользователя

Карма: 1
Рейтинг сообщений: 54
Зарегистрирован: Ср ноя 20, 2013 11:29:26
Сообщений: 308
Откуда: Манчестер
Рейтинг сообщения: 0
Тут я, пишите свои вопросы.

_________________
При решение наиболее сложных задач, большинство, как правило, ошибается...


Вернуться наверх
 
Не в сети
 Заголовок сообщения: Re: Тестер быстродействия оптронов на Arduino от Alex-Lab
СообщениеДобавлено: Чт июл 17, 2025 14:55:40 
Родился

Зарегистрирован: Вт июл 15, 2025 10:50:43
Сообщений: 9
Рейтинг сообщения: 0
Общаемся с автором прибора.
Собственно, из-за чего я с ним связался. У прибора ( по крайней у моего экземпляра), проблема при измерении задержки заднего фронта импульса, на выходе оптрона. Проблема проявляется при измерении «быстрых» оптронов. Так при проверке 6N137, по осциллографу, задержка заднего фронта ~ 70ns, а прибор насчитывает 65000 ns. При этом, измерения «медленных» оптронов, типа PC817, в принципе совпадают и дают приемлемый результат для отбраковки.


Изображение Изображение


Последний раз редактировалось PUL`S Чт июл 17, 2025 18:58:04, всего редактировалось 2 раз(а).

Вернуться наверх
 
Не в сети
 Заголовок сообщения: Re: Тестер быстродействия оптронов на Arduino от Alex-Lab
СообщениеДобавлено: Чт июл 17, 2025 17:18:05 
Потрогал лапой паяльник
Аватар пользователя

Карма: 1
Рейтинг сообщений: 54
Зарегистрирован: Ср ноя 20, 2013 11:29:26
Сообщений: 308
Откуда: Манчестер
Рейтинг сообщения: 0
У вас битая ардуина похоже.
Проверил тот же самый прототип, что был использован для статьи, без перезаливки скетча. Все работает как и должно.
Либо проверяйте монтаж.
Изображение

_________________
При решение наиболее сложных задач, большинство, как правило, ошибается...


Вернуться наверх
 
Эиком - электронные компоненты и радиодетали
Не в сети
 Заголовок сообщения: Re: Тестер быстродействия оптронов на Arduino от Alex-Lab
СообщениеДобавлено: Чт июл 17, 2025 18:09:02 
Родился

Зарегистрирован: Вт июл 15, 2025 10:50:43
Сообщений: 9
Рейтинг сообщения: 0
Хорошо. Попробую.
У товарища, есть UNO. Возьму у него для проверки.


Вернуться наверх
 
Не в сети
 Заголовок сообщения: Re: Тестер быстродействия оптронов на Arduino от Alex-Lab
СообщениеДобавлено: Чт июл 17, 2025 20:29:21 
Друг Кота
Аватар пользователя

Карма: 58
Рейтинг сообщений: 413
Зарегистрирован: Чт мар 20, 2008 01:06:40
Сообщений: 3344
Откуда: Севастополь
Рейтинг сообщения: 0
СпойлерКак вариант, для проверки можно использовать лог. анализатор, который продается на али по цене той же ардуино.

_________________
>(*.*)<
Котище огромно, ушасто, пушисто, глазасто, зубасто, колючелапо и мявай. (c)


Вернуться наверх
 
Не в сети
 Заголовок сообщения: Re: Тестер быстродействия оптронов на Arduino от Alex-Lab
СообщениеДобавлено: Сб июл 19, 2025 15:50:19 
Родился

Зарегистрирован: Вт июл 15, 2025 10:50:43
Сообщений: 9
Рейтинг сообщения: 0
Сегодня, собрал прибор, с использованием ARDUINO Nano. Результат такой же...
6N137 измеряются не правильно.
PC817, CNY17-x, CNY-75 измеряются вполне приемлемо. Результат, практически точно совпадает с измерениями с помощью осциллографа.
Буду признателен, если кто-то из форумчан, проверит работу приборчика. Там на сборку - 20 минут.... Главное иметь в наличии быстрый оптрон, например 6N137

Изображение Изображение


Вернуться наверх
 
Не в сети
 Заголовок сообщения: Re: Тестер быстродействия оптронов на Arduino от Alex-Lab
СообщениеДобавлено: Сб июл 19, 2025 16:32:45 
Потрогал лапой паяльник
Аватар пользователя

Карма: 1
Рейтинг сообщений: 54
Зарегистрирован: Ср ноя 20, 2013 11:29:26
Сообщений: 308
Откуда: Манчестер
Рейтинг сообщения: 2
Как вариант можете попробовать перенести прерывания на INT1 - pin3.

Добавлено after 19 minutes 43 seconds:
PUL`S писал(а):
Результат такой же...

Так, похоже я смог воспроизвести ваши симптомы. На другой плате тоже показывает 65411...
Сейчас попробую разобраться.

Добавлено after 12 minutes 2 seconds:
Попробуйте так

const int dt1 = 104; //Постоянные собственной задержки.
const int dt2 = 102;

Почему-то оказались перепутаны задержки...

_________________
При решение наиболее сложных задач, большинство, как правило, ошибается...


Вернуться наверх
 
Не в сети
 Заголовок сообщения: Re: Тестер быстродействия оптронов на Arduino от Alex-Lab
СообщениеДобавлено: Сб июл 19, 2025 17:40:10 
Родился

Зарегистрирован: Вт июл 15, 2025 10:50:43
Сообщений: 9
Рейтинг сообщения: 0
Изображение

Прибор работает. Спасибо.


Вернуться наверх
 
Не в сети
 Заголовок сообщения: Re: Тестер быстродействия оптронов на Arduino от Alex-Lab
СообщениеДобавлено: Сб июл 19, 2025 17:56:04 
Опытный кот

Карма: 2
Рейтинг сообщений: 100
Зарегистрирован: Пт ноя 22, 2024 14:08:43
Сообщений: 773
Рейтинг сообщения: 0
исправленные хексы


Вложения:
OptoCouplerTester.zip [1.73 KiB]
Скачиваний: 43
OptoCouplerTesterAtm328with_bootloader.hex [10.35 KiB]
Скачиваний: 39
OptoCouplerTesterAtm328.hex [9.17 KiB]
Скачиваний: 40
Вернуться наверх
 
Не в сети
 Заголовок сообщения: Re: Тестер быстродействия оптронов на Arduino от Alex-Lab
СообщениеДобавлено: Сб июл 19, 2025 18:34:08 
Потрогал лапой паяльник
Аватар пользователя

Карма: 1
Рейтинг сообщений: 54
Зарегистрирован: Ср ноя 20, 2013 11:29:26
Сообщений: 308
Откуда: Манчестер
Рейтинг сообщения: 0
Некоторое время назад меня просили сделать двуканальную версию для сдвоенных оптопар. Тогда не было времени этим заниматься. Сейчас в отпуске как раз и эту функцию добавил в версию 2.0.

Основные фичи:
1. два канала
2. работает от одной кнопки "вниз"
3. показывает сразу все значения в наносекундах

Немного измененная схема.
Изображение

Вид работы. Канал 1 - 6N137, канал 2 - PC817.
Изображение

Прошивка в следующем сообщении.

_________________
При решение наиболее сложных задач, большинство, как правило, ошибается...


Последний раз редактировалось Alex-lab Сб июл 19, 2025 22:31:58, всего редактировалось 1 раз.

Вернуться наверх
 
Не в сети
 Заголовок сообщения: Re: Тестер быстродействия оптронов на Arduino от Alex-Lab
СообщениеДобавлено: Сб июл 19, 2025 21:30:33 
Родился

Зарегистрирован: Вт июл 15, 2025 10:50:43
Сообщений: 9
Рейтинг сообщения: 0
В версии 2, лёгкий «косметический» дефект.
Если не установить в панельку измеряемый оптрон, то при первом нажатии на кнопку, выводит такую картинку. Вывод этого значения, совершенно случаен. Может так, а может эдак….
После вторичного нажатия на кнопку, всё нормализуется . Видно на нижнем фото. После этого, сколько не нажимай на кнопку – отображение информации верное.
После отключения питания, всё повторяется. Первое нажатие и в пустом канале, хаотично появляется число.
Похоже, что какое-то значение, прописывается только после первого цикла измерения.

Изображение


Вернуться наверх
 
Не в сети
 Заголовок сообщения: Re: Тестер быстродействия оптронов на Arduino от Alex-Lab
СообщениеДобавлено: Сб июл 19, 2025 22:31:12 
Потрогал лапой паяльник
Аватар пользователя

Карма: 1
Рейтинг сообщений: 54
Зарегистрирован: Ср ноя 20, 2013 11:29:26
Сообщений: 308
Откуда: Манчестер
Рейтинг сообщения: 2
Спасибо за обнаружение. Поправил.


Вложения:
OptoCouplerTester_V2.zip [14.16 KiB]
Скачиваний: 46

_________________
При решение наиболее сложных задач, большинство, как правило, ошибается...
Вернуться наверх
 
Не в сети
 Заголовок сообщения: Re: Тестер быстродействия оптронов на Arduino от Alex-Lab
СообщениеДобавлено: Вс июл 20, 2025 13:32:24 
Родился

Зарегистрирован: Вт июл 15, 2025 10:50:43
Сообщений: 9
Рейтинг сообщения: 0
Потестировал.
Работает.
Спасибо.
Интересный момент, несмотря на то, что в программе включены подтягивающие резисторы на D2 и D3 ( и они действительно включаются, подтягивая эти входы), в случае оставления D2 и D3 отключенными от схемы, продолжается периодическое проскакивание ложных данных. Видимо, по какой-то причине, иногда ложно срабатывают прерывания по INTам. Установка же, внешних резисторов (R3 и R5) полностью устраняет эту проблему. Не знаю, какой номинал подтягивающих резисторов в процессоре, но похоже их тока маловато.... Но, то такое...
Кроме этого, интересно поведение прибора если:
-установить 817 оптрон
-нажать кнопку (сделать измерение)
-вытащить и потом обратно вставить измеряемый оптрон
-снова нажать кнопку
в 90% случаев, прибор покажет совершенно другие значения, но все последующие измерения, будут правильными.
И так происходит всегда.
Видимо, когда "шевелим" оптрон, происходят постоянные прерывания и как результат, не правильные расчеты.
Даже если этого не делать, периодически, при циклическом измерении одного и того же оптрона, проскакивают ложные показания.
Может, нужно разрешать прерывания, только в момент измерения?


Вернуться наверх
 
Не в сети
 Заголовок сообщения: Re: Тестер быстродействия оптронов на Arduino от Alex-Lab
СообщениеДобавлено: Вс июл 20, 2025 17:13:07 
Потрогал лапой паяльник
Аватар пользователя

Карма: 1
Рейтинг сообщений: 54
Зарегистрирован: Ср ноя 20, 2013 11:29:26
Сообщений: 308
Откуда: Манчестер
Рейтинг сообщения: 0
PUL`S писал(а):
Может, нужно разрешать прерывания, только в момент измерения?

Так и сделано, прерывания разрешены только когда ожидается конкретный фронт и сразу выключаются по прерыванию. Иначе оно будет ловить все подряд.
Причина такого поведения пока остается загадкой.

_________________
При решение наиболее сложных задач, большинство, как правило, ошибается...


Вернуться наверх
 
Не в сети
 Заголовок сообщения: Re: Тестер быстродействия оптронов на Arduino от Alex-Lab
СообщениеДобавлено: Вс июл 20, 2025 19:36:47 
Родился

Зарегистрирован: Вт июл 15, 2025 10:50:43
Сообщений: 9
Рейтинг сообщения: 0
Понятно.
Возможно, что причина кроется в командах и библиотеках самого Arduino. Очень трудно предсказать поведение таймеров. Ими же, активно пользуются многие процедуры.
В любом случае, со своей задачей прибор справляется и лично меня устраивает.


Вернуться наверх
 
Не в сети
 Заголовок сообщения: Re: Тестер быстродействия оптронов на Arduino от Alex-Lab
СообщениеДобавлено: Вс июл 20, 2025 20:53:42 
Потрогал лапой паяльник
Аватар пользователя

Карма: 1
Рейтинг сообщений: 54
Зарегистрирован: Ср ноя 20, 2013 11:29:26
Сообщений: 308
Откуда: Манчестер
Рейтинг сообщения: 0
PUL`S писал(а):
Очень трудно предсказать поведение таймеров.

Это вряд ли, ну а что там предсказывать? Таймер который используется в скетче больше ничего не делает.
Мне кажется, что дело в детекции самого фронта переключения. Мы же не используем компаратор или еще что, а цифровой пин не нормируется жестко по уровню срабатывания, там может шум какой или еще что. Может тепловой эффект. Если бы дело было в таймере, тогда бы и быстрые оптроны флуктуировали, а проблемы возникают только на медленных.
Но в целом, думаю и так достаточно. Как прецизионный прибор он и не задумывался.

Добавлено after 48 minutes 6 seconds:
Добавил функционал вывода данных в порт. Версия 2.1.

Новые фичи:
1. DOWN - Тестирование обоих каналов как и раньше
2. UP - отправка полученных данных в терминал
3. SELECT - Тестирование + отправка данных с одного нажатия

С помощью этого метода удалось установить, что данные начинают прыгать от температуры пальцев. Даже если не вытаскивать оптрон из колодки а просто держать на нем палец, и постоянно отсылать данные, то значения меняются в одну сторону, если убрать палец и подуть - в другую. Может быть в этом дело.

Данные табулируются с разделителем ";", скорость 115200 бод.
Изображение

Вложение:
OptoCouplerTester_V2_1.zip [17.29 KiB]
Скачиваний: 44

_________________
При решение наиболее сложных задач, большинство, как правило, ошибается...


Вернуться наверх
 
Не в сети
 Заголовок сообщения: Re: Тестер быстродействия оптронов на Arduino от Alex-Lab
СообщениеДобавлено: Вс июл 20, 2025 20:54:58 
Родился

Зарегистрирован: Вт июл 15, 2025 10:50:43
Сообщений: 9
Рейтинг сообщения: 0
Хм... Интересная версия. Намедни, попробую подключить через триггер Шмидта, али ещё через какой формирователь. Просто ради интереса.

И да. Оптроны крайне чувствительны к температуре. Как-то забыл об этом.


Вернуться наверх
 
Не в сети
 Заголовок сообщения: Re: Тестер быстродействия оптронов на Arduino от Alex-Lab
СообщениеДобавлено: Пн июл 21, 2025 22:05:37 
Первый раз сказал Мяу!
Аватар пользователя

Зарегистрирован: Ср май 04, 2011 13:22:02
Сообщений: 20
Откуда: Белгород
Рейтинг сообщения: 0
Оптроны крайне чувствительны к температуре. Как-то забыл об этом.


У нас на работе по этой причине(изменение климатических условий) оптроны бракуются сотнями(а может и тысячами)...

Один раз была забракована партия из 86000 штук, но там скорость не прокатила...

Добавлено after 8 hours 54 minutes 54 seconds:
Просто великолепно! Спасибо автору за разработку!

А функция "UP - отправка полученных данных в терминал" из разряда лучше не придумать.

Пока всё на соплях, но будет корпуситься.


Вложения:
rs.jpg [156.43 KiB]
Скачиваний: 53
IMG_20250721_215605.jpg [129.3 KiB]
Скачиваний: 56

_________________
Короткое замыкание - это театр одного монтера...
Вернуться наверх
 
Не в сети
 Заголовок сообщения: Re: Тестер быстродействия оптронов на Arduino от Alex-Lab
СообщениеДобавлено: Вт июл 22, 2025 21:54:25 
Первый раз сказал Мяу!
Аватар пользователя

Зарегистрирован: Ср май 04, 2011 13:22:02
Сообщений: 20
Откуда: Белгород
Рейтинг сообщения: 0
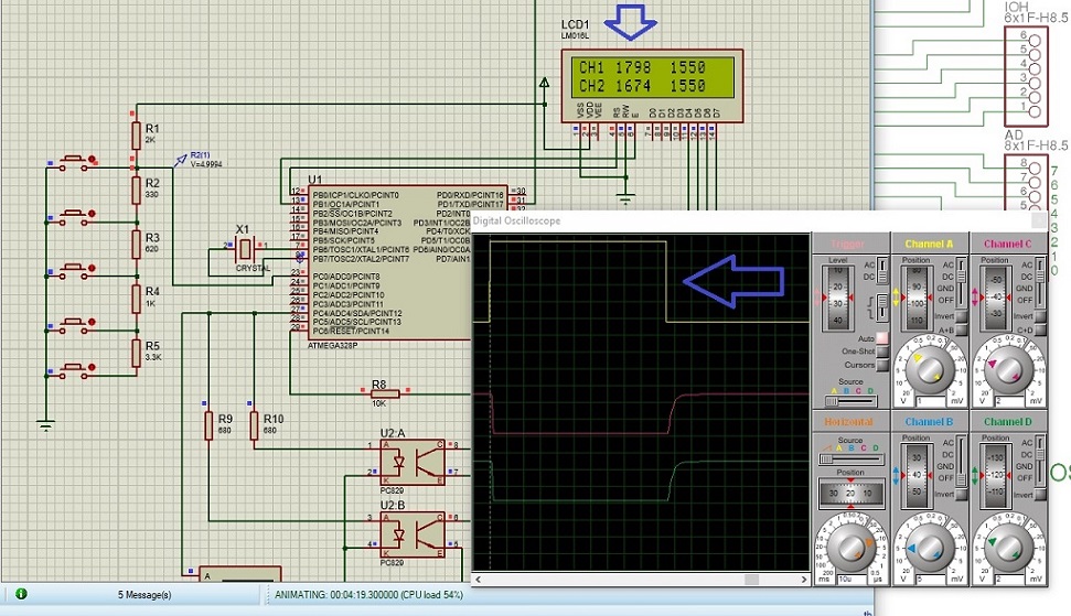
Немного понажимал на кнопки и...при очередном нажатии иногда показания скачком изменяются. Нарисовал схему в протеусе. Видео не приложить, но визуально видно как выходной импульс(на А4) скачком меняет длительность где то на 5 мкс. Возможно из-за этого даже в протеусе показания немного в каналах отличаются.


Вложения:
Комментарий к файлу: скачет только 1 канал
терм2.jpg [93.55 KiB]
Скачиваний: 40
Комментарий к файлу: с терминалом
терм.jpg [254 KiB]
Скачиваний: 36
prot.jpg [228.37 KiB]
Скачиваний: 37

_________________
Короткое замыкание - это театр одного монтера...


Последний раз редактировалось polovichok Вт июл 22, 2025 22:28:04, всего редактировалось 1 раз.
Вернуться наверх
 
Показать сообщения за:  Сортировать по:  Вернуться наверх
Начать новую тему Ответить на тему  [ Сообщений: 28 ]  1,  

Часовой пояс: UTC + 3 часа


Кто сейчас на форуме

Сейчас этот форум просматривают: нет зарегистрированных пользователей и гости: 28


Вы не можете начинать темы
Вы не можете отвечать на сообщения
Вы не можете редактировать свои сообщения
Вы не можете удалять свои сообщения
Вы не можете добавлять вложения

Найти:
Перейти:  


Powered by phpBB © 2000, 2002, 2005, 2007 phpBB Group
Русская поддержка phpBB
Extended by Karma MOD © 2007—2012 m157y
Extended by Topic Tags MOD © 2012 m157y