Доброго времени суток.
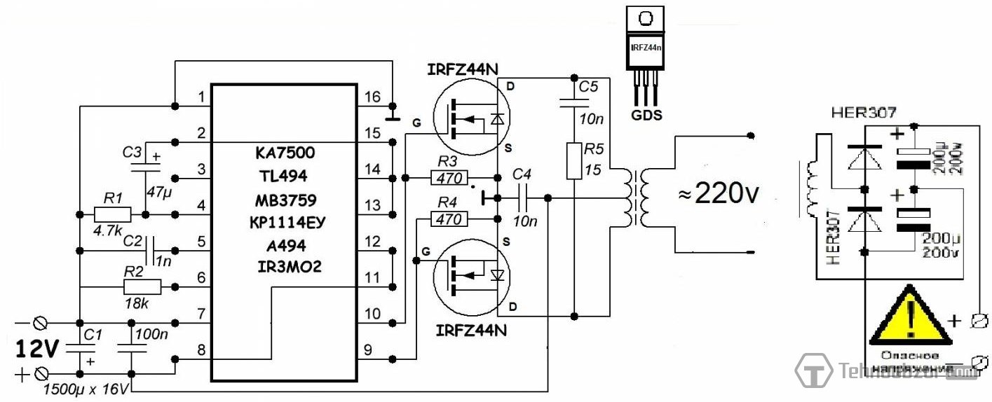
Решил собрать схему преобразователя, за основу взял схему отсюда
http://radiokot.ru/circuit/power/converter/30/ и немного её модифицировал.
Посмотрите правильно ли внёс изменения, нет ли каких ошибок.

Интересуют цепи стабилизации напряжения и защиты акб от переразряда.
Задумка такова:
на R1,R4 собран делитель который должен отключить генерацию при падении напряжения АКБ до 11В
на R3,R15,R16, R2,R18 собран делитель и цепь обратной связи которая должна
плавно снижать коэффициент заполнения с максимума до нуля при изменении выходного напряжения преобразователя с 220V до 230V соответственно(по достижении 230V генератор отключается чтобы не жрать драгоценные ватт-часы). Тоесть в зависимости от нагрузки меняется просадка напряжения, а с ней и скважность. Сделано это с надеждой повысить кпд, а так-же чтобы избежать преключения компаратора на звуковой частоте(чтоб не свистел).
Максимальное заполнение регулируется резистором R17. С1 отвечает за плавный пуск.
Далее выходные цепи:
На выходе трансформатора стоит диодный мост, а так-же дополнительный конденсатор С11 который преаращает мост в умножитель на 2, если умножение не нужно(перемотан транс) то кондёр просто не запаивается.
По поводу сглаживающих конденсаторов С12, С13 - в начале обсуждения видел схемы с ёмкими электролитами на выходе(порядка 470мкФ) нужны ли они? Частота преобразователя высокая поэтому кмк хватит и пары микрофарад на выходе, или я в чём-то ошибаюсь?
Про снабберы на С9,R13,D1:
Нужны ли они, зачем, как рассчитываются? можно ли их повыбрасывать и воткнуть диоды параллельно защитному диоду в полевиках, какой диод выбрать?
Дроссель:
Какой выбрать, какая индуктивность нужна? подойдёт ли 5ти витковый на феррите от матплаты, или лучше воткнуть такой-же но на порошковом железе(от БП ATX).
Конденсаторы после дросселя C7,C8 хватит ли их? ибо видел схемы с электролитами(~470мкФ) на их месте.
В общем меня интересует: будет моя поделка вообще работать в такой конфигурации, почему?
Подскажите какой диод можно воткнуть на место D7 из доступных/дешёвых.