Например TDA7294

Форум РадиоКот • Просмотр темы - Зарядное устройство для Ni-Cd и Ni-MH аккумуляторов.
Форум РадиоКот
Здесь можно немножко помяукать :)

Текущее время: Пн мар 02, 2026 18:51:49

Часовой пояс: UTC + 3 часа


ПРЯМО СЕЙЧАС:



Начать новую тему Ответить на тему  [ Сообщений: 479 ]     ... , , , 9, , , ...  
Автор Сообщение
 Заголовок сообщения:
СообщениеДобавлено: Ср июн 04, 2008 14:34:39 
Собутыльник Кота
Аватар пользователя

Карма: 21
Рейтинг сообщений: 252
Зарегистрирован: Ср янв 16, 2008 08:34:04
Сообщений: 2560
Откуда: KMV
Рейтинг сообщения: 0
hawkman писал(а):
serg_svd писал(а):
я доволен... как все оформлю в корпусе покажу фотки.

Фотки - фотками, выложите хотя бы схему, пожалуйста. А то у меня по даташитовской вопросов много было


Вернуться наверх
 
 Заголовок сообщения:
СообщениеДобавлено: Чт июн 05, 2008 07:20:17 
Родился

Зарегистрирован: Ср апр 30, 2008 05:29:11
Сообщений: 15
Откуда: Ижевск
Рейтинг сообщения: 0
serg_svd писал(а):
вот гадаю, какую зарядку делать, то ли на МАХ713, то ли приведенную здесь на форуме ЗУ на МК Attiny13


на max713 зарядка конструктивно проще (меньше деталей), если не делать вариант с предварительной разрядкой. хотя по цене считать надо, ибо max713 раз в пять дороже Attiny13 :)

Цитата:
только не совсем понятна в ней роль D4,



вот написано на 6 стр. пункт тоже 6:
Код:
For designs requiring a large input voltage variation,
choose the current-limiting diode D4 in Figure 19.


в общем если будешь питать схему от источников питания с разным напряжением, то лучше диод. Если одним и тем же, то по напряжению рассчитать резистор и поставить его.

Цитата:
Если в этой семе максимальное напряжение 15В, то потянет ли эта зарядка 8 аккумуляторов?


Схема вообще-то может работать от питания до 40В, если применить специальные ухищрения :) А судя по расчетам 2+1,9*"кол-во аккум."=17,2 т.е. порядка 18В надо по идее.

Я приложил инструкцию "MAX713 Switch-Mode Evaluation Kit", там расписано как можно питать схему больше чем 15 вольтами. Там дополнительный транзистор нужен.


Цитата:
Да и живучесть микросхемы под подозрением, у нас ее тоже сложно достать :(


нормальная живучесть. Если сильно не издеваться, то жить будет :)


Вложения:
Комментарий к файлу: Документация по импульсному зарядному устройству
MAX713SWEVKIT.pdf [63.79 KiB]
Скачиваний: 3319
Вернуться наверх
 
 Заголовок сообщения:
СообщениеДобавлено: Чт июн 05, 2008 07:23:27 
Родился

Зарегистрирован: Ср апр 30, 2008 05:29:11
Сообщений: 15
Откуда: Ижевск
Рейтинг сообщения: 0
serg_svd писал(а):
Фотки - фотками, выложите хотя бы схему, пожалуйста. А то у меня по даташитовской вопросов много было


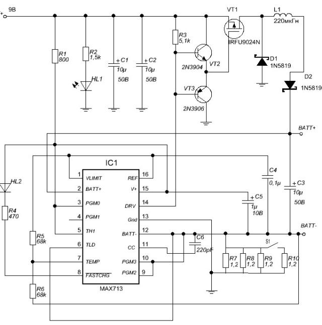
Вот мой вариант принципиальной схемы.

Я сделал переключение тока заряда, а не времени, а в принипе можно и перелючатели на PGM2-PGM3 ставить для переключения времени, кому как удобнее :)

Ток заряда 0,62А и 0,82А.


Вложения:
Комментарий к файлу: печатная плата
max.lay [38.32 KiB]
Скачиваний: 997
Комментарий к файлу: принципиальная схема
scheme.jpg [39.76 KiB]
Скачиваний: 1535
Вернуться наверх
 
 Заголовок сообщения:
СообщениеДобавлено: Чт июн 05, 2008 13:39:51 
Собутыльник Кота
Аватар пользователя

Карма: 21
Рейтинг сообщений: 252
Зарегистрирован: Ср янв 16, 2008 08:34:04
Сообщений: 2560
Откуда: KMV
Рейтинг сообщения: 0
А какие параметры дросселя?
Вернеее, на чем и чем мотать?


Вернуться наверх
 
Эиком - электронные компоненты и радиодетали
 Заголовок сообщения:
СообщениеДобавлено: Пт июн 06, 2008 08:13:00 
Родился

Зарегистрирован: Ср апр 30, 2008 05:29:11
Сообщений: 15
Откуда: Ижевск
Рейтинг сообщения: 0
serg_svd писал(а):
А какие параметры дросселя?
Вернеее, на чем и чем мотать?


можно вообще купить, если ток будет до 0,5А. Более мощных в продаже не видел.

можно самому намотать. Мне вот так советовали

Цитата:
И так, берешь желтое колечко от ДГС из БП АТХ..можешь то что поменьше (их два вида есть в разных БП - с внешним диаметром ..примерно 27мм и 33мм.. точно не помню) ..то что поменьше тебе туда сойдет..и мотаешь примерно 65..70 витков провода эмалированого даметром 0.63..0.75 мм.


Хотя я делал проводом 0,3 на цилиндрическом сердечнике около 100 витов.


Вернуться наверх
 
 Заголовок сообщения:
СообщениеДобавлено: Пт июн 06, 2008 12:32:11 
Собутыльник Кота
Аватар пользователя

Карма: 21
Рейтинг сообщений: 252
Зарегистрирован: Ср янв 16, 2008 08:34:04
Сообщений: 2560
Откуда: KMV
Рейтинг сообщения: 0
На убитых материнках вроде тлже желтого цвета кольца, наверное и на них можно намотать. Там диаметр поменьше наверное. Около 15мм
Штудирую сейчас MAX713SWEVKIT.pdf. С английским плохо (только переводчиком), поэтому пока ниче насчет дополнительного транзистора не понял. Но в даташите на MAX713 есть схема импульсного зарядника, на которой написано 15В питаниею Надо разобраться только что там за транзисторы хитрые и какой полевик поставить.
ЗЫ. Фотки готовой платы нет?


Вернуться наверх
 
 Заголовок сообщения:
СообщениеДобавлено: Сб июн 07, 2008 07:21:26 
Родился

Зарегистрирован: Ср апр 30, 2008 05:29:11
Сообщений: 15
Откуда: Ижевск
Рейтинг сообщения: 0
serg_svd писал(а):
На убитых материнках вроде тоже желтого цвета кольца, наверное и на них можно намотать. Там диаметр поменьше наверное. Около 15мм


мотай значит витков больше. Как удалось экспериментально установить, если индуктивность будет меньше, то ток заряда будет меньше расчетного. Как намотаешь, проверь ток заряда, если он как расчетный, значит нормально, если меньше, мотай больше витков :)


Цитата:
поэтому пока ниче насчет дополнительного транзистора не понял. Но в даташите на MAX713 есть схема импульсного зарядника, на которой написано 15В питаниею



Как написано в мануале, доп. транзистор ставится, если напряжение питания больше 15В, чтобы правильно подать смещение на базы управляющих транзисторов :)

Цитата:
Надо разобраться только что там за транзисторы хитрые и какой полевик поставить.

Я же здесь выкладывал принципиальную схему, там все номиналы транзисторов указаны.

Цитата:
ЗЫ. Фотки готовой платы нет?


если сделаю, то будет :)


Вернуться наверх
 
 Заголовок сообщения:
СообщениеДобавлено: Сб июн 07, 2008 07:55:19 
Собутыльник Кота
Аватар пользователя

Карма: 21
Рейтинг сообщений: 252
Зарегистрирован: Ср янв 16, 2008 08:34:04
Сообщений: 2560
Откуда: KMV
Рейтинг сообщения: 0
Все, со схемой разобрался, которая больше 15 В. Вчера весь вечер со словариком ползал :)
Единственная хитрая деталь, это диод, который ограничивает ток потребления микросхемы до 8мА. Мне вот интересно стало, а почему нельзя было предусмотреть питание микросхемы от стабилизатора 78L05, раз ей 5В по питанию надо? Весь даташить со словариком ползать тяжело :( чтоб понять это.

ЗЫ. Ошибся чуток, на материнках кольцо салатового цвета с голубой полоской. Надо дособирать FCLG-метр, и тогда мерять индуктивность. А то большее кол-во витков чем надо, тоже плохо.


Вернуться наверх
 
 Заголовок сообщения:
СообщениеДобавлено: Сб июн 07, 2008 08:03:36 
Родился

Зарегистрирован: Ср апр 30, 2008 05:29:11
Сообщений: 15
Откуда: Ижевск
Рейтинг сообщения: 0
serg_svd писал(а):
Единственная хитрая деталь, это диод, который ограничивает ток потребления микросхемы до 8мА. Мне вот интересно стало, а почему нельзя было предусмотреть питание микросхемы от стабилизатора 78L05, раз ей 5В по питанию надо?


вероятно потомучто диод дешевле и проще :) И выполняет необходимый функционал :)


Вернуться наверх
 
 Заголовок сообщения:
СообщениеДобавлено: Сб июн 07, 2008 11:11:40 
Собутыльник Кота
Аватар пользователя

Карма: 21
Рейтинг сообщений: 252
Зарегистрирован: Ср янв 16, 2008 08:34:04
Сообщений: 2560
Откуда: KMV
Рейтинг сообщения: 0
Костя писал(а):
вероятно потомучто диод дешевле и проще :) И выполняет необходимый функционал :)

Да вряд ли поэтому. Стабилизатор проще купить в любом магазине, а за диодом еще побегать надо.
В общем смущает меня этот диод очень сильно.
и очень уж руки чешуться воткнуть 78L05 на питание микрухи. Может кто подскажет, почему фирма поставила именно диод?


Вернуться наверх
 
 Заголовок сообщения:
СообщениеДобавлено: Сб июн 07, 2008 21:57:05 
Потрогал лапой паяльник
Аватар пользователя

Зарегистрирован: Ср окт 31, 2007 17:57:21
Сообщений: 319
Откуда: Украина Запорожье
Рейтинг сообщения: 0
serg_svd писал(а):
ЗЫ. Фотки готовой платы нет?


Вложения:
max_1.JPG [25.48 KiB]
Скачиваний: 1253
Вернуться наверх
 
 Заголовок сообщения:
СообщениеДобавлено: Пн июн 09, 2008 14:21:44 
Собутыльник Кота
Аватар пользователя

Карма: 21
Рейтинг сообщений: 252
Зарегистрирован: Ср янв 16, 2008 08:34:04
Сообщений: 2560
Откуда: KMV
Рейтинг сообщения: 0
классно, спасибо. Дроссель как я понял, на магнитопроводе типа гантелька намотан. Но скорее всего мотать буду на кольце от материнки.
Интересно, что сама микросхема запаяна, хотя здесь говорили, что микросхема очень боится статики. Паяли низковольтным паяльником?


Вернуться наверх
 
 Заголовок сообщения:
СообщениеДобавлено: Вт июн 10, 2008 07:09:01 
Потрогал лапой паяльник
Аватар пользователя

Зарегистрирован: Ср окт 31, 2007 17:57:21
Сообщений: 319
Откуда: Украина Запорожье
Рейтинг сообщения: 0
дроссель покупной. микросхему паял обычным паяльником. эта микросхема боится статики так же как и все другие интегральные схемы. :wink:


Вернуться наверх
 
 Заголовок сообщения:
СообщениеДобавлено: Вт июн 10, 2008 10:51:06 
Открыл глаза

Карма: 2
Рейтинг сообщений: 13
Зарегистрирован: Вт фев 13, 2007 11:55:11
Сообщений: 60
Откуда: екатеринбург
Рейтинг сообщения: 0
Собирал кто нибудь зарядник на MC33340?Есть вопросы по включению, почему max 713 лучше чем mc 33340.Могу приложить даташит.


Вернуться наверх
 
 Заголовок сообщения:
СообщениеДобавлено: Вт июн 17, 2008 13:42:31 
Собутыльник Кота
Аватар пользователя

Карма: 21
Рейтинг сообщений: 252
Зарегистрирован: Ср янв 16, 2008 08:34:04
Сообщений: 2560
Откуда: KMV
Рейтинг сообщения: 0
buran писал(а):
Собирал кто нибудь зарядник на MC33340

Я сейчас собираю такой зарядник. После долгих колебаний, решил попробовать MC33340. Что получится из этого - отпишусь. А пока жду когда пришлют микруху. Как положено со схемой и фотками:)


Вернуться наверх
 
 Заголовок сообщения:
СообщениеДобавлено: Вс июл 13, 2008 11:13:05 
Собутыльник Кота
Аватар пользователя

Карма: 21
Рейтинг сообщений: 252
Зарегистрирован: Ср янв 16, 2008 08:34:04
Сообщений: 2560
Откуда: KMV
Рейтинг сообщения: 0
Все, ура!!! После долгих ожиданий (да больше месяца уже) Пришла мне вчера посылочка с заветной микросхемкой MC33340. И я наконец доделал зарядку. Проверил, заряжает отлично и автоматически сама отключается.
Фото готового устройства прилагаю


Вернуться наверх
 
 Заголовок сообщения:
СообщениеДобавлено: Вс июл 13, 2008 20:24:53 
Открыл глаза

Карма: 2
Рейтинг сообщений: 13
Зарегистрирован: Вт фев 13, 2007 11:55:11
Сообщений: 60
Откуда: екатеринбург
Рейтинг сообщения: 0
А что заряжали и схемой поделиться, и были изменения от даташита или большой секрет?


Вернуться наверх
 
 Заголовок сообщения:
СообщениеДобавлено: Вс июл 13, 2008 20:29:55 
Собутыльник Кота
Аватар пользователя

Карма: 21
Рейтинг сообщений: 252
Зарегистрирован: Ср янв 16, 2008 08:34:04
Сообщений: 2560
Откуда: KMV
Рейтинг сообщения: 0
buran писал(а):
А что заряжали и схемой поделиться, и были изменения от даташита или большой секрет?

Схема конечно не секрет :)
Зарядкой, собраной по этой схеме заряжаю 8 аккумуляторов NiMH 1600 мАч, соединенных последовательно.
Эти аккумуляторы установлены в пульт управления моделью.
Ток зарядки 400мА (планирую увеличить до 450, когда нарою резистор 2,4Ом 2Вт) Время зарядки 4 часа


Вложения:
Комментарий к файлу: Зарядка для пульта управления моделью
для пульта.GIF [29.8 KiB]
Скачиваний: 1318
Вернуться наверх
 
 Заголовок сообщения:
СообщениеДобавлено: Пт сен 05, 2008 10:32:19 
Родился
Аватар пользователя

Зарегистрирован: Пт сен 05, 2008 08:56:01
Сообщений: 4
Рейтинг сообщения: 0
Подскажите как/чем правильно заменить транзистор VT1 составным транзистором в схеме "Зарядное устройство для Ni-Cd и Ni-MH аккумуляторов. Очень простое" если у меня будет входное напряжение 24,8 Вольт, ток быстр. заряда 0,75 А для заряда 12 банок 14,4 Вольт 1500 мА. Остальное всё посчитал. (импульсники не знаю как работают, потому эти схемы не рассматривал)


Последний раз редактировалось q100 Пт сен 05, 2008 12:36:25, всего редактировалось 1 раз.

Вернуться наверх
 
 Заголовок сообщения:
СообщениеДобавлено: Пт сен 05, 2008 10:36:43 
Родился
Аватар пользователя

Зарегистрирован: Пт сен 05, 2008 08:56:01
Сообщений: 4
Рейтинг сообщения: 0
Как применить составной транзистор, чтоб избежать превышения тока базы в 30мА?


Вернуться наверх
 
Показать сообщения за:  Сортировать по:  Вернуться наверх
Начать новую тему Ответить на тему  [ Сообщений: 479 ]     ... , , , 9, , , ...  

Часовой пояс: UTC + 3 часа


Вы не можете начинать темы
Вы не можете отвечать на сообщения
Вы не можете редактировать свои сообщения
Вы не можете удалять свои сообщения
Вы не можете добавлять вложения

Найти:
Перейти:  


Powered by phpBB © 2000, 2002, 2005, 2007 phpBB Group
Русская поддержка phpBB
Extended by Karma MOD © 2007—2012 m157y
Extended by Topic Tags MOD © 2012 m157y