Например TDA7294

Форум РадиоКот • Просмотр темы - Сверхмощные светодиоды - подключение и работа
Форум РадиоКот
Здесь можно немножко помяукать :)

Текущее время: Пн ноя 17, 2025 18:38:49

Часовой пояс: UTC + 3 часа


ПРЯМО СЕЙЧАС:



Начать новую тему Ответить на тему  [ Сообщений: 118 ]    , , , , , 6
Автор Сообщение
Не в сети
 Заголовок сообщения: ещё проще
СообщениеДобавлено: Пт дек 28, 2007 01:46:44 
Опытный кот
Аватар пользователя

Карма: 1
Рейтинг сообщений: 0
Зарегистрирован: Ср май 02, 2007 14:36:29
Сообщений: 833
Откуда: Плюк
Рейтинг сообщения: 0
по два светодиода последовательно 3.7х2=7,4 В запитать каждую пару через стабилизатор тока (мона собрать на почти любой кренке).


Вернуться наверх
 
Не в сети
 Заголовок сообщения: Re: Сверхмощные светодиоды - подключение и работа
СообщениеДобавлено: Сб авг 07, 2010 10:58:46 
Встал на лапы

Зарегистрирован: Пн мар 08, 2010 17:13:18
Сообщений: 111
Рейтинг сообщения: 0
Для проверки любых светодиодов можно воспользоваться любым цифровым тестером с измерением транзисторов - светит ярко (ток около 5мА) и полярность заодно узнаем.


Вернуться наверх
 
Не в сети
 Заголовок сообщения: Re: Сверхмощные светодиоды - подключение и работа
СообщениеДобавлено: Вс авг 08, 2010 01:36:29 
Друг Кота

Карма: 6
Рейтинг сообщений: 11
Зарегистрирован: Сб мар 07, 2009 20:44:36
Сообщений: 4435
Рейтинг сообщения: 0
В режиме прозвонки диодов хорошо проверять.
Я всегда перед запайкой проверяю так светодиоды.
Хотя я бы не сказал, что там ток 5мА... 1мА может:)
Просто у меня мультиметр такой ток видимо выдает для проверки...

_________________
Не умеешь - не берись, но не взявшись не научишься...


Вернуться наверх
 
Не в сети
 Заголовок сообщения: Re: Сверхмощные светодиоды - подключение и работа
СообщениеДобавлено: Вс авг 08, 2010 14:14:23 
Встал на лапы

Зарегистрирован: Пн мар 08, 2010 17:13:18
Сообщений: 111
Рейтинг сообщения: 0
В режиме диодов светит еле-еле. Плохо видно. А на транзисторах яркость уже приличная.


Вернуться наверх
 
Эиком - электронные компоненты и радиодетали
Не в сети
 Заголовок сообщения: Re: Сверхмощные светодиоды - подключение и работа
СообщениеДобавлено: Вт дек 07, 2010 14:09:30 
Собутыльник Кота
Аватар пользователя

Карма: 14
Рейтинг сообщений: 117
Зарегистрирован: Сб фев 20, 2010 14:00:12
Сообщений: 2994
Откуда: Москва
Рейтинг сообщения: 0
Всем привет!
Хочу запихать в фонарик на батарейках АА мощный светодиод типа Star с коллиматором. 0,5 Вт не видел, а 1 Вт - будет много жрать батареек. Что будет, если, например, светодиод 1 Вт 120 лм запитать вдвое меньшим током? Он будет светить как 60 лм или слабее? Т. е. как зависит светоотдача (а не световой поток!) от прямого тока светодиода?


Вернуться наверх
 
Не в сети
 Заголовок сообщения: Re: Сверхмощные светодиоды - подключение и работа
СообщениеДобавлено: Пн май 30, 2011 23:34:59 
Родился

Зарегистрирован: Вт апр 19, 2011 22:17:34
Сообщений: 1
Рейтинг сообщения: 0
aam писал(а):
1 Вт 120 лм запитать вдвое меньшим током? Он будет светить как 60 лм или слабее?

Смотреть в даташитах... хотя примерно будет 60(могу ошибаться)

Подскажите уважаемые коты чем запитать диод CREE XM-L http://www.cree.com/products/xlamp_xml.asp
у меня есть драйвер(покупной) на 2.8А - светит обалденно - это хорошо, но хотелось так сказать его повторить, а не-е-ет - срисовал схему, а микрух таких ниде нет
микросхемы: EF939 (STMicroelectronics) и ZEX1G4 - может есть аналоги или замены


Вернуться наверх
 
Не в сети
 Заголовок сообщения: Re: Сверхмощные светодиоды - подключение и работа
СообщениеДобавлено: Вт июн 07, 2011 09:53:40 
Опытный кот
Аватар пользователя

Карма: 3
Рейтинг сообщений: 13
Зарегистрирован: Сб фев 27, 2010 21:45:37
Сообщений: 785
Откуда: Ростов-на-Дону
Рейтинг сообщения: 0
Вот несложный импульсный драйвер для светодиодной матрицы 10W (3F10 называется, или как-то так). Её характеристики - 1.3-1.4А, прямое падение напряжения ~7В.
Входное питание драйвера 9 - 16В, КПД 85%.

Используется LM2576-5.0, силовой дроссель 150 мкгн/3А. ОУ может быть любой с напряжением питания не менее 20 В.

Изображение

Внешний вид

Изображение Изображение Изображение

Может питать 2-3 последовательно соединённых светодиода со стандартным падением 3.5 В (при трёх, стабилизация начнётся от 11 В). Ток до 2А должен держать легко, КПД высокий. Ток регулируется обратной связью ОУ (R5, R6) по формуле Iвых = 50 * R6 / (R5+R6)

_________________
Сделать хотел грозу, а получил КоЗу


Вернуться наверх
 
Не в сети
 Заголовок сообщения: Re: Сверхмощные светодиоды - подключение и работа
СообщениеДобавлено: Вт июн 07, 2011 13:17:24 
Собутыльник Кота
Аватар пользователя

Карма: 14
Рейтинг сообщений: 117
Зарегистрирован: Сб фев 20, 2010 14:00:12
Сообщений: 2994
Откуда: Москва
Рейтинг сообщения: 0
LM2576 не есть круто - там биполярный транзистор, на котором вроде как 1,5 В падает. КПД не превышает 70...77%


Вернуться наверх
 
Не в сети
 Заголовок сообщения: Re: Сверхмощные светодиоды - подключение и работа
СообщениеДобавлено: Вт июн 07, 2011 17:06:20 
Опытный кот
Аватар пользователя

Карма: 1
Рейтинг сообщений: 0
Зарегистрирован: Ср май 02, 2007 14:36:29
Сообщений: 833
Откуда: Плюк
Рейтинг сообщения: 0
aam писал(а):
LM2576 не есть круто - там биполярный транзистор, на котором вроде как 1,5 В падает. КПД не превышает 70...77%

а что мешает вам вместо 2576 воткнуть BD9702 ? у них даже распальцовка 1:1 совпадает.


Вернуться наверх
 
Не в сети
 Заголовок сообщения: Re: Сверхмощные светодиоды - подключение и работа
СообщениеДобавлено: Ср июн 08, 2011 12:50:39 
Опытный кот
Аватар пользователя

Карма: 3
Рейтинг сообщений: 13
Зарегистрирован: Сб фев 27, 2010 21:45:37
Сообщений: 785
Откуда: Ростов-на-Дону
Рейтинг сообщения: 0
aam писал(а):
LM2576 не есть круто - там биполярный транзистор, на котором вроде как 1,5 В падает. КПД не превышает 70...77%


Конкретно по этой схеме, получается:

Выход: 7В, 1.3А (напряжение измерено на нагрузке)
Вход: 14.4В, 0.75А (напряжение измерено на клеммах источника). С прогревом схемы, ток падает до 0.73А.
При 10В на входе, начальный ток потребления 1.08 А. Соотношение сохраняется.

_________________
Сделать хотел грозу, а получил КоЗу


Вернуться наверх
 
Не в сети
 Заголовок сообщения: Re: Сверхмощные светодиоды - подключение и работа
СообщениеДобавлено: Ср ноя 18, 2015 21:52:24 
Родился

Зарегистрирован: Чт окт 27, 2011 22:09:48
Сообщений: 14
Откуда: Россия,Отрадный
Рейтинг сообщения: 0
Вопрос к опытным котам. Имеем светодиодный светильник. Стоят две матрицы с питанием 30-36в. 2х1,8А. Штатное питание от импульсного драйвера(сгорел). Запитали от лабораторного БП U=30в., на выходе I=3,6А. Запитали обычным трансформатором (220/31 10А) через диодный мост 10 амперный с конденсатором 2200мкФХ50в., ток на выходе около 9ампер. Откуда такой ток??? Вообще можно запитать светодиодную матрицу через обычный транс? :(

_________________
Мир вашему дому и неувядающей красоты хранительницам семейного очага!!!


Вернуться наверх
 
Не в сети
 Заголовок сообщения: Re: Сверхмощные светодиоды - подключение и работа
СообщениеДобавлено: Ср ноя 18, 2015 21:58:44 
Друг Кота
Аватар пользователя

Карма: 182
Рейтинг сообщений: 8320
Зарегистрирован: Пт фев 04, 2011 17:57:51
Сообщений: 19956
Откуда: Рыбинск
Рейтинг сообщения: 0
Медали: 1
Лучший человек Форума 2017 (1)
starr_68 писал(а):
ток на выходе около 9ампер. Откуда такой ток???
Прямо выход закорачивая амперметром мерили ток? :))) Тогда это ток короткого замыкания этого источника, а никак не ток, который потечет в нагрузку.
starr_68 писал(а):
Вообще можно запитать светодиодную матрицу через обычный транс? :(
Ток через светодиодную матрицу на необходимом уровне ограничьте , и все можно будет питать.


Вернуться наверх
 
Не в сети
 Заголовок сообщения: Re: Сверхмощные светодиоды - подключение и работа
СообщениеДобавлено: Ср ноя 18, 2015 22:03:12 
Родился

Зарегистрирован: Чт окт 27, 2011 22:09:48
Сообщений: 14
Откуда: Россия,Отрадный
Рейтинг сообщения: 0
Ток клещами мерили, довольно точными. Ограничить ток как? Сопротивление поставить?

_________________
Мир вашему дому и неувядающей красоты хранительницам семейного очага!!!


Вернуться наверх
 
Не в сети
 Заголовок сообщения: Re: Сверхмощные светодиоды - подключение и работа
СообщениеДобавлено: Ср ноя 18, 2015 22:16:32 
Друг Кота
Аватар пользователя

Карма: 182
Рейтинг сообщений: 8320
Зарегистрирован: Пт фев 04, 2011 17:57:51
Сообщений: 19956
Откуда: Рыбинск
Рейтинг сообщения: 0
Медали: 1
Лучший человек Форума 2017 (1)
starr_68 писал(а):
Сопротивление поставить?
В простейшем случае да. Либо стабилизатор тока по одной из известных схем, что более правильно. Учитывая ток 3,6А и напряжение, которое нужно погасить, мощность потерь этого всего будет не очень маленькая.
Сопротивление резистора можно рассчитать, имея некоторые данные источника на холостом ходу и под нагрузкой с некоторым током, либо можно подобрать экспериментально, начиная с бОльших сопротивлений и контролируя ток через светодиоды.


Вернуться наверх
 
Не в сети
 Заголовок сообщения: Re: Сверхмощные светодиоды - подключение и работа
СообщениеДобавлено: Ср ноя 18, 2015 22:33:07 
Родился

Зарегистрирован: Чт окт 27, 2011 22:09:48
Сообщений: 14
Откуда: Россия,Отрадный
Рейтинг сообщения: 0
За совет про ограничение тока спасибо. Есть в наличии и готовые ограничители тока и реостат. Попробую. Но почему при одинаковом напряжении разные токи при питании от заводского БП и от транса с диодным мостиком? :(

_________________
Мир вашему дому и неувядающей красоты хранительницам семейного очага!!!


Вернуться наверх
 
Не в сети
 Заголовок сообщения: Re: Сверхмощные светодиоды - подключение и работа
СообщениеДобавлено: Ср ноя 18, 2015 23:12:46 
Друг Кота
Аватар пользователя

Карма: 182
Рейтинг сообщений: 8320
Зарегистрирован: Пт фев 04, 2011 17:57:51
Сообщений: 19956
Откуда: Рыбинск
Рейтинг сообщения: 0
Медали: 1
Лучший человек Форума 2017 (1)
:shock: Так Вы 9А в матрицу что ли закачивали?


Вернуться наверх
 
Не в сети
 Заголовок сообщения: Re: Сверхмощные светодиоды - подключение и работа
СообщениеДобавлено: Чт ноя 19, 2015 00:31:17 
Поставщик валерьянки для Кота
Аватар пользователя

Карма: 42
Рейтинг сообщений: 161
Зарегистрирован: Вт июл 27, 2010 11:31:59
Сообщений: 2209
Откуда: Кххх
Рейтинг сообщения: 0
У меня замигал 100W прожектор.
Сначала полез в драйвер светодиодной матрицы (30-36 вольт 3А).
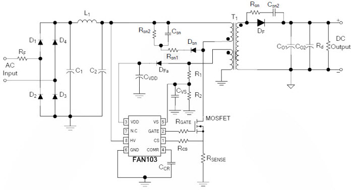
Схема подобна фарчилдовской fan103.
Изображение
R1/R2 задает напряжение Rsense - ток.
Есть куча похожего китайского: MT7930, OB3330 у них другая распиновка.
Драйвер оказался не причем, в матрице осталось 3 живых цепочки диодов.
Драйвер отрубался по перенапряжению, когда пытался вдуть штатный ток в оставшиеся светодиоды.
Матрицу пришлось заменить,
Дно под матрицей было кривое, около 0,2-0,3 мм. Пришлось шлифовать.
Новая матрица собрана на латунной подложке, подложка выштампована криво, яма те же 0,2-0,3мм. Пришлось шлифовать и ее.
(Старая тоже была кривая)...
Вот новая матрица, чтобы сфотографировать запитал от 4 протухших в тестере крон последовательно.
Изображение
Есть матрицы получше, диодов столько же, но кристаллы вдвое больше.
Почесал репу и поставил драйвер на 1,5А.
Пока работает.


Вложения:
Комментарий к файлу: новая 100W матрица
P1010077--.jpg [48.18 KiB]
Скачиваний: 2637
Комментарий к файлу: Схема типичного китайского драйвера. (в девичестве - телефонный зарядник)
fan103-app-block2.jpg [34.33 KiB]
Скачиваний: 3279
Вернуться наверх
 
Не в сети
 Заголовок сообщения: Re: Сверхмощные светодиоды - подключение и работа
СообщениеДобавлено: Чт дек 17, 2015 17:16:36 
Идёт направо - песнь заводит, Налево - сказку говорит.
Аватар пользователя

Карма: 133
Рейтинг сообщений: 782
Зарегистрирован: Чт апр 21, 2011 17:55:50
Сообщений: 4995
Откуда: Иркутск
Рейтинг сообщения: 0
Медали: 1
Получил миской по аватаре (1)
Видимо мозги мои совсем ржавеют... Прочитал три или четыре статьи про ВАМ (Binare Angle dulation), некоторые даже по два раза...
Нихрена понять смысл не могу. Может кто на пальцах для чайника объяснить, как это работает?

ШИМ понимаю, но мне надо много каналов... :roll:

_________________
Станислав


Вернуться наверх
 
Показать сообщения за:  Сортировать по:  Вернуться наверх
Начать новую тему Ответить на тему  [ Сообщений: 118 ]    , , , , , 6

Часовой пояс: UTC + 3 часа


Кто сейчас на форуме

Сейчас этот форум просматривают: нет зарегистрированных пользователей и гости: 28


Вы не можете начинать темы
Вы не можете отвечать на сообщения
Вы не можете редактировать свои сообщения
Вы не можете удалять свои сообщения
Вы не можете добавлять вложения

Найти:
Перейти:  


Powered by phpBB © 2000, 2002, 2005, 2007 phpBB Group
Русская поддержка phpBB
Extended by Karma MOD © 2007—2012 m157y
Extended by Topic Tags MOD © 2012 m157y