Например TDA7294

Форум РадиоКот • Просмотр темы - ADM2682 - RS422 искажение сигнала при касании
Форум РадиоКот
Здесь можно немножко помяукать :)

Текущее время: Пт фев 13, 2026 09:59:40

Часовой пояс: UTC + 3 часа


ПРЯМО СЕЙЧАС:



Начать новую тему Ответить на тему  [ Сообщений: 16 ] 
Автор Сообщение
Не в сети
 Заголовок сообщения: ADM2682 - RS422 искажение сигнала при касании
СообщениеДобавлено: Чт авг 31, 2023 16:48:45 
Первый раз сказал Мяу!

Зарегистрирован: Чт июл 21, 2022 15:37:28
Сообщений: 31
Рейтинг сообщения: 0
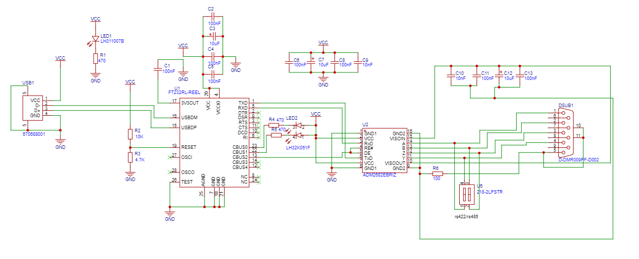
Здравствуйте. Есть схема преобразователя на микросхемах FT232 и ADM2682. После сборки столкнулся с проблемой, а именно при касании на выводы входа-выхода RS422 искажается сигнал. Всё собрано по схеме. Может кто глянет профессиональным взглядом и подскажет в чём проблема?
Вложение:
Комментарий к файлу: Схема преобразователя.
cxema1.png [68.51 KiB]
Скачиваний: 81


Вернуться наверх
 
Не в сети
 Заголовок сообщения: Re: ADM2682 - RS422 искажение сигнала при касании
СообщениеДобавлено: Чт авг 31, 2023 17:10:32 
Друг Кота
Аватар пользователя

Карма: 139
Рейтинг сообщений: 2954
Зарегистрирован: Чт янв 10, 2008 22:01:02
Сообщений: 24820
Откуда: Московская область, Фрязино
Рейтинг сообщения: 0
искажается сигнал.

Вообще то нужно рассказать что куда было присоединено при измерении. К какой земле цеплялась земля осциллографа?


Вернуться наверх
 
Не в сети
 Заголовок сообщения: Re: ADM2682 - RS422 искажение сигнала при касании
СообщениеДобавлено: Чт авг 31, 2023 17:24:08 
Первый раз сказал Мяу!

Зарегистрирован: Чт июл 21, 2022 15:37:28
Сообщений: 31
Рейтинг сообщения: 0
искажается сигнал.

Вообще то нужно рассказать что куда было присоединено при измерении. К какой земле цеплялась земля осциллографа?


Здравствуйте. Два преобразователя подключены между собой. Программой Terminal отправляю между ними символ. При касании пальцем входов в разъеме DSUB1 символ искажается.


Вернуться наверх
 
Не в сети
 Заголовок сообщения: Re: ADM2682 - RS422 искажение сигнала при касании
СообщениеДобавлено: Чт авг 31, 2023 17:35:32 
Друг Кота
Аватар пользователя

Карма: 139
Рейтинг сообщений: 2954
Зарегистрирован: Чт янв 10, 2008 22:01:02
Сообщений: 24820
Откуда: Московская область, Фрязино
Рейтинг сообщения: 0
А зачем вы управляете RE и DE, если у вас RS422?


Вернуться наверх
 
Эиком - электронные компоненты и радиодетали
Не в сети
 Заголовок сообщения: Re: ADM2682 - RS422 искажение сигнала при касании
СообщениеДобавлено: Чт авг 31, 2023 17:38:12 
Первый раз сказал Мяу!

Зарегистрирован: Чт июл 21, 2022 15:37:28
Сообщений: 31
Рейтинг сообщения: 0
А зачем вы управляете RE и DE, если у вас RS422?


Обратите внимание на включатель, при её включении будет работать по стандарту RS485


Вернуться наверх
 
Не в сети
 Заголовок сообщения: Re: ADM2682 - RS422 искажение сигнала при касании
СообщениеДобавлено: Чт авг 31, 2023 17:43:28 
Друг Кота
Аватар пользователя

Карма: 139
Рейтинг сообщений: 2954
Зарегистрирован: Чт янв 10, 2008 22:01:02
Сообщений: 24820
Откуда: Московская область, Фрязино
Рейтинг сообщения: 1
Замечательно, а теперь внимание - вопрос.
В текущем режиме у вас происходит управление ПЕРЕДАТЧИКОМ?
Ну и попутный вопрос. Что переключает упомянутый вами переключатель?


Вернуться наверх
 
Не в сети
 Заголовок сообщения: Re: ADM2682 - RS422 искажение сигнала при касании
СообщениеДобавлено: Чт авг 31, 2023 17:57:52 
Первый раз сказал Мяу!

Зарегистрирован: Чт июл 21, 2022 15:37:28
Сообщений: 31
Рейтинг сообщения: 0
Замечательно, а теперь внимание - вопрос.
В текущем режиме у вас происходит управление ПЕРЕДАТЧИКОМ?
Ну и попутный вопрос. Что переключает упомянутый вами переключатель?


переключатель нужно включать в ручную. При выключенном состоянии работает по 422 а при включённом работает по 485. Выбирает пользователь
Изображение


Вернуться наверх
 
Не в сети
 Заголовок сообщения: Re: ADM2682 - RS422 искажение сигнала при касании
СообщениеДобавлено: Чт авг 31, 2023 18:05:48 
Друг Кота
Аватар пользователя

Карма: 139
Рейтинг сообщений: 2954
Зарегистрирован: Чт янв 10, 2008 22:01:02
Сообщений: 24820
Откуда: Московская область, Фрязино
Рейтинг сообщения: 1
Вы не ответили на основной вопрос.
Хорошо, тогда я вам объясню сам.
При управлении передатчиком со стороны вашей схемы, на интервалах, когда передатчик выключен, линия оказывается в третьем (высокоимпедансном) состоянии. И тогда касание пальцем создает в линии паразитный сигнал 50 Гц. Поскольку приемник ПК не в состоянии отличить полезный сигнал от паразитного, используют ДВА МЕТОДА. Либо синхронизирующую посылку, либо подтяжку линий к пассивному уровню.


Вернуться наверх
 
Не в сети
 Заголовок сообщения: Re: ADM2682 - RS422 искажение сигнала при касании
СообщениеДобавлено: Чт авг 31, 2023 18:31:39 
Первый раз сказал Мяу!

Зарегистрирован: Чт июл 21, 2022 15:37:28
Сообщений: 31
Рейтинг сообщения: 0
Вы не ответили на основной вопрос.
Хорошо, тогда я вам объясню сам.
При управлении передатчиком со стороны вашей схемы, на интервалах, когда передатчик выключен, линия оказывается в третьем (высокоимпедансном) состоянии. И тогда касание пальцем создает в линии паразитный сигнал 50 Гц. Поскольку приемник ПК не в состоянии отличить полезный сигнал от паразитного, используют ДВА МЕТОДА. Либо синхронизирующую посылку, либо подтяжку линий к пассивному уровню.


Понял, спасибо за разъяснения. A и Y повешу через ~500оМ на + , а B и Z на -, тогда, надеюсь, будет правильно?


Вернуться наверх
 
Не в сети
 Заголовок сообщения: Re: ADM2682 - RS422 искажение сигнала при касании
СообщениеДобавлено: Чт авг 31, 2023 19:04:05 
Друг Кота
Аватар пользователя

Карма: 139
Рейтинг сообщений: 2954
Зарегистрирован: Чт янв 10, 2008 22:01:02
Сообщений: 24820
Откуда: Московская область, Фрязино
Рейтинг сообщения: 1
A и Y повешу через ~500оМ на + , а B и Z на -, тогда, надеюсь, будет правильно?

Нет.
Нужно сделать резисторную растяжку. С плюса локального питания 1 кОм на неинвертированную линию, 330 Ом между линиями и 1 кОм с инвертированной линии на локальную землю шины.
Нагружать таким образом нужно ОТКЛЮЧАЕМУЮ линию. Но можно обе.


Вернуться наверх
 
Не в сети
 Заголовок сообщения: Re: ADM2682 - RS422 искажение сигнала при касании
СообщениеДобавлено: Чт авг 31, 2023 20:10:44 
Первый раз сказал Мяу!

Зарегистрирован: Чт июл 21, 2022 15:37:28
Сообщений: 31
Рейтинг сообщения: 0
Нет.
Нужно сделать резисторную растяжку. С плюса локального питания 1 кОм на неинвертированную линию, 330 Ом между линиями и 1 кОм с инвертированной линии на локальную землю шины.
Нагружать таким образом нужно ОТКЛЮЧАЕМУЮ линию. Но можно обе.

Не пойму куда вещать резисторы. Ведь у меня схема развязано гальванически.
Вложение:
SCH_Schematic1_1-P1_2023-08-31.png [129.5 KiB]
Скачиваний: 67

Вложение:
5.png [38.57 KiB]
Скачиваний: 56


Где взять + и - для резисторов?


Вернуться наверх
 
Не в сети
 Заголовок сообщения: Re: ADM2682 - RS422 искажение сигнала при касании
СообщениеДобавлено: Чт авг 31, 2023 20:24:25 
Друг Кота
Аватар пользователя

Карма: 139
Рейтинг сообщений: 2954
Зарегистрирован: Чт янв 10, 2008 22:01:02
Сообщений: 24820
Откуда: Московская область, Фрязино
Рейтинг сообщения: 1
Драйвер имеет ДВЕ СТОРОНЫ. Одна внутренняя, от нее он питается и по ней связан с мостом. Вторая сторона - гальванически развязанная. Она питается от встроенного в драйвер изолирующего преобразователя. Этот изолирующий преобразователь имеет выход на Visoout. Это и есть изолированный + питания. Ну и GND2 - это изолированная земля.
Вот между ними и линиями нужна растяжка.


Вернуться наверх
 
Не в сети
 Заголовок сообщения: Re: ADM2682 - RS422 искажение сигнала при касании
СообщениеДобавлено: Чт авг 31, 2023 20:43:52 
Первый раз сказал Мяу!

Зарегистрирован: Чт июл 21, 2022 15:37:28
Сообщений: 31
Рейтинг сообщения: 0
... ...Вот между ними и линиями нужна растяжка.


Правильно ли я Вас понял?
Вложение:
7.png [128.77 KiB]
Скачиваний: 74


Вернуться наверх
 
Не в сети
 Заголовок сообщения: Re: ADM2682 - RS422 искажение сигнала при касании
СообщениеДобавлено: Чт авг 31, 2023 20:48:32 
Друг Кота
Аватар пользователя

Карма: 139
Рейтинг сообщений: 2954
Зарегистрирован: Чт янв 10, 2008 22:01:02
Сообщений: 24820
Откуда: Московская область, Фрязино
Рейтинг сообщения: 1
Да, правильно.


Вернуться наверх
 
Не в сети
 Заголовок сообщения: Re: ADM2682 - RS422 искажение сигнала при касании
СообщениеДобавлено: Чт авг 31, 2023 21:09:50 
Первый раз сказал Мяу!

Зарегистрирован: Чт июл 21, 2022 15:37:28
Сообщений: 31
Рейтинг сообщения: 0
Да, правильно.


Завтра попробую собрать и отпишусь о результатах. Спасибо что откликнулись.


Вернуться наверх
 
Не в сети
 Заголовок сообщения: Re: ADM2682 - RS422 искажение сигнала при касании
СообщениеДобавлено: Сб сен 02, 2023 15:11:32 
Первый раз сказал Мяу!

Зарегистрирован: Чт июл 21, 2022 15:37:28
Сообщений: 31
Рейтинг сообщения: 0
Да, правильно.

Пришлось полностью переделать схему и ПП.
Вложение:
22.png [139.08 KiB]
Скачиваний: 104


Вернуться наверх
 
Показать сообщения за:  Сортировать по:  Вернуться наверх
Начать новую тему Ответить на тему  [ Сообщений: 16 ] 

Часовой пояс: UTC + 3 часа


Кто сейчас на форуме

Сейчас этот форум просматривают: uriy123 и гости: 19


Вы не можете начинать темы
Вы не можете отвечать на сообщения
Вы не можете редактировать свои сообщения
Вы не можете удалять свои сообщения
Вы не можете добавлять вложения

Найти:
Перейти:  


Powered by phpBB © 2000, 2002, 2005, 2007 phpBB Group
Русская поддержка phpBB
Extended by Karma MOD © 2007—2012 m157y
Extended by Topic Tags MOD © 2012 m157y