Например TDA7294

Форум РадиоКот • Просмотр темы - Выключатель освещения
Форум РадиоКот
Здесь можно немножко помяукать :)

Текущее время: Сб мар 14, 2026 07:40:39

Часовой пояс: UTC + 3 часа


ПРЯМО СЕЙЧАС:



Начать новую тему Ответить на тему  [ Сообщений: 25 ]  1,  
Автор Сообщение
 Заголовок сообщения: Выключатель освещения
СообщениеДобавлено: Ср апр 29, 2009 19:35:14 
Родился

Зарегистрирован: Ср апр 29, 2009 18:37:52
Сообщений: 16
Рейтинг сообщения: 0
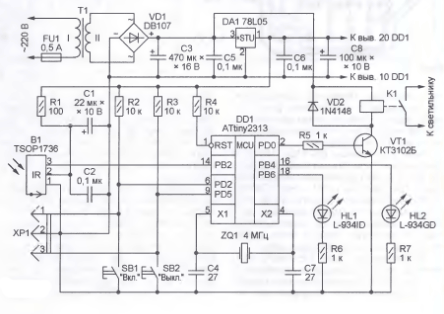
собрал схему вроде как работает, но не понятно с выходом. на вход реле не поступает напряжение. почему в собранной схеме на диоде VD2 сопротивление показывается в двух направлениях(диод рабочий)?


Вложения:
Комментарий к файлу: схема
pic1.gif [72.09 KiB]
Скачиваний: 697
Вернуться наверх
 
 Заголовок сообщения:
СообщениеДобавлено: Ср апр 29, 2009 20:09:49 
Модератор
Аватар пользователя

Карма: 68
Рейтинг сообщений: 430
Зарегистрирован: Ср ноя 26, 2008 16:34:25
Сообщений: 13490
Откуда: Тамбовская обл.
Рейтинг сообщения: 0
Медали: 1
Получил миской по аватаре (1)
Цитата:
на вход реле не поступает напряжение

Проконтролируйте напряжение на ножке 2 контроллера. Если оно есть во время срабатывания (около 5В), значит проверьте транзистор VT1 и само реле (напряжение срабатывания).


Цитата:
почему в собранной схеме на диоде VD2 сопротивление показывается в двух направлениях(диод рабочий)?

Потому, что в собранной схеме диод включен параллельно обмотке реле, чьё сопротивление невелико.


Вернуться наверх
 
 Заголовок сообщения: Re: Выключатель освещения
СообщениеДобавлено: Ср апр 29, 2009 21:13:36 
Опытный кот
Аватар пользователя

Зарегистрирован: Вс янв 18, 2009 21:12:49
Сообщений: 703
Рейтинг сообщения: 0
legend писал(а):
на вход реле не поступает напряжение

Откуда схема? Принцип работы какой?


Вернуться наверх
 
 Заголовок сообщения:
СообщениеДобавлено: Чт апр 30, 2009 08:32:46 
Нашел транзистор. Понюхал.
Аватар пользователя

Зарегистрирован: Пт апр 03, 2009 10:02:47
Сообщений: 150
Откуда: Михайловск
Рейтинг сообщения: 0
Мяу всем!

legend
А еще на 14 ноге хорошо бы афцелографом поглазеть.
Есть вопрос в дополнение, как определил, что "вроде как работает"?

_________________
Неполучается у того - кто не делает...


Вернуться наверх
 
Эиком - электронные компоненты и радиодетали
 Заголовок сообщения: Re: Выключатель освещения
СообщениеДобавлено: Чт апр 30, 2009 16:27:28 
Родился

Зарегистрирован: Ср апр 29, 2009 18:37:52
Сообщений: 16
Рейтинг сообщения: 0
Цитата:
Откуда схема? Принцип работы какой?

C журнала радио.
http://www.radioradar.net/radiofan/lighting/off_du.html


Вернуться наверх
 
 Заголовок сообщения:
СообщениеДобавлено: Чт апр 30, 2009 16:39:58 
Родился

Зарегистрирован: Ср апр 29, 2009 18:37:52
Сообщений: 16
Рейтинг сообщения: 0
Цитата:
Есть вопрос в дополнение, как определил, что "вроде как работает"?

Принцип схемы включать и выключать освещение. Со входа напряжение поступает, микроконтроллер питаеться. Пультом и кнопками вкл и выкл диоды а на реле напряжения нет(Uэк есть)


Вернуться наверх
 
 Заголовок сообщения: Управление по IR: RC5- RC6
СообщениеДобавлено: Чт апр 30, 2009 20:20:51 
Встал на лапы

Карма: 1
Рейтинг сообщений: 0
Зарегистрирован: Пн ноя 27, 2006 20:58:02
Сообщений: 97
Рейтинг сообщения: 0
Была такая тема:ATmega 8 и пульт RC-6

Я там выкладывал прошивки для TINY2313 на 6 выходов (можете включить через реле 6 ламп в люстре). Прошивку скачали более 150 раз.


Вернуться наверх
 
 Заголовок сообщения:
СообщениеДобавлено: Чт апр 30, 2009 20:32:24 
Опытный кот
Аватар пользователя

Зарегистрирован: Вс янв 18, 2009 21:12:49
Сообщений: 703
Рейтинг сообщения: 0
legend писал(а):
...Принцип схемы включать и выключать освещение...
плюс пять баллов!
legend писал(а):
...Со входа напряжение поступает, микроконтроллер питаеться. Пультом и кнопками вкл и выкл диоды...
мозг народу не засирайте... проще, что у вас работает?


Вернуться наверх
 
 Заголовок сообщения:
СообщениеДобавлено: Сб май 09, 2009 11:40:52 
Родился

Зарегистрирован: Ср апр 29, 2009 18:37:52
Сообщений: 16
Рейтинг сообщения: 0
всем привет
Я вроде разобрался в чем проблема. Проблема в том что на реле приходило 2 плюса. Транзистор у меня КТ3102Б, с колектора у меня выходит плюс, а должно быть минус.


Вернуться наверх
 
 Заголовок сообщения:
СообщениеДобавлено: Вт май 12, 2009 13:06:20 
Родился

Зарегистрирован: Ср апр 29, 2009 18:37:52
Сообщений: 16
Рейтинг сообщения: 0
всем привет
Не подскажите почему в моей схеме на диод приходят 2 плюса? И почему у меня c транзистора (n p n) с колекторора подается "+"?
Подскажите плиз


Вернуться наверх
 
 Заголовок сообщения:
СообщениеДобавлено: Вт май 12, 2009 13:37:08 
Модератор
Аватар пользователя

Карма: 162
Рейтинг сообщений: 2449
Зарегистрирован: Пн июл 07, 2008 10:46:09
Сообщений: 10739
Откуда: Россия
Рейтинг сообщения: 0
У Вас самый нижний провод (нижние выводы резисторов R6, R7, и так далее) сидит на минусе питания (вывод 2 DA1)?

_________________
Если хотите, чтобы жизнь улыбалась вам, подарите ей своё хорошее настроение


Вернуться наверх
 
 Заголовок сообщения:
СообщениеДобавлено: Вт май 12, 2009 13:40:03 
Модератор
Аватар пользователя

Карма: 68
Рейтинг сообщений: 430
Зарегистрирован: Ср ноя 26, 2008 16:34:25
Сообщений: 13490
Откуда: Тамбовская обл.
Рейтинг сообщения: 0
Медали: 1
Получил миской по аватаре (1)
Как ты узнал, что с колекторора подается "+"? Не мерил, случайно? На коллекторе и будет плюс, когда транзистор закрыт.
Надо смотреть напряжение на базе ДО срабатывания и ПОСЛЕ. Потом уже на коллекторе. После срабатывания напряжение на коллекторе должно упасть до 1В или ниже.

Да, монтаж проверил?


Вернуться наверх
 
 Заголовок сообщения:
СообщениеДобавлено: Вт май 12, 2009 17:55:59 
Родился

Зарегистрирован: Ср апр 29, 2009 18:37:52
Сообщений: 16
Рейтинг сообщения: 0
Света писал(а):
У Вас самый нижний провод (нижние выводы резисторов R6, R7, и так далее) сидит на минусе питания (вывод 2 DA1)?


да


Вернуться наверх
 
 Заголовок сообщения:
СообщениеДобавлено: Вт май 12, 2009 18:33:12 
Модератор
Аватар пользователя

Карма: 162
Рейтинг сообщений: 2449
Зарегистрирован: Пн июл 07, 2008 10:46:09
Сообщений: 10739
Откуда: Россия
Рейтинг сообщения: 0
Значит просто закрыт транзистор. Возмите резистор 1 кОм, один вывод соедините с базой, другой - к минусу питания. Транзистор должен открыться и реле сработать. Если этого не случилось, значит или транзистор неисправен, или что-то неправильно подключено. Если реле сработало, значит разбирайтесь с МК.

_________________
Если хотите, чтобы жизнь улыбалась вам, подарите ей своё хорошее настроение


Вернуться наверх
 
 Заголовок сообщения:
СообщениеДобавлено: Вт май 12, 2009 19:05:00 
Модератор
Аватар пользователя

Карма: 68
Рейтинг сообщений: 430
Зарегистрирован: Ср ноя 26, 2008 16:34:25
Сообщений: 13490
Откуда: Тамбовская обл.
Рейтинг сообщения: 0
Медали: 1
Получил миской по аватаре (1)
Свет, не к минусу, а к плюсу, там обратный транзистор...


Вернуться наверх
 
 Заголовок сообщения:
СообщениеДобавлено: Вт май 12, 2009 19:27:32 
Модератор
Аватар пользователя

Карма: 162
Рейтинг сообщений: 2449
Зарегистрирован: Пн июл 07, 2008 10:46:09
Сообщений: 10739
Откуда: Россия
Рейтинг сообщения: 0
Да, конечно, просто описка :))

_________________
Если хотите, чтобы жизнь улыбалась вам, подарите ей своё хорошее настроение


Вернуться наверх
 
 Заголовок сообщения:
СообщениеДобавлено: Пт май 15, 2009 18:12:22 
Родился

Зарегистрирован: Ср апр 29, 2009 18:37:52
Сообщений: 16
Рейтинг сообщения: 0
На базе напряжение срабатывания есть ( до 0В после 5В)


Вернуться наверх
 
 Заголовок сообщения:
СообщениеДобавлено: Пн май 18, 2009 09:05:04 
Нашел транзистор. Понюхал.
Аватар пользователя

Зарегистрирован: Пт апр 03, 2009 10:02:47
Сообщений: 150
Откуда: Михайловск
Рейтинг сообщения: 0
legend - Мяу!

Сдается мне, что ноги своего КТ3102 ты перепутал. И видимо не фатально. Или банальный факт - нерабочий транзистор. :idea:

_________________
Неполучается у того - кто не делает...


Вернуться наверх
 
 Заголовок сообщения:
СообщениеДобавлено: Пн май 18, 2009 11:53:37 
Родился

Зарегистрирован: Ср апр 29, 2009 18:37:52
Сообщений: 16
Рейтинг сообщения: 0
МОжет быть, но делал по цеколевке (нашел в интернете и видел в книге) хотя видел в 1 электроном справочнике другую цеколевку
И еще, когда нет на базе 5В, напряжение на база-колекторе 13В, когда есть 5В, на база-колекторе 8В


Вернуться наверх
 
 Заголовок сообщения:
СообщениеДобавлено: Пн май 18, 2009 12:14:20 
Модератор
Аватар пользователя

Карма: 68
Рейтинг сообщений: 430
Зарегистрирован: Ср ноя 26, 2008 16:34:25
Сообщений: 13490
Откуда: Тамбовская обл.
Рейтинг сообщения: 0
Медали: 1
Получил миской по аватаре (1)
Цитата:
И еще, когда нет на базе 5В, напряжение на база-колекторе 13В, когда есть 5В, на база-колекторе 8В

Конечно! 13-5 сколько будет? :))

У вас явно не рабочий или неправильно спаяный транзистор. Проверяйте его.


Вернуться наверх
 
Показать сообщения за:  Сортировать по:  Вернуться наверх
Начать новую тему Ответить на тему  [ Сообщений: 25 ]  1,  

Часовой пояс: UTC + 3 часа


Вы не можете начинать темы
Вы не можете отвечать на сообщения
Вы не можете редактировать свои сообщения
Вы не можете удалять свои сообщения
Вы не можете добавлять вложения

Найти:
Перейти:  


Powered by phpBB © 2000, 2002, 2005, 2007 phpBB Group
Русская поддержка phpBB
Extended by Karma MOD © 2007—2012 m157y
Extended by Topic Tags MOD © 2012 m157y