Например TDA7294

Форум РадиоКот • Просмотр темы - Дробные делители и умножители импульсов.
Форум РадиоКот
Здесь можно немножко помяукать :)

Текущее время: Сб дек 27, 2025 21:30:24

Часовой пояс: UTC + 3 часа


ПРЯМО СЕЙЧАС:



Начать новую тему Ответить на тему  [ Сообщений: 246 ]     ... , , , 10, , ,  
Автор Сообщение
Не в сети
 Заголовок сообщения: Re: Дробные делители и умножители импульсов.
СообщениеДобавлено: Пт июл 24, 2015 09:47:45 
Друг Кота
Аватар пользователя

Карма: 67
Рейтинг сообщений: 1066
Зарегистрирован: Чт сен 18, 2008 12:27:21
Сообщений: 20013
Откуда: Столица Мира Санкт-Петербург
Рейтинг сообщения: 0
Медали: 1
Получил миской по аватаре (1)
Пропускать сначала каждый первый, потом каждый второй импульс. Каждый первый и снова каждый второй.
Т.е. просто не пропускать каждый третий.

_________________
[ Всё дело не столько в вашей глупости, сколько в моей гениальности ] [ Правильно заданный вопрос содержит в себе половину ответа ]
Измерить нннада?


Вернуться наверх
 
Не в сети
 Заголовок сообщения: Re: Дробные делители и умножители импульсов.
СообщениеДобавлено: Пт июл 24, 2015 11:54:56 
Потрогал лапой паяльник

Зарегистрирован: Сб май 03, 2014 20:01:51
Сообщений: 361
Откуда: Ижевск
Рейтинг сообщения: 0
все, запилил

_________________
Электроника -очень точная наука, бубен необходимо держать в левой руке!!!


Вернуться наверх
 
Не в сети
 Заголовок сообщения: Re: Дробные делители и умножители импульсов.
СообщениеДобавлено: Пн авг 03, 2015 08:52:56 
Потрогал лапой паяльник

Зарегистрирован: Сб май 03, 2014 20:01:51
Сообщений: 361
Откуда: Ижевск
Рейтинг сообщения: 0
Запилить то запилил, вроде все нормально умножает на 2 и делит на 3, но тахометр отказался это понимать...
тыкнулся осцилом чтоб глянуть нормальный сигнал 5 милисекунд висит масса, потом 5 милисекунд выброс с катушки под 200 вольт и 20 милисекунд висят 12 вольт...
если даю с генератора сигнал с такой скважностью, на выходе получается полная херня... ниче не пойму

_________________
Электроника -очень точная наука, бубен необходимо держать в левой руке!!!


Вернуться наверх
 
Не в сети
 Заголовок сообщения: Как сделать из десяти импульсов пять.
СообщениеДобавлено: Вс окт 25, 2015 10:32:30 
Родился

Зарегистрирован: Вс окт 25, 2015 10:06:08
Сообщений: 1
Рейтинг сообщения: 0
Доброго времени суток уважаемые котики,вопрос такой имеется датчик скорости 10импульсов за один оборот,и имеется спидометр который работает от пяти импульсов как разделить импульс на нечётное число?рекомендовали разделить на два на триггере К 561тм2,схему сделал работает но делит на чётное число,в электронике не спец но делитель на два делал сам,плиз помогите схемой какая попроще.



Сюда перенес.
aen


Вернуться наверх
 
Эиком - электронные компоненты и радиодетали
Не в сети
 Заголовок сообщения: Re: Как сделать из десяти импульсов пять.
СообщениеДобавлено: Вс окт 25, 2015 10:43:40 
Модератор
Аватар пользователя

Карма: 120
Рейтинг сообщений: 1088
Зарегистрирован: Пн дек 08, 2008 19:28:04
Сообщений: 22866
Откуда: 10км от Москвы на Север
Рейтинг сообщения: 0
В гугле забанили ...? :)

https://www.google.ru/search?q=%D1%81%D ... 1%82%D1%8C

Но если надо из "десяти импульсов сделать пять", то с этой задачей справляется обычный делитель на два ... :)


Вернуться наверх
 
Не в сети
 Заголовок сообщения: Re: Дробные делители и умножители импульсов.
СообщениеДобавлено: Пн окт 26, 2015 09:15:28 
Друг Кота
Аватар пользователя

Карма: 62
Рейтинг сообщений: 889
Зарегистрирован: Вт апр 24, 2007 07:45:40
Сообщений: 6212
Откуда: Minsk
Рейтинг сообщения: 0
Да, но при этом 2 еще должно быть нечетным числом! :) Тут сам Сатана не разберется :))


Вернуться наверх
 
Не в сети
 Заголовок сообщения: Re: Дробные делители и умножители импульсов.
СообщениеДобавлено: Чт ноя 12, 2015 09:45:56 
Родился

Зарегистрирован: Вт окт 28, 2014 09:20:24
Сообщений: 2
Рейтинг сообщения: 0
Уважаемые знатоки, предложите схемное решение делителя частоты(КМОП или ТТЛ).
из одного генератора частоты надо получить 490кгц и 71.41кгц, верхний предел частоты 20мгц. Делением 490кгц ни как не получается 71.41кгц.
Спасибо.


Вернуться наверх
 
Не в сети
 Заголовок сообщения: Re: Дробные делители и умножители импульсов.
СообщениеДобавлено: Ср ноя 18, 2015 19:48:02 
Друг Кота
Аватар пользователя

Карма: 43
Рейтинг сообщений: 167
Зарегистрирован: Вс янв 25, 2009 21:16:04
Сообщений: 35639
Откуда: Москва
Рейтинг сообщения: 0
И не получится. Надо дружить с реальностью. Попробуй просто разделить: 490 на 71,41 и получишь в результате = 6,861784 (а дальше калькулятор не тянет). То есть: коэффициент = дробный. Так что....делай ДВА генератора. И ещё: максимальная частота у КМОП логики - 2 МГц. У ТТЛ - 10, ну может и 20 МГЦ (и то не все). Имей это в виду.
Чтобы получить искомую 71,41 кГц надо искать кварц на 7141 или 14 282 кГц. (потом разделить на 10 или 20 соответсвенно).

_________________
А поболтать?


Вернуться наверх
 
Не в сети
 Заголовок сообщения: Re: Дробные делители и умножители импульсов.
СообщениеДобавлено: Пт ноя 20, 2015 15:34:33 
Родился

Зарегистрирован: Вт окт 28, 2014 09:20:24
Сообщений: 2
Рейтинг сообщения: 0
Brigadir писал(а):
И не получится. Надо дружить с реальностью. Попробуй просто разделить: 490 на 71,41 и получишь в результате = 6,861784 (а дальше калькулятор не тянет). То есть: коэффициент = дробный. Так что....делай ДВА генератора. И ещё: максимальная частота у КМОП логики - 2 МГц. У ТТЛ - 10, ну может и 20 МГЦ (и то не все). Имей это в виду.
Чтобы получить искомую 71,41 кГц надо искать кварц на 7141 или 14 282 кГц. (потом разделить на 10 или 20 соответсвенно).

Спасибо за ответ, было бы просто не спрашивал.
Кварц не катит задающий ГУН так что если 2 гена то как минимум синхронизировать


Вернуться наверх
 
Не в сети
 Заголовок сообщения: Re: Дробные делители и умножители импульсов.
СообщениеДобавлено: Вт фев 23, 2016 18:58:48 
Друг Кота

Карма: 14
Рейтинг сообщений: 372
Зарегистрирован: Вс фев 15, 2009 01:04:58
Сообщений: 5066
Откуда: Kaluga
Рейтинг сообщения: 0
У меня несколько другая задача. Есть электропривод (синхронный венитильный датчиковый (как в современных CD/DVD, только размером "чуть крупнее" :))) ) на специализированной гибридной ИС (скажем так модуле граммов в 300 весом) собрано его управление. В том числе система стабилизации скорости на основе ФАПЧ. Скорость она стабилизирует фиксированную 16хх.х Об/мин, а нужно реализовать несколько скоростей меньших (точнее плавную регулировку 0(почто 0 - 1об/сек за таковой сойдет) -номинальные обороты. На двигателе имеется тахогенератор дающий скажем так 15 импульсов за оборот - эта инфа уходит в схему ФАПЧ, так-же снаружи есть опорный генератора в 12ххх.хх Мгц.

Проще было-бы уменьшить тактовую и дело сделано - а вот хрен там - ставлю 6 МГц и имею размыкание кольца ФАПЧ - то есть фазовый детектор не работает. (правильно частота сравнения уменьшена вдвое - видимо это актуально), значит надо как-то умножать частоту с датчика, что-б контролер сам уменьшал обороты.

А вот как - вопрос, нужно скажем так реализовать схему умножения в 1,1-27 раз с шагом в 0,1. Входная частота грубо говоря 900-25000 Гц, выходная всегда около 25000 Гц.

На кратные 2,4... умножить несложно, а вот на дробные ???

Понятно, что схемотехнически, это микроконтроллер, который "добавляет" "лишнии" импульсы - но какой алгоритм применить ??? (Из синуса с датчика делается "прямоугольник" , а прямоугольник с выхода ОМК неплохо переваривается входным усилителем-формирователем в приводе.


Вернуться наверх
 
Не в сети
 Заголовок сообщения: Re: Дробные делители и умножители импульсов.
СообщениеДобавлено: Ср фев 24, 2016 08:30:35 
Друг Кота

Карма: 64
Рейтинг сообщений: 1022
Зарегистрирован: Пт мар 07, 2008 06:54:43
Сообщений: 4374
Откуда: Ижевск
Рейтинг сообщения: 0
Для примера, сделал умножитель частоты с коэффициентом 3,1=31/10. Предполагается, что контроллер тактируется от имеющегося кварца 12МГц. Если будете делать, то как собираетесь вводить коэффициенты?


Вернуться наверх
 
Не в сети
 Заголовок сообщения: Re: Дробные делители и умножители импульсов.
СообщениеДобавлено: Сб фев 27, 2016 09:48:09 
Друг Кота

Карма: 14
Рейтинг сообщений: 372
Зарегистрирован: Вс фев 15, 2009 01:04:58
Сообщений: 5066
Откуда: Kaluga
Рейтинг сообщения: 0
Пока не думал - а програмку вашу гляну на неделе.


Вернуться наверх
 
Не в сети
 Заголовок сообщения: Re: Дробные делители и умножители импульсов.
СообщениеДобавлено: Пт ноя 11, 2016 15:09:36 
Нашел транзистор. Понюхал.
Аватар пользователя

Карма: 1
Рейтинг сообщений: 12
Зарегистрирован: Пт сен 02, 2011 09:14:44
Сообщений: 164
Рейтинг сообщения: 0
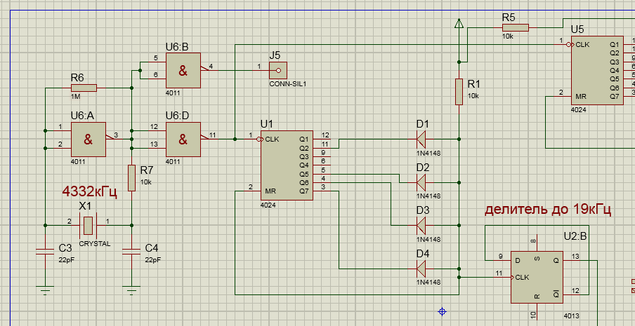
Здравствуйте! Помогите пожалуйста сделать правильный делитель частоты с коэф.дел. на 228 на КМОП. Пробовал сделать счетчик с диодами + триггер. В протеусе все хорошо. Но на деле частота немного выше. Полагаю, что делить таким образом нельзя. Видимо что то со сбросом счетчика не так. Схему прикрепил.


Вложения:
delitel19.GIF [28.72 KiB]
Скачиваний: 833
Вернуться наверх
 
Не в сети
 Заголовок сообщения: Re: Дробные делители и умножители импульсов.
СообщениеДобавлено: Пт ноя 11, 2016 15:44:09 
Друг Кота
Аватар пользователя

Карма: 142
Рейтинг сообщений: 5961
Зарегистрирован: Чт авг 09, 2012 01:09:39
Сообщений: 6642
Откуда: Ливны
Рейтинг сообщения: 0
Питание сколько? При питании 5В. частота входных импульсов максимум 3,5МГц. А в схеме криминала нет, от 10...15В. всё должно работать как положено. :roll:

_________________
Большой опыт, порой, не даёт находить/видеть нам простые и очевидные решения. :(
Всегда с уважением, Александр.


Вернуться наверх
 
Не в сети
 Заголовок сообщения: Re: Дробные делители и умножители импульсов.
СообщениеДобавлено: Сб ноя 12, 2016 02:25:29 
Друг Кота

Карма: 64
Рейтинг сообщений: 1022
Зарегистрирован: Пт мар 07, 2008 06:54:43
Сообщений: 4374
Откуда: Ижевск
Рейтинг сообщения: 0
Bkmz писал(а):
коэф.дел. на 228 на КМОП. Пробовал сделать счетчик с диодами + триггер. В протеусе все хорошо. Но на деле частота немного выше. Полагаю, что делить таким образом нельзя. Видимо что то со сбросом счетчика не так. Схему прикрепил.
Вам нужно дешифрировать значение 114, т.е. сдвинуть катоды диодов на 1 разряд вверх. На вход сброса 4024 и вход 4013 сигнал должен подаваться импульсом, очищенным от продуктов "гонок" несинхронных последовательных делителей, т.е. дешифратор нужно делать стробируемым. Попробуйте добавить ещё один диод, на катод которого подать пропущенный через инвертор сигнал с лап U6/1,2.


Вернуться наверх
 
Не в сети
 Заголовок сообщения: Re: Дробные делители и умножители импульсов.
СообщениеДобавлено: Сб ноя 12, 2016 13:57:02 
Нашел транзистор. Понюхал.
Аватар пользователя

Карма: 1
Рейтинг сообщений: 12
Зарегистрирован: Пт сен 02, 2011 09:14:44
Сообщений: 164
Рейтинг сообщения: 0
korob писал(а):
Питание сколько?

Питание 12 В.
akl писал(а):
Вам нужно дешифрировать значение 114, т.е. сдвинуть катоды диодов на 1 разряд вверх.

Частота в два раза выше будет. Сейчас примерно на 600 Гц больше.
akl писал(а):
Попробуйте добавить ещё один диод, на катод которого подать пропущенный через инвертор сигнал с лап U6/1,2.

Не понял. Т.е. получается с генератора подавать на катод, а анод на сброс 4024?


Вернуться наверх
 
Не в сети
 Заголовок сообщения: Re: Дробные делители и умножители импульсов.
СообщениеДобавлено: Сб ноя 12, 2016 14:32:14 
Друг Кота

Карма: 64
Рейтинг сообщений: 1022
Зарегистрирован: Пт мар 07, 2008 06:54:43
Сообщений: 4374
Откуда: Ижевск
Рейтинг сообщения: 0
Да, можно рассматривать как ещё один вход дешифратора. Сейчас при дешифрации 228 на выходе 4013 будет 19000/2 Гц.


Вернуться наверх
 
Не в сети
 Заголовок сообщения: Re: Дробные делители и умножители импульсов.
СообщениеДобавлено: Сб ноя 12, 2016 22:38:46 
Нашел транзистор. Понюхал.
Аватар пользователя

Карма: 1
Рейтинг сообщений: 12
Зарегистрирован: Пт сен 02, 2011 09:14:44
Сообщений: 164
Рейтинг сообщения: 0
а подтягивающий резистор разве не повлияет на генератор? Вообще очень сомнительно. Но попробую.


Вернуться наверх
 
Не в сети
 Заголовок сообщения: Re: Дробные делители и умножители импульсов.
СообщениеДобавлено: Вс ноя 13, 2016 01:10:13 
Друг Кота

Карма: 64
Рейтинг сообщений: 1022
Зарегистрирован: Пт мар 07, 2008 06:54:43
Сообщений: 4374
Откуда: Ижевск
Рейтинг сообщения: 0
Думаю повлияет, поэтому написал
akl писал(а):
на катод которого подать пропущенный через инвертор сигнал с лап U6/1,2.


Вернуться наверх
 
Не в сети
 Заголовок сообщения: Re: Дробные делители и умножители импульсов.
СообщениеДобавлено: Пн ноя 14, 2016 21:26:17 
Нашел транзистор. Понюхал.
Аватар пользователя

Карма: 1
Рейтинг сообщений: 12
Зарегистрирован: Пт сен 02, 2011 09:14:44
Сообщений: 164
Рейтинг сообщения: 0
А может дело все в задержке переключения разрядов у счетчика 4024? Может логичней применить было синхронный счетчик, например 4520? Может получается так, что импульсы по входу периодически пропускается из-за смещения в асинхронном счетчике и частота немного выше нужной? Или я не прав?
p.s. если правильно понял, то период распространения сигнала от одного разряда к другому 40нс, разрядов 7, в итоге получаем 280нс. Частот на входе 4,332Мгц = 230,84нс. Не успевает он получается.


Вернуться наверх
 
Показать сообщения за:  Сортировать по:  Вернуться наверх
Начать новую тему Ответить на тему  [ Сообщений: 246 ]     ... , , , 10, , ,  

Часовой пояс: UTC + 3 часа


Кто сейчас на форуме

Сейчас этот форум просматривают: нет зарегистрированных пользователей и гости: 29


Вы не можете начинать темы
Вы не можете отвечать на сообщения
Вы не можете редактировать свои сообщения
Вы не можете удалять свои сообщения
Вы не можете добавлять вложения

Найти:
Перейти:  


Powered by phpBB © 2000, 2002, 2005, 2007 phpBB Group
Русская поддержка phpBB
Extended by Karma MOD © 2007—2012 m157y
Extended by Topic Tags MOD © 2012 m157y