Например TDA7294

Форум РадиоКот • Просмотр темы - Стабилизация напряжения на SG3525
Форум РадиоКот
Здесь можно немножко помяукать :)

Текущее время: Чт дек 11, 2025 12:55:27

Часовой пояс: UTC + 3 часа


ПРЯМО СЕЙЧАС:



Начать новую тему Ответить на тему  [ Сообщений: 226 ]     ... , , , 8, , , ,  
Автор Сообщение
Не в сети
 Заголовок сообщения: Re: Стабилизация напряжения на SG3525
СообщениеДобавлено: Ср июн 05, 2019 13:47:35 
Поставщик валерьянки для Кота

Карма: 4
Рейтинг сообщений: 210
Зарегистрирован: Сб май 07, 2011 17:52:59
Сообщений: 2466
Рейтинг сообщения: 0
Цитата:
Вообще насколько удачная идея ставить два трансформатора?
немецкие инвертостроители любили этно дело... сверкальник brima arc-200 и китайские клоны... да тот же оверман-200 п/а... там мост качает четыре ее42 параллельных... 24в 200а на выхлопе хде то... на максимуме... мост раскачивают мосфеты типа тошиба к3878 шешнадцать штюк... но там шим 3525 рабатает с поцикловкой... а не с костылями на аналоге тиристора scr100... там этот тиристор тоже используется по входу шатдаун... если один из трансов уходит в козу от перегрева, то мост остается цел, но не всегда правда... вторичные обмотки всех четырех трансов работать должны на одну оос... т.е. должны быть запараллелены или работать на кажный свой выпрямитель, а после выпрямители суммуруються и сигнал снимается с них...

_________________
душа человеческая темна и с легкостью обращается ко злу


Вернуться наверх
 
Не в сети
 Заголовок сообщения: Re: Стабилизация напряжения на SG3525
СообщениеДобавлено: Пн июн 10, 2019 07:38:31 
Говорящий с текстолитом
Аватар пользователя

Карма: 11
Рейтинг сообщений: 65
Зарегистрирован: Сб авг 13, 2011 12:56:34
Сообщений: 1639
Откуда: Рязань
Рейтинг сообщения: 0
Спасибо, буду пробовать такой вариант

_________________
Нет таких вещей, которые нельзя было бы доказать, но есть люди, которым ничего нельзя доказать.


Вернуться наверх
 
Не в сети
 Заголовок сообщения: Re: Стабилизация напряжения на SG3525
СообщениеДобавлено: Пн июн 10, 2019 08:17:01 
Поставщик валерьянки для Кота

Карма: 4
Рейтинг сообщений: 210
Зарегистрирован: Сб май 07, 2011 17:52:59
Сообщений: 2466
Рейтинг сообщения: 0
... и еще...
первичная обмотка каждого трансформатора подключена к мосту через свой симметрирующий конденсатор 4u7 5% 400V MKP sbb81... эта емкость для 100кГц, правда... наличие разделительный конденсаторов обязательное условие... съём сигнала поцикловки для первичной обмотки ТТ так же очень разумно организован там, если внимательно присмотреться... так же там имеются цепи разгрузки транзисторов при выключении тока - RC-цепь n47 3kV & 47R 5% 5W... они включены параллельно всем четырем ключам моста... ну и шунтирующие питания конденсаторы пленочные полипропиленовые или лавсановые емкостью суммарной 15u... это схема китайского jasic arc 250... сварог на территории снхэ... на valvol. ru лежит... очень поучительная схемка... а дедушка - немецкая брима арк-250... все трансформаторы расположены в "трубе" из радиаторов транзисторов и диодов... и продуваются вентилятором 120*120... дохнут центральные трансформаторы обыкновенно или дальний от пропеллера...

_________________
душа человеческая темна и с легкостью обращается ко злу


Вернуться наверх
 
Не в сети
 Заголовок сообщения: Re: Стабилизация напряжения на SG3525
СообщениеДобавлено: Пн июн 10, 2019 08:46:57 
Говорящий с текстолитом
Аватар пользователя

Карма: 11
Рейтинг сообщений: 65
Зарегистрирован: Сб авг 13, 2011 12:56:34
Сообщений: 1639
Откуда: Рязань
Рейтинг сообщения: 0
Нашёл схему.
Если я правильно понял, то мне нужно поставить кондеры как С59, 60, 61.
Есть ли смысл ставить больше 4 ключей FGH40N60 для мощностей около 1.8-2 kW?
Хочется сразу сделать грамотно, что бы потом не переживать за то, что в процессе работы бп могут сгореть и тд, так как планирую собирать около 6 усилителей и соответственно бп под них.


Вложения:
216_MMA250_ARC.pdf [475.64 KiB]
Скачиваний: 577

_________________
Нет таких вещей, которые нельзя было бы доказать, но есть люди, которым ничего нельзя доказать.
Вернуться наверх
 
Эиком - электронные компоненты и радиодетали
Не в сети
 Заголовок сообщения: Re: Стабилизация напряжения на SG3525
СообщениеДобавлено: Пн июн 10, 2019 10:56:52 
Поставщик валерьянки для Кота

Карма: 4
Рейтинг сообщений: 210
Зарегистрирован: Сб май 07, 2011 17:52:59
Сообщений: 2466
Рейтинг сообщения: 0
Цитата:
Есть ли смысл ставить больше 4 ключей FGH40N60 для мощностей около 1.8-2 kW?
думаю два то киловатта они смело вытянут... если их ставить на три изолированных радиатра без прокладок... только паста или силиконовое не высыхающее масло... ну и демпфирующие цепки 470пф 3кВ/47ом 5Вт... конденсаторы по питанию прямо на плате моста 4.7мкф 400в...
да два-три-четыре разделительных конденсатора в зависимости от кол-ва трансформаторов... принудительное охлаждение при таких токах обязательно, особенно для трансформаторов и диодофф...

_________________
душа человеческая темна и с легкостью обращается ко злу


Вернуться наверх
 
Не в сети
 Заголовок сообщения: Re: Стабилизация напряжения на SG3525
СообщениеДобавлено: Пт июн 14, 2019 11:03:24 
Говорящий с текстолитом
Аватар пользователя

Карма: 11
Рейтинг сообщений: 65
Зарегистрирован: Сб авг 13, 2011 12:56:34
Сообщений: 1639
Откуда: Рязань
Рейтинг сообщения: 0
Добрый день! начал рисовать плату и параллельно схему, обратил внимание, что в MMA250 трансформатор тока подключен в разрыв минусового провода ключей, а я до этого подключал его в разрыв подключения первичной обмотки трансформатора( вроде классическая схема ) как лучше сделать в новом бп? (Трансформатор тока хочу как и в прошлый раз сделать на ETD29 или немного меньше, не хочется на кольце мотать )

_________________
Нет таких вещей, которые нельзя было бы доказать, но есть люди, которым ничего нельзя доказать.


Вернуться наверх
 
Не в сети
 Заголовок сообщения: Re: Стабилизация напряжения на SG3525
СообщениеДобавлено: Пт июн 14, 2019 11:23:45 
Друг Кота
Аватар пользователя

Карма: 146
Рейтинг сообщений: 6065
Зарегистрирован: Чт июн 04, 2009 21:06:49
Сообщений: 36292
Откуда: г.Мариинск
Рейтинг сообщения: 0
Медали: 1
Лучший человек Форума 2017 (1)
Скорее всего это ошибка того кто срисогвывал схему. Что бы поставить ТТ в разрыв минуса нужно применять либо двух обмоточный ТТ, либо делать другой выпрямитель. Может инвертор работает с скважностью больше 2х, иначе ТТ будет врать.

_________________
Тем кого не устаревает наличия ошибок в моем тексте, оставляю права не пользоваться моими советами или просто не читать мои сообщения.


Вернуться наверх
 
Не в сети
 Заголовок сообщения: Re: Стабилизация напряжения на SG3525
СообщениеДобавлено: Пн янв 06, 2020 16:01:18 
Говорящий с текстолитом
Аватар пользователя

Карма: 11
Рейтинг сообщений: 65
Зарегистрирован: Сб авг 13, 2011 12:56:34
Сообщений: 1639
Откуда: Рязань
Рейтинг сообщения: 0
charchyard писал(а):
Цитата:
троллировать нужно полное напряжение питания, а не одно из плечь...

Развожу сейчас пп и обратил внимание на данное сообщение.
для чего нужно делать стабилизацию по полному напряжению?
У меня будут два трансформатора, на каждом по две выходные обмотки по 80 вольт, откуда тогда лучше взять напряжение для стабилизации? Я планировал взять от обмотки одного из трансформаторов на 80В, соответственно по этой обмотке будут стабилизироваться и все остальные, насколько это правильно? и как будет максимально правильно?

_________________
Нет таких вещей, которые нельзя было бы доказать, но есть люди, которым ничего нельзя доказать.


Вернуться наверх
 
Не в сети
 Заголовок сообщения: Re: Стабилизация напряжения на SG3525
СообщениеДобавлено: Ср фев 05, 2020 20:07:00 
Встал на лапы
Аватар пользователя

Зарегистрирован: Ср янв 23, 2019 16:49:23
Сообщений: 81
Рейтинг сообщения: 0
Коты! на sg3525 посоветуйте схему стабилизации на 24-30 вольт(выход бп 32вольта на холостом..нагрузочный резистор 12кОм)..
Столько схем.. разбираться буду месяц..если стандартная с первого поста... то что отвечает за вольтаж выходной...к каким ногам ШИм подключать..каша такая просто жесть..а так как это мой первый БП мне тяжело выбрать основное из предложенного..
Пытался сделать.. плохо кончилось.


Вернуться наверх
 
Не в сети
 Заголовок сообщения: Re: Стабилизация напряжения на SG3525
СообщениеДобавлено: Ср фев 05, 2020 20:20:53 
Модератор
Аватар пользователя

Карма: 153
Рейтинг сообщений: 2926
Зарегистрирован: Сб авг 14, 2010 15:05:51
Сообщений: 18889
Откуда: г. Озерск, Челябинская обл.
Рейтинг сообщения: -5
Медали: 1
Лучший человек Форума 2017 (1)
это тебе 7 с половиной страниц на месяц читать?
ты случаем не охуел от наглости?

_________________
Мудрость приходит вместе с импотенцией...
Когда на русском форуме переходят на Вы, в реальной жизни начинают бить морду.


Вернуться наверх
 
Не в сети
 Заголовок сообщения: Re: Стабилизация напряжения на SG3525
СообщениеДобавлено: Ср фев 05, 2020 20:46:23 
Встал на лапы
Аватар пользователя

Зарегистрирован: Ср янв 23, 2019 16:49:23
Сообщений: 81
Рейтинг сообщения: 0
я их читал..ну ты кадр


Вернуться наверх
 
Не в сети
 Заголовок сообщения: Re: Стабилизация напряжения на SG3525
СообщениеДобавлено: Чт фев 06, 2020 07:51:52 
Модератор
Аватар пользователя

Карма: 153
Рейтинг сообщений: 2926
Зарегистрирован: Сб авг 14, 2010 15:05:51
Сообщений: 18889
Откуда: г. Озерск, Челябинская обл.
Рейтинг сообщения: 0
Медали: 1
Лучший человек Форума 2017 (1)
видимо, ты их читал по принципу "смотрю в книгу - вижу фигу" ...

_________________
Мудрость приходит вместе с импотенцией...
Когда на русском форуме переходят на Вы, в реальной жизни начинают бить морду.


Вернуться наверх
 
Не в сети
 Заголовок сообщения: Re: Стабилизация напряжения на SG3525
СообщениеДобавлено: Чт фев 06, 2020 08:05:18 
Говорящий с текстолитом
Аватар пользователя

Карма: 11
Рейтинг сообщений: 65
Зарегистрирован: Сб авг 13, 2011 12:56:34
Сообщений: 1639
Откуда: Рязань
Рейтинг сообщения: 1
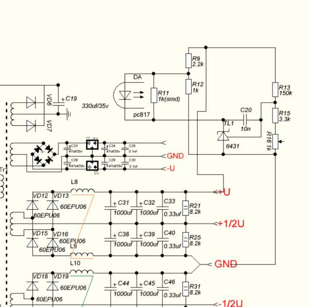
Изображение Изображение
Пересчитайте резисторы 13,15, 9,12 под свои напряжения, с 1 по 3 страницу про это расписано все и даже примеры расчета я выкладывал

_________________
Нет таких вещей, которые нельзя было бы доказать, но есть люди, которым ничего нельзя доказать.


Вернуться наверх
 
Не в сети
 Заголовок сообщения: Re: Стабилизация напряжения на SG3525
СообщениеДобавлено: Чт фев 06, 2020 13:53:30 
Встал на лапы
Аватар пользователя

Зарегистрирован: Ср янв 23, 2019 16:49:23
Сообщений: 81
Рейтинг сообщения: 0
Пересчитайте резисторы 13,15, 9,12 под свои напряжения,

СПАСИБО...вот теперь все понятно..у меня было стойкое подозрение,что сама схема на мой вольтаж другая..у меня выход мост ..а схемы в основном со средней точкой.
Пытался спаять как в народном китае на 24 вольта.. вроде все работалос инвертором на 220..а как подключил сеть 220 все кончилось печально..


Вернуться наверх
 
Не в сети
 Заголовок сообщения: Re: Стабилизация напряжения на SG3525
СообщениеДобавлено: Пт фев 07, 2020 14:40:06 
Электрический кот

Карма: 1
Рейтинг сообщений: 214
Зарегистрирован: Сб сен 12, 2009 15:43:19
Сообщений: 1011
Рейтинг сообщения: 0
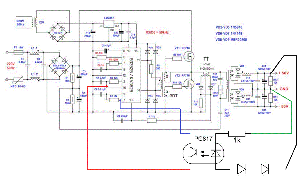
Применял ли кто в перобразователе готовые китайские модуля на SG3525? Нет желания разводить SMD с обвязкой, а тут готовый модуль с транзитсорами на выходе. Т.е силовую часть можно делать гораздо грубее чем модуль управления.
Изображение
А теперь вопрос - нужен многоканальный ( 3-4) DC-DC преобразователь с линейными пострегуляторами на каждом канале. Может кто ткнет носом в готовую плату?


Вложения:
SG3525_Ali.jpg [35.26 KiB]
Скачиваний: 2956
Вернуться наверх
 
Не в сети
 Заголовок сообщения: Re: Стабилизация напряжения на SG3525
СообщениеДобавлено: Пт фев 07, 2020 15:38:07 
Встал на лапы
Аватар пользователя

Зарегистрирован: Ср янв 23, 2019 16:49:23
Сообщений: 81
Рейтинг сообщения: 0
Конечно пойдет..вот только с китая что то посылки ПРОПОДАЮТ


Вернуться наверх
 
Не в сети
 Заголовок сообщения: Re: Стабилизация напряжения на SG3525
СообщениеДобавлено: Пт фев 07, 2020 16:07:56 
Друг Кота
Аватар пользователя

Карма: 61
Рейтинг сообщений: 320
Зарегистрирован: Сб янв 14, 2012 15:34:13
Сообщений: 13331
Откуда: 26RUS
Рейтинг сообщения: 0
с китая что то посылки ПРОПОДАЮТ

Бери с нормальным треком а не халявную доставку и ни будуть ПРОПОДАТЬ.


Вернуться наверх
 
Не в сети
 Заголовок сообщения: Re: Стабилизация напряжения на SG3525
СообщениеДобавлено: Пт фев 07, 2020 16:30:03 
Встал на лапы
Аватар пользователя

Зарегистрирован: Ср янв 23, 2019 16:49:23
Сообщений: 81
Рейтинг сообщения: 0
да в том то и дело с треком с отслеживанием пропадают..2 блока питания ..очки..транзисторы..транзистортестер.. все не вспомню..причем если с треком отслеживания пропадают............. деньги не возвращают............еще опасней


Вернуться наверх
 
Не в сети
 Заголовок сообщения: Re: Стабилизация напряжения на SG3525
СообщениеДобавлено: Вс июн 07, 2020 23:31:28 
Родился

Зарегистрирован: Ср фев 13, 2019 09:22:40
Сообщений: 5
Рейтинг сообщения: 0
Доброго времени суток, всем! видел еще такие варианты реализации ОС
СпойлерИзображение
Изображение

Как я понял у ТС услитель ошибки отключен и работает в режиме повторителя? в чем преимущества такого решения? еще видел подтягивают к 5 вольтам сразу 9 вывод а оптопарой уже прижимают его к земле.. хочу разобраться и понять плюсы и минусы всех вариантов, если уже обсуждалось тыкните пожалуйста где именно.


Вернуться наверх
 
Не в сети
 Заголовок сообщения: Re: Стабилизация напряжения на SG3525
СообщениеДобавлено: Пн июн 08, 2020 15:02:20 
Друг Кота
Аватар пользователя

Карма: 146
Рейтинг сообщений: 6065
Зарегистрирован: Чт июн 04, 2009 21:06:49
Сообщений: 36292
Откуда: г.Мариинск
Рейтинг сообщения: 0
Медали: 1
Лучший человек Форума 2017 (1)
Koz.Low писал(а):
Как я понял у ТС услитель ошибки отключен и работает в режиме повторителя? в чем преимущества такого решения?
Он включен и имеет максимальное усиление. Преимущества нет не какого, кроме головной боли от возбуждения.
Koz.Low писал(а):
еще видел подтягивают к 5 вольтам сразу 9 вывод а оптопарой уже прижимают его к земле..
Более правильное решение, но не понятно зачем его притягивать к 5в резистором. При отключенном усилителе ошибки он и так притянут к 5в током 100мкА.

_________________
Тем кого не устаревает наличия ошибок в моем тексте, оставляю права не пользоваться моими советами или просто не читать мои сообщения.


Вернуться наверх
 
Показать сообщения за:  Сортировать по:  Вернуться наверх
Начать новую тему Ответить на тему  [ Сообщений: 226 ]     ... , , , 8, , , ,  

Часовой пояс: UTC + 3 часа


Кто сейчас на форуме

Сейчас этот форум просматривают: нет зарегистрированных пользователей и гости: 114


Вы не можете начинать темы
Вы не можете отвечать на сообщения
Вы не можете редактировать свои сообщения
Вы не можете удалять свои сообщения
Вы не можете добавлять вложения

Найти:
Перейти:  


Powered by phpBB © 2000, 2002, 2005, 2007 phpBB Group
Русская поддержка phpBB
Extended by Karma MOD © 2007—2012 m157y
Extended by Topic Tags MOD © 2012 m157y