Например TDA7294

Форум РадиоКот • Просмотр темы - на 100 % рабочий ИБП на UC3842 или TDA4605
Форум РадиоКот
Здесь можно немножко помяукать :)

Текущее время: Чт дек 04, 2025 06:34:43

Часовой пояс: UTC + 3 часа


ПРЯМО СЕЙЧАС:



Начать новую тему Ответить на тему  [ Сообщений: 1019 ]     ... , , , , 51
Автор Сообщение
Не в сети
 Заголовок сообщения: Re: на 100 % рабочий ИБП на UC3842 или TDA4605
СообщениеДобавлено: Сб июл 11, 2020 20:32:09 
Друг Кота
Аватар пользователя

Карма: 146
Рейтинг сообщений: 6062
Зарегистрирован: Чт июн 04, 2009 21:06:49
Сообщений: 36292
Откуда: г.Мариинск
Рейтинг сообщения: 0
Медали: 1
Лучший человек Форума 2017 (1)
то почему? :))
Ещё раз .
Телекот писал(а):
К примеру если начать мотать обмотку в другую сторону то это будет конец обмотки по отношению к другим обмоткам. В схемах главное направление намотки провода.

_________________
Тем кого не устаревает наличия ошибок в моем тексте, оставляю права не пользоваться моими советами или просто не читать мои сообщения.


Вернуться наверх
 
Не в сети
 Заголовок сообщения: Re: на 100 % рабочий ИБП на UC3842 или TDA4605
СообщениеДобавлено: Сб июл 11, 2020 20:44:13 
Собутыльник Кота

Карма: 14
Рейтинг сообщений: 472
Зарегистрирован: Вс фев 02, 2020 09:12:37
Сообщений: 2804
Рейтинг сообщения: 0
амплитуда стокового импульса на верхнем слое 1/2 и меньше(если слоёв больше), для одного слоя - без выбора...


Вернуться наверх
 
Не в сети
 Заголовок сообщения: Re: на 100 % рабочий ИБП на UC3842 или TDA4605
СообщениеДобавлено: Сб июл 11, 2020 21:33:31 
Первый раз сказал Мяу!

Зарегистрирован: Чт окт 12, 2017 19:03:09
Сообщений: 39
Откуда: Санкт-Петербург
Рейтинг сообщения: 0
Да, именно об этом я подумал, прежде чем задать вопрос. Подключить сток на первую часть первички, или на ее наружную часть, есть разница на мой взгляд. Однако в схемах с UC384x сток упорно подключается к концу обмотки.


Вернуться наверх
 
Не в сети
 Заголовок сообщения: Re: на 100 % рабочий ИБП на UC3842 или TDA4605
СообщениеДобавлено: Вс июл 12, 2020 02:59:25 
Друг Кота
Аватар пользователя

Карма: 146
Рейтинг сообщений: 6062
Зарегистрирован: Чт июн 04, 2009 21:06:49
Сообщений: 36292
Откуда: г.Мариинск
Рейтинг сообщения: 0
Медали: 1
Лучший человек Форума 2017 (1)
Free_Tramp писал(а):
Однако в схемах с UC384x сток упорно подключается к концу обмотки.

Разницы нет, все равно возле вторичных обмоток половина импульсов будет, так вторички должны располагаться между частями певички.
Но в схемах точкой обозначается не расположение обмоток, а чисто фазировка.

_________________
Тем кого не устаревает наличия ошибок в моем тексте, оставляю права не пользоваться моими советами или просто не читать мои сообщения.


Вернуться наверх
 
Эиком - электронные компоненты и радиодетали
Не в сети
 Заголовок сообщения: Re: на 100 % рабочий ИБП на UC3842 или TDA4605
СообщениеДобавлено: Вс июл 12, 2020 04:20:24 
Собутыльник Кота

Карма: 14
Рейтинг сообщений: 472
Зарегистрирован: Вс фев 02, 2020 09:12:37
Сообщений: 2804
Рейтинг сообщения: 0
Free_Tramp писал(а):
Однако в схемах с UC384x сток упорно подключается к концу обмотки.

У Горизонта(Витязь) МШ-73, МШ-90, МШ-93 - "упорно" к стоку начало обмотки...)))


Вернуться наверх
 
Не в сети
 Заголовок сообщения: Re: на 100 % рабочий ИБП на UC3842 или TDA4605
СообщениеДобавлено: Вс июл 12, 2020 12:14:17 
Друг Кота
Аватар пользователя

Карма: 182
Рейтинг сообщений: 8322
Зарегистрирован: Пт фев 04, 2011 17:57:51
Сообщений: 19985
Откуда: Рыбинск
Рейтинг сообщения: 0
Медали: 1
Лучший человек Форума 2017 (1)
Предлагаю следующим пунктом устроить бурную дискуссию на десяток страниц минимум, куда правильно подключать Y конденсатор, к -300 или +300 :) А от помех намного лучше защищает электростатический экран между обмотками, но и значительно увеличивает сложность изготовления трансформатора.


Вернуться наверх
 
Не в сети
 Заголовок сообщения: Re: на 100 % рабочий ИБП на UC3842 или TDA4605
СообщениеДобавлено: Сб июл 25, 2020 18:36:35 
Родился

Зарегистрирован: Пн май 04, 2020 20:57:38
Сообщений: 7
Рейтинг сообщения: 0
Здравствуйте, уважаемые форумчане!
Это моя первая попытка сборки ИИП, так что в процессе разбираюсь и учусь. Схема была взята с просторов интернета, изменена под имеющиеся компоненты. Плата разводилась под имеющийся корпус, т.к. размеры ограничены корпусом, разводил двухстороннюю плату с использованием SMD компонентов. Блок будет использоваться в паяльной станции, рассчитывался на 24В, 3А.
Прошу Вашей помощи в проверке результатов. Какие ошибки в разводке платы или в расчёте трансформатора? Или замечания? Может от каких-то элементов можно отказаться?
Заранее спасибо!
Изображение Изображение Изображение


Вернуться наверх
 
Не в сети
 Заголовок сообщения: Re: на 100 % рабочий ИБП на UC3842 или TDA4605
СообщениеДобавлено: Сб июл 25, 2020 21:15:53 
Собутыльник Кота

Карма: 14
Рейтинг сообщений: 472
Зарегистрирован: Вс фев 02, 2020 09:12:37
Сообщений: 2804
Рейтинг сообщения: 0
радиатор к диоду будет ?


Вернуться наверх
 
Не в сети
 Заголовок сообщения: Re: на 100 % рабочий ИБП на UC3842 или TDA4605
СообщениеДобавлено: Сб июл 25, 2020 22:04:31 
Родился

Зарегистрирован: Пн май 04, 2020 20:57:38
Сообщений: 7
Рейтинг сообщения: 0
Да, алюминиевая пластина по периметру платы. И на полевик тоже. Пластины разные


Вернуться наверх
 
Не в сети
 Заголовок сообщения: Re: на 100 % рабочий ИБП на UC3842 или TDA4605
СообщениеДобавлено: Вс авг 02, 2020 00:30:32 
Поставщик валерьянки для Кота

Карма: 4
Рейтинг сообщений: 210
Зарегистрирован: Сб май 07, 2011 17:52:59
Сообщений: 2466
Рейтинг сообщения: 0
маленький сердечник для 3 ампер... медь не поместицца в окно... пол Ампера от 24в максимум...

_________________
душа человеческая темна и с легкостью обращается ко злу


Вернуться наверх
 
Не в сети
 Заголовок сообщения: Re: на 100 % рабочий ИБП на UC3842 или TDA4605
СообщениеДобавлено: Вс авг 02, 2020 17:11:39 
Родился

Зарегистрирован: Пн май 04, 2020 20:57:38
Сообщений: 7
Рейтинг сообщения: 0
Почему же? Сердечник позаимствован с БП ноутбука 90 вт (19В, 4.5А)


Вернуться наверх
 
Не в сети
 Заголовок сообщения: Re: на 100 % рабочий ИБП на UC3842 или TDA4605
СообщениеДобавлено: Вс окт 11, 2020 20:51:40 
Первый раз сказал Мяу!

Зарегистрирован: Чт окт 12, 2017 19:03:09
Сообщений: 39
Откуда: Санкт-Петербург
Рейтинг сообщения: 0
Здравствуйте, уважаемые! Второй раз собираю ИИП, раньше как-то обходился трансформаторными блоками. Делать маломощные, это еще приемлемо, но блоки более 20 Вт на 50 Гц трансформаторах, совсем уж неприлично выглядят. Понадобился мне 100 Вт ИИП и я решился собрать импульсную схему. Первый для пробы, был 12 Вт на TOP245. Вроде получился. Начал делать на ТОР258 100 ватт. Собрал я такой блок, он запустился, но больше 1А, не выдавал. Пляски с бубном не помогли. Из купленных 7 штук TOP258 больше ни одна микросхема не запустилась. Собрал тестовую схему, для их проверки, из даташита - все мертвые, даже не дергались, как будто в корпусе нет кристалла. Видимо попал я на какую-то подделку. Плюнул я на топсвичи и к ним из за большого количества подделок, возвращаться не буду.
Собрал теперь классическую схему на UC3842 с TL431. Блок запустился с первого раза. Нагрузку тоже держит хорошо. Нагрев радиаторов, транса и элементов клампера вроде в норме, т.е. не превышает 65 град при полной нагрузке. Опыта в настройках клампера для таких импульсников у меня пока нет, по этому я для первого запуска взял номиналы клампера, который мне выдал PIExpert. Потом, глядя на осциллограммы, я попытался рассчитать номиналы клампера, но что-то гложут меня сомнения, правильно ли. Трансформатор намотан на ETD34 по программе Старичка, дай Бог ему здоровья. Частоту преобразования в программу вставлял из того, что получилось в реальности. Фотки осциллограмм и расчет транса прилагаю ниже. Первый вариант клампера C=4.7n R=20k, во втором варианте (после расчета) С=1.5n R=100k На фотках это подписано. Посмотрите пожалуйста, какие осциллограммы лучше, а может оба варианта плохие и еще что-то менять надо.
Изображение Изображение Изображение Изображение Изображение Изображение Изображение Изображение


Вернуться наверх
 
Не в сети
 Заголовок сообщения: Re: на 100 % рабочий ИБП на UC3842 или TDA4605
СообщениеДобавлено: Вт сен 16, 2025 20:32:28 
Родился

Зарегистрирован: Сб дек 17, 2022 18:02:11
Сообщений: 8
Рейтинг сообщения: 0
Victor Gordienko писал(а):
Как расчитать габаритную мощность импульсного трансформатора ?

Ну и вопросик. В двух словах не расскажешь. Да и для разных топологий мощность у одного и того же сердечника разная. Рекомендую книгу Марти Брауна "Источники питания. Расчет и конструирование "

Спасибо. Скачал. Читаю


Вернуться наверх
 
Не в сети
 Заголовок сообщения: Re: на 100 % рабочий ИБП на UC3842 или TDA4605
СообщениеДобавлено: Пт сен 19, 2025 06:57:08 
Родился

Зарегистрирован: Сб дек 17, 2022 18:02:11
Сообщений: 8
Рейтинг сообщения: 0
Не знаю где спросить совета, спрошу здесь. Нашёл схему, а статьи по этой схеме не нашёл. Подскажите пожалуйста статью


Вложения:
fab6f77a5f9efb26ffabda7a481aec63.jpg [33.15 KiB]
Скачиваний: 91
Вернуться наверх
 
Не в сети
 Заголовок сообщения: Re: на 100 % рабочий ИБП на UC3842 или TDA4605
СообщениеДобавлено: Сб сен 20, 2025 06:36:07 
Родился

Зарегистрирован: Сб дек 17, 2022 18:02:11
Сообщений: 8
Рейтинг сообщения: 0
Помогите плиз.
Собрал схему http://radiokot.ru/circuit/power/supply/04/
Запустилась с пол тычка но....
Нужно 16 в 3а.На холостом ходу выдает 17в под нагрузкой только 6.3в
Нагрузка 60 ватная лампочка 12 вольт
Греется только выходной диод. Все остальное практически холодное(до 40 градусов)
Это нормальнальный просад для таких схем или нет.

Сопротивление нити накаливания холодной лампы в десять раз меньше, чем горячей


Вернуться наверх
 
Не в сети
 Заголовок сообщения: Re: на 100 % рабочий ИБП на UC3842 или TDA4605
СообщениеДобавлено: Вс сен 21, 2025 17:29:00 
Первый раз сказал Мяу!

Зарегистрирован: Вт июн 15, 2021 13:50:07
Сообщений: 36
Рейтинг сообщения: 0
Здравствуйте, форумчане! Имеется зарядное устройство на 60V от китайского мотороллера, вышла из строя микросхема UC3845, транзисторы 20N60C3, 8550, и обвязка контроллера (резисторы). Перелопатил интернет в поисках хотя бы подобной схемы, дабы понять какие по номиналу резисторы вылетели (по цветовой маркировке не удалось определить- обугленные). Может у кого есть схема на такой или фото платы с деталями. Ссылки на фотографию плати характеристик ЗУ прилагаю. Благодарю.
https://img.radiokot.ru/files/145520/me ... rja51e.jpg
https://img.radiokot.ru/files/145520/me ... rbommp.jpg


Последний раз редактировалось yuriy98kosmos282 Вс сен 21, 2025 22:17:33, всего редактировалось 1 раз.

Вернуться наверх
 
Не в сети
 Заголовок сообщения: Re: на 100 % рабочий ИБП на UC3842 или TDA4605
СообщениеДобавлено: Пт окт 03, 2025 13:37:17 
Родился

Зарегистрирован: Ср фев 05, 2025 13:31:16
Сообщений: 1
Рейтинг сообщения: 0
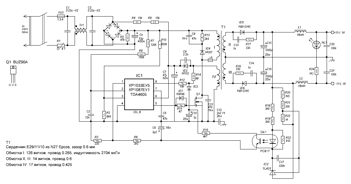
Почти все сообщения в теме про 3842, а про 4605 забыли :o Набросал схему для УМЗЧ, на КР1033ЕУ5. Перед тем как собирать в железе хочу что бы кто-то более знающий на нее посмотрел. Критика приветствуется! Опыт сборки ИИП есть. Аж две штуки собрал! Обе работали, взрывов не наблюдалось :) Данная схема компиляционная :tea: . Кусок оттуда, приём отсюда. КР1033ЕУ5 выбрана потому что на ней в книжке Семёнова собирают схему. Начал с этой микросхемы. Потом и до других руки дойдут 8)
Изображение Изображение


Вернуться наверх
 
Не в сети
 Заголовок сообщения: Re: на 100 % рабочий ИБП на UC3842 или TDA4605
СообщениеДобавлено: Вс окт 12, 2025 18:38:26 
Мудрый кот

Карма: 10
Рейтинг сообщений: 278
Зарегистрирован: Пт мар 26, 2010 17:16:52
Сообщений: 1799
Откуда: Kazan
Рейтинг сообщения: 0
квант71, Ну как не нашёл?
Вот 2 минуты, здесь же на радиокоте https://radiokot.ru/articles/28/


Вернуться наверх
 
Не в сети
 Заголовок сообщения: Re: на 100 % рабочий ИБП на UC3842 или TDA4605
СообщениеДобавлено: Пн окт 13, 2025 06:37:53 
Родился

Зарегистрирован: Сб дек 17, 2022 18:02:11
Сообщений: 8
Рейтинг сообщения: 0
Спасибо. Нашёл уже


Вернуться наверх
 
Показать сообщения за:  Сортировать по:  Вернуться наверх
Начать новую тему Ответить на тему  [ Сообщений: 1019 ]     ... , , , , 51

Часовой пояс: UTC + 3 часа


Кто сейчас на форуме

Сейчас этот форум просматривают: nike1973 и гости: 88


Вы не можете начинать темы
Вы не можете отвечать на сообщения
Вы не можете редактировать свои сообщения
Вы не можете удалять свои сообщения
Вы не можете добавлять вложения

Найти:
Перейти:  


Powered by phpBB © 2000, 2002, 2005, 2007 phpBB Group
Русская поддержка phpBB
Extended by Karma MOD © 2007—2012 m157y
Extended by Topic Tags MOD © 2012 m157y