Например TDA7294

Форум РадиоКот • Просмотр темы - Мелкие вопросы по аналоговой технике.
Форум РадиоКот
Здесь можно немножко помяукать :)

Текущее время: Вс мар 01, 2026 17:30:17

Часовой пояс: UTC + 3 часа


ПРЯМО СЕЙЧАС:



Начать новую тему Ответить на тему  [ Сообщений: 6547 ]     ... , , , 10, , , ...  
Автор Сообщение
 Заголовок сообщения: Re: Мелкие вопросы по аналоговой технике.
СообщениеДобавлено: Вс май 15, 2011 20:39:19 
Друг Кота

Карма: 4
Рейтинг сообщений: 20
Зарегистрирован: Пт мар 04, 2011 21:04:12
Сообщений: 3760
Рейтинг сообщения: 0
Предварительный усилитель есть?
Если нет - можно к компу для начала, но на входе у него нужно установить переменный резистор на 100 кОм, в качестве регулятора громкости.


Вернуться наверх
 
 Заголовок сообщения: Re: Мелкие вопросы по аналоговой технике.
СообщениеДобавлено: Вс май 15, 2011 21:41:13 
Нашел транзистор. Понюхал.
Аватар пользователя

Зарегистрирован: Ср апр 20, 2011 14:53:40
Сообщений: 191
Откуда: Москва
Рейтинг сообщения: 0
пред есть, но вопрос еще открыт: 125 килоом на вход самовозбуд, 105 к - нет, разве это нормально?


Вернуться наверх
 
 Заголовок сообщения: Re: Мелкие вопросы по аналоговой технике.
СообщениеДобавлено: Вс май 15, 2011 23:48:11 
Родился

Зарегистрирован: Пт окт 12, 2007 14:22:55
Сообщений: 17
Рейтинг сообщения: 0
Чтоб не плодить новых тем здесь спрошу


Есть сигнал, форма - меандр, его частота меняется вместе с частотой вращения вала, 0 и +5в на выходе, источник - оптопара с усилителем из транзистора, в разрезе которой крутится диск с прорезями. Диск останавливается в произвольном положении, соответственно на выходе может остаться как 0, так и +5в.
Нужно при остановленном диске, независимо от положения на выходе иметь 0. Как это сделать на простейших компонентах - весь мозг вывихнул...
Пробовал кондер, шунтированный резистором в базу транзистора - подобрать не получилось, может на простейшей логике можно реализовать или еще как?


Сам девайс - внутренний блок сплит-системы, меандр снимается с турбины вентилятора, плата управления от другого блока, при остановке турбинки в неправильном положении (на выходе +5в) сильно греется проц, боюсь сгорит...


Вернуться наверх
 
 Заголовок сообщения: Re: Мелкие вопросы по аналоговой технике.
СообщениеДобавлено: Пн май 16, 2011 00:25:15 
Друг Кота

Карма: 4
Рейтинг сообщений: 20
Зарегистрирован: Пт мар 04, 2011 21:04:12
Сообщений: 3760
Рейтинг сообщения: 0
Andrew6146
Ведь понятно объявлено, что на вход нужно установить регулятор громкости 100 кОм!
Автор этого устройства утверждал про входное сопротивление 50 кОм. Вопросов не должно возникнуть.


Вернуться наверх
 
Эиком - электронные компоненты и радиодетали
 Заголовок сообщения: Re: Мелкие вопросы по аналоговой технике.
СообщениеДобавлено: Пн май 16, 2011 00:35:05 
Друг Кота

Карма: 4
Рейтинг сообщений: 20
Зарегистрирован: Пт мар 04, 2011 21:04:12
Сообщений: 3760
Рейтинг сообщения: 0
Alpion
Практика - весьма интересная и в некотором смысле познавательная фишка :) ...
Минимальная (максимальная) частота устройства, которое Вы описываете, может являться пороговой для регулирования чего угодно.
Конечно, есть варианты. Можно даже придумать полную логику для любой подобной системы (а то и посложнее), но тогда чаще нужно приходить сюда и предлагать свои варианты :) .


Вернуться наверх
 
 Заголовок сообщения: Re: Мелкие вопросы по аналоговой технике.
СообщениеДобавлено: Пн май 16, 2011 12:08:16 
Нашел транзистор. Понюхал.
Аватар пользователя

Карма: 1
Рейтинг сообщений: 4
Зарегистрирован: Вт ноя 11, 2008 13:19:52
Сообщений: 157
Откуда: Крым
Рейтинг сообщения: 0
Alpion писал(а):
Нужно при остановленном диске, независимо от положения на выходе иметь 0. Как это сделать на простейших компонентах - весь мозг вывихнул...


Alpion, можно попробовать сделать так:

Изображение


Вернуться наверх
 
 Заголовок сообщения: Re: Мелкие вопросы по аналоговой технике.
СообщениеДобавлено: Пн май 16, 2011 15:34:03 
Родился

Зарегистрирован: Пт окт 12, 2007 14:22:55
Сообщений: 17
Рейтинг сообщения: 0
Serp писал(а):
Alpion писал(а):
Нужно при остановленном диске, независимо от положения на выходе иметь 0. Как это сделать на простейших компонентах - весь мозг вывихнул...


Alpion, можно попробовать сделать так:

Изображение



ок, спасибо, вечером попробую!
в принципе примерно так и пытался сделать, только без диодов


Вернуться наверх
 
 Заголовок сообщения: Re: Мелкие вопросы по аналоговой технике.
СообщениеДобавлено: Вт май 17, 2011 12:40:16 
Мучитель микросхем
Аватар пользователя

Карма: 3
Рейтинг сообщений: 12
Зарегистрирован: Вс мар 20, 2011 17:10:34
Сообщений: 457
Откуда: Эстония
Рейтинг сообщения: 0
Доброго, знакомый подарил усилитель ламповый, но без ламп на выходе, (там 4 шт должно быть, еще три спереди 6Н2П стоят), сам он не помнит какие именно лампы должны стоять, говорит лет 20 назад собрал его...
Толи 6Н14П, толи 6Н23П, глянул, у этих ламп цоколевка разная, скажите, если просто так воткнуть на обум, реально ли повредить лампы, или просто спалить усилок в таком случае?
Еще помню, что он "эстонию 003" какую-то упомянул, но порывшись в интернете заметил что совпадений мало, тут в усилителе 7 ламп, и он стерео...

(Если надо могу фото приложить)


Вернуться наверх
 
 Заголовок сообщения: Re: Мелкие вопросы по аналоговой технике.
СообщениеДобавлено: Вт май 17, 2011 14:00:09 
Друг Кота

Карма: 4
Рейтинг сообщений: 20
Зарегистрирован: Пт мар 04, 2011 21:04:12
Сообщений: 3760
Рейтинг сообщения: 0
Фото будет полезным. Со стороны монтажа и ламповых панелей - желательно подробные, с хорошим разрешением.
Похоже, из упоминаемых ламп более всего созвучны 6п14п в выходной каскад.


Вернуться наверх
 
 Заголовок сообщения: Re: Мелкие вопросы по аналоговой технике.
СообщениеДобавлено: Вт май 17, 2011 16:09:34 
Друг Кота
Аватар пользователя

Карма: 107
Рейтинг сообщений: 1031
Зарегистрирован: Пт дек 17, 2010 15:07:50
Сообщений: 12364
Откуда: Крымский Федеральный Округ
Рейтинг сообщения: 0
Если цоколёвки разные, то вызваниваешь накальную обмотку трансформатора относительно контактов разьёма лампы, с чьей цоколёвкой совпадёт, та и нужная лампа! 8)

_________________
Изображение
И ты врёшь!!! © Vladisman
Изображение


Вернуться наверх
 
 Заголовок сообщения: Re: Мелкие вопросы по аналоговой технике.
СообщениеДобавлено: Вт май 17, 2011 18:08:03 
Мучитель микросхем
Аватар пользователя

Карма: 3
Рейтинг сообщений: 12
Зарегистрирован: Вс мар 20, 2011 17:10:34
Сообщений: 457
Откуда: Эстония
Рейтинг сообщения: 0
Сейчас проверил, на гнездах/панельках накал 4-я и пятая ножка (если снизу по часовой стрелке считать), у ламп накал тоже совпадает (в гугле нашел), все остальное нет...
Фотки;
Вид спереди;
Изображение

Вид сверху, справа приемник, он отдельно от усилка...
Изображение

Питание;
Изображение

Входы/выходы;
Изображение

Вид снизу;
Изображение

Внутренности;
Изображение

Изображение


Вернуться наверх
 
 Заголовок сообщения: Re: Мелкие вопросы по аналоговой технике.
СообщениеДобавлено: Вт май 17, 2011 18:20:20 
Друг Кота

Карма: 4
Рейтинг сообщений: 20
Зарегистрирован: Пт мар 04, 2011 21:04:12
Сообщений: 3760
Рейтинг сообщения: 0
По-моему, можно смело поставить 6п14п, для начала - в один канал. Понял про "Эстонию" - там двухтакт на этих лампах.
Должен быть похож (если не полная копия, кроме, может, некоторых номиналов и напряжений) на одну из этих схем:


Вложения:
ультралин.2.pdf [71.17 KiB]
Скачиваний: 244
ультралин.1.pdf [63.37 KiB]
Скачиваний: 278
Вернуться наверх
 
 Заголовок сообщения: Re: Мелкие вопросы по аналоговой технике.
СообщениеДобавлено: Вт май 17, 2011 18:35:05 
Мучитель микросхем
Аватар пользователя

Карма: 3
Рейтинг сообщений: 12
Зарегистрирован: Вс мар 20, 2011 17:10:34
Сообщений: 457
Откуда: Эстония
Рейтинг сообщения: 0
Большое спасибо. Вы мне очень помогли! :beer:


Вернуться наверх
 
 Заголовок сообщения: Re: Мелкие вопросы по аналоговой технике.
СообщениеДобавлено: Вт май 17, 2011 22:21:16 
Родился

Зарегистрирован: Вт май 17, 2011 21:17:11
Сообщений: 3
Рейтинг сообщения: 0
Здравствуйте. Можете помочь. купил колонку ZPL-108-B
[img]
Вложение:
5941.jpg
[/img]
Пару месецев пользовался и все.
Стал нагреваться резистор r4. Перстал считывать с флеш карт и потух диод(теперь даже не загорается).Можете подсказать из- за чего это может быть и как устранить.

Вот фото платы
[img]
Вложение:
IMG_4503.JPG
[/img]
[img]
Вложение:
IMG_4505.JPG
[/img]


Вложения:
IMG_4505.JPG [113.57 KiB]
Скачиваний: 471
IMG_4503.JPG [131.29 KiB]
Скачиваний: 526
5941.jpg [41.96 KiB]
Скачиваний: 474
Вернуться наверх
 
 Заголовок сообщения: Re: Мелкие вопросы по аналоговой технике.
СообщениеДобавлено: Ср май 18, 2011 17:10:08 
Мучитель микросхем

Зарегистрирован: Вс окт 25, 2009 09:39:40
Сообщений: 477
Рейтинг сообщения: 0
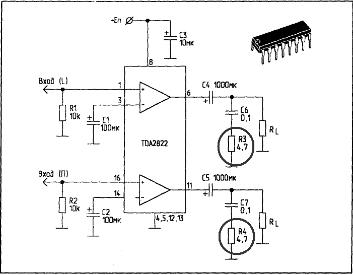
В этой схеме помеченый резистор имеет номинал 4,7Ом или 4,7кОм?
Вложение:
sprav109-47.gif [15.69 KiB]
Скачиваний: 413


Вернуться наверх
 
 Заголовок сообщения: Re: Мелкие вопросы по аналоговой технике.
СообщениеДобавлено: Ср май 18, 2011 17:17:15 
Друг Кота
Аватар пользователя

Карма: 107
Рейтинг сообщений: 1031
Зарегистрирован: Пт дек 17, 2010 15:07:50
Сообщений: 12364
Откуда: Крымский Федеральный Округ
Рейтинг сообщения: 0
Если не изменяет память, то Ом.
З.Ы. можна и меньше поставить, т.е. главна шоб малобыло!

_________________
Изображение
И ты врёшь!!! © Vladisman
Изображение


Вернуться наверх
 
 Заголовок сообщения: Re: Мелкие вопросы по аналоговой технике.
СообщениеДобавлено: Ср май 18, 2011 17:20:10 
Мудрый кот
Аватар пользователя

Карма: 4
Рейтинг сообщений: 15
Зарегистрирован: Сб фев 14, 2009 18:15:07
Сообщений: 1866
Откуда: Молодечно(Беларусь)
Рейтинг сообщения: 0
если без размерности, то всегда омы..

_________________
Изображение
Slayout5.0 AdobeReader_9.30_ru PROTEUS_7.2rus Proteus7.6rus(68Мб)


Вернуться наверх
 
 Заголовок сообщения: Re: Мелкие вопросы по аналоговой технике.
СообщениеДобавлено: Ср май 18, 2011 17:22:59 
Друг Кота
Аватар пользователя

Карма: 107
Рейтинг сообщений: 1031
Зарегистрирован: Пт дек 17, 2010 15:07:50
Сообщений: 12364
Откуда: Крымский Федеральный Округ
Рейтинг сообщения: 0
Это если по правилам, а так -- кто на что горазд! :))) 8)

_________________
Изображение
И ты врёшь!!! © Vladisman
Изображение


Вернуться наверх
 
 Заголовок сообщения: Re: Мелкие вопросы по аналоговой технике.
СообщениеДобавлено: Ср май 18, 2011 17:48:07 
Друг Кота

Карма: 19
Рейтинг сообщений: 470
Зарегистрирован: Чт апр 29, 2010 07:39:15
Сообщений: 3228
Откуда: Молдова Бельцы
Рейтинг сообщения: 0
Val писал(а):
помеченый резистор имеет номинал 4,7Ом или 4,7кОм?

Чего гадать? Надо даташит смотреть - http://pdf1.alldatasheet.com/datasheet- ... A2822.html . Там указано - 4,7 Ома.
А вообще то в таких цепочках всегда стоят только омные резисторы.


Вернуться наверх
 
 Заголовок сообщения: Re: Мелкие вопросы по аналоговой технике.
СообщениеДобавлено: Ср май 18, 2011 17:59:58 
Это не хвост, это антенна

Карма: 2
Рейтинг сообщений: 21
Зарегистрирован: Чт янв 27, 2011 21:57:53
Сообщений: 1318
Рейтинг сообщения: 0
Radiobonchic писал(а):
если без размерности, то всегда омы..
Вообще то если с запятой, то мегомы, :) но в данной схеме точно омы.


Вернуться наверх
 
Показать сообщения за:  Сортировать по:  Вернуться наверх
Начать новую тему Ответить на тему  [ Сообщений: 6547 ]     ... , , , 10, , , ...  

Часовой пояс: UTC + 3 часа


Вы не можете начинать темы
Вы не можете отвечать на сообщения
Вы не можете редактировать свои сообщения
Вы не можете удалять свои сообщения
Вы не можете добавлять вложения

Найти:
Перейти:  


Powered by phpBB © 2000, 2002, 2005, 2007 phpBB Group
Русская поддержка phpBB
Extended by Karma MOD © 2007—2012 m157y
Extended by Topic Tags MOD © 2012 m157y