Например TDA7294

Форум РадиоКот • Просмотр темы - Проблема с Ламповым усилителем на 6н2п+6п14п
Форум РадиоКот
Здесь можно немножко помяукать :)

Текущее время: Пт фев 06, 2026 02:52:59

Часовой пояс: UTC + 3 часа


ПРЯМО СЕЙЧАС:



Начать новую тему Ответить на тему  [ Сообщений: 12 ] 
Автор Сообщение
Не в сети
 Заголовок сообщения: Проблема с Ламповым усилителем на 6н2п+6п14п
СообщениеДобавлено: Пн июн 06, 2016 17:45:51 
Родился

Зарегистрирован: Пн июн 06, 2016 16:51:39
Сообщений: 7
Рейтинг сообщения: 0
Здравствуйте уважаемые форумчане!
Многие расхваливают ламповый звук и я заитересовался этой темой.
Но, как говорится, первый блин комом.
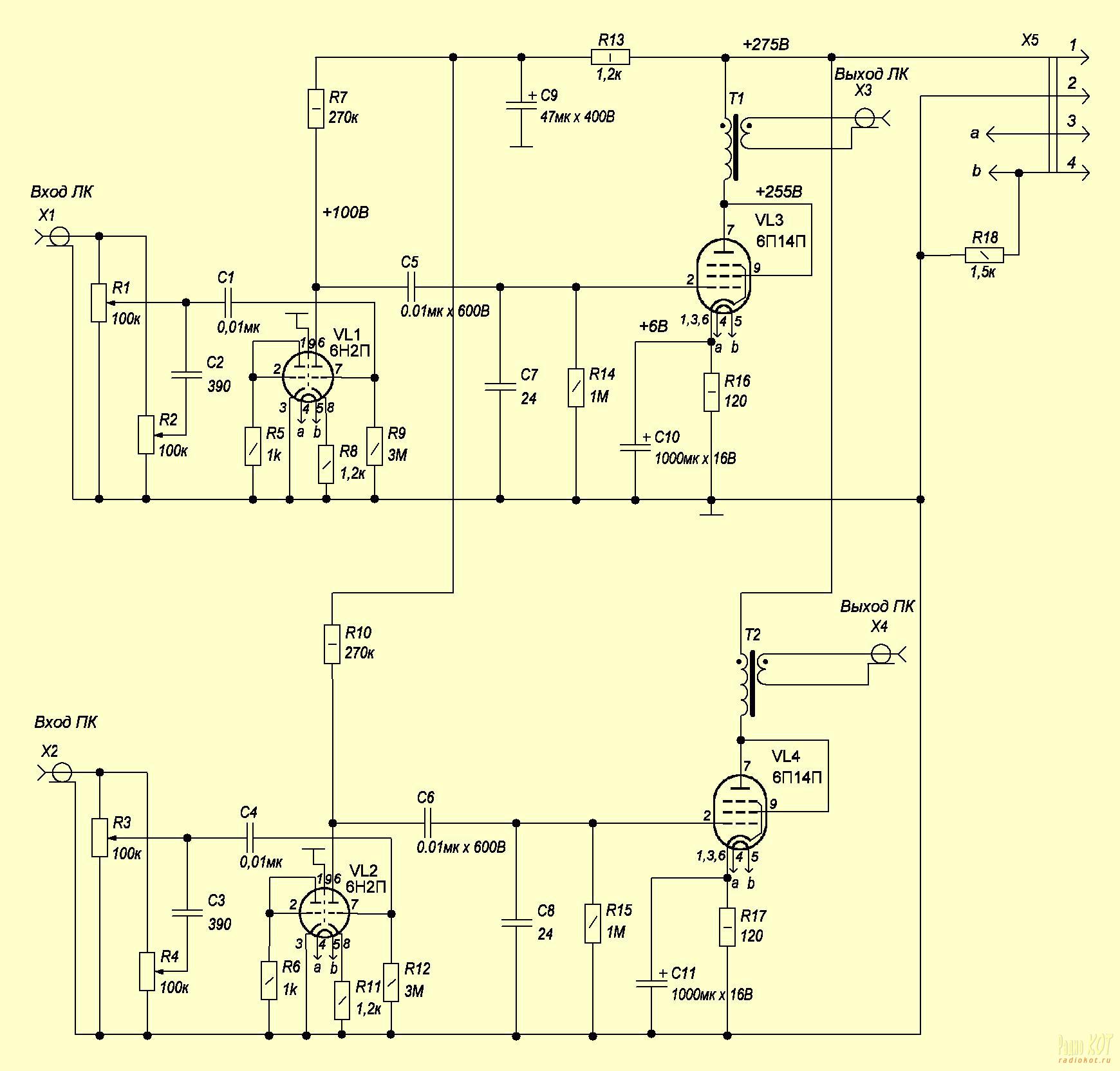
за основу была взята схема (я не хочу обидеть автора не в коем случае!) - http://radiokot.ru/circuit/audio/amplifier/90/
кроме блока питания
Я решил ее повторить - и в итоге неудача: динамик молчит.
Подскажите с чего начать проверку чтоб найти решение.
Всем заранее спасибо.


Вложения:
Комментарий к файлу: Схема(один канал)
02.jpg [204.76 KiB]
Скачиваний: 771
Вернуться наверх
 
Не в сети
 Заголовок сообщения: Re: Проблема с Ламповым усилителем на 6н2п+6п14п
СообщениеДобавлено: Пн июн 06, 2016 17:47:26 
Модератор
Аватар пользователя

Карма: 120
Рейтинг сообщений: 1088
Зарегистрирован: Пн дек 08, 2008 19:28:04
Сообщений: 22876
Откуда: 10км от Москвы на Север
Рейтинг сообщения: 0
Обычно начинают с проверки блока питания и напряжения на выводах ламп ... :)


Вернуться наверх
 
Не в сети
 Заголовок сообщения: Re: Проблема с Ламповым усилителем на 6н2п+6п14п
СообщениеДобавлено: Пн июн 06, 2016 17:51:08 
Родился

Зарегистрирован: Пн июн 06, 2016 16:51:39
Сообщений: 7
Рейтинг сообщения: 0
Блок питания выдает 282в, а на лампах мерять напряжение: анод-катод?


Вернуться наверх
 
Не в сети
 Заголовок сообщения: Re: Проблема с Ламповым усилителем на 6н2п+6п14п
СообщениеДобавлено: Пн июн 06, 2016 19:43:59 
Собутыльник Кота
Аватар пользователя

Карма: 55
Рейтинг сообщений: 1883
Зарегистрирован: Ср ноя 20, 2013 22:57:36
Сообщений: 2949
Откуда: Краснодар
Рейтинг сообщения: 0
Медали: 1
Получил миской по аватаре (1)
Не... Общий минус - катод, общий минус - анод. Но сначала еще раз проверить правильность монтажа - один проводочек не туды - и работать откажется... :music:

_________________
Прости нам, господи, благодеяния наши.
Пренебрежение правилами ТБ улучшает генофонд человечества.


Вернуться наверх
 
Эиком - электронные компоненты и радиодетали
Не в сети
 Заголовок сообщения: Re: Проблема с Ламповым усилителем на 6н2п+6п14п
СообщениеДобавлено: Пн июн 06, 2016 22:04:55 
Модератор
Аватар пользователя

Карма: 120
Рейтинг сообщений: 1088
Зарегистрирован: Пн дек 08, 2008 19:28:04
Сообщений: 22876
Откуда: 10км от Москвы на Север
Рейтинг сообщения: 0
Изображение
https://www.google.ru/search?q=%D0%BF%D ... hSDqAbM%3A


Вернуться наверх
 
Не в сети
 Заголовок сообщения: Re: Проблема с Ламповым усилителем на 6н2п+6п14п
СообщениеДобавлено: Ср июн 08, 2016 11:48:30 
Родился

Зарегистрирован: Пн июн 06, 2016 16:51:39
Сообщений: 7
Рейтинг сообщения: 0
извиняюсь за отсутствие, пришлось по работе отвлечься.

замеры по анодному, сеточному, катодному току:
6н2п: 62 -0,8 0,9
6п14п: 262 10+ 9,5
(замеры без подлючения джека)
10+ значит что постепенно напряжение увеливалось до 15 вольт

и еще один подозрительный момент - 6п14п за 5мин разогрелась более чем 90градусов


Вернуться наверх
 
Не в сети
 Заголовок сообщения: Re: Проблема с Ламповым усилителем на 6н2п+6п14п
СообщениеДобавлено: Ср июн 08, 2016 11:53:32 
Родился

Зарегистрирован: Пн июн 06, 2016 16:51:39
Сообщений: 7
Рейтинг сообщения: 0
выложить фото своего творения?
может поможет? :roll:


Вернуться наверх
 
Не в сети
 Заголовок сообщения: Re: Проблема с Ламповым усилителем на 6н2п+6п14п
СообщениеДобавлено: Ср июн 08, 2016 12:04:08 
Друг Кота
Аватар пользователя

Карма: 233
Рейтинг сообщений: 11338
Зарегистрирован: Чт авг 30, 2012 20:24:40
Сообщений: 37346
Откуда: Нижний Новгород
Рейтинг сообщения: 0
AgbeT писал(а):
6п14п за 5мин разогрелась более чем 90градусов
Анодный ток смотрят.
Возможно К3 в анодной цепи.
А собран один канал, или оба?


Вернуться наверх
 
Не в сети
 Заголовок сообщения: Re: Проблема с Ламповым усилителем на 6н2п+6п14п
СообщениеДобавлено: Ср июн 08, 2016 12:08:54 
Родился

Зарегистрирован: Пн июн 06, 2016 16:51:39
Сообщений: 7
Рейтинг сообщения: 0
Андрей Бедов писал(а):
AgbeT писал(а):
6п14п за 5мин разогрелась более чем 90градусов
Анодный ток смотрят.
Возможно К3 в анодной цепи.
А собран один канал, или оба?
Андрей Бедов писал(а):
AgbeT писал(а):
6п14п за 5мин разогрелась более чем 90градусов
Анодный ток смотрят.
Возможно К3 в анодной цепи.
А собран один канал, или оба?


собран один канал пока макетом, думал если будет работать то соберу оба в аккуратном корпусе
вы имеете в виду КЗ в лампе или в цепи переспрошу


Вернуться наверх
 
Не в сети
 Заголовок сообщения: Re: Проблема с Ламповым усилителем на 6н2п+6п14п
СообщениеДобавлено: Ср июн 08, 2016 12:14:35 
Друг Кота
Аватар пользователя

Карма: 233
Рейтинг сообщений: 11338
Зарегистрирован: Чт авг 30, 2012 20:24:40
Сообщений: 37346
Откуда: Нижний Новгород
Рейтинг сообщения: 0
Ток анода в покое измеряют.
Тогда будет видно.
Если он превышен - лампа и будет греться без сигнала.
Превышен он может быть по разным причинам.
В том числе и из-за К3 в анодной цепи.
Отсюда и отсутствие звука.
С подключением выходного трансформатора ничего не понапутано?


Вернуться наверх
 
Не в сети
 Заголовок сообщения: Re: Проблема с Ламповым усилителем на 6н2п+6п14п
СообщениеДобавлено: Ср июн 08, 2016 12:23:24 
Родился

Зарегистрирован: Пн июн 06, 2016 16:51:39
Сообщений: 7
Рейтинг сообщения: 0
С подключением выходного трансформатора ничего не понапутано?[/quote]

выходной трансформатор ТВЗ 1-9:
1-от входа питания анодного напряжения;
2- от анода лампы 6п14п;
3,4- на колонку 8ом


Вернуться наверх
 
Не в сети
 Заголовок сообщения: Re: Проблема с Ламповым усилителем на 6н2п+6п14п
СообщениеДобавлено: Ср июн 08, 2016 12:25:42 
Родился

Зарегистрирован: Пн июн 06, 2016 16:51:39
Сообщений: 7
Рейтинг сообщения: 0
Андрей Бедов писал(а):
Ток анода в покое измеряют.
Тогда будет видно.
Если он превышен - лампа и будет греться без сигнала.


подскажите как замерять ток анода? :))


Последний раз редактировалось aen Ср июн 08, 2016 15:37:05, всего редактировалось 1 раз.
Нарушение Правил форума п. 2.2


Вернуться наверх
 
Показать сообщения за:  Сортировать по:  Вернуться наверх
Начать новую тему Ответить на тему  [ Сообщений: 12 ] 

Часовой пояс: UTC + 3 часа


Кто сейчас на форуме

Сейчас этот форум просматривают: нет зарегистрированных пользователей и гости: 41


Вы не можете начинать темы
Вы не можете отвечать на сообщения
Вы не можете редактировать свои сообщения
Вы не можете удалять свои сообщения
Вы не можете добавлять вложения

Найти:
Перейти:  


Powered by phpBB © 2000, 2002, 2005, 2007 phpBB Group
Русская поддержка phpBB
Extended by Karma MOD © 2007—2012 m157y
Extended by Topic Tags MOD © 2012 m157y