Слон - 936 esd
Слон - 936 esd
Добрый день. Вопрос от начинающего радиолюбителя. Собираюсь делать паяльную станцию, на похожую на Hakko-936, нашел на сайте подобную тему http://radiokot.ru/lab/analog/50/
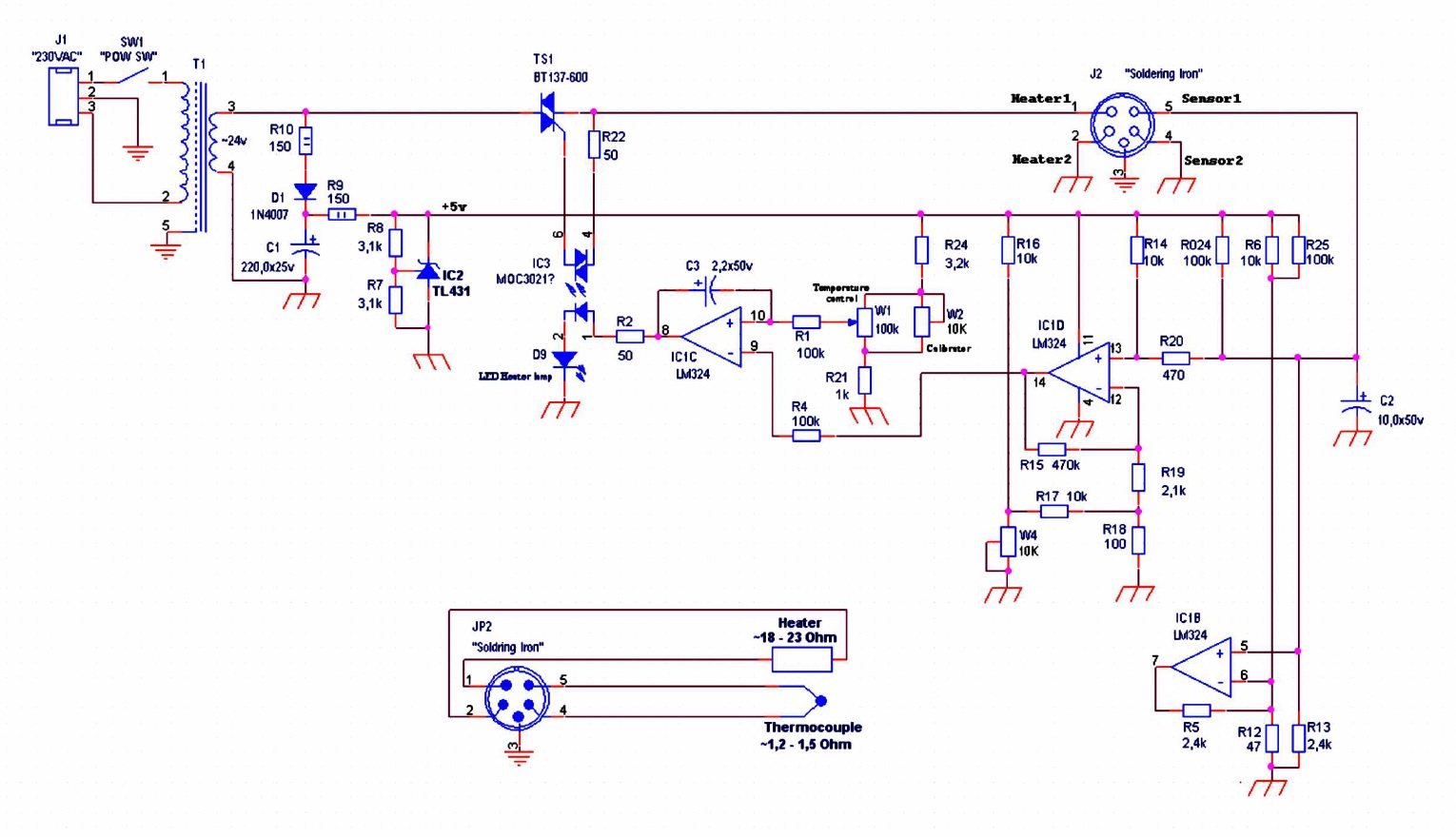
Так вот возник вопрос, подскажите пожалуйста функции подстроечных резисторов W2, W4 (что будет меняться, если их крутить) в схеме приложенной в файле или по данной ссылке.
Так вот возник вопрос, подскажите пожалуйста функции подстроечных резисторов W2, W4 (что будет меняться, если их крутить) в схеме приложенной в файле или по данной ссылке.
- Вложения
-
- схема.jpg
- (218.18 КБ) 3594 скачивания
- Реклама
Re: Паяльная станция своими руками. Слон - 936 esd
W2 будет менять диапазон изменения температуры, а W4 смещение относительно нуля.
Пример. W2 установит изменение например от 100 до 400 (диапазон 300 градусов), а W4 может его сдвинуть например от 50 до 350, или от 150 до 450. Цифры абсолютно "от потолка". Это попытка объяснить.
Пример. W2 установит изменение например от 100 до 400 (диапазон 300 градусов), а W4 может его сдвинуть например от 50 до 350, или от 150 до 450. Цифры абсолютно "от потолка". Это попытка объяснить.
- АлександрЛ
- Друг Кота
- Сообщения: 43881
- Зарегистрирован: Пн ноя 30, 2009 03:00:01
- Откуда: Нерезиновая
Re: Паяльная станция своими руками. Слон - 936 esd
Что- то, мне кажется, схема немножко "переусложнена"
Можно было бы сделать проще- а усилитель термопары вообще можно было бы взять из статьи http://radiokot.ru/lab/controller/10/
Собственно- вся схема- состоит из двух основных частей- усилителя сигнала термопары- IC1D, и компаратора- IC1C...
Ну, и, собственно, управление тиристором. Зачем ещё один ОУ стоит- не совсем понятно... (компенсация "холодного спая"?)
Собственно- вся схема- состоит из двух основных частей- усилителя сигнала термопары- IC1D, и компаратора- IC1C...
Ну, и, собственно, управление тиристором. Зачем ещё один ОУ стоит- не совсем понятно... (компенсация "холодного спая"?)
Re: Слон - 936 esd
Спасибо за ответы!
- Vingrad
- Вымогатель припоя
- Сообщения: 607
- Зарегистрирован: Вт мар 17, 2015 09:34:30
- Откуда: Запорожье
Re: Слон - 936 esd
Купил пару паяльников на АЛИ по дешёвке и решил повторить схему. При проверке обнаружились ошибки ( может китайцы намеренно их сделали ). Это не так критично, потому, что на плате правильно. Вот так.
3-ий ОУ ( нижний ), видимо, предназначен для индикации аварии, когда, например, симистор пробит и нагреватель паяльника напрямую подключен к обмотке транса, когда температура превысит верхний предел. Забыли поставить светодиод на выход ОУ Получился аппендикс.
Обвязку этого ОУ можно не паять, а можно применить LM358.
- Реклама
Re: Слон - 936 esd
Добрый день! Посоветуйте R22 стоит переделывать, как у Вас в схеме? И так же R024 нужно убирать со схемы? Заранее спасибо!
- Vingrad
- Вымогатель припоя
- Сообщения: 607
- Зарегистрирован: Вт мар 17, 2015 09:34:30
- Откуда: Запорожье
Re: Слон - 936 esd
Дело в том, что на печатной плате R22 подсоединено правильно, а на схеме симистор нарисован неправильно, попутаны анод и катод ( анод 1 и анод 2 ) и как нарисовано, схема работать не будет.
R024 на плате нет и на его месте стоит R14. В схеме ошибок много, а на печатной плате всё сделано правильно.
Я сейчас рисую модернизированную схему на LM358, на макете она отлично работает и с нихромовым нагревателем и с керамическим. Легко и просто калибруется. Скоро здесь выложу.
Добавил цифровой индикатор температуры, чтобы было видно, как быстро паяльник нагревается. В качестве него используется дешёвый китайский вольтметр. Никаких других МК нет, только в нём.
Можно будет легко модернизировать имеющуюся станцию 936, заменив несколько деталей на плате и несколько добавить или сделать станцию самому.
R024 на плате нет и на его месте стоит R14. В схеме ошибок много, а на печатной плате всё сделано правильно.
Я сейчас рисую модернизированную схему на LM358, на макете она отлично работает и с нихромовым нагревателем и с керамическим. Легко и просто калибруется. Скоро здесь выложу.
Добавил цифровой индикатор температуры, чтобы было видно, как быстро паяльник нагревается. В качестве него используется дешёвый китайский вольтметр. Никаких других МК нет, только в нём.
Можно будет легко модернизировать имеющуюся станцию 936, заменив несколько деталей на плате и несколько добавить или сделать станцию самому.
Re: Слон - 936 esd
Спасибо. Буду с нетерпением ждать Вашу схему! Вы ее выложите здесь в форуме или в разделе лаборатория?
- Vingrad
- Вымогатель припоя
- Сообщения: 607
- Зарегистрирован: Вт мар 17, 2015 09:34:30
- Откуда: Запорожье
Re: Слон - 936 esd
Ещё одну статью писать на ту же тему не хочется. Кратко опишу проделанную работу здесь и отвечу на вопросы.
Как и автору статьи, мне не захотелось тратиться на станцию. Купил на Али по дешёвке пару паяльников 936 и десяток сменных жал.
Они оказались с нихромовыми грелками 24 В/ 50 Вт. примерно на 12 Ом и термопарами.
Зная, что с керамическими лучше, прикупил ещё пару нагревателей там же. Они тоже на 24 В/ 50 Вт и имеют нагреватель примерно 4 Ом и терморезистор примерно 60 Ом в холодном состоянии.
Паяльники оказались не слишком качественные, пришлось их перебрать и доработать. Жала прислали 6 - медных и 4 - железных, но магнитятся все из-за толстого слоя никеля. Их тоже допилил, так как они имели разброс критических размеров до 2 мм. В один паяльник вставил керамическую грелку. Теперь имею два разных с запасными нагревателями.
Подавая разные напряжения на нагреватели паяльников и измеряя температуру, вычислил температурные коэффициенты: у термопар 6 мВ/100 гр. и 7,5 мВ/ 100гр. и у терморезисторов 30 Ом/100 гр.
Доработал схему, чтобы усилитель сигнала термодатчика выдавал 2,00 В - 4,00 В при температуре от 200 гр. до 400 гр. - это рабочий диапазон для пайки олово-свинцовыми припоями.
Чтобы ОУ был линейным в этом диапазоне, повысил его питание до 6 Вольт.
Теперь стало просто, подавая опорное напряжение от 2,00 В до 4,00 В с переменного резистора на компаратор получаем температуру стабилизации паяльника от 200 до 400 градусов.
Измеряя напряжение на выходе ОУ усилителя сигнала термодатчика вольтметром имеем показания в градусах Цельсия. Дёшево и сердито.
Можно поставить дешёвый китайский цифровой вольтметр или стрелочный. Чтобы запятая ( точка ) не мешала, просто замазал её чёрным маркером.
Питается цифровой вольтметр от отдельного стабилизатора 78L05, чтобы помехи от его работы не проникали в аналоговую часть схемы.
Вот отлаженная схема, она не сильно отличается от китайской и это позволяет легко доработать 936 станцию.
Как и автору статьи, мне не захотелось тратиться на станцию. Купил на Али по дешёвке пару паяльников 936 и десяток сменных жал.
Они оказались с нихромовыми грелками 24 В/ 50 Вт. примерно на 12 Ом и термопарами.
Зная, что с керамическими лучше, прикупил ещё пару нагревателей там же. Они тоже на 24 В/ 50 Вт и имеют нагреватель примерно 4 Ом и терморезистор примерно 60 Ом в холодном состоянии.
Паяльники оказались не слишком качественные, пришлось их перебрать и доработать. Жала прислали 6 - медных и 4 - железных, но магнитятся все из-за толстого слоя никеля. Их тоже допилил, так как они имели разброс критических размеров до 2 мм. В один паяльник вставил керамическую грелку. Теперь имею два разных с запасными нагревателями.
Подавая разные напряжения на нагреватели паяльников и измеряя температуру, вычислил температурные коэффициенты: у термопар 6 мВ/100 гр. и 7,5 мВ/ 100гр. и у терморезисторов 30 Ом/100 гр.
Доработал схему, чтобы усилитель сигнала термодатчика выдавал 2,00 В - 4,00 В при температуре от 200 гр. до 400 гр. - это рабочий диапазон для пайки олово-свинцовыми припоями.
Чтобы ОУ был линейным в этом диапазоне, повысил его питание до 6 Вольт.
Теперь стало просто, подавая опорное напряжение от 2,00 В до 4,00 В с переменного резистора на компаратор получаем температуру стабилизации паяльника от 200 до 400 градусов.
Измеряя напряжение на выходе ОУ усилителя сигнала термодатчика вольтметром имеем показания в градусах Цельсия. Дёшево и сердито.
Можно поставить дешёвый китайский цифровой вольтметр или стрелочный. Чтобы запятая ( точка ) не мешала, просто замазал её чёрным маркером.
Питается цифровой вольтметр от отдельного стабилизатора 78L05, чтобы помехи от его работы не проникали в аналоговую часть схемы.
Вот отлаженная схема, она не сильно отличается от китайской и это позволяет легко доработать 936 станцию.
Последний раз редактировалось Vingrad Ср окт 07, 2015 08:16:44, всего редактировалось 2 раза.
Re: Слон - 936 esd
Добрый день! Я так понимаю, с трансформатора должен быть выход на 24В и 6В, подскажите на какой примерно ток наматать обмотку на 6В? И еще вопрос оптопару обязательно MOC3063 или старую MOC3021 можно оставить?
- Vingrad
- Вымогатель припоя
- Сообщения: 607
- Зарегистрирован: Вт мар 17, 2015 09:34:30
- Откуда: Запорожье
Re: Слон - 936 esd
Я использовал трансформатор ТН36, в нём 4 обмотки, каждая на 6,3 В. Схему питаю от 12,6 В, там две обмотки последовательно, каждая по 6,3 В, но можно запитать и от 24 В, подсоединив диод через резистор, гасящий лишнее напряжение, как в схеме 936.
На паяльник подаю 18 - 20 В, так как мне попались нагреватели с сопротивлением 12 Ом, а не 18 Ом, как в оригинале. Это снижает максимальную мощность до 30 Вт, вместо 50, но повышает надёжность и долговечность. Китайцы любят всё преувеличивать. Мне этой мощности вполне хватает, даже при 12 вольт паяльник разогревается до 500 градусов ( без регулятора ).
Можно применить МОС3021, нужно будет уменьшить резисторы R14 примерно до 100 Ом и R4 до 300 Ом. Для контроля работы симистора служат светодиоды LED1, LED2 - они должны оба светиться.
Их не обязательно помещать на переднюю панель, у меня они будут на плате.
Симистор тоже можно применить другой, но только 4-х квадрантный, я попробовал выпаянный откуда-то 2N6396 и вот он работал наполовину, то есть пропускал только одну полуволну. Светодиоды это сразу показали - светился только один. ВТ136-600Е тоже хорошо работал и слабо грелся, хотя он всего на 4 Ампера. Купил их на Али очень дешево и оказались качественными, на медном основании.
На паяльник подаю 18 - 20 В, так как мне попались нагреватели с сопротивлением 12 Ом, а не 18 Ом, как в оригинале. Это снижает максимальную мощность до 30 Вт, вместо 50, но повышает надёжность и долговечность. Китайцы любят всё преувеличивать. Мне этой мощности вполне хватает, даже при 12 вольт паяльник разогревается до 500 градусов ( без регулятора ).
Можно применить МОС3021, нужно будет уменьшить резисторы R14 примерно до 100 Ом и R4 до 300 Ом. Для контроля работы симистора служат светодиоды LED1, LED2 - они должны оба светиться.
Их не обязательно помещать на переднюю панель, у меня они будут на плате.
Симистор тоже можно применить другой, но только 4-х квадрантный, я попробовал выпаянный откуда-то 2N6396 и вот он работал наполовину, то есть пропускал только одну полуволну. Светодиоды это сразу показали - светился только один. ВТ136-600Е тоже хорошо работал и слабо грелся, хотя он всего на 4 Ампера. Купил их на Али очень дешево и оказались качественными, на медном основании.
Re: Слон - 936 esd
Благодарю за подробные ответы! А Вы фото готовой станции сюда будете выкладывать?
- Vingrad
- Вымогатель припоя
- Сообщения: 607
- Зарегистрирован: Вт мар 17, 2015 09:34:30
- Откуда: Запорожье
Re: Слон - 936 esd
Потом выложу, ещё нужно спаять плату и во внутрь корпуса всё запихнуть. Есть у меня БП к паяльнику ЭПСН-25/24В, там в нём ТН36, вот туда и добавлю плату для 936 паяльника.
Будет станция на два паяльника.
Сегодня выпиливал отверстия в передней панели, а она из нержавейки, обрабатывается с трудом.
Так, что не раньше, чем через неделю. Могу работающий макет сфотографировать.
Будет станция на два паяльника.
Сегодня выпиливал отверстия в передней панели, а она из нержавейки, обрабатывается с трудом.
Re: Слон - 936 esd
Если Вам будет не сложно, можете, как сделаете плату, выложить фото печатной платы с лицевой и задней стороны.
- s_black
- Мучитель микросхем
- Сообщения: 411
- Зарегистрирован: Вс авг 10, 2008 19:35:49
- Откуда: Евпатория
- Контактная информация:
Re: Слон - 936 esd
Позволю себе посоветовать такой вариант. Повторён народом неоднократно. Схема даже проще чем у ТС. Единственная сложность - прошить контроллер. Да и то не проблема при желании.
- АлександрЛ
- Друг Кота
- Сообщения: 43881
- Зарегистрирован: Пн ноя 30, 2009 03:00:01
- Откуда: Нерезиновая
Re: Слон - 936 esd
Могу ещё "доработку" предложить- если поставить переключатель входа вольтметра - на выход усилителя термодатчика/на движок переменного резистора установки температуры то можно видеть не только температуру паяльника, но и установленную температуру.. В какой- то ПС это именно так и сделано..Vingrad писал(а): Измеряя напряжение на выходе ОУ усилителя сигнала термодатчика вольтметром имеем показания в градусах Цельсия. Дёшево и сердито.![]()
Можно поставить дешёвый китайский цифровой вольтметр или стрелочный. Чтобы запятая ( точка ) не мешала, просто замазал её чёрным маркером.![]()
зы.. У меня ПС построена по похожему принципу, только вместо компаратора и "китайского вольтметра" применён МК..
Только переключение "источника сигнала" для индикатора- "автоматическое" - пока крутишь резистор установки температуры- индикатор показывает его положение, когда ручка "в покое"- то индикатор показывает температуру паяльника.
зы.. Эта ПС уже выполнена в трёх экземплярах, и работает у меня уже чуть больше пяти лет..
- Vingrad
- Вымогатель припоя
- Сообщения: 607
- Зарегистрирован: Вт мар 17, 2015 09:34:30
- Откуда: Запорожье
Re: Слон - 936 esd
Всякое устройство с МК - это " чёрный ящик ". Алгоритм работы неизвестен и насколько он хорош непонятно. Приходится верить на слово и отзывам повторивших это устройство.
Заранее оценить его работу и что-то изменить под себя невозможно. Другое дело аналоговое устройство, смотришь на схему и представляешь, как оно будет работать. Улучшай, что хочешь на свой вкус.
А, так, стандартный МК со стандартной обвязкой - вся суть в прошивке и её не видно. От радиолюбительства почти ничего не осталось. Сейчас МК ставят везде, в мигалки, свистки для чайников...
Температуру лучше регулировать аналоговой схемой, а МК пусть её измеряет и красиво показывает, у меня он стоит в вольтметре, а будет врать, заменю на стрелочный.
У меня на макете стоит и второй вольтметр для индикации заданной температуры, но я пришёл к выводу, что это излишество, хватит и нарисованной шкалы на потенциометре и не стал усложнять схему.
Я всего лишь хотел повторить оригинальную схему станции 936, улучшить её " малой кровью ", сохранив даже печатную плату, чтобы это могли сделать те, у кого эта станция есть.
Заранее оценить его работу и что-то изменить под себя невозможно. Другое дело аналоговое устройство, смотришь на схему и представляешь, как оно будет работать. Улучшай, что хочешь на свой вкус.
А, так, стандартный МК со стандартной обвязкой - вся суть в прошивке и её не видно. От радиолюбительства почти ничего не осталось. Сейчас МК ставят везде, в мигалки, свистки для чайников...
Температуру лучше регулировать аналоговой схемой, а МК пусть её измеряет и красиво показывает, у меня он стоит в вольтметре, а будет врать, заменю на стрелочный.
У меня на макете стоит и второй вольтметр для индикации заданной температуры, но я пришёл к выводу, что это излишество, хватит и нарисованной шкалы на потенциометре и не стал усложнять схему.
Я всего лишь хотел повторить оригинальную схему станции 936, улучшить её " малой кровью ", сохранив даже печатную плату, чтобы это могли сделать те, у кого эта станция есть.
- s_black
- Мучитель микросхем
- Сообщения: 411
- Зарегистрирован: Вс авг 10, 2008 19:35:49
- Откуда: Евпатория
- Контактная информация:
Re: Слон - 936 esd
Исходник открыт и прокомментирован. Даже не зная языка программирования можно абсолютно точно представить себе алгоритм работы МК на пальцах. Применив этот алгоритм к знаниям аналоговой схемотехники Вы получите полную картину. Успехов!Vingrad писал(а): Алгоритм работы неизвестен и насколько он хорош непонятно. Приходится верить на слово и отзывам повторивших это устройство.
- Vingrad
- Вымогатель припоя
- Сообщения: 607
- Зарегистрирован: Вт мар 17, 2015 09:34:30
- Откуда: Запорожье
Re: Слон - 936 esd
Можно многое сказать, но разговор уже вышел за рамки темы обсуждения клона станции 936 
- АлександрЛ
- Друг Кота
- Сообщения: 43881
- Зарегистрирован: Пн ноя 30, 2009 03:00:01
- Откуда: Нерезиновая
Re: Слон - 936 esd
Я подарю вам бутылку коньяка, если вы найдёте в сети ещё одну паяльную станцию с ЭТОЙ схемой и с ЭТОЙ прошивкойVingrad писал(а):Всякое устройство с МК - это " чёрный ящик ". Алгоритм работы неизвестен и насколько он хорош непонятно. Приходится верить на слово и отзывам повторивших это устройство.![]()
Заранее оценить его работу и что-то изменить под себя невозможно. Другое дело аналоговое устройство, смотришь на схему и представляешь, как оно будет работать. Улучшай, что хочешь на свой вкус.![]()
А, так, стандартный МК со стандартной обвязкой - вся суть в прошивке и её не видно. От радиолюбительства почти ничего не осталось. Сейчас МК ставят везде, в мигалки, свистки для чайников...![]()
Температуру лучше регулировать аналоговой схемой, а МК пусть её измеряет и красиво показывает, у меня он стоит в вольтметре, а будет врать, заменю на стрелочный.
Сам микроконтроллер в этой ПС выполняет функции компаратора и индикации, так, что условно её можно считать "аналогово- цифровой"..


