Например TDA7294

Форум РадиоКот • Просмотр темы - электронный датчик Газа
Форум РадиоКот
Здесь можно немножко помяукать :)

Текущее время: Вт фев 03, 2026 22:59:15

Часовой пояс: UTC + 3 часа


ПРЯМО СЕЙЧАС:



Начать новую тему Ответить на тему  [ Сообщений: 12 ] 
Автор Сообщение
Не в сети
 Заголовок сообщения: Электронный датчик газа
СообщениеДобавлено: Пт ноя 02, 2007 14:52:47 
Первый раз сказал Мяу!
Аватар пользователя

Зарегистрирован: Пт ноя 02, 2007 14:30:53
Сообщений: 37
Рейтинг сообщения: 0
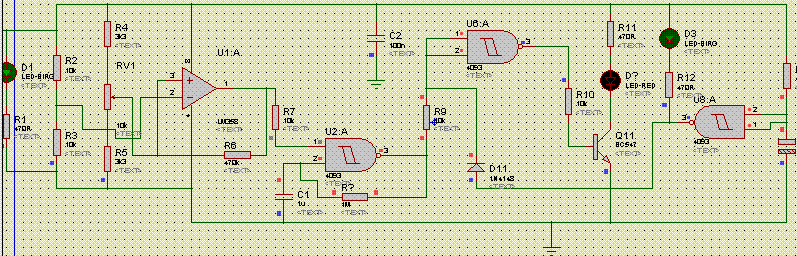
Ув. Коты , гляньте пожалуйста на эту схему http://www.radiokot.ru/circuit/digital/home/05/

Мне очень нужно собрать даную схему и подтвердить ее роботу в чемто из этого (курсовая Робота мяукающего котенка :) ) :
1) EWB 5.12
2) EWB Multisim 9
3) Proteus 7 (ISIS Professional)

Попробовал собрать ее в Мультисиме , но схема неработает должным образом(схема вложена). Большой вопрос по Аналогу Транзистора КТ3107Б , на схеме нарисован НПН транзистор, но в справочнике аналогом КТ3107Б является ПНП транзистор. Датчик газа , в связи с его отсуствием в САПР, я заменил на чтото вроде переменного резистора :)

Если есть какието замечания, предложения, критика, прошу мяукнуть сдесь!


Вложения:
Безымянный2222222.zip [40.08 KiB]
Скачиваний: 475
Вернуться наверх
 
Не в сети
 Заголовок сообщения:
СообщениеДобавлено: Пт ноя 02, 2007 15:26:04 
Э...
Аватар пользователя

Карма: 1
Рейтинг сообщений: 9
Зарегистрирован: Ср апр 04, 2007 08:39:14
Сообщений: 2792
Откуда: Москва
Рейтинг сообщения: 0
npn bc547 bc817 bc847 наверно

В PROTEUS навбери в поиске компонентов BC5 и бери.

На схеме ошибка конечно же - там кт3102 должен быть. И советую добавить резистор 10 ком с базы на эмитер.

_________________
Думайте сами, решайте сами ... а вот он-лайн перевод на корявый русский http://translate.ru


Вернуться наверх
 
Не в сети
 Заголовок сообщения:
СообщениеДобавлено: Пт ноя 02, 2007 18:10:17 
Первый раз сказал Мяу!
Аватар пользователя

Зарегистрирован: Пт ноя 02, 2007 14:30:53
Сообщений: 37
Рейтинг сообщения: 0
Пасиба tych за умное мяу :)
Но даная схема всеравно неработает :cry:
Замена транзистора помогла, даже горит индикатор 1й и 3й(синнализируя готовность) но как только я уменьшаю номинал сопротивления датчика (резистора) - по логике должен загореться индикатор 2, Протеус громко на меня ругается :cry:

На DD1.1 на 2й ножке всегда "красный флажок Протеуса" насколько понимаю логически "высокий уровень", рассуждая "блондинским умом" , 2й Индикатор (сигнализатор Газа) загорается, когда на выходе (3 ножка) DD1.1 будет
синий флажок, - логически "низкий уровень", поскольку 3я ножка выхода инвертирующая, значит
0 будет когда на 2й и 1й ножках будет "высокий уровень"...
Все вроде замечательно , но Протеус ругается, когда я всеми правдами и неправдами (искуственно) создаю на 1й ножке "высокий уровень" В оригинальном виде, устройство также не работает.

Очень нужен совет..


Вложения:
3334.GIF [21.14 KiB]
Скачиваний: 642


Последний раз редактировалось sv29 Пт ноя 02, 2007 18:20:35, всего редактировалось 2 раз(а).
Вернуться наверх
 
Не в сети
 Заголовок сообщения:
СообщениеДобавлено: Пт ноя 02, 2007 18:15:58 
Э...
Аватар пользователя

Карма: 1
Рейтинг сообщений: 9
Зарегистрирован: Ср апр 04, 2007 08:39:14
Сообщений: 2792
Откуда: Москва
Рейтинг сообщения: 0
Вы файл протеуса .dsn упакуйте и приложите.

_________________
Думайте сами, решайте сами ... а вот он-лайн перевод на корявый русский http://translate.ru


Вернуться наверх
 
Эиком - электронные компоненты и радиодетали
Не в сети
 Заголовок сообщения:
СообщениеДобавлено: Пт ноя 02, 2007 18:18:37 
Первый раз сказал Мяу!
Аватар пользователя

Зарегистрирован: Пт ноя 02, 2007 14:30:53
Сообщений: 37
Рейтинг сообщения: 0
tych писал(а):
Вы файл протеуса .dsn упакуйте и приложите.

воть


Вложения:
12y.zip [17.33 KiB]
Скачиваний: 453
Вернуться наверх
 
Не в сети
 Заголовок сообщения:
СообщениеДобавлено: Пт ноя 02, 2007 18:24:32 
Э...
Аватар пользователя

Карма: 1
Рейтинг сообщений: 9
Зарегистрирован: Ср апр 04, 2007 08:39:14
Сообщений: 2792
Откуда: Москва
Рейтинг сообщения: 0
Разбейте схему на 2 части. R7 отнесите ко второй. отдельно проверьте вторую. Верх R7 - замыкайте на землю и на питание - цифровая часть должна работать.

Затем отлаживайте левую и контролируйте по осцилу или вольтметру выход ОУ - он в режиме компаратора похоже.

Луче и использовать копаратор ! Дешовенький LM393 наверно
по схеме в даташите.

_________________
Думайте сами, решайте сами ... а вот он-лайн перевод на корявый русский http://translate.ru


Последний раз редактировалось tych Пт ноя 02, 2007 18:33:19, всего редактировалось 1 раз.

Вернуться наверх
 
Не в сети
 Заголовок сообщения:
СообщениеДобавлено: Пт ноя 02, 2007 18:51:05 
Первый раз сказал Мяу!
Аватар пользователя

Зарегистрирован: Пт ноя 02, 2007 14:30:53
Сообщений: 37
Рейтинг сообщения: 0
tych огромнейшее пасиба за замечания :)

В схеме Электронного датчика газа http://www.radiokot.ru/circuit/digital/home/05/
Практически были найдены след. недоработки :

1. Вместо транзистора КТ3107Б , использовать КТ3102 или Аналоги!!
2. Добавить резистор 10 Ком с базы на эмитер транзистора !!
3. Соединить нижний вывод резистор R9 c Конденсатором С5
4. Луче использовать компаратор !! Дешовенький LM393!!

Кто будет играться или паять, обратите внимание !!! Мяу 8)


Вернуться наверх
 
Не в сети
 Заголовок сообщения: электронный датчик Газа
СообщениеДобавлено: Чт апр 03, 2008 11:48:50 
Первый раз сказал Мяу!
Аватар пользователя

Зарегистрирован: Пт ноя 02, 2007 14:30:53
Сообщений: 37
Рейтинг сообщения: 0
Ув. коты , речь идет вот о чем http://www.radiokot.ru/circuit/digital/home/05/ , собрал эту схему (пасиба Tych за подсказки) в Proteus, используя зарубежные аналоги. Изучая техническую документацию самого датчика газа TGS-2442 , я выяснил что он предназначен для использования в импульсном режиме , так как именно в импульсном режиме его срок службы увеличивается и энергопотребление уменьшается , в контексте моей задачи это очень важно !! Вот импульсная диаграмма (прикреплена)
Исходя из импульсной диаграммы, нада на протяжении одной секунды, послать 5 вольтовый импульс , длинной 14мс !! Я знаю что с такой задачей может легко справится микроконтроллер, но я в этом мало что понимаю (какой именно выбрать(исходя из базы Proteus), как написать программу прошивки и т.д.) . Сама затея будет жить только в Proteus , но
очень хочется этот девайс довести до ума .


Вложения:
Комментарий к файлу: Импульсная диаграмма
123.zip [33.2 KiB]
Скачиваний: 469


Последний раз редактировалось sv29 Чт апр 03, 2008 11:55:49, всего редактировалось 1 раз.
Вернуться наверх
 
Не в сети
 Заголовок сообщения:
СообщениеДобавлено: Чт апр 03, 2008 11:52:23 
Первый раз сказал Мяу!
Аватар пользователя

Зарегистрирован: Пт ноя 02, 2007 14:30:53
Сообщений: 37
Рейтинг сообщения: 0
А вот сама схема, собрана мною в Proteus , мож быть ктото захочет поиграться :lol:


Вложения:
12y.zip [17.49 KiB]
Скачиваний: 479
Вернуться наверх
 
Не в сети
 Заголовок сообщения: Re: Датчик Газа
СообщениеДобавлено: Чт апр 03, 2008 12:03:44 
Э...
Аватар пользователя

Карма: 1
Рейтинг сообщений: 9
Зарегистрирован: Ср апр 04, 2007 08:39:14
Сообщений: 2792
Откуда: Москва
Рейтинг сообщения: 0
ИМХО такая простая задачка прекрасный повод научится програмировать микроконтроллер AVR.

sv29 писал(а):
микроконтроллер какой именно выбрать(исходя из базы Proteus)


Справится Тини13 он есть в PROTEUS но глючный ИМХО, потому СИЛЬНО советую взять ATmega8 - дешево - efind.ru

sv29 писал(а):
как написать программу прошивки и т.д.) . Сама затея будет жить только в Proteus , но очень хочется этот девайс довести до ума .


Вам нужно написать алгоритм программы по русски - это псевдокод - пример в задаче 1 краткого курса по AVR под кнопкой Изображение ниже.
Затем записать его на языке Си или АСМ, откомпилировать и отладить в PROTEUS.

_________________
Думайте сами, решайте сами ... а вот он-лайн перевод на корявый русский http://translate.ru


Вернуться наверх
 
Не в сети
 Заголовок сообщения:
СообщениеДобавлено: Чт апр 03, 2008 12:10:05 
Первый раз сказал Мяу!
Аватар пользователя

Зарегистрирован: Пт ноя 02, 2007 14:30:53
Сообщений: 37
Рейтинг сообщения: 0
пасиба, почитаю 8)
Ссылку найду сам, понял о чем речь , пасиба :lol:


Вернуться наверх
 
Не в сети
 Заголовок сообщения: Re: Датчик Газа
СообщениеДобавлено: Чт апр 03, 2008 12:16:37 
Э...
Аватар пользователя

Карма: 1
Рейтинг сообщений: 9
Зарегистрирован: Ср апр 04, 2007 08:39:14
Сообщений: 2792
Откуда: Москва
Рейтинг сообщения: 0
sv29 писал(а):
Изучая техническую документацию самого датчика газа TGS-2442 , я выяснил


но забыл сообщить где она ... :lol:

http://www.figarosensor.com/products/2442pdf.pdf

в Platan.ru есть сводная информация по всем датчикам Figaro

_________________
Думайте сами, решайте сами ... а вот он-лайн перевод на корявый русский http://translate.ru


Вернуться наверх
 
Показать сообщения за:  Сортировать по:  Вернуться наверх
Начать новую тему Ответить на тему  [ Сообщений: 12 ] 

Часовой пояс: UTC + 3 часа


Кто сейчас на форуме

Сейчас этот форум просматривают: ALEXANDR.T и гости: 8


Вы не можете начинать темы
Вы не можете отвечать на сообщения
Вы не можете редактировать свои сообщения
Вы не можете удалять свои сообщения
Вы не можете добавлять вложения

Найти:
Перейти:  


Powered by phpBB © 2000, 2002, 2005, 2007 phpBB Group
Русская поддержка phpBB
Extended by Karma MOD © 2007—2012 m157y
Extended by Topic Tags MOD © 2012 m157y